Upgrade to Pro — share decks privately, control downloads, hide ads and more …

Understanding the Art of Software Requirements ...

Sponsored · Your Podcast. Everywhere. Effortlessly. Share. Educate. Inspire. Entertain. You do you. We'll handle the rest.
Avatar for Sani Abubakar Sadiq Sani Abubakar Sadiq
October 27, 2018
160

Understanding the Art of Software Requirements Analysis and Design

This is a presentation for Code Pyramid October 2018 meetup. In it, I try to simplify the art of gathering, analyzing and designing software requirements.

Avatar for Sani Abubakar Sadiq

Sani Abubakar Sadiq

October 27, 2018
Tweet

Transcript

  1. Understanding The Art of Software Requirements Analysis And Design Sani

    Abubakar Sadiq Kollect Systems Twitter @sanisadeiq
  2. What will we be talking about? Basically, we will be

    trying to 1. Understand the importance of requirements gathering and documentation. 2. Understand the complexities behind software requirements. 3. How to come up with the requirements 4. Identify the important components of a good software requirements documentation.
  3. Importance of Requirement Gathering and Documentation 1. Know what you

    are building, road map and what to expect at the end of a development cycle. 2. Collaboration among developers will be synchronized and there will be little to no need to get clarification over mundane issues. 3. Somewhere along the way if a developer joins, the new developer can easily understand what is being built and make contributions. 4. In cases of legal disputes, compensations can easily be calculated 5. A bigger picture of the application to the product manager.
  4. Coming up with requirements Study of existing system Literature Review

    Identify functional and nonfunctional requirements User interviews/Surveys Study of related systems
  5. Use Case Diagram “A Use Case Diagram is used to

    show the relationship between the elements of a system. It can also be said to be used in showing the interactions between actors and specified functions of a system”
  6. Use Case Diagram “A Use Case Diagram is used to

    show the relationship between the elements of a system. It can also be said to be used in showing the interactions between actors and specified functions of a system”
  7. Use Case Description “Use Case description is used to fully

    analyse how each use case action is expected to behave. ”
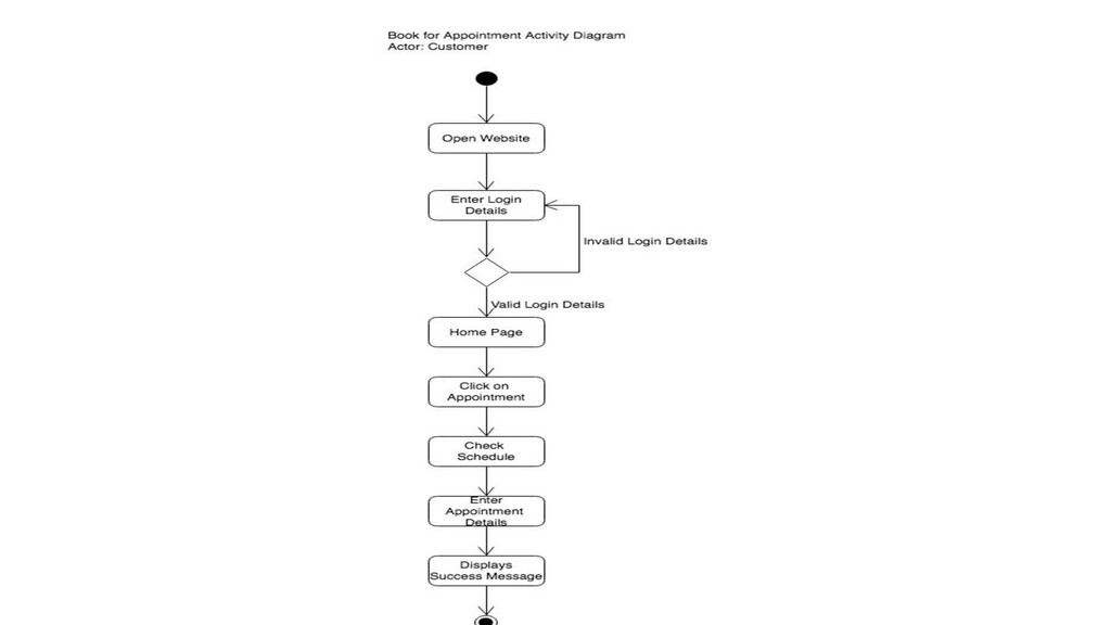
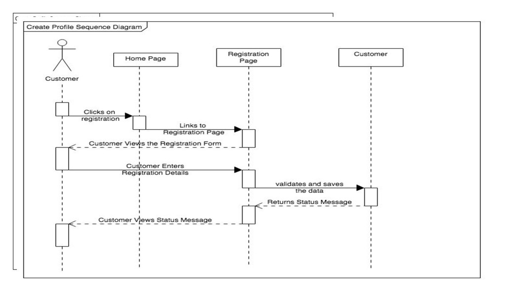
  8. Sequence Diagrams “Sequence Diagrams are used to show the flow

    of information between a user and system. ”
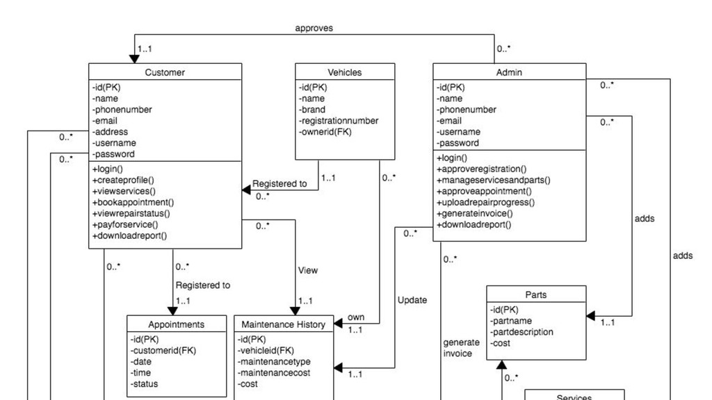
  9. Class Diagrams “Class diagrams are used to show the classes,

    attributes, operations and their relationships. ”