Upgrade to Pro — share decks privately, control downloads, hide ads and more …

DIABETES MELLITUS

Sponsored · Your Podcast. Everywhere. Effortlessly. Share. Educate. Inspire. Entertain. You do you. We'll handle the rest.
Avatar for Dr. Re Dr. Re PRO
May 21, 2025
56k

DIABETES MELLITUS

Avatar for Dr. Re

Dr. Re PRO

May 21, 2025

Transcript

  1. DEFINICION TRASTORNO METABÓLICO HETEROGÉNEO CARACTERIZADO POR LA PRESENCIA DE HIPERGLUCEMIA

    DEBIDO AL DETERIORO DE LA SECRECIÓN DE INSULINA, SU ACCION DEFECTUOSA O AMBAS HIPERGLUCEMIA CRÓNICA SE ASOCIA CON COMPLICACIONES: MICRO VASCULARES (RETINA, RIÑONES Y NERVIOS) ASÍ COMO CON UN MAYOR RIESGO DE ENFERMEDAD CARDIO-CEREBRO-VASCULAR EN UN 50% OBESIDAD – HIPERTENSION – DISLIPIDEMIAS - 8.5% DE LA POBLACION ADULTA MUNDIAL 95% DM2 40-59 AÑOS
  2. DIABETES TIPO 1 (DM1) DEBIDO A LA DESTRUCCIÓN AUTOINMUNITARIA DE

    LAS CÉLULAS B, QUE GENERALMENTE CONDUCE A UNA DEFICIENCIA ABSOLUTA DE INSULINA. 5-10% DE DIABETES ANTICUERPOS ANTI GAD, ANTI-INSULINA, ANTI-IA2 DIABETES TIPO 2 (DM2) DEBIDO A UNA PÉRDIDA PROGRESIVA DE LA SECRECIÓN DE INSULINA DE CÉLULAS B, CON FRECUENCIA EN EL CONTEXTO DE LA RESISTENCIA A LA INSULINA DIABETES MELLITUS GESTACIONAL (DMG) DIABETES DIAGNOSTICADA EN EL SEGUNDO O TERCER TRIMESTRE DEL EMBARAZO QUE NO ERA CLARAMENTE UNA DIABETES EVIDENTE ANTES DE LA GESTACIÓN. TIPOS ESPECÍFICOS DE DIABETES DEBIDO A OTRAS CAUSAS SÍNDROMES DE DIABETES MONOGÉNICA (COMO DIABETES NEONATAL Y DIABETES DE LOS JÓVENES DE INICIO EN LA MADUREZ (MODY), ENFERMEDADES DEL PÁNCREAS EXOCRINO (COMO FIBROSIS QUÍSTICA Y PANCREATITIS) Y MEDICAMENTOS, DIABETES INDUCIDA POR SUSTANCIAS QUÍMICAS (COMO EL USO DE GLUCOCORTICOIDES, EN EL TRATAMIENTO DEL VIH / SIDA O DESPUÉS DE UN TRASPLANTE DE ÓRGANOS). CLASIFICACION
  3. FACTORES DE RIESGO Y TAMIZAJE # Criterio Detalle 1 Adultos

    con sobrepeso u obesidad (IMC ≥ 25 kg/m² o ≥ 23 kg/m² en asiáticos) y al menos un factor de riesgo adicional: - Familiar de primer grado con diabetes - Raza o etnia de alto riesgo (afroamericano, latino, indígena americano, asiático) - Antecedente de enfermedad cardiovascular - Hipertensión (≥130/80 mmHg o en tratamiento) - HDL < 35 mg/dL y/o triglicéridos > 250 mg/dL - Síndrome de ovario poliquístico - Inactividad física - Otras condiciones clínicas asociadas a resistencia a la insulina (obesidad severa, acantosis nigricans, hígado graso por disfunción metabólica) 2 Personas con prediabetes previa (A1C ≥ 5.7%, glucosa en ayuno alterada o intolerancia a la glucosa) Realizar prueba anualmente 3 Mujeres con antecedente de diabetes gestacional (GDM) Realizar prueba cada 1–3 años 4 Todos los demás adultos sin factores de riesgo Iniciar tamizaje a los 35 años – 45 años* 5 Resultados normales Repetir pruebas al menos cada 3 años 6 Otros grupos de alto riesgo Incluir personas con VIH, exposición a medicamentos de alto riesgo como glucocorticoides, antipsicóticos, enfermedad periodontal o antecedente de pancreatitis
  4. GLUCOSA EN AYUNO, Hb1AC, o PTOG RESULTADOS NORMALES REPETIR CADA

    3 AÑOS ANORMALES O PREDIABETES CADA AÑO
  5. • POLIURIA • POLIDIPSIA • POLIFAGIA • PÉRDIDA DE PESO

    PERSONAS JÓVENES • ASINTOMÁTICOS (50%) • SÍNTOMAS INESPECÍFICOS: FATIGA, IRRITABILIDAD, ANOREXIA, PÉRDIDA DE PESO. • SINTOMÁTICOS: INFECCIONES RECURRENTES O REFRACTARIAS, INCONTINENCIA URINARIA, NICTURIA, CAMBIOS COGNOSCITIVOS, DEPRESIÓN, DELIRIUM, ALTERACIONES VISUALES, SÍNDROMES DOLOROSOS: NEUROPATÍAS, VASCULOPATÍA • ESTADO HIPEROSMOLAR Y CETOACIDOSIS PERSONAS ADULTAS MAYORES CLINICA
  6. MOTIVO DE CONSULTA SUSPENDER TABAQUISMO REVISAR GLUCOMETRIAS EXPLORACION FISICA PESO,

    TALLA, PERIMETRO DE CINTURA, IMC, PA, EXAMINACIÓN DE PIEL (ACANTOSIS, LIPODISTROFIAS) REVISION DE PIES PULSOS PEDIOS, ESPACIOS INTERDIGITALES, TIPO DE CALZADO CON PUNTA CUADRADA O REDONDA, HORMA ANCHA Y MATERIAL SUAVE HEMOGLOBINA GLUCOSILADA, PERFIL DE LIPIDOS, CREATININA, VALORACIÓN DE RIESGO CARDIOVASCULAR, RX, EKG VALORACIÓN DE FONDO DE OJO AL DIAGNOSTICO RETINOPATIA DIABETICA RELACIÓN ALBÚMINA/CREATININA (RAC) Y TASA DE FILTRADO GLOMERULAR CON CKD-EPI NEFROPATIA DIABETICA - IRC • TAMIZAJE DE COMPLICACIONES ANUAL VALORACION INTEGRAL
  7. PREDIABETES DIABETES TIPO 2 GLUCOSA EN AYUNO ENTRE 100 A

    125 MG/DL (AYUNO AL MENOS DE 8 HORAS). GLUCOSA PLASMATICA EN AYUNO MAYOR O IGUAL A 126 MG/DL (AYUNO AL MENOS DE 8 HORAS) HEMOGLOBINA GLUCOSILADA (HBA1C) ENTRE 5.7% A 6.4% HEMOGLOBINA GLUCOSILADA (HBA1C) ≥ 6.5% (Mejor estudio para descartar el diagnostico) GLUCOSA PLASMÁTICA A LAS 2 HORAS ENTRE 140 Y 199MG/DL. DURANTE UNA PRUEBA DE TOLERANCIA ORAL A LA GLUCOSA GLUCOSA PLASMATICA A LAS 2 HORAS > 200 MG/DL AL INGERIR UNA CARGA DE 75G DE GLUCOSA SÍNTOMAS DE HIPERGLUCEMIA O CRISIS HIPERGLUCEMICA Y GLUCOSA AL AZAR > 200 MG/DL* DIAGNOSTICO *PARA DIAGNOSTICO SE NECESITAN 2 RESULTADOS ALTERADOS (PUEDEN SER AL MISMO TIEMPO SI SON DIFERENTES PRUEBAS)
  8. METAS DE CONTROL CONTROL Y SEGUIMIENTO Parámetro Meta HbA1c <

    7% en adultos < 7.5% en adultos mayores sanos < 8% en adultos MAYORES con comorbilidades Glucosa en ayuno 80 – 130 mg/dL en adultos 90-130 mg/dl en adultos mayores sanos 90-150 mg/dl en adultos mayores con comorbilidades Peso Reducción > 5% del peso en 3 a 6 meses LDL < 100 mg/dl PA <130/80 mm/hg CONTROL CON HB1AC CADA 6 MESES *3 MESES SI AJUSTO TRATAMIENTO O HAY COMPLICACIONES
  9. BARTHEL MNA GDS-15 MINI COG FRAIL LAWTON Y BRODY POLIFARMACIA

    = > 5 FARMACOS TODO > 65 AÑOS CON DIAGNOSTICO DE DIABETES TIPO 2
  10. MODIFICACIÓN DEL ESTILO DE VIDA: DIETA Y EJERCICIO DIETA MEDITERRÁNEA:

    Aceite de oliva, Verduras y hortalizas, frutas frescas, cereales integrales, legumbres, frutos secos, pescado y mariscos. 150 minutos por semana de actividad física aeróbica moderada – vigorosa. Ejercicio de resistencia/fuerza 2 a 3 días a la semana. TRATAMIENTO NO FARMACOLOGICO
  11. EN CASO DE CONTRAINDICACIÓN PARA USO DE METFORMINA EN LA

    PERSONA MAYOR SE RECOMIENDA INICIAR MANEJO CON UN iDPP-4 PUEDE CAUSAR TRASTORNOS GASTROINTESTINALES QUE INCLUYEN DIARREA, NÁUSEAS, PÉRDIDA DEL APETITO Y DISPEPSIA (SIEMPRE USAR SI TFG >30) METFORMINA INICIAR MONOTERAPIA EN PACIENTES CON PRE-DIABETES* O DIABETES, 850MG AL DIA DURANTE 1 SEMANA, SI NO PRESENTA SINTOMAS GASTROINTESTINALES AUMENTAR A 850MG CADA 12HRS DURANTE 3 MESES TRATAMIENTO FARMACOLOGICO PARA CONTROL GLUCEMICO
  12. • COMORBILIDAD ESPECIFICA • HbA1C > 1,5% DE LA META

    • MONOTERAPIA POR 3 MESES CON MANEJO INTEGRAL QUE NO ALCANCEN LA META DE HBA1C • SE PREFIERE INICIAR CON METFORMINA + aGLP1 / iSGLT2 / iDPP4 / GlimepiridaPARA DISMINUIR LA MORTALIDAD • SE PREFIERE TERAPIA TRIPLE CON NO INSULINICOS, ANTES QUE INICIAR INSULINA INICIAR TERAPIA DUAL CON LAS SIGUIENTES CONSIDERACIONES: • HBA1C > A 10% O > 300mg/dl EN AYUNO, SE RECOMIENDA INICIAR TRATAMIENTO DUAL CON INSULINA • INSULINA BASAL GLARGINA*/NPH 10U o 0.1 – 0.2 U/kg/dia • INYECTABLE DE ELECCION aGLP1 DUAL (AGREGAR SI NO SE TIENE ) INSULINA FALLA CARDIACA: iSGLT2 o aGLP1 RAC >30 mg/g : iSGLT2 IRC con TFGe <30: aGLP1 PERSONAS CON RIESGO CARDIOVASCULAR: aGLP1 o iSGLT2 OBESIDAD: aGLP1 MASLD / MASH: aGLP1 MANEJO COMBINADO SEGUIMIENTO Y CONTROL CADA 3 MESES
  13. GRUPO FARMACO BENEFICIOS CLAVE MECANISMO DE ACCIÓN Biguanidas Metformina Pérdida

    de peso leve, mejora perfil lipídico, sin hipoglucemia Disminuye gluconeogénesis hepática y mejora sensibilidad a insulina iSGLT2 (Inhibidores cotransportador Na-glucosa tipo 2) Dapagliflozina, Empagliflozina, Canagliflozina Disminuyen presión arterial, riesgo CV, progresión renal y peso Inhiben reabsorción renal de glucosa en túbulo proximal aGLP-1 (Agonistas de GLP-1) Liraglutida, Semaglutida, Dulaglutida, *TIRZEPATIDA Pérdida de peso, reducen riesgo CV, no causan hipoglucemia Agonistas del receptor GLP-1: ↑ insulina, ↓ glucagón, ↓ vaciamiento gástrico, ↑ saciedad iDPP-4 (Inhibidores de DPP-4) Sitagliptina, Linagliptina, Vildagliptina Bien tolerados, bajo riesgo de hipoglucemia, neutros en peso Inhiben degradación de incretinas (GLP-1 y GIP), prolongando su acción Sulfonilureas Glibenclamida, Gliclazida, Glimepirida Efectivos y económicos Estimulan liberación de insulina desde células beta (independiente de glucosa) TZD (Tiazolidinedionas) Pioglitazona Mejora sensibilidad a insulina, efecto duradero, posible beneficio CV Activan PPAR-γ, mejoran sensibilidad a insulina en tejidos periféricos
  14. FENÓMENO DE SOMOGY: ELEVACIÓN GLUCEMIA EN AYUNAS POR HIPOGLUCEMIA NOCTURNA

    (AUMENTO HORMONAS CONTRAREGULADORES) FENÓMENO DE ALBA: ELEVACIÓN DE GLUCEMIA EN LA MAÑANA POR AUMENTO GH Y CORTISOL INSULINAS TIPO DE INSULINA EJEMPLOS INICIO DE ACCIÓN PICO DURACIÓN USO CLÍNICO Rápida (análogos prandiales) Lispro, Aspart, Glulisina 10–20 min 1–3 h 3–5 h Preprandial inmediata; mejor control posprandial Regular (rápida humana) Insulina regular (cristalina) 30–60 min 2–4 h 5–8 h Preprandial (aplicar ~30 min antes); más económica; útil también en infusión IV en hospital Intermedia (NPH) NPH (Neutral Protamine Hagedorn) 1–2 h 4–12 h 12–18 h Basal en esquemas mixtos; mayor riesgo de hipoglucemia (sobre todo nocturna) Prolongada (análogos basales) Glargina (U300), Degludec 1–2 h (Glargina/Detemir), 1 h (Degludec) Sin pico pronunciado (Detemir puede tener pico leve) Glargina U100: 24 h; Glargina U300: 0–36 h; Detemir: 12–24 h; Degludec: > 42 h Insulina basal con menor riesgo de hipoglucemia vs NPH; una vez al día por la noche
  15. HIPOGLUCEMIA (COMPLICACIÓN AGUDA MÁS FRECUENTE): GLUCEMIA MENOR A 70MG •

    Nivel 1: Glucosa < 70mg/dL pero > a 54mg/dL • Nivel 2: Glucosa < 54mg/dL • Nivel 3: Evento caracterizado por alteracion del estado mental que requiere asistencia y tratamiento para la hipoglucemia EN PERSONAS ADULTAS MAYORES CON RIESGO DE HIPOGLUCEMIA EVITAR LOS SIGUIENTES MEDICAMENTOS: • SULFONILUREA, INSULINAS PREPANDIALES., ESQUEMAS COMPLEJOS CON MÚLTIPLES FÁRMACOS. COMPLICACIONES
  16. SI NO PUEDE TRAGAR ADMINISTRAR 1 MG DE GLUCAGÓN IM

    DU O SC / 25ML DE SOLUCION GLUCOSADA AL 50% 15g DE CARBOHIDRATO DE ACCION RAPIDA / 4-6 ONZAS DE JUGO SI EL PACIENTE PUEDE TRAGAR TRATAMIENTO: CEFALEA, VISIÓN BORROSA, DISARTRIA, AFASIA, MARCHA INESTABLE, FALTA DE COORDINACIÓN, PARESTESIAS, CONFUSIÓN, ALTERACIONES DEL COMPORTAMIENTO, AGRESIVIDAD, HABLA INCOHERENTE LAPSUS DE CONCIENCIA, CONVULSIONES O COMA. TRATAMIENTO
  17. • De primer a segundo nivel (geriatría, mi o endocrino)

    • DM2 de difícil control y con dosis máxima de hipoglucemiante oral o dosis alta de insulina. • Pacientes con mal control metabólico a pesar de modificaciones terapéuticas. • Presencia de hipoglucemia leve recurrentes o un solo evento de hipoglucemia grave. • DE PRIMER A SEGUNDO NIVEL (NEFROLOGÍA) • ETAPA 3 DE ERC CON ALTERACIÓN DEL SEDIMENTO URINARIA ALBUMINURIA O HEMATURIA. • LA FILTRACIÓN GLOMERULAR SE ENCUENTRE < 30 ML/MIN. • ERC ETAPA 4-5 CON MANEJO CONJUNTO ENTRE EL PRIMER Y SEGUNDO NIVEL DE ATENCIÓN. • EN CASO DE SOSPECHA DE NEFROPATÍA NO DIABÉTICA. REFERENCIA
  18. • Tamizaje se inicia a partir de los 45 años

    • Se hace enfasis en relacion albumina creatinina (RAC) > 30mg/g para iniciar iSGLT2 • Se recomienda ejercicio aerobico 15 a 60 minutos al dia 3 a 5 dias a la semana, intensida moderada y ejercicio de resistencia 2 a 3 dias a la semana • Metas de glucemia en adulto mayor o comorbilidad renal / cardiovascular Hb1Ac <8% o glucemia capilar preprandial 80-140 mg/dL • Terapia dual si Hb1Ac >9% • Considerar insulina si Hb1Ac >9% o glucosa en ayuno >250mg/dl • Medicion anual de vitamina B12 en personas con dosis >1500mg de metformina, >65 años, trastornos gastrointestinales cronicos, neuropatia periferica. Suplementar si resultado es <200pmol/L CAMBIOS PRONAM
  19. BIBLIOGRAFÍA • American Diabetes Association. (2026). Standards of Care in

    Diabetes—2026. • Secretaría de Salud & Consejo de Salubridad General. (2025). Protocolo Nacional de Atención Médica (PRONAM): Diabetes tipo 2 y síndrome metabólico. • DIAGNÓSTICO Y TRATAMIENTO DE LA DIABETES MELLITUS 2 EN LA PERSONA ADULTA MAYOR • PREVENCION DIAGNOSTICO METAS DE CONTROL AMBULATORIO Y REFERENCIA OPORTUNA DE LA DM2 EN EL PRIMER NIVEL DE ATENCION • DIAGNOSTICO Y TRATAMIENTO FARMACOLOGICO DE DM2 EN EL PRIMER NIVEL DE ATENCION
  20. DEFINICIÓN Y EPIDEMIOLOGÍA Supervivencia a 5 años De pacientes con

    DM desarrollan pie diabético Sufrirán amputación 50% pierden la otra extremidad en 5 años Alteración de las estructuras anatómicas y funcionales del pie; como consecuencia del daño que produce la hiperglicemia sostenida en los diferentes tejidos, que conlleva CAMBIOS NEUROPATICOS Y VASCULARES, asociado a un factor desencadenante, dando lugar a úlceras de diverso grado en el pie. 30% 50-60%
  21. FACTORES DE RIESGO FACTORES GENERALES FACTORES LOCALES  Tiempo de

    evolución de la diabetes  Hiperglicemia sostenida  Hipertensión arterial sistémica  Hipertrigliceridemia  Retinopatia  Nefropatia  Tabaquismo  Inmunosupresion  Deformidad del pie (previa o adquirida)  Presión plantar elevada  Hiperqueratosis  Traumatismos  Enfermedad vascular periférica  Neuropatia
  22. CLASIFICACIÓN DE RIESGO Inspección Características Riesgo Anual Sensibilidad conservada, pulsos

    palpables. Bajo Cada 3-6 meses Neuropatía, ausencia de pulsos u otro factor de riesgo. Aumentado Cada 1-3 meses Neuropatía, pulsos ausentes junto con deformidad o cambios en la piel o úlcera previa. Alto Tratamiento individualizado, posible derivación. 1-3 meses tras la curación. Infección e isquemia. Pie Ulcerado
  23. Prevencion Cortar las uñas en linea recta No dejar bordes

    ni picos Uso calcetines • De algodón • Sin resortes • Sin costuras • Usar talco si hay sudoración o humedad. • Uso crema (sin perfumes, sin mentol) pero no entre los dedos Revisar a diario los pies y buscar: o Cambios de color o temperatura o Ampollas o Callos o Piel seca o Hongos en las uñas Lavar diario los pies con jabón neutro Secar bien los pies entre los dedos
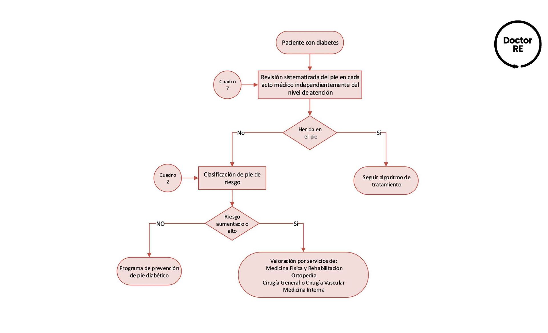
  24. DIAGNÓSTICO Se recomienda que el personal de salud realice detección

    de cambios en la sensibilidad en extremidades inferiores, EN CADA CONSULTA independientemente del motivo de atención en todo paciente con diabetes. Referencia a segundo nivel de atencion con medicina de rehabilitacin, ortopedia y cirugia vascular: Riesgo aumentado o alto Ulcera cualquier grado Iniciar tratamiento en primer nivel
  25. • Técnica de exploración de sensibilidad con monofilamento (10g) de

    Semmen Weinstein sensibilidad y presión al tacto • Exploración de la sensibilidad de vibración con diapasón de 128 Hertz • Exploración de la sensación táctil con algodón o pincel • Evaluación de la sensibilidad de temperatura, termoalgesia con fibra fina amielínica • Exploración de reflejo Aquileo con martillo de exploración de reflejos Nota: Se sugiere hacer dos pruebas de sensibilidad al menos, mas la exploración de reflejo Aquileo TECNICAS DE EXPLORACION NEUROLOGICA
  26. CLASIFICACIÓN DE TEXAS Descripción Grado Piel íntegra, con deformidad o

    lesión preulcerativa Grado 0 Úlcera superficial que no afecta tendón, cápsula ni hueso Grado I Úlcera que penetra hasta tendón o cápsula articular Grado II Úlcera que llega a hueso o articulación Grado III Descripción Estadio Sin infección ni isquemia A Con infección, pero sin isquemia B Con isquemia, pero sin infección C Con infección e isquemia D
  27. TRATAMIENTO DE LAS ÚLCERAS MEDIDAS GENERALES 1.- CLASIFICACIÓN, ESTUDIO DE

    LA HERIDA Y PLAN DE ABORDAJE 2.- LIMPIEZA DE LA HERIDA • Solución fisiológica a 37° • Presión 1-4 ml/kg/cm2 (jeringa de 20ml con cateter de 19mm) • Antiséptico si hay datos de infección 3.- DESBRIDAMIENTO SI TEJIDO NO VIABLE O DEFICIENTE (INFECCION) • Se sugiera desbridamiento en estadios B,C Y D de TEXAS • Cualquier técnica es aceptada (cortante, total, parcial, enzimatico, biológico, etc) • No está indicado ante lesiones necroticas secas con sospecha de isquemia • No esta indicado ante placas necroticas en talones sin evidencia de infeccion 4.- INFECCIÓN • Antibiótico tópico inicial para eliminar la biopelícula bacteriana • Apósitos • Antibiótico sistémico
  28. Protectores cutáneos y apósitos Estado de la piel Limpieza e

    hidratación de la piel con protectores cutáneos no irritantes (PCNI) I. Ácidos grasos hiperoxigenados (AGHO) II. Películas barrera III. Apósitos a) Apósito hidrocelular de poliuretano b) Hidrocoloides Piel sin pérdida de la integridad cutánea / Pie de riesgo I. Apósitos hidrocoloides II. Apósitos de alginatos, hidrofibra de celulosa, hidrocoloide III. III. Apósitos antimicrobianos (la elección depende de su capacidad en cuanto a gestión del exudado): a) Apósitos con plata b) Apósitos con derivados de ácidos grasos cloruro de dialquilcarbamilo (DACC). c) Apósitos impregnados con polihexileno de biguanida (PHMB) Úlcera superficial sin infección I. Nulo o poco exudado II. Exudado moderado a abundante III. Úlcera superficial con infección I. Limpieza de la herida con antisépticos de alto nivel: - Soluciones de superoxidación - Solución electrolizada por selectividad iónica de pH neutro - Óxido de dialil de disulfuro - Antiséptico nanotecnológico II. Empaquetar cavidades con apósitos antimicrobianos cuya elección dependerá del grado de exudado y la necesidad de reducir la presión Úlcera profunda con infección. Valorar la presencia de tuberización, cavitación, socavamientos Desbridamiento: 1. Autolítico: a) Hidrogel b) Apósito de alginato c) Apósito hidrocelular de poliuretano 2. Enzimático: a) Colagenasa b) Estreptoquinasa 3. Cortante Heridas con presencia de tejido necrótico o desvitalizado y proceso infeccioso Empleo de hidrogel y apósitos para fomentar la hidratación de la escara y el desbridamiento autolítico Escara seca