Upgrade to Pro — share decks privately, control downloads, hide ads and more …

LESIONES PRECURSORAS DE CÁNCER DE CUELLO DEL ÚT...

Sponsored · Your Podcast. Everywhere. Effortlessly. Share. Educate. Inspire. Entertain. You do you. We'll handle the rest.
Avatar for Dr. Re Dr. Re PRO
December 05, 2025
7.9k

LESIONES PRECURSORAS DE CÁNCER DE CUELLO DEL ÚTERO Y CCU

Avatar for Dr. Re

Dr. Re PRO

December 05, 2025
Tweet

Transcript

  1. Tumor maligno originado por la pérdida de control del crecimiento

    de células en la Zona de transición de endocérvix (Cilindrico) y exocérvix (Escamoso), que puede invadir estructuras adyacentes. DEFINICIÓN
  2. ETIOLOGÍA Y ETIOPATOGENIA VIRUS ADN DE DOBLE CADENA FAMILIA PAPILOMA

    VIRIDAE BAJO RIESGO (VPH-BR) 6 Y 11 VERRUGAS GENITALES ALTO RIESGO (VPH-AR) 16 Y 18 LESIONES DISPLASICAS (CCU 15 – 20 años) 1.- Infección del virus VPH por contacto 2.- Integración y replicación viral 3.- Sobre expresión de E6 y E7 (oncoproteinas virales) 4.- Supresión de p53 por E6 y pRB por E7
  3. EPIDEMIOLOGÍA DE TODOS LOS CÁNCER CERVICAL TIENEN ADN VPH-AR De

    los casos de cáncer cervical invasor Infección de transmisión sexual VPH 16 y 18 Causan Causa de muerte por neoplasia en mujeres >25 años 25-44 años Incidencia
  4. VACUNACIÓN • 95% DE EFECTIVIDAD SIN IMPORTAR NUMERO DE DOSIS

    LAS 3 DISPONIBLES EN MEXICO BI (Cervarix) 16 -18 TETRA (Gardasil) 6 – 11 – 16 – 18 NONA (Gardasil) + 31, 33, 45, 52 Y 58 • INMUNODEPRIMIDAS O VIH 2 A 3 DOSIS
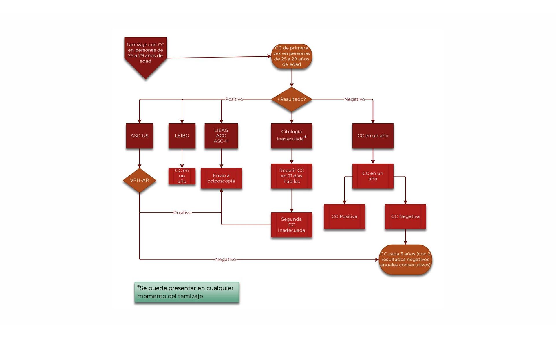
  5. TAMIZAJE “PREVIO” CITOLOGÍA BASE LIQUIDA DE ELECCION, PERO SE PUEDE

    USAR CONVENCIONAL SI NO HAY LIQUIDA DISPONIBLE OMS (BIOPSIA) RICHART (BIOPSIA) BETHESDA (CITOLOGÍA) ASC-US (CÉLULAS ESCAMOSAS QUE NO TIENEN ASPECTO NORMAL, PERO TAMPOCO TIENEN ASPECTO DE CÁNCER O SIL) ASC–H (LO MISMO PERO DE ALTO GRADO) LSIL / DISPLASIA LEVE NIC I LEIBG DE BAJO GRADO HSIL / DIAPLASIA MODERADA NIC II LEIAG DE ALTO GRADO HSIL / DISPLASIA GRAVE CARCINOMA IN SITU NIC III CA INVASOR AGUS o ACG (CÉLULAS GLANDULARES QUE NO TIENEN ASPECTO NORMAL, PERO TAMPOCO TIENEN ASPECTO DE CÁNCER O SIL) CITOLOGIA CONVENCIONAL 25-69 AÑOS COTEST CON VPH AR 35 – 69 AÑOS
  6. CITOLOGÍA CERVICAL NEGATIVA = REPETIR EN 1 AÑO, NEGATIVA NUEVAMENTE,

    REPETIR EN 3 AÑOS POSITIVA = TAMIZAJE MUJERES 25-29 AÑOS PRUEBA VPH AR SI + COLPOSCOPIA CITOLOGÍA EN 1 AÑO COLPOSCOPIA INADECUADA REPETIR EN 21 DIAS
  7. PRUEBA PARA DETECCION MOLECULAR VPH-AR NEGATIVA = REPETIR CADA 5

    AÑOS HASTA LOS 64 AÑOS POSITIVA 16/18 = TAMIZAJE MUJERES 30 – 64 AÑOS NEGATIVA O NIC 1 / LSIL Repetir VPH – AR en 1 año POSITIVA PARA NIC 2 + / HSIL INICIAR TRATAMIENTO 1 MES SIN EXCEDER 3 MESES
  8. • Escisión electroquirúrgica con asa (LEEP) se prefiere sobre conización

    con bisturí frio (CBF) sobre todo para preservar fertilidad (NIC 2 +) LEEP
  9. CANCER DE CUELLO DEL UTERO (CCU) • Curación 99-100% IA1,

    85-90% IA2 A IB1. • Recurrencia 10-25% • Detección de CCU localmente avanzado 80% 90% Carcinoma epidermoide 10-15 % adenocarcinoma
  10. Factores de riesgo INFECCIÓN POR VPH-AR 16 Y 18 INFECCIÓN

    POR VPH-AR 16 Y 18 Tabaquismo Tabaquismo Inicio de vida sexual edad temprana (18) y número de parejas sexuales (6) Inicio de vida sexual edad temprana (18) y número de parejas sexuales (6) Inmunosupresión Inmunosupresión Multiparidad / Edad temprana primer nacimiento (17) Multiparidad / Edad temprana primer nacimiento (17) Infección por herpes genital, clamidia u otras ITS Infección por herpes genital, clamidia u otras ITS Uso de anticonceptivos orales por más de 5 años (Mínimo riesgo) Uso de anticonceptivos orales por más de 5 años (Mínimo riesgo) NUNCA HABER REALIZADO ESTUDIO CITOLOGICO / LESION PREVIA NUNCA HABER REALIZADO ESTUDIO CITOLOGICO / LESION PREVIA
  11. DIAGNOSTICO • BIOPSIA GUIADA POR COLPOSCOPIA • SOLICITAR RX DE

    TORAX, TAC, RM, PET-CT, CISTOSCOPIA Y RECTOSIGMOIDOSCOPIA SI SE SOSPECHA METS Cambios celulares; puede indicar NIC I–III. Áreas que se tornan blancas tras aplicar ácido acético al 5%. Epitelio acetoblanco Asociado a NIC II–III. Vasos capilares visibles como puntos rojos sobre fondo blanco. Punteado Puede indicar lesión de alto grado. Patrón vascular en forma de “rejilla” o cuadros. Mosaico Sugestivos de carcinoma invasor. Vasos irregulares, gruesos, con trayecto anómalo. Vasos atípicos Epitelio inmaduro o lesionado. Áreas que no captan lugol y se ven amarillas. Signo del yodo negativo (Prueba de Schiller)
  12. Carcinoma microscópico con tamaño < 7 mm superficial y <

    5 mm invasión estroma IA Estadio I Invasión estroma < 3 mm IA1 Invasión estroma > 3 mm IA2 Lesiones clínicamente visibles limitadas al cuello uterino o lesiones microscópicas mayores que IA IB Lesión visible clínicamente < 4 cm IB1 Lesión visible clínicamente > 4 cm IB2 No invasión a parametrios IIA Estadio II Lesión clínicamente visible < 4 cm IIA1 Lesión clínicamente visible > 4 cm IIA2 Invasión a parametrios IIB Extensión a 1/3 inferior de vagina sin afectar pared pélvica IIIA Estadio III Extensión a pared pélvica y/o hidronefrosis o anulación funcional de un riñón IIIB Extensión a órganos adyacentes IVA Estadio IV Extensión a órganos a distancia IVB Microscopico Macroscopico Limitado Cervix Sobrepasa Cervix Pero no afecta 1/3 inferior de vagina Ni pared pelvica CLASIFICACION FIGO
  13. TRATAMIENTO • RIESGO INTERMEDIO (GANGLIOS +) SIEMPRE DAR RADIOTERAPIA •

    RIESGO ALTO (MARGENES POSITIVOS / PARAMETRIOS, O GANGLIOS PELVICOS CONFIRMADOS) DAR RADIO Y QUIMIO QUIRÚRGICO SOLO EN MENORES DE 4 CM Y SIN AFECTACION DE PARAMETRIOS
  14. Opción Quirúrgica Estadio FIGO LEEP Carcinoma in situ Cono o

    Histerectomía extrafascial (Piver I) +- Ganglio centinela IA1 Traquelectomía radical + linfadenectomía pélvica bilateral o Histerectomía extrafacial (Piver I) o Histerectomia (Piver II) IA2 Traquelectomía radical + LPB o Histerectomía radical (Piver III) + LPB ± paraaórticos IB1 <2 cm Histerectomía radical (Piver III) + disección ganglionar pélvica y paraaórtica IB1 >2 cm o IIA1 No se recomienda cirugía como primera línea. Quimioterapia /Radioterapia IB2 – IV TRATAMIENTO POR ESTADIOS
  15. Indicaciones Descripción Clase NIC, invasión incipiente del estroma (IA1). Histerectomía

    extrafascial; se incide el ligamento pubocervical, permitiendo el desplazamiento lateral del uréter. I Microcarcinoma post- radioterapia, carcinoma micro- invasor (IA2). Extirpación de la mitad medial de los ligamentos cardinales y uterosacros; extirpación del tercio superior de la vagina. II Carcinomas en estadio IB y IIA1. Extirpación de la totalidad de los ligamentos cardinales y uterosacros; extirpación del tercio superior de la vagina. III TIPOS DE CIRUGIAS PIVER
  16. REVISIÓN CLÍNICA CADA 3-6 MESES LOS PRIMEROS 2 AÑOS DEL

    3º AL 5º AÑO CADA 6-12 MESES DESPUÉS DEL 5º AÑO REVISIÓN ANUAL
  17. BIBLIOGRAFÍA • GPC LESIONES PRECURSORAS DE CANCER DE CUELLO DEL

    UTERO • GPC TRATAMIENTO DEL CANCER CERVICOUTERINO EN SEGUNDO Y TERCER NIVEL DE ATENCION