Upgrade to Pro
— share decks privately, control downloads, hide ads and more …
Speaker Deck
Features
Speaker Deck
PRO
Sign in
Sign up for free
Search
Search
Migração eficiente: do Laravel ao Hyperf
Search
Sponsored
·
Ship Features Fearlessly
Turn features on and off without deploys. Used by thousands of Ruby developers.
→
schons
May 31, 2025
Programming
11
0
Share
Migração eficiente: do Laravel ao Hyperf
Palestra desenvolvida para o Ingá.php 2025
schons
May 31, 2025
More Decks by schons
See All by schons
Design for Failure 2.0
sschonss
0
23
Design for Failure: Padrões de Resiliência
sschonss
0
28
Entregas de valor: estratégias para equipes de alta performance
sschonss
0
14
Acelerando a arquitetura de microservicos com PHP: uma introdução ao Hyperf
sschonss
0
14
Desenvolvedor além do código
sschonss
0
26
CORS: no Postman funciona!
sschonss
0
21
Other Decks in Programming
See All in Programming
Augmenting AI with the Power of Jakarta EE
ivargrimstad
0
150
Agent Skills を社内で育てる仕組み作り
jackchuka
1
1.3k
ローカルLLMでどこまでコードが書けるか / How much code can be written on a local LLM
kishida
2
300
Spec Driven Development | AI Summit Vilnius
danielsogl
PRO
1
140
How We Practice Exploratory Testing in Iterative Development( #scrumniigata ) / 反復開発の中で、探索的テストをどう実施しているか
teyamagu
PRO
3
680
PHPer、Cloudflare に引っ越す
suguruooki
1
140
PHPでローカル環境用のSSL/TLS証明書を発行することはできるのか? #phpconkagawa
akase244
0
330
ハーネスエンジニアリングにどう向き合うか 〜ルールファイルを超えて開発プロセスを設計する〜 / How to approach harness engineering
rkaga
27
19k
Surviving Black Friday: 329 billion requests with Falcon!
ioquatix
0
2.8k
How We Benchmarked Quarkus: Patterns and anti-patterns
hollycummins
1
180
HTML-Aware ERB: The Path to Reactive Rendering @ RubyKaigi 2026, Hakodate, Japan
marcoroth
0
640
20260514 - build with ai 2026 - build LINE Bot with Gemini CLI
line_developers_tw
PRO
0
110
Featured
See All Featured
The Cult of Friendly URLs
andyhume
79
6.9k
It's Worth the Effort
3n
188
29k
How to Think Like a Performance Engineer
csswizardry
28
2.6k
Max Prin - Stacking Signals: How International SEO Comes Together (And Falls Apart)
techseoconnect
PRO
0
160
Rebuilding a faster, lazier Slack
samanthasiow
85
9.5k
Winning Ecommerce Organic Search in an AI Era - #searchnstuff2025
aleyda
1
2k
Collaborative Software Design: How to facilitate domain modelling decisions
baasie
1
200
How to train your dragon (web standard)
notwaldorf
97
6.6k
Fantastic passwords and where to find them - at NoRuKo
philnash
52
3.7k
RailsConf & Balkan Ruby 2019: The Past, Present, and Future of Rails at GitHub
eileencodes
141
35k
Unlocking the hidden potential of vector embeddings in international SEO
frankvandijk
0
780
<Decoding/> the Language of Devs - We Love SEO 2024
nikkihalliwell
1
210
Transcript
MIGRAÇÃO EFICIENTE DO LARAVEL PARA O HYPERF
• Canionista / Montanhista • Atleta de CA • BJJ
• DevParaná • UTFPR • schons.hashnode.dev • Co-Founder Polyglot.ai • Uma curiosidade… Luiz Schons
Disclaimer! 1. Não sou especialista em nada 2. Analise o
cenário que você está 3. Não existe bala de prata 4. Estude e estude…
MIGRAÇÃO DE SOFTWARE UM POUCO DO QUE EU JÁ PASSEI
Vamos entender um pouco dessa história QUAL ERA O CENÁRIO
QUE A GENTE ESTAVA?
None
None
None
Motivos 1. Decisões não assertivas no passado. 2. Programar pisando
em ovos. 3. Performance (Não era culpa do Laravel). 4. Micro-serviço que não era micro. (Domínios) 5. O Deploy era tenso.
POR QUE HYPERF?
None
None
None
None
Motivos 1. Toda a equipe tinha conhecimento em PHP. 2.
Coroutine & Non-Blocking System. 3. Desafio. 4. Performance (Swoole).
Swoole é uma runtime PHP que permite a programação assíncrona
de alta performance, com suporte a coroutines, melhorando significativamente a capacidade de processamento e escalabilidade de aplicações web. ENTENDENDO SWOOLE
FPM X SWOOLE
COMO PLANEJAMOS?
1. Definimos onde queríamos chegar: um software com uma experiência
de desenvolvimento melhor (DX). 2. Entendemos melhor os domínios da aplicação. 3. Criamos um plano de ação. mas nem tudo são flores….
Começou o primeiro desafio
Procedimento 1º Migrar o banco de dados. 2º Migrar o
framework
Começou o segundo desafio
MAS COMO DEFINIR DOMÍNIOS?
None
Elephant Migration AntiPattern
BIFURCAÇÃO TÁTICA OU DECOMPOSIÇÃO BASEADA EM COMPONENTES?
DECOMPOSIÇÃO BASEADA EM COMPONENTES • Refatoração. • Extração de componentes.
• Incremental e controlada.
BIFURCAÇÃO TÁTICA • Réplicas dos serviços. • Remoção de partes
indesejadas.
Arquitetura de Software: as Partes Difíceis: Análises Modernas de Trade-off
Para Arquiteturas Distribuídas
Encontramos um problema Documentação desatualizada
Começou o terceiro desafio Documentação desatualizada Documentação + Architecture Decision
Records (ADR)
Procedimento 1º Migrar o banco de dados. 2º Migrar o
framework. 2º Entender os domínios e separar. 3º Documentar (software e decisões).
Voltando ao segundo desafio
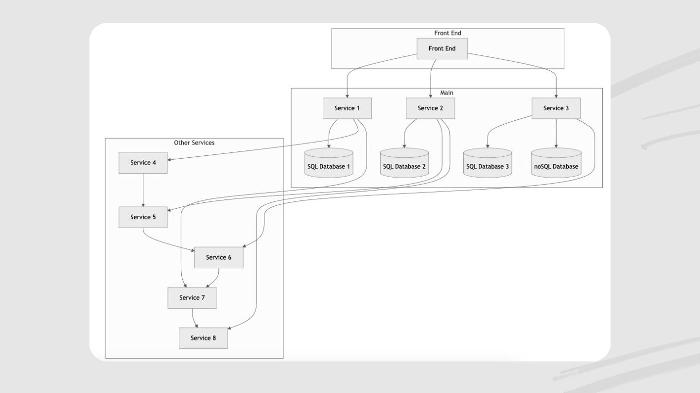
1. Muitas responsabilidades para um "micro-serviço" só. 2. Acoplamento muito
forte entre diferentes domínios da aplicação. 3. Deploy impactava muito no ambiente de produção.
None
None
Procedimento 1º Migrar o banco de dados. 2º Migrar o
framework. 2º Entender os domínios e separar. 3º Documentar (software e decisões). 4º Testes
MAS COMO A EQUIPE REAGIU?
None
1. Comunicação interna bem alinhada com outros setores da empresa.
2. Suporte técnico e espaço para aprendizado contínuo. 3. Medo virou animação. 4. Evolução pessoal e do time.
None
None
MAS E AI? VALE A PENA?
None
Ainda tem muita coisa a evoluir, mas o primeiro passo
foi dado.
Avalie a palestra