Upgrade to Pro — share decks privately, control downloads, hide ads and more …

Clumsy Ninja_Wires_1

Sponsored · Your Podcast. Everywhere. Effortlessly. Share. Educate. Inspire. Entertain. You do you. We'll handle the rest.
Avatar for Stella Xu Stella Xu
June 19, 2015

Clumsy Ninja_Wires_1

Avatar for Stella Xu

Stella Xu

June 19, 2015
Tweet

More Decks by Stella Xu

Other Decks in Design

Transcript

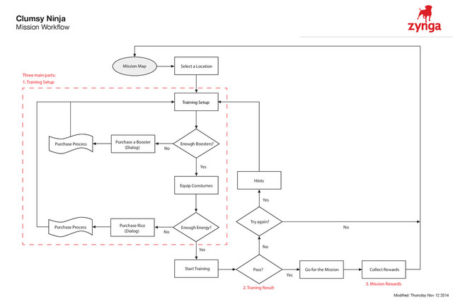
  1. Clumsy Ninja Mission Workflow Modified: Thursday Nov 12 2014 Mission

    Map Training Setup Select a Location Enough Boosters? Enough Energy? Start Training Equip Constumes Yes No Purchase a Booster (Dialog) No Purchase Rice (Dialog) Purchase Process Purchase Process Pass? Yes Go for the Mission Collect Rewards Mission Map Yes Yes Try again? No No 2. Traning Result 1. Training Setup 3. Mission Rewards Three main parts: Hints
  2. Clumsy Ninja Mission Workflow Modified: Thursday Nov 12 2014 Mission

    Map Training Setup: 1. Use Boost 2.Equip Costume Training Results Mission Result Collect Rewards Location TRAINING SETUP TRAININGS BALL 60 TRAMPOLINE PASS RATES 30 PUNCHING BAG 20 5 START FIGHTING DEFLECTING LEAPING 4 1 <Location name> <Story here> I’ve set up a series of challegens that should equip you to pass this mission. Mentor Icon EQUIPPED COSTUMES 0 Unlocked TRAINING SETUP TRAININGS BALL 60 TRAMPOLINE PASS RATES 30 PUNCHING BAG 20 FIGHTING DEFLECTING LEAPING 4 1 Choose it wisely... <or here give them recommendations.> Mentor Icon EQUIPPED COSTUMES Unlocked 0 Choose a location Start trainings TRAINING RESULTS TRAINING SCORES BALL TRAMPOLINE PUNCHING BAG Congratulations! Now you qualify for the mission! GO PASSED Score Result 9999 Passed! Score Result 9999 Passed! Score Result 9999 Passed! Mentor Icon PASSED: Go on the mission FAILED: Check out hints MISSION RESULTS MISSION SCORES God Job, you nished your mission. Now collect your rewards! MISSION REWARDS COLLECT 99999 Mentor Icon x 1 x 1 x 1 99999 99999 HINTS Before your next trainings, let’s take a look at 4 tactics that can improve your scores! OK Unlock more Special Moves. Mentor Icon Choose a more suiable costume. Upgrade your costume. Use some consumable boost. Hints Back to setup
  3. Annotation Clumsy Ninja Training Setup Modified: Thursday Nov 12 2014

    2. Traning Equipment Icon Tap it opens an information popup dialog (detail see next page). 3. Boost Potion Icon For unlocked boost portions: 1) Tap it to boost the score (animation needed) or 2) tap it open a popup dialogue to buy it (detail see next page). For locked boost portions: The icon is grayed out and is no accessilble. 4. Equipped Constumes By default, these three slots have no custume selected, only shows the silhouette. Tap either slot, 1) The slot will be highlighted; 2) the costume selection menu appears on the bottom, and 3) the comments from the mentor will be changed. 5. Costume Selection Menu Tap to try the costume on. If a costime is in use there will be an icon “in use”. This costume can be selected but the slot with that costume will then be empty. There will be also showing the costumes that can be purchased in the shop and locked costumes. (same as origianl version.) 6. Close Button Tap the button to close the custume selection menu, the slot won’t be highlighted anymore. TRAINING SETUP TRAININGS BALL 60 TRAMPOLINE PASS RATES 30 PUNCHING BAG 20 5 START NOW FIGHTING DEFLECTING LEAPING 4 1 TRAINING SETUP TRAININGS BALL 60 TRAMPOLINE PASS RATES 30 PUNCHING BAG 20 FIGHTING DEFLECTING LEAPING 4 1 <Location name> <Story here> I’ve set up a series of challegens that should equip you to pass this mission. Choose it wisely... <or here give them recommendations.> Training setup default screen Mentor Icon Mentor Icon 1. Mission Tips Tap it opens an information popup dialog that shows what crafting item the play could get after nish the mission (detail see next page). 7. Close Button Tap it and back to mission map. the costume selection menu appears. EQUIPPED COSTUMES EQUIPPED COSTUMES Tap it The comments are changed. 1 2 3 4 5 6 7 8. Start Button After setup, tap the button to start trainings, and it costs 5 energy. A popup dialogue will be displayed if there is no enough energy (detail see next page). 8 0 Unlocked Unlocked 0
  4. Annotation Clumsy Ninja Training Setup - Dialogs Modified: Thursday Nov

    12 2014 1. Mission Tips Tap it opens: 3. Boost Potion Icon Tap unlocked/0 boost icon opens: 2. Equipment Icon Tap it opens: TRAINING SETUP TRAININGS BALL 60 TRAMPOLINE PASS RATES 30 PUNCHING BAG 20 FIGHTING DEFLECTING LEAPING 4 1 <Location name> <Story here> I’ve set up a series of challegens that should equip you to pass this mission. Mentor Icon There are 4 places in the screen that players can press on, and it will display a pop up dialogue. EQUIPPED COSTUMES 4. Start Button if there is no enough stamina, tap it opens: 1 0 Unlocked 2 3 4 Successfully nish the mission, you will get: Crafting item Equipment Name Well done you have... Equipment Name Keep traning on... Equipment Name Train on the equipment... <Suggestion> <Suggestion> <Suggestion> All special moves have been unlocked 1 or 2 special moves have been unlocked No special moves have been unlocked GO TO SHOP ------------ Not Enough Energy? Get some at the shop! Go Gem Icon x 1 Booster Icon 5 START NOW The dialog 1, 2 looks di erent with dialog 3, 4 (di erent functions).
  5. Clumsy Ninja Training Results - Passed Modified: Thursday Nov 12

    2014 TRAINING RESULTS TRAINING SCORES BALL TRAMPOLINE PUNCHING BAG Here is your scores... TRAINING RESULTS TRAINING SCORES BALL TRAMPOLINE PUNCHING BAG Congratulations! Now you qualify for the mission! GO PASSED 2. Go on the Mission Tap it and go on the mission, open mission result screen. 1. Training Score Detail Tap it and open detail screen. Score Result Training result, animation starts Score Result 9999 Passed! Score Result 9999 Passed! Score Result 9999 Passed! Training nal results Animation Animation Animation Animation Mentor Icon Mentor Icon 1 2
  6. Clumsy Ninja Mission Results Modified: Thursday Nov 12 2014 MISSION

    RESULTS MISSION SCORES Let’s see your scores... MISSION REWARDS COLLECT 99999 Mentor Icon x 1 x 1 x 1 2. Collect Button Tap it to collect the rewards, and go back to mission map. 1. Tips Tap it and open popup dialog: Animation The higher mission scores, the more rewards you get! 99999 99999 God Job, you nished your mission. Now collect your rewards! Change the comments after the mission animation is complete. 1 2
  7. Clumsy Ninja Training Results - Failed Modified: Thursday Nov 12

    2014 TRAINING RESULTS TRAINING SCORES BALL TRAMPOLINE PUNCHING BAG Unfortunately... TRY IT AGAIN FAILED Mentor Icon Score Result 9999 Passed! Score Result 9999 Failed! Score Result 9999 Failed! 1. OK Button Tap it and go back to training setup screen. HINTS Before your next trainings, let’s take a look at 4 tactics that can improve your scores! OK Unlock more Special Moves. Mentor Icon Choose a more suiable costume. Upgrade your costume. Use some consumable boost. Training result, same animation as passed 1 Tap it
  8. Clumsy Ninja Training Score Details Modified: Thursday Nov 12 2014

    SCORE DETAILS BALL This is your full break down. Learn where you need to improve! 1. OK Button Tap it and go back to training results screen. Score Result 9999 Passed! Mentor Icon OK Basic Score 99999 Special Moves 99999 Time Bonus 99999 Costume Bonus 99999 1