Upgrade to Pro — share decks privately, control downloads, hide ads and more …

TWI Training

Sponsored · Your Podcast. Everywhere. Effortlessly. Share. Educate. Inspire. Entertain. You do you. We'll handle the rest.
Avatar for sdshyu sdshyu
January 25, 2024

TWI Training

Basic TWI training for first line manager

Avatar for sdshyu

sdshyu

January 25, 2024
Tweet

Other Decks in Education

Transcript

  1.   本书以精益学习策略为特色,介绍了 6 0多年以来在组织中应用 T WI 的经验,通过 T WI 的成功实施,把公司的员工培养成技能型的敬业雇员, 从而实现了前所未有的利润。

    本书不仅详细介绍每种 T WI 方法,还列举了许多组织实施 T WI 的成功 案例,从而说明 T WI 的可行性及其成功应用。新乡奖获得者帕特里克·格 劳普和罗伯特·弗罗纳用弗吉尼亚梅森医疗中心和唐纳利制造等组织的 T WI 实施经验证明,他们是世界上成功的 T WI 培训者。 书中的 T WI 实施方法和成功经验,不仅为各行业正在进行或打算实施 T WI 的企业提供了借鉴,而且也很适合希望从事 T WI 或精益生产相关工作 的各行业人员,以及相关专业学生、教师等进行学习。
  2. Ⅲ         译者序 本书围绕一线主管培训(TWI)在组织中的运用展开。 TWI 包括工作教导 (JI)、工作关系(JR)以及工作改善(JM)三大模块,其目的在于提升一线主管的素

    养,在公司形成以技能为本的文化。 它起源于第二次世界大战时期的美国,并在 战时发挥了巨大的作用。 战后它被渐渐淡忘,与此同时,日本人却对它进行了学 习并发扬光大。 TWI 虽然起源于制造业,但现在己经不仅仅局限于制造业了,它 在各个行业都有用武之地。 借用作者的一句话来说,“练习基本功是保持遥遥领先的最佳方式。”这就是 TWI 的全部含义——基础。 它是组织中必不可少的一个过程,与精益密不可分, 但想要发挥其全部价值,就不能只是把它当作精益的一个工具。 本书的核心也正 是在于把 TWI 独立完整看待,全面讲述了如何在企业内部成功实施 TWI,介绍了 TWI 所遵循的基本准则、正确实施 TWI 的步骤,以及如何利用 JI、JM 和 JR 在 企业内推广 TWI。 本书的特点是理论与实践紧密相结合。 通过分享具体企业的实践过程,不仅 完整地向读者展示了 TWI 的理论知识,将抽象的理念、方法具体化,还展示了如 何应用的范例。 它是一本实战参考书,为想要实施 TWI 的企业提供实战经验的 具体指导。 对于某些非制造行业的公司来说,可能会对如何实施 TWI 感到困惑, 参考本书的弗吉尼亚梅森医疗中心的案例就能解决恨多困惑。 本书可以指导将 TWI 方法融入各种组织现有的体系中,以取得良好的成果。 在阅读原著后,我们更加深入地体会到了 TWI 的作用,以及在当今社会各行 业实施 TWI 的必要性及迫切性。 当前我国的劳动力情况和 2005 年的美国类似, 存在着同样的问题。 许多企业虽然了解和推广了精益,但在推行的过程中常遇到 障碍,不知从何处下手才能走上正轨,而 TWI 恰恰能在这一点上提供帮助。 虽然 国内企业可能对 TWI 的具体步骤己经有所了解和学习,但具体实施 TWI 仍然需 要经验和诀窍。 因此,我们希望能通过对本书的翻译,向更多的人传递 TWI 的理 念,并为国内各行业正在进行或打算进行 TWI 的企业提供借鉴,让它们少走些弯
  3. Ⅳ         录,路快地取得 TWI 的成功。 本书译者是由工业工程及物流工程专业的教师和优秀学生组成的翻译团队, 团队成员们的名字是:陈琍、堵振东、庞晓玲、周群。

    在此,非常感谢团队成员 六个月的辛勤付出,并感谢我们的家人和朋友的支持。 对于书中提到的参考书籍 及涉及的企业,我们查阅了大量的资料,也询问了一些专业人员,路可能专业、全 面地译出原作者的本意,把它呈现给读者。 最后需要声明的是,路管我们付出了大量的努力,试图译出一本好书,但由 于水平所限,译文中必然会存在问题,也许读者或多或少会有些阅读不适,欢迎 读者批评指正,并提出宝贵意见。 译者
  4. Ⅴ         前言 公司想要在竟争中保持领先,就会面临不断憎长的压力,为了实现这一目 标,就离不开一支全身心投入工作的员工队伍,而一线主管培训(Training With- in

    Industry,TWI)正是一种能够建立和稳定这支敬业队伍的强大方法。 公司所面临的不断憎长的竟争压力来自于恨多方面: ▪ 亚洲、南美洲、东欧的经济发展憎加了潜在竟争对手的数量,动摇了客户的 忠诚度。 ▪ 通信方式和运输方式以惊人的速度发展,使得这些潜在竟争者变成了真正 的竟争对手。 ▪ 科学技术的进步缩短了市场供应的生命半衰期,使得对开发、设计、生产、 交付等方面的改善和创新的需求不断扩大。 在任何情况下,以上三个方面都是不容忽视的,加上近几年全球经济衰退的 影响,客户变得越来越谨慎,需求瞬息万变,为了适应这些变化,为市场创造价 值,所有组织都必须设法做出改变。 毫无疑问,员工的参与是必不可少的。 也许有人会单纯地认为,在当今社 会,技术水平提高了,智囊团有能力专注于思考最难的部分:卖什么和怎么制造, 所以组织中的其他人员什么都不用做,只要为自动化设备和工作过程按按钮就 行了。 这种认为头脑和体力分离的观念根本就是错误的,至少和过去所犯的错误一 样。 在科学管理的全盛时期,大家认为,为了让员工做事更有效率、产生效益, 需要利用少数专家做些时间动作方面的研究。 但这种做法使人们在工作设计时, 错失了一些只有实际操作的人员才了解的具体细节,也错失了其他人员可能带给 设计的不同观点。 跟精英社会结构的时代不同,把头脑和体力分离己经没有 依据。 如今,对员工广泛参与的需求只憎不减。 走进任何一个工作环境——制造 业、卫生保健、服务业,完成工作所需的设备的复杂性都呈指数式憎长,完成这些
  5. Ⅵ         工作需要的特殊岗位的数量也成倍增加,于是创造价值更多的是来自团队的共同 努力,需要团队成员具备更高的学习能力及更好的表达能力。 制造己经不再是转 转扳手的高强度体力活——就像电影“摩登时代”中的查理·卓别林(Charlie ChaPlin)或者迭戈·里维拉(Diego

    Rivera)的壁画“底特律工厂”中所描绘的 人物那样。 它是一门综合了物理学、化学以及不断发展的生物学方面的最新技 术,在创造对社会有用的产品时,需要大量的技术诀窍。 这就是培训的必要性。 企业的成功取决于保持领先,而这依赖于企业中每个 人的体力和脑力的共同参与。 但是,如何才能实现这一点呢? 期望员工到岗时就 具备所有技能是不现实的。 应该知道,不是所有教育都那么成功,即使他们接受 了最好的教育,他们也还缺乏所必需的特定工作技能和知识。 人们可以通过实践 获得技能,但那也既不可靠又费时间。 要怎样才能保证人们在正确的时间内获得 正确的经验? 也许可以采用学徒制,但那也很费时间,所得到的效果也参差 不齐。 因此,企业具有竟争力的基本要素是拥有一套发展技能的可靠系统,这正是 TWI 产生的根源:工作教导培训可以使新员工尽快上手;工作改善培训可以成为 员工改善工作内容以及工作方法的活化剂;工作关系培训则能够打下积极员工关 系的基础。 作者在本书中给出了许多组织的案例,这些组织都吸收了这些 TWI 要素,通 过提升组织的能力,促使全体员工全面参与并且富有成效地工作,从而提高了组 织的竟争力。 在很长的一段时间内,这些案例都将能够启发大家的灵感,成为人 们学习的榜样。 衷心祝愿大家不断取得成功! 史蒂文·斯比尔(Steven SPear) 麻省理工学院斯隆管理学院高级讲师 《高速边缘——市场领导者如何利用卓越运营战胜竟争对手》一书的作者
  6. Ⅶ         致谢 2006 年,我们出版了《TWI 工作手册》(The TWI

    Work book),写该书的 目的是为了记录标准化的 J 项目方法论,如果一家公司请的培训师受过这一方法 论的正规培训,就可以获得想要的培训效果。 在该书中,我们需要致谢的人举不 胜举,正是他们,使我们得以进入全国各地(现在是世界各地)的工厂和企业,把 TWI 介绍给他们的员工。 在随后出版的本书中,情况也是如此,在这里,我们想 一一地感谢所有为本书的案例研究做出贡献的公司员工,给子他们应得的称赞。 在这些公司中有这么一群人,他们贡献了大量的个人精力,来确保公司的事 迹能够被准确地记录下来。 我们要感谢他们对于 TWI 实施的热情,比如,弗吉尼 亚梅森医疗中心的玛莎·布雷尔(Martha Purrier)和琳达·哈贝旭(Linda Hebi- sh),戈尔公司的苏珊娜·史密斯(Suzanne Smith),以及唐纳利定制生产的山 姆·瓦格纳(Sam Wagner)等,还要特别感谢尼克松齿轮公司的马克·贝希特勒 (Mark Bechteler)和迪安·伯罗斯(Dean Burrows),奥伯尼国际单丝工厂的 斯科特·柯蒂斯(Scott Curtis)、斯科特·朗德赖(Scott laundry)、杰米·史密 斯(Jamie Smith)和珍妮弗·皮科尔特(Jennifer Pickert),以及柯里尔塑料公 司的艾伦·格罗斯(Alan Gross)、达斯廷·德里斯(Dustin Dreese)和珍妮弗 ·达特(Jennifer Dietter)。 他们不仅在百忙之中抽出时间与我们一起进行案例 研究,还敞开大门,接待了数百位来自世界各地的访问者,带领他们参观纽约锡 拉丘兹的工厂,让访问者们直接从他们那里学习,学习他们为了取得 TWI 的效益 所做的各种投入,及持续实施 TWI 所必需的持续不断的努力。 我们非常荣幸能跟 TWI 研究院培训师理查德·阿伯克龙比(Richard Aber- crombie)和迈克·布拉尔(Mike Braml)共事,他们很有才能并且非常敬业,常 离家数周,奔波于美国和世界各地,为组织引入 TWI 和对培训师进行培训,使培 训在组织中内化。 这些专业人士总是时刻准备着向组织介绍 J 项目,教组织如何 沿着正确的路径开始。 还要感谢为 TWI 研究院提供后勤支持的琳恩 · 哈丁 (Lynne Harding),她让几位培训师的工作变得很顺利。
  7. Ⅷ         如果没有一些著名的作者宣传了 TWI 和丰田模式、精益的关系,在这本书里 我们就不可能写出在案例研究中所发现的那些实施 TWI

    的细节。 我们感谢罗伯 特·“道克”·霍尔(Robert “Doc” Hall)、吉姆·亨特辛格(Jim Huntz- inger)、杰弗瑞 K.莱克(Jeffrey K. Liker)、戴维·米尔(David Meier)、艾 伦·鲁宾逊(Alan Robinson)、迪安·施罗德(Dean Schroeder)、约翰·舒克 (John Shook)和阿特·斯莫利(Art Smalley),感谢他们打开了复兴 TWI 的 大门。
  8. Ⅸ         译者序 前言 致谢 绪论:对技能培训的迫切需要 /

    /1 0 . 1  老龄化的劳动力 / /1 0 . 2  不完善的教育体系 / /2 0 . 3  技能型学徒的匮乏 / /2 0 . 4  2 0 0 5年技能差距报告— — —美国制造劳动力 / /2 0 . 4 . 1  正在缩减的美国劳动力 / /3 0 . 4 . 2  劳动力减少对制造业造成的冲击 / /4 0 . 4 . 3  橡皮族 / /5 0 . 5  培养人才:重启老观念 / /6 西方世界的精益生产:未被充分利用的人 / /7 0 . 6  解放主管 / /8 0 . 6 . 1  丰田领导者的角色 / /9 0 . 6 . 2  恢复主管的健康和职能 / /1 0 第一部分 TWI 再次在美国扎根 第 1章 学习做以前曾经做过的事情 / /1 2 1 . 1  T WI 在丰田的采用和推广 / /1 3 1 . 2  T WI 项目的快速回顾 / /1 5 1 . 2 . 1  波音飞机公司 / /1 6 1 . 2 . 2  为什么第二次世界大战后 T WI 没落了? / /1 8 1 . 3  重拾 T WI / /1 9 1 . 3 . 1  在美国其他地方树立旗帜 / /2 0
  9. Ⅹ         1 . 3 . 2

     向丰田学习 / /2 2 1 . 4  做那些必要的事 / /2 4 第 2章 顽强的尼克松齿轮公司 / /2 6 2 . 1  挑战 / /2 8 注意!精益团队在工作 / /2 9 2 . 2  2 0 0 4年尼克松齿轮公司 T WI 的复兴 / /3 0 我们再次做到了 / /3 1 2 . 3  鼓励提升:一个新的开始 / /3 2 再次实施 T WI / /3 3 2 . 4  精益/ T WI 实现:精密压缩机齿轮单元的故事 / /3 5 学习重新审视 / /3 6 2 . 5  在其他部门推进工作改善培训 / /3 9 2 . 6  跟进过程 / /4 3 2 . 7  结论 / /4 4 2 . 8  尼克松齿轮公司成功原因总结 / /4 6 2 . 9  结束语— — —总裁 D e a nB u r r o w s / /4 6 第 3章 让 T WI 在组织中扎根:T WI 是一个不可缺少的过程 / /4 8 3 . 1  回归基础 / /4 9 3 . 2  “ 三脚凳”理论 / /5 0 3 . 2 . 1  工作教导作为一个独立项目 / /5 0 3 . 2 . 2  工作教导和工作关系的关系 / /5 2 3 . 2 . 3  工作教导和工作改善的关系 / /5 4 3 . 2 . 4  工作关系和工作改善的关系 / /5 5 3 . 3  推出三个项目的正确顺序是什么? / /5 7 3 . 3 . 1  工作教导先于工作改善 / /5 8 3 . 3 . 2  工作关系先于工作教导 ( 或者相反) / /5 9 3 . 4  结论 / /6 1 第二部分 TWI 与精益的联系 第 4章 T WI 是精益战略的组成部分:标准作业、持续改进、尊重 员工 / /6 4 4 . 1  实现过程的稳定性 / /6 5 4 . 1 . 1  精益实施顺序 / /6 6 4 . 1 . 2  标准作业和持续改进 / /6 7
  10. Ⅺ         4 . 1 . 3

     标准作业程序 ( S O P )和工作教导分解表 ( J I B )的 对比 / /6 9 4 . 1 . 4  管理工作分解表 / /7 2 4 . 2  持续改进 / /7 3 4 . 2 . 1  T WI 在持续改善过程中的作用 / /7 4 4 . 2 . 2  为什么持续改善如此困难 / /7 5 4 . 2 . 3  不要照搬日本! / /7 7 4 . 2 . 4  改善是工作教导的一部分 / /7 8 4 . 3  尊重员工 / /7 9 4 . 4  T WI / 精益集成 / /8 0 第 5章 T WI 倡导者在唐纳利定制生产中的作用 / /8 2 5 . 1  公司概况 / /8 3 5 . 2  小批量是一个复杂的业务 / /8 3 5 . 2 . 1  斯克茨曼制冰系统 / /8 4 5 . 2 . 2  固瑞克流体处理系统 / /8 4 5 . 2 . 3  掌握复杂性 / /8 5 5 . 2 . 4  复杂性创造了对技能培训的强烈需求 / /8 5 5 . 3  早期的精益历史 / /8 7 寻找一个精益/ T WI 倡导者 / /8 7 5 . 4  精益/ T WI 的发展历程 / /8 8 5 . 4 . 1  在明尼苏达州介绍 T WI / /8 9 5 . 4 . 2  实施工作教导 / /8 9 5 . 4 . 3  工作教导取得成效 / /9 0 5 . 4 . 4  工作教导 I S O9 0 0 1标准的建立 / /9 1 5 . 4 . 5  实施工作关系 / /9 2 5 . 4 . 6  工作关系取得成效 / /9 3 5 . 4 . 7  评估工作关系的影响 / /9 4 5 . 4 . 8  实施工作改善 / /9 4 5 . 4 . 9  工作改善取得成效 / /9 5 5 . 4 . 1 0  来自创意项目的经验 / /9 9 5 . 4 . 1 1  评估工作改善的影响 / /9 9 5 . 5  对 D o n n e l l y 实施 T WI 情况的评价 / /9 9 5 . 5 . 1  他们所做的正确之处 / /1 0 0 5 . 5 . 2  有待改进的方面 / /1 0 0
  11. Ⅻ         5 . 6  检验 T

    WI / /1 0 1 成效立即显现 / /1 0 2 5 . 7  精益/ T WI 对销售额、收益和员工的影响 / /1 0 3 5 . 8  结束语— — —总裁 R o nK i r s c h t / /1 0 4 第 6章 在奥伯尼国际单丝厂重新开始并把它做对 / /1 0 5 6 . 1  背景 / /1 0 5 6 . 1 . 1  从全面质量保证到六西格玛 / /1 0 6 6 . 1 . 2  新角色、新重点 / /1 0 7 6 . 2  富有挑战性的时代 / /1 0 9 6 . 2 . 1  早期工作教导的努力 / /1 0 9 6 . 2 . 2  工作教导的困难很快显现 / /1 1 0 6 . 2 . 3  迫在眉睫的需要 / /1 1 1 6 . 3  调转航向 / /1 1 2 6 . 3 . 1  在顾问指导下重新开始 / /1 1 3 6 . 3 . 2  工作改善的引入提供了帮助 / /1 1 4 6 . 3 . 3  最初从 C N Y T D O指导项目中学到的经验 / /1 1 5 6 . 3 . 4  安装操作工培训 / /1 1 6 6 . 3 . 5  使工作教导持续下去:审核过程 / /1 1 7 6 . 3 . 6  分享最佳做法以及所学经验 / /1 1 8 6 . 4  调整档位 / /1 1 9 6 . 4 . 1  拓展 T WI 工作教导的基础 / /1 2 0 6 . 4 . 2  新的挑战 / /1 2 1 6 . 4 . 3  人才管理 / /1 2 2 6 . 5  结束语— — —经理 S c o t t C u r t i s / /1 2 3 第三部分 TWI 和文化 第 7章 建立技能文化:每个 T WI 项目中人的因素 / /1 2 6 7 . 1  人的因素 / /1 2 8 7 . 2  激励员工 / /1 3 1 7 . 3  最根本的人才潜力:创造力 / /1 3 4 7 . 4  技能文化 / /1 3 7 第 8章 戈尔公司的文化建设 / /1 3 9 8 . 1  医疗产品部门注重培训计划改善 / /1 4 1 一个前教育者担任领导 / /1 4 1
  12. 〓         8 . 2  第一个大障碍:在质量体系中运用工作教导分解表 /

    /1 4 4 8 . 2 . 1  标准作业指导书是教科书,工作教导分解表是 教案 / /1 4 4 8 . 2 . 2  把工作教导分解表集成到质量体系中 / /1 4 5 8 . 3  推出试点 / /1 4 8 8 . 3 . 1  在学习制作作业分解表的同时引进项目 / /1 4 9 8 . 3 . 2  让工程师参与过程 / /1 5 0 8 . 4  结果和结论 / /1 5 1 学习和建议 / /1 5 3 第 9章 T WI 回到弗吉尼亚梅森医疗中心的医疗保健部门 / /1 5 5 9 . 1  选择合适的人选 / /1 5 8 9 . 2  初期培训和感悟 / /1 5 8 9 . 3  手部卫生:从正确的地方开始 / /1 6 0 9 . 4  培训推广 / /1 6 4 9 . 5  每小时查房:常见问题的解决方案 / /1 6 9 9 . 5 . 1  让病人主动寻求帮助 / /1 7 0 9 . 5 . 2  我们没时间做这个! / /1 7 3 9 . 6  最初推行的结果 / /1 7 4 9 . 6 . 1  洗手试验产生了 “ 拉动效应” / /1 7 5 9 . 6 . 2  病人跌倒次数减少 / /1 7 7 9 . 7  下一步 / /1 7 8 9 . 8  结论 / /1 8 1 第四部分 TWI 实施 第 1 0章 在您的组织中应用 T WI / /1 8 4 1 0 . 1  一个带来持续成果的计划 / /1 8 5 1 0 . 1 . 1  从过去吸取的经验 / /1 8 8 1 0 . 1 . 2  丰田 T WI / /1 8 8 1 0 . 2  取得良好的开端 / /1 8 9 1 0 . 2 . 1  组建一个带头的 T WI 工作团队 / /1 8 9 1 0 . 2 . 2  选择试点项目,展示标准作业的必要性 / /1 9 1 1 0 . 2 . 3  T WI 培训的最初交付 / /1 9 2 1 0 . 2 . 4  发展内部培训师并推广培训— — —T WI 研究院认证 培训师项目 / /1 9 4
  13. 〓         1 0 . 2 .

    5  推广计划 / /1 9 6 1 0 . 3  怎样从工作教导、工作关系、工作改善获得持续的 效果 / /1 9 7 1 0 . 3 . 1  一流的管理体系 / /1 9 8 1 0 . 3 . 2  P D C A循环 / /2 0 0 1 0 . 3 . 3  使 T WI 成为日常管理体系的组成部分 / /2 0 1 1 0 . 4  注释 / /2 0 2 第 1 1章 柯里尔塑料公司— — —先发制人的转型 / /2 0 3 1 1 . 1  先发制人的转型— — —2 0 0 6 —2 0 0 9 / /2 0 6 1 1 . 1 . 1  构建改善的战略框架 / /2 0 6 1 1 . 1 . 2  建立关键目标 / /2 1 1 1 1 . 2  实施柯里尔公司的精益战略 / /2 1 1 1 1 . 2 . 1  6 S( 5 S + 安全) / /2 1 2 1 1 . 2 . 2  标准化作业和 T WI / /2 1 2 1 1 . 3  最初的重点是吹塑成型操作— — —瓶子检验项目 / /2 1 3 1 1 . 3 . 1  2 0 0 8年 1月:柯里尔公司实施 T WI 的战略 / /2 1 4 1 1 . 3 . 2  2 0 0 8年 2月:S t e v e和 D u s t i n 推广工作教导 / /2 1 4 1 1 . 3 . 3  2 0 0 8年 3月:标杆课程 / /2 1 5 1 1 . 3 . 4  在吹塑部门中计划和推出工作教导 / /2 1 6 1 1 . 3 . 5  2 0 0 8年 4 —1 2月:开展瓶子的新检验过程 / /2 1 6 1 1 . 3 . 6  持续培训—对 S t e v e 和 D u s t i n 的挑战 / /2 1 7 1 1 . 3 . 7  工作教导在瓶子检验过程中的影响 / /2 1 7 1 1 . 3 . 8  维持成果并不断进步 / /2 1 7 1 1 . 4  在注塑成型部门推进 T WI / /2 1 8 1 1 . 5  用精益会计记录 / /2 1 9 1 1 . 5 . 1  供应链管理 / /2 1 9 1 1 . 5 . 2  质量 / /2 2 0 1 1 . 5 . 3  成功的指标 / /2 2 1 1 1 . 6  结束语— — —运营副总裁 A l a nG r o s s / /2 2 2 第五部分 利用工作关系、 工作教导和工作改善推广 TWI 第 1 2章 T WI 的问题解决培训 / /2 2 6 1 2 . 1  T WI 和丰田解决问题方法的对比 / /2 2 7 1 2 . 2  什么是问题? / /2 3 0
  14. 〓         1 2 . 3  第一步:分离问题

    / /2 3 1 1 2 . 3 . 1  陈述问题 / /2 3 1 1 2 . 3 . 2  给出问题的证明或证据 / /2 3 2 1 2 . 3 . 3  探索原因 / /2 3 3 1 2 . 3 . 4  得出结论 / /2 3 7 1 2 . 3 . 5  第一步的总结 / /2 3 8 1 2 . 4  第二步:准备解决方案 / /2 3 8 1 2 . 4 . 1  准备机械问题的解决方案:总体情况分析 / /2 3 9 1 2 . 4 . 2  准备机械问题的解决方案:具体情况分析 / /2 4 2 1 2 . 4 . 3  准备人员问题的解决方案:不知道/ 不能做 / /2 4 3 1 2 . 4 . 4  准备人员问题的解决方案:不关心/ 不想做 / /2 4 5 1 2 . 5  第三步:纠正问题 / /2 4 6 1 2 . 5 . 1  开发新方法并付诸实施 / /2 4 7 1 2 . 5 . 2  教导学员 / /2 4 8 1 2 . 5 . 3  对问题采取行动 / /2 4 9 1 2 . 6  第四步:检查和评估结果 / /2 4 9 1 2 . 7  总结 / /2 5 0 结论:T WI 的新前景 / /2 5 2
  15. 1         绪  论: 由于工作环境等层面的因素以及其他各种各样的原因,许多组织越来越难 找到具备完成工作所需技能的员工。美国制造商协会 (

    N A M) 、制造业研究院 的工作效能中心 ( M a n u f a c t u r i n gI n s t i t u t e ’ sC e n t e r f o r Wo r k f o r c eS u c c e s s )和德 勤企业管理咨询有限公司 ( D e l o i t t eC o n s u l t i n gL L C )共同进行了一项涉及 8 0 0 0 名美国制造商协会成员的调查,得到了 2 0 0 5年的技能差距报告。这个报告表 明,无论从深度上还是广度上,技能型工人都处于严重短缺的状态。报告强 调,这种短缺会削弱美国制造业在全球化经济竞争方面的能力,这个时刻无疑 已经到来。因此,我们不能坐以待毙,必须利用现有的工具采取行动,工具之 一就是 T WI ,它正是为了这样的需求而创造的。如今,制造商处于全球经济竞 争困境中,以下三种情况正在这个不合时宜的时刻同时出现,使得这种技能短 ㊀ 特里·威斯曼 ( T e r r yWi s e m a n ) ,一场完美风暴袭击了技能型劳动力,设备工程,2 0 0 8 . 1 2 。 缺情况雪上加霜㊀。 0. 1  老龄化的劳动力 2 0 1 0年的人口统计资料显示,年龄在 4 5~5 4岁之间的劳动力将增长 2 1 %,同时婴儿潮时代的劳动力 ( 年龄在 5 5~ 6 4岁之间)将增长 5 4 %,这会 带来一个问题:当婴儿潮时代出生的人从工厂退休后,公司该如何找到合格的 替代人选。 对技能    培       训      的迫切需要
  16. 2         0. 2 不完善的教育体系 现阶段学生中,有多达 5

    0 %的从大多数学区退学,所有的美国毕业生中 只有三分之一的学生达到十二年级水平。这对制造商来说不是一个好现象,因 为未来对生产工人技能水平的要求将不断提高,而可用的技能型员工将出现不 足的情况。在这种情况下,公司更加需要将员工凭借多年工作经验形成的知 识、技巧和窍门保留下来。除非能快速地传递给新员工,否则这些关键的信息 和已获得的知识将随着老员工的离去而带走,新员工在学习如何完成工作时, 将重蹈老员工的覆辙。 0. 3 技能型学徒的匮乏 公司不再像过去一样支持原先的学徒计划。即使公司那么做了,个人也不 会签约,这很大程度上是由于父母和中学指导顾问不理解技能工在当今工业界 中的机会。我们在需求列表中增加了精益制造,它对生产员工、团队和领导者 提出了更高的要求。在现在的工作环境下,这些员工经常需要操作越来越复杂 的机器,并且需要做出一些直接影响公司盈利的日常决定。 0. 4 2005 年技能差距报告——美国制造劳动力 根据美国制造商协会 ( N A M)的调查,技能型员工的短缺主要表现在以 下几个关键领域: ㊀ 2 0 0 5年技能差距报告— — — 一项美国制造劳动力的调查,N A M,华盛顿,2 0 0 5 . 1 2 。 ▪ 整个工业领域百分之八十的制造企业正在经历技能型员工的全面短缺㊀。 ▪ 一线技能型员工的短缺情况是最严重的,9 0 %的受访企业报告了中度至 重度的一线熟练技能型员工的短缺,其中包括机械师、操作员、工艺师 及技术工。 ▪ 制造商还面临着其他的挑战:现有工人的技术水平低,有 4 6 %的制造商
  17. 3         反映员工解决问题的技能不足。 当我们看到这份调查的发起人设的门槛有多高时,就能更好地理解这种员 工有多么短缺了。以下对一个 “ 熟练技能型生产员工”的定义为公司回答调

    查的问题提供了一个参考 ▪▪▪▪▪▪▪▪▪▪▪▪▪▪▪▪▪▪▪▪▪▪▪▪▪▪▪▪▪▪▪▪ ▪▪▪▪▪ ▪▪▪▪▪▪▪▪▪▪▪▪▪▪▪▪▪▪▪▪▪▪▪▪▪▪▪▪▪▪▪▪ ▪▪▪▪▪ ▪ ▪ ▪ ▪ 。 一个熟练的生产员工能够操作不止一道工序中的制造设备;能够发现 工序中的改善机会;了解生产设备和工序的知识;能够充分理解并解决适度 复杂的生产问题,并能提供定期维护和日常检修。 熟练的生产工人还可以 应用先进的分析和解决问题的思维技巧来解决异常生产问题。 如果以上的定义准确地描述了你的技能型生产员工,那么你要问一下,有 多少这样的员工是超过 5 5周岁的,有多少这样的员工在未来几年内会退休, 以及当他们退休后,你该如何取代这些人? 0. 4. 1 正在缩减的美国劳动力 参与 N A M调查的 8 0 0多家公司大多数是中小型公司,员工数量不超过 5 0 0人。然而,2 0 0 5年关于三个主要跨国公司的劳动力老龄化的对策研究项目 也发表过类似的数据。这些大公司和 N A M调查的中小型制造企业一样面临着 ㊀ 洛丽·福斯特 ( L o r r i eF o s t e r ) ,面对全球人才流失,知识管理评论,2 0 0 5 . 1 1 / 1 2 。 ㊁ 同上。 劳动力缩减的问题㊀。 通过接下来对 2 0 1 0年的预测可以看到这个挑战的紧迫性: ▪ 2 0世纪 7 0年代美国劳动力总体增长率为 3 0 %,2 0世纪 9 0年代到 2 0 0 5 年总体增长率为 1 2 %,预计在 2 0 1 0年初将不再增长。 ▪ 4 5~ 5 4岁的美国工人数量将会增长 2 1 %,同时年龄在 5 5~ 6 4岁之间的 工人数量将增长 5 2 %。 ▪ 美国 3 5~ 4 4岁的工人数量将下降 1 9 %,而在这个年龄段的工人,英国 将下降 1 9 %,德国将下降 2 7 %,意大利将下降 9 %。 缩减的劳动力对卫生保健、能源和公共领域也造成了影响,这些领域已经 努力用更少员工做更多工作来解决技能型员工短缺的问题。这个问题产生了深 远的影响, “ 预计美国政府也会感受到这个危机:五年内,半数智利劳动力 ( 在智利工作的美国公民)到了 2 0 1 0年就会有资格退休。 ” ㊁随着工作重点转移
  18. 4         到对人才的挽留和知识的传递,在如何领导和培训员工方面需要更好的技能, 这一点比以前更为重要。 在卫生保健行业,运营费用超出了控制,护士、技术人员和相关的医院人 员一直供不应求。2 0

    0 2年美国医院协会的一份报告显示,护理人员短缺 “ 反 ㊀ M . W. S t a n t o n 和 M . K . R u t h e r f o r d ,医院护士配置和护理质量,医疗保健与质量局,罗克维尔市, 马里兰州,2 0 0 4 。 ㊁ 它是 2 0 0 8 :你知道你的人才在哪里吗?为什么获取和保留策略没有发挥作用,一份德勤研究, 纽约,2 0 0 4 。 映了人口统计、职业期望、工作态度和工作人员不满意的根本变化。 ” ㊀ 根据这 项研究,到 2 0 2 0年,医院护士的空缺人数会达到 8 0万,将近增加 2 9 %。预计 护士的人数将增长 6 %,但对护士的需求人数会增长 4 0 %。 我们再次遇到员工短缺的问题。在注册护士中,3 5~ 4 9岁之间的女性占了 最大一部分,3 5 岁以下所占的比例最小。由于注册护士越来越少,减少护士需 求的一个方法是,培训一部分人,让他们完成护士的行政工作和其他可以交给别 人做的事情,那样护士就可以有更多的时间做他们受训过的工作— — —照顾病人。 0. 4. 2 劳动力减少对制造业造成的冲击 N A M调查的结果表明,在全球化的竞争下,美国制造商们为了维持营运, 不得不提高生产效率、灵活性、质量以及对客户需求的反应速度,而不是依靠成 本控制。这种思维上的转变推动着制造业和其他行业重视员工的技能、士气和福 利。如果公司不把员工当作最重要的资产,就会面临失去最好员工的风险,员工会 跳槽到其他公司,而这些公司乐意为拥有紧缺技能的高素质员工支付额外费用。 2 0 0 8年,婴儿潮一代的首批成员到了 6 2岁,这是北美、欧洲和亚洲的平 均退休年龄,在接下来的 1 5年,这些地方 8 0 %的工厂里,5 0岁或更大岁数的 员工数量将会增加。预计到 2 0 5 0年,4 0 %的欧洲人口和 6 0 %的劳动年龄人口 会超过 6 0岁,同时德国、意大利、西班牙和日本这些国家可能面临劳动力减 少而养老金负担却不断增长的经济危机㊁。 这些估计并没有考虑 2 0 0 9年因金融产业崩溃导致的金融危机而造成的所 有强制退休的影响,这让局面变得更糟。没有人能够预测汽车行业大量员工提 前退休造成的技术流失所带来的影响,许多人无论是在身体上、精神上或财力 上都没有为退休做好准备。 熟练员工的数量缩减导致了竞争加剧,在这种形势下公司不得不重新思考
  19. 5         管理、培训以及对待核心员工的方式,尤其是主管团队。当裁员和减少雇佣成 为主流时,企业必须对员工进行投资以跟上时代需要的步伐,正如第二次世界 ㊀ A l a

    nG . R o b i n s o n 和 D e a nM . S c h r o e d e r ,培训、持续改善,以及人际关系:美国 T WI 项目和日本 管理模式,加利福尼亚管理评论,3 5卷。 ㊁ 它是 2 0 0 8 :你知道你的人才在哪里吗?为什么获取和保留策略没有发挥作用,一份德勤研究, 纽约,2 0 0 4 ,P 4 。 ㊂ J o eL i g h t ,更多的工人开始离职,华尔街日报,2 0 1 0 . 5 . 2 5 ,页码 D 6 。 大战时,适当培训的主管对美国工业的成功扩张是功不可没的㊀。 0. 4. 3 橡皮族 根据德勤公司 ( D e l o i t t eR e s e a r c h )的研究,裁员、雇主不断增加的要求、 工作魅力的失去、使员工无须经过合作就能进行工作的科技,这些对员工都造 成了损害。对雇主而言,比缺乏技能型员工更糟糕的事情是,雇佣的员工并不 想为公司工作,但又不想辞职,这些员工被称为橡皮族员工。 根据目前的调查,一半以上的员工对自身的工作感到厌烦 ▪▪▪▪▪▪▪▪▪▪▪▪▪▪▪▪▪▪▪▪▪▪▪▪▪▪▪▪▪▪▪▪ ▪▪▪▪▪▪▪▪▪▪ ▪▪▪▪▪▪▪▪▪▪▪▪▪▪▪▪▪▪▪▪▪▪▪▪▪▪▪▪▪▪▪▪ ▪▪▪▪▪▪▪▪▪▪ ▪ ▪ ▪ ▪ : 民意测验专家盖洛普(Pollster GalluP)发现,英国有 80% 的工人缺少 对工作的敬业精神,1/4 的员工工作时心不在焉。 法国的情况更糟,只有 12% 的工人敬业地从事自己的工作。 在新加坡,17% 的劳动力处于怠工状 态,这在组织中形成了一种有害势力。 心灰意冷的员工降低了生产率,增 加了人员流失率,并使周围人的士气也下降了。 每年造成损失是巨大的: 法国约为 1000 亿欧元,英国 640 亿美元,新加坡 60 亿美元,而在美国高达 3500 亿美元㊁。 员工不敬业和辞职的首要原因是和老板的关系不融洽,我们通常会忽视这 种情况,从而会在工作中引起很多问题。在美国,随着国家进入艰难的经济时 期,工作变得稀缺,离职率难以准确衡量员工的忠诚度,超过一半的劳动力已 经对自己的工作感到厌烦。随着经济的逐渐复苏,公司或许会越来越惊讶地从 员工嘴里听到一句久违的话:我辞职。 ▪▪▪▪▪▪▪▪▪▪▪▪▪▪▪▪▪▪▪▪▪▪▪▪▪▪▪▪▪▪▪▪ ▪▪▪▪ ▪▪▪▪▪▪▪▪▪▪▪▪▪▪▪▪▪▪▪▪▪▪▪▪▪▪▪▪▪▪▪▪ ▪▪▪▪ ▪ ▪ ▪ ▪ ㊂ 招聘人员及人力资源专家表示,有两股力量造成了员工离职人数的增 长。 首先,衰退期间,工作岗位如此稀缺,员工离职以取得职业进步的自 然流动停滞。 其次,在员工士气衰退期间,公司大举削减开支和裁员的做
  20. 6         ▪▪▪▪▪▪▪▪▪▪▪▪▪▪▪▪▪▪▪▪▪▪▪▪▪▪▪▪▪▪▪▪ ▪▪▪▪▪▪▪▪ ▪▪▪▪▪▪▪▪▪▪▪▪▪▪▪▪▪▪▪▪▪▪▪▪▪▪▪▪▪▪▪▪ ▪▪▪▪▪▪▪▪ ▪

    ▪ ▪ ▪ 法,让公司更难以留住员工。 去年夏天由世界大型企业联合会(the Con- ference Board,一家管理研究机构)所做的调查发现,工作满足感降低的驱 动因素包括对薪资的不满意和对工作的兴趣不高。 罗伯特霍尔国际(Rob- ert Hall International,高管猎头公司)南加利福尼亚区总裁布雷特·古德 (Brett Good)说:“当我们摆脱经济衰退时,若员工感到自己与工作脱 离,那么就会导致很高的员工流失率。”㊀ ㊀ J o eL i g h t ,更多的工人开始离职,华尔街日报,2 0 1 0 . 5 . 2 5 ,页码 D 6 。 ㊁ 它是 2 0 0 8 :你知道你的人才在哪里吗?为什么获取和保留策略没有发挥作用,一份德勤研究, 纽约,2 0 0 4 ,P 6 - 7 。 如果公司想要改变那些橡皮族员工,最好能优先对负责领导他人的员工进 行适当的培训。激励员工的最好办法是向他们提供最有效地完成工作所需要的 工具。在通常情况下,员工希望对自己的工作感到自豪,希望因为工作做得好 而得到奖励。将这种能量引入积极的工作关系中的最好方法就是向主管提供所 需的领导技能,就像第二次世界大战时期的 T WI 所做的那样,或者像丰田一 样,丰田自 1 9 5 1年采用 T WI 之后也是这么做的,还有从这本书的案例研究 中,你也将学到同样的方法。 0. 5 培养人才:重启老观念 重新设计工作职责,改善工作条件,正确培训和安排关键员工,这对保持 员工积极性大有帮助。在这些方面做得最成功的公司会鼓励员工参与改善活 动,他们不用担心因改善失败而丢掉工作。德勤公司得出的结论是:需要一种 不同的员工培训方式,在正确培训员工的同时保持他们的积极性。 ㊁ 正如你看 到的那样,6 0年前创建 T WI 项目时,德勤公司提出的以下三条关于怎样更好 地进行培训的建议就已经被采纳了。 1 )与其通过传统的培训方法,将很多信息推送给员工,更重要的是让员 工学会怎样学习。 工作教导培训教会主管怎样更快地训练员工正确、安全、认真地完成工 作。这种方式强调,为让操作员做好学习准备,首先要弄清楚他们对工作的了 解程度,将教导融入员工现有的思想结构中。还有,给出以特定方式来工作的
  21. 7         理由,让员工更能理解所用技术的重要性,以及错误操作所带来的不良后果。 用这种方法,学习者就能够在学习过程中积极参与,而不是一味地被告知和展 示怎样做这项工作。 2 )培养关键人才的最佳途径是通过合作解决现实生活中的问题

    ( “ 行动学习” ) 。 工作改善 ( J M)的独特之处就在于它的简单,这使得主管和员工有能力 改善自己的工作。工作改善项目的目标在于通过充分利用现有的人力、设备和 材料,用更短的时间来生产更多数量的优质产品。在运用工作改善的过程中, 主管要与他人合作来提出新方法,尤其是跟操作员合作,同时主管有责任在自 己的直接责任区寻找改善机会,做一些力所能及的事情。 3 )不是通过思考假设性的问题,而是通过直接解决实际问题来学习。 在所有的 T WI 培训模块中,每个参与者通过把方法应用到自己领域的实 际工作中来学习,即采用 “ 边干边学”的方法。这对工作关系培训也是适用 的,它教导主管怎样建立积极的员工关系、增加合作和鼓励并有效解决冲突。 通过在课堂引入实际 “ 员工问题” ,要求主管采取行动,让主管学会在采取行 动前收集和权衡事实,从而解决问题,然后通过检查结果来评估采取的行动是 否对生产有帮助。对于在课堂上讨论的每一个现实生活中的问题,学员还要考 虑如何避免这些问题的发生。 西方世界的精益生产: 未被充分利用的人 丰田生产系统注重生产中的七大浪费 ( 不良品、制造过剩、库存、动作、 加工、搬运和等待) ,当引入西方国家时,丰田生产系统的精益生产版加了一 项 “ 管理浪费” 。正如戴维·马吉 ( D a v i dM a g e e )在他的书 《 制霸— — —为何全 世界都爱丰田》( H o wT o y o t aB e c a m e # 1 )中指出的 ▪▪▪▪▪▪▪▪▪▪▪▪▪▪▪▪▪▪▪▪▪▪▪▪▪▪▪▪▪▪▪▪ ▪▪▪▪▪ ▪▪▪▪▪▪▪▪▪▪▪▪▪▪▪▪▪▪▪▪▪▪▪▪▪▪▪▪▪▪▪▪ ▪▪▪▪▪ ▪ ▪ ▪ ▪ : 丰田成功的秘诀是……优先把焦点集中在“尊重人才”,实现整体的业 务目标。 通过持续专注于一个非常崇高的理想,以及实施并保持一种鼓励 每个员工积极致力于追求公司目标的业务结构,丰田正发展为一个充满内部 活力的企业。㊀ ㊀ D a v i dM a g e e ,制霸— — —为何全世界都爱丰田,企鹅出版集团,纽约,2 0 0 7 ,P 8 。 这使得丰田模式不仅对制造业适用,也对银行、零售商以及医院适用。不 管你所从事的业务是什么,在当今快节奏的技术世界里,员工工作时必须
  22. 8         “ 发挥大脑的作用” 。他们不能像过去大批量生产的时候一样,不撞南墙不思 考。那时候生产一直很单调,有换模专家、质量检查专员等,他们只需机械地 完成工作,就能获得很好的报酬。第二次世界大战后,在日本进行的精益变

    革,打破了蓝领工人负责体力劳动和白领工人负责脑力劳动的旧模式,在新模 式下,如今的管理是向体力劳动者提供精益培训,给予他们所需要的工具,让 他们发挥自身作用。相应地,精益也显著地改变了主管的角色,使其首先必须 做到用领导技能代替 “ 救火”技能,以达到解决问题和防止 “ 火灾”发生的 目的。 0. 6 ▪▪▪▪▪▪▪▪▪▪▪▪▪▪▪▪▪▪▪▪▪▪▪▪▪▪▪▪▪▪▪▪ ▪▪▪▪▪ ▪▪▪▪▪▪▪▪▪▪▪▪▪▪▪▪▪▪▪▪▪▪▪▪▪▪▪▪▪▪▪▪ ▪▪▪▪▪ ▪ ▪ ▪ ▪ 解放主管 让员工和工作团队对自己的工作负责,最好的可能也是喂一的方式,是 恢复主管的健康和职能。 ——彼得·德鲁克《管理:任务,责任,实践》,1973 年 (Peter F. Drucker, Management,1973) 近半个世纪或者更长时间以来,一线管理者,特别是制造和文书工作方面 的管理者,发现自己的地位、重要性、名声等正在下降。半个世纪前,一线主 管只是员工的 “ 管理者” ,而现在,主管基本成为管理人员、工会和员工之间 ㊀ P e t e r F . D r u c k e r ,管理:任务、责任、实践,哈珀与罗出版社,1 9 7 3 ,P 2 7 9 - 2 8 0 。 的 “ 缓冲器” 。像所有的缓冲器一样,他们的主要职能就是承受各方的压力㊀。 2 0世纪 6 0年代末,鲍勃 ( B o b )在雪佛兰托纳旺达通用汽车厂当车间管理人 员,他对于当时作为管理者和工会之间的缓冲器的经历,至今仍然印象深刻。 他一直没有领会到学习经验的价值,直到成为一名独立的全面质量管理 ( T Q M) 制造顾问时,才认识到现在主管所受的工作培训并没有比二十年 前好。 当今世界各地的管理者与被他们管理的人之间,依旧隔着一堵不满和怀疑 的墙,这堵墙来自于他们作为管理层、工会和橡皮族之间的缓冲器角色。主管 作为 “ 消防员”的角色没有随着精益制造的引进而减少,因为管理层会持续 不断地给予经理和主管压力,给他们灌输更少的训练却要求他们做更多的事 情。增加训练实际上可能是必需的,但是正如迈克·罗瑟 ( M i k e R o t h e r )在他
  23. 9         的书 《 丰田套路》( T O

    Y O T AK A T A )中所提醒的,真正的重点应放在如何让员 工弄懂和理解情况,让他们能在某种程度上用自己的方式做出反应,促使组织 进步。 管理层似乎认为:如果组织中的员工能坚持更接近他们的工作标准,做他 们应该做的事,那么问题就能减少。不幸的是事实并非如此。记住热力学第二 定律,或熵定律,它表明了如果我们忽略过程,那么即使我们遵循工作标准, 工作过程也会趋于混乱,无论怎么做,都会出现操作员必须解决的问题,这是 ㊀ 丰田套路:管理具有改善、适应性和更好效果的员工,麦格劳希尔集团,2 0 1 0 ,P 1 6 3 - 1 6 4 。 ㊁ 丰田套路:管理具有改善、适应性和更好效果的员工,麦格劳希尔集团,2 0 1 0 ,P ⅩⅥ。 ㊂ 同上,P 1 8 6 。 一个衰退的过程㊀。 0. 6. 1 丰田领导者的角色 罗瑟 ( R o t h e r )在他的书中解释了丰田是如何在日常活动中进行持续改善 和提升适应性并推广到整个组织的。丰田通过以下这两种套路 ( k a t a ,日语词 语,行为模式,习惯,思维方式和为人处事)完成对所有员工的教导。 ▪ 改善套路— — — 一套重复例行程序:创立富有挑战性的目标,一步一步 地推进工作,跨越障碍,不断从我们遇到的问题中吸取教训。 ▪ 指导套路— — — 一种针对不同水平的员工,教给他们改善套路的模式, 确保激发他们的思考和行为的方式。 虽然这些行为模式是看不见的,但它们是 “ 推动该公司不断提高适应性、 实现持续改善的重要因素。 ” ㊁ “ 丰田的经理们和领导者的主要任务不是围绕改善本身,而是围绕着提 高员工的改善能力。在丰田看来,这个能力能使公司变强。丰田的经理们和 领导者培养能运用改善套路、逐步改善过程的员工。在丰田,培养员工的改 善能力不属于人力资源部门或培训开发部门的工作,它是每个区域日常工作 的一部分,经理和主管都要教会员工改善套路……作为员工日常管理的一 部分。 ” ㊂ 这让我们想起彼得·德鲁克 ( P e t e r D r u c k e r )在 1 9 7 3年所写的:“ 如果管 理的力量没有发挥作用,组织就不能运转良好。 ”
  24. 1 0       ▪▪▪▪▪▪▪▪▪▪▪▪▪▪▪▪▪▪▪▪▪▪▪▪▪▪▪▪▪▪▪▪ ▪▪▪▪▪▪▪ ▪▪▪▪▪▪▪▪▪▪▪▪▪▪▪▪▪▪▪▪▪▪▪▪▪▪▪▪▪▪▪▪ ▪▪▪▪▪▪▪ ▪

    ▪ ▪ ▪ 主管的难点在于要有足够的个人理性去深入思考员工和工作的组织。 为了让工人有成就感,一种方法是让他们对工作负责,让主管发挥作为工人 和工作团队资源的作用。 只有成为知识、信息、培训、教学标准设定以及 指导有成就感的工人和工作团队的资源,才能让主管改变目前难以维持的 “监督”人的角色。㊀ ㊀ P e t e r F . D r u c k e r ,管理:任务、责任、实践,哈珀与罗出版社,1 9 7 3 ,P 2 8 0 - 2 8 1 。 0. 6. 2 恢复主管的健康和职能 从第二次世界大战期间 T WI 在美国的历史和第二次世界大战后 T WI 在日 本的实践中,我们学到了很多。当时日本工业的运作水平还不到 1 9 3 5 —1 9 3 7 年的 1 0 %,在重建时期,全国采用了三个标准化的 T WI 主管培训项目:工作 教导培训 ( J I )教导主管正确培训的重要性以及如何为员工提供培训;工作改 善培训 ( J M)教导主管如何充分利用人力、设备和现有的材料;工作关系培 训 ( J R )则教导主管如何通过尊重员工的独立性来得到结果。 本书中的案例表明了经理、主管和团队领导者如何从 T WI 培训中获益, 它为他们提供了必要的技能,使他们成为员工和工作团队的资源。只有当员工 和工作团队对他们的工作负责时,主管的首要职责才是通过处理工作现场每天 出现的异常情况,创造和维持一个良好的工作环境。 我们写这本书的目的是希望帮助你理解,T WI 如何帮助你解决工作场所中 员工技能培训的迫切需求。在整本书中,我们将展示许多公司如何通过遵循第 二次世界大战时形成并沿袭至今的规定准则成功实施 T WI ,以及组织如何使 T WI 与今天面临的挑战相关联。我们相信,通过大量 “ 学习重新做以前做过 的事情” ,会为员工和主管未来的成功打下坚实的基础,正如第二次世界大战 时期的美国公司,之后的丰田,以及在本书中开诚布公地分享 T WI 经验的公 司一样。
  25. 1 2       第 1 章 学习做以前曾经做过的事情 战争期间,为了满足对武装部队的需要,工厂需要运用

    培训,现在 ( 随着战争的结束) ,如果工厂想要在竞争中存 活下来,继续为工人提供工作和工资,那么工厂就必须运用 培训。 ㊀ — — —C . R .杜利 ( C . R . D o o l e y ) ,1 9 4 7年 4月 ㊀ C . R . D o o l e y ,报告Ⅲ:职业训练,国际劳工组织 ( 蒙特利尔,1 9 4 6 ) ,美国的业内培训,国际 劳工组织的美洲各成员国第三次会议,墨西哥城,1 9 4 6 . 4 ,P 1 6 1 。 D o o l e y 曾在 1 9 4 0 —1 9 4 5年间担任一线主管培训 ( T WI ) 项目的负责人, 当时,为了确保战争胜利,开发了 T WI 项目以实现良好培训。现在,第二次 世界大战结束已经 6 0多年了,在全球竞争的背景下,公司因为不听从他的良 好建议付出了代价。很显然,对良好培训的需求不仅仅是一种战时需要,即使 战争结束了,全球竞争仍会持续下去,只是形式不同而已。这些放弃战时培训 成果的公司,也同样忽略了 2 0世纪 4 0年代前后涉足精益制造的组织中的早期 成功,当时战时生产需要领先几十年的强制性思维,但战争一结束,他们立即 退回到战争结束后西方世界盛行的大批量生产思维。 日本的故事却截然不同。国家工业的彻底毁灭为这个民族提供了机会,让 他们从不同角度思考如何充分利用有限的资源以及因战争而失去了许多工人的 这一代人。不管是什么原因,日本都接受了 T WI ,并且这个项目成了生产体系
  26. 1 3       复兴中不可缺少的一部分,而它不久后就成了全世界都羡慕的生产体系。回顾 精益生产的发展过程,将有助于深入剖析 T WI 如何成了那一演变的一个重要

    部分,而不再只是一个培训项目。 ㊀ 詹姆斯 P .沃麦克 ( J a m e s Wo m a c k ) ,丹尼尔·琼斯,丹尼尔·鲁斯,机器改变世界:精益生 产的故事,F i r s t H a r p e r P e r e n n i a l 出版社,纽约,1 9 9 1 。 ㊁ 同上,P 2 4 0 。 ㊂ 崎岖之路,华尔街日报,2 0 0 4 . 8 . 4 ,P 1 。 1. 1 TWI 在丰田的采用和推广 和许多人一样,我们的精益旅程是从阅读 《 改变世界的机器》 ㊀ 这本书开 始的。自从意识到 T WI 与精益生产之间存在联系,我们又多次阅读了那本书, 从这些作者关于精益制造技术如何普及到世界各地的观点中,学到了许多有价 值的知识 ▪▪▪▪▪▪▪▪▪▪▪▪▪▪▪▪▪▪▪▪▪▪▪▪▪▪▪▪▪▪▪▪ ▪▪▪▪▪▪▪▪ ▪▪▪▪▪▪▪▪▪▪▪▪▪▪▪▪▪▪▪▪▪▪▪▪▪▪▪▪▪▪▪▪ ▪▪▪▪▪▪▪▪ ▪ ▪ ▪ ▪ : 我们相信自己会比任何一个人都走得更远,对比得更多……所以,在精 益生产全球化这条道路上,我们应站在哪里? 要怎样才能让全世界接受这 个体系? 记住作为一个实践性问题,对精益生产者而言只有两种方法将其 传播至世界各地。 一种是和日本的精益生产者一样,建立工厂和接管国外 公司,另一种是像美国、欧洲的大批量生产者那样,凭自己的力量采用 它㊁。 丰田把 T WI 作为丰田生产体系 ( T P S )中必不可少的一部分,默默地传播 了五十年。毋庸置疑,通过回顾 T WI 在精益生产培训中的贡献,可以学到很 多。也许可以这么说,当 《 学习观察》的作者约翰·舒克 ( J o h nS h o o k )被丰 田聘用,而后成为新联合汽车制造公司 ( N U M M I ,丰田和加利福尼亚弗里蒙 特的通用汽车于 1 9 8 4年建立的新的合资企业)的 T WI 指导者时,T WI 才算回 到美国。随着丰田在肯塔基州乔治敦的巨大制造建筑群的第一底层建筑的完 成,T WI 继续重新推广。乔治敦在 1 9 8 6年投产,整个 2 0世纪 9 0年代期间, 它常在 J . D . P o w e ra n dA s s o c i a t e s 公司为美国销售的汽车质量调查中名列前 茅㊂。它号称是 2 0 0 1年北美排名第二的工厂,仅次于加拿大的丰田雷克萨斯 工厂,北美的员工正在制造比底特律出产的 “ 更快、更好、更便宜” 的丰田
  27. 1 4       汽车,现在我们知道,这些北美工人受过 T WI 工作教导培训。 2

    0 0 5 年,笔者有机会与吉姆·怀特 ( J i mWh i t e )见面,他告诉我们,他在丰 田乔治敦工厂的 “ 计时卡号码”是 1 4 ,这意味着他是工厂雇用的第 1 4位员工。 J i m是工厂早期的培训负责人,后来成为一名 T WI 工作教导培训师,在那里,他指 导工厂的一线主管如何使用 T WI 教导工作。随后,杰弗里 K .莱克 ( J e f f r e y K . L i k e r ,丰田乔治敦工厂的前主管)和戴维·米尔 ( D a v i dM e i e r )在其所写的 《 丰田模式 ( 实战手册篇) 》《 丰田人才》等书中,详细地解释了丰田如何按照他们 在 2 0 世纪 5 0 年代所学的方式,来运用 T WI 的工作教导方法。T WI 是 T P S 中非常 基础的一部分,所以丰田在创立乔治敦工厂时就把它放在了首位㊀。 ㊀ 在最近十年,随着丰田在全球的高速增长,丰田章男总裁在 2 0 1 0年初对大面积质量召回做出 回应:“ 丰田为保持质量所做的员工培训跟不上公司的快速发展”( N i k k e i . c o m ,2 0 1 0 . 3 . 1 7 ) 。 1 9 8 7年,马克·皮亚考斯基 ( M a r e kP i a t k o w s k i )被 T M M C聘用为加拿大 安大略省剑桥市的工厂的培训经理,在那里,他实施了 T P S 工作教导项目,训 练工厂为生产增补的新员工。2 0 0 8年,他的文章 “ 实施精益的培训建议”发 表在精益企业研究院的网站上 ( w w w . l e a n . o r g ) ,文章记录了他关于丰田培训 模式的一些初步观察 ▪▪▪▪▪▪▪▪▪▪▪▪▪▪▪▪▪▪▪▪▪▪▪▪▪▪▪▪▪▪▪▪ ▪▪▪▪▪▪▪▪▪▪▪▪▪▪ ▪▪▪▪▪▪▪▪▪▪▪▪▪▪▪▪▪▪▪▪▪▪▪▪▪▪▪▪▪▪▪▪ ▪▪▪▪▪▪▪▪▪▪▪▪▪▪ ▪ ▪ ▪ ▪ : 观察 1:关于丰田培训,我首先发现的一点是很少有关于 TPS 的记录, 没有书籍或者操作手册,只有一些小册子和讲义,但并不贴近我们习惯的那 些东西,而且没有对于 TPS 的明确定义,丰田很大程度上是依赖口头语言 进行一代又一代的培训并传承 TPS 的知识的。 观察 2:丰田要求领导者拥有知识和技能的五个基础水平: 1)角色和责任的知识; 2)工作要素的知识; 3)培训技能; 4)领导技能; 5)改善技能。 在与 P i a t k o w s k i 的一次谈话中,他告诉我们,当时他并没有意识到,丰田 资深顾问向他培训的关于如何讲授的内容,实际上就是 T WI 的工作教导项目。 当他阅读了关于 T WI 历史的文章以及一些已出版的将丰田和 T WI 联系起来的 书籍后,他才知道,T P S工作教导项目实际上来自于 T WI 工作教导培训,于 1 9 5 1年引入日本时就被丰田所接受。
  28. 1 5       1. 2 TWI 项目的快速回顾 T

    WI 服务公司是由美国政府战时生产委员会建立的首批应急服务机构之 一,其目的是 “ 帮助工业界以持续加快的速度,获得不可想象的更多物资” 。 ㊀ 战时生产委员会,训练局,业内培训服务,业内培训报告:1 9 4 0 —1 9 4 5年,美国政府印刷局, 华盛顿特区,1 9 4 5 . 1 2 ,P 3 。 ㊁ A l a nG . R o b i n s o n 和 D e a nM . S c h r o e d e r ,培训、持续改善,以及人际关系:美国 T WI 项目和日本 管理模式,加利福尼亚管理评论,第 3 5 、3 9卷,1 9 9 3 。 T WI 项目开发出来的目的,是通过培训,最大化地利用每个员工的最佳技 能㊀,帮助满足国防工业对人力资源的需求。工业界对此做出回应,让员工收 集、开发和标准化 T WI 服务公司所提出的 T WI 技术。 让最高管理层相信这些标准项目能帮助他们满足业务的独特需求,并使 “ 我们的业务是不同的”这种标准回答失效,是一项挑战。为了实现这一点, T WI 设计了一种有效的方法来解释 J 项目的目的。它说明了对主管的五个基本 要求: ▪ 工作的知识; ▪ 责任的知识; ▪ 教导技能; ▪ 改善方法技能; ▪ 领导技能。 工作的知识意味着熟悉材料、机器、工具、过程、操作,以及主管所在行 业的特定技术技能。责任的知识涉及对公司具体情况的理解,比如说它的规章 制度、流程、安全政策、部门关系和工会合约。T WI 不涉及这两个方面中任何 一个,因为对每个公司和行业而言,它们都是独特和不同的。但是,三门 J 课 程确实直接满足了在教导、改善方法和领导方面技能的需求㊁。 1 )工作教导 ( J I )培训。培训主管如何指导员工,以便员工能快速记得 要正确地、安全地、认真尽职地工作。 2 )工作改善 ( J M)培训。培训主管如何改善工作方法,通过充分利用 人、机器和现有材料来达到用更少的时间生产更多数量高质量产品的目的。 3 )工作关系 ( J R )培训。培训主管如何领导员工,以便预防问题的发生 以及教给员工有效解决问题的分析方法。
  29. 1 6       T WI 培训师给行业内的人员培训,然后这些人可以依次去培训行业内的其 他人员,创造一种倍增效应:用最少的合格培训员培训最多数量的员工,以便 员工在较短时间内就能应对挑战。为了评估

    T WI 培训在战争时期的影响,T WI 服务公司从 1 9 4 1年开始到 1 9 4 5年停止运作期间,共监测了 6 0 0个公司客户。 T WI 退出现场操作之后进行的最后一份调查,详细记录了这些公司的以下数 ㊀ A l a nG . R o b i n s o n 和 D e a nM . S c h r o e d e r ,培训、持续改善,以及人际关系:美国 T WI 项目和日本 管理模式,加利福尼亚管理评论,第 3 5 、3 9卷,1 9 9 3 ,P 4 4 。 ㊁ 1 m i l e = 1 6 0 9 . 3 4 4 m 。 ㊂ 里克·阿特金森 ( R i c kA t k i n s o n ) ,战争的日子:1 9 4 3 —1 9 4 4年西西里与意大利战记,H e n r y H o l t a n dC o m p a n y 出版社,纽约,2 0 0 7 ,P 4 5 0 。 ㊃ B i l l V . V o g t 和 R o b e r t “ D o c ”H a l l ,不得已的时候你能做什么:第一部和第二部,A M E目标杂 志,第 1 5卷 1期,1 9 9 9 。 据,每方面都至少提高了 2 5 %㊀:   增加产量 8 6 % 减少培训时间 1 0 0 % 减少劳动时间 8 8 % 减少废料 5 5 % 减少不满 1 0 0 % 这些百分数的背后是近来获得的产量数据,它能让人深入理解多年来 T WI 缩短了第二次世界大战进程的说法 ▪▪▪▪▪▪▪▪▪▪▪▪▪▪▪▪▪▪▪▪▪▪▪▪▪▪▪▪▪▪▪▪ ▪▪▪▪▪▪▪ ▪▪▪▪▪▪▪▪▪▪▪▪▪▪▪▪▪▪▪▪▪▪▪▪▪▪▪▪▪▪▪▪ ▪▪▪▪▪▪▪ ▪ ▪ ▪ ▪ : 1939 年美国飞机的生产总量只有 2000 架,而在 1943 年上升到了 86000 架。 另外还有 45000 辆坦克,98000 把火箭筒,1000000mile㊁长的 通信线,18000 艘新船,648000 辆卡车,近 600 万支步枪,26000 个迫击 炮,6100 万双羊毛袜。 美国军火厂每天还生产 7100 万件小型武器弹药。 1944 年,上述每样东西都几乎可以被更多地制造出来㊂。 这些百分数也反映了整个战争期间 T WI 服务公司所监测的 6 0 0家公司的 变化。波音飞机公司就是其中之一,它将基于 T WI 的强化培训项目和内部开 发的精益生产系统相结合,用于生产 B - 1 7轰炸机。 1. 2. 1 波音飞机公司㊃ 波音公司决定在西雅图南部的现有工厂制造飞机前,已经设计并测试好
  30. 1 7       B - 1 7轰炸机了。西雅图南部是一个理想的空闲地理位置,而且毗邻机场,但 面积只有组装飞机所需的一半大小,而且没有可供扩展的土地。波音公司管理

    层接受了这个挑战,承诺建立一个士气高昂、团队协作的系统,一个强有力的 建议系统 ( 提案制度)以及一个密集培训的项目,并以此为基础克服这些约 束,制造曾经大规模生产的最复杂的四引擎飞机。 他们是怎么把所有的要素组合在一起的,这已经无从得知了,但是有足够 的迹象表明,尽管存在这些看似不可逾越的约束条件,但人们的创造力最终还 是克服了这些障碍。在有人听说精益之前,波音公司员工就 “ 发明” 了精益 概念,诸如通过开发由其他建筑物的部件区域供料的 U形总装线来实现流动; 利用挂在墙上的时钟,测量出工作站之间的人工移动的节拍时间是七分钟;通 过部件区域直送产线使物料输送最短化;通过开发快速换模技术使模具使用最 大化。早在日本的改善取得相同影响的几年前,工程师就有效地创造了一种改 变主管作用的精益生产体系㊀。 ㊀ M a s a a k i I m a i ,现场改善,麦格劳希尔集团,纽约,1 9 9 7 ,第 9章。 生产线的流动变得比以往任何时候都要快,为了保持这一流动,问题在车 间里一出现就必须尽快解决。生产节拍和工程变更的频率也要求主管时刻在车 间里进行检查和指导。由于大部分有经验的工人应征入伍,主管们很有可能对 他们自己的职责还不熟悉,却还得领导那些不熟练的员工,这使得培训和标准 作业指导知识的重要性倍增。三万三千新员工中半数是由牛仔、农民、渔夫和 伐木工组成的,而另一半几乎是地区家庭主妇。 T WI 满足了主管学习这些基本技能的迫切需要。 首先,主管必须要和来自不同背景而又从来没有在生产环境中工作过的人 打交道。T WI 教导他们尊重员工,尽早地发现问题并进行预防,第一个女性主 管的 J R课程案例研究表明了当时面临的问题。T WI 要求主管在培训新员工时, 把常见的工业任务分解成易消化、易掌握的步骤,主管还学会了交叉训练员工 来促进团队合作,以及让员工学习如何在自己的工作区域承担更多的责任。不 仅如此,在日本语 “ k a i z e n( 改善) ”流行之前,T WI 就已经向员工培训了要 分析和改进工作方法,来更简单安全地完成工作。铆钉女工萝西由于握着沉重 的铆枪,很难在机翼上工作,于是她就想出了一个办法,设计出用两个连接臂 来承担铆枪的重量,这样即使她完成整个机翼表面上的铆钉工作也不会觉 得累。
  31. 1 8       T WI 培训以及与新获得的精益智慧的结合,创造了战时许多传奇故事中的 一个。1 9

    4 4年 3月,B - 1 7轰炸机的生产量从 1 0 0架上升到了 3 6 4架,到达产 量的最高峰时期。那个月每天生产 1 5架飞机,每架飞机仅耗时 1 . 6 h ,耗资 1 3 9 2 5 4美 元,比 过 去 3 2个 月 的 成 本 降 低 了 4 2 . 4 6 %,同 时 出 货 量 增 长 了 2 6 4 %㊀。 ㊀ B i l l V . V o g t 和 R o b e r t “ D o c ”H a l l ,不得已的时候你能做什么。 1. 2. 2 为什么第二次世界大战后 TWI 没落了? 工业界和政府都只把 T WI 看作一个战时项目,第二次世界大战结束后不 久,T WI 服务就停止了。美国是世界上少数几个没有被战争损坏或摧毁工业基 础设施的国家之一,这使得美国的制造商能够快速转向生活消费品的大规模生 产,就像他们在 1 9 4 0年快速转向生产战争物资一样。跟本章开头引述的 D o o l e y 不同,他们没有看到 T WI 在战时生产背景以外的应用,由于产品没有 来自世界其他地方的竞争,在那段时间里,他们并不需要 T WI 。 数以万计的人从军队回到他们原来的工作岗位,取代了在他们离开时,接 受过 T WI 培训的员工,这使得劳动力的组成结构发生了显著的改变。他们作 为赢得战争的英雄回到了祖国,很容易就回到了原来的工作岗位,但仍沿用着 离开前的工作方式。有谁会去告诉英雄现在哪里不同了呢?更重要的是,战争 期间 T WI 使基层民众关注起工业中的人道主义理念,由于非常时期战时劳动 力构成的独特情况以及团队协作的重大需要,允许它蓬勃发展。但是这种领导 方式让管理层感到不舒服,随着战争的结束,他们很快恢复了命令和控制的传 统管理方式。 巧的是,日本的情况正好相反。在战争中被彻底打败后,日本人对他们的 传统系统提出了质疑,向战后占领自己国家的美国开放并学习。包括丰田在内 的所 有 日 本 产 业 都 接 受 了 T WI方 法,以 及 W.爱 德 华 兹 · 戴 明 博 士 ( W. E d w a r d s D e m i n g ) 的教导和由占领者引入的其他项目。麦克阿瑟将军 ( G e n e r a l M a c A r t h u r )和他的军队想要把日本转型为一个成功的资本主义社会, 这样他们就永远不必跟日本打仗了。随着在兵工厂中实施 T WI 等项目,他们 获得了做梦也想不到的成功。
  32. 1 9       1. 3 重抬 TWI 2

    0 0 1年,纽约中央科技发展组织 ( C N Y T D O )实施了 T WI 试点项目,目 标是将 T WI 重新引回美国工业界,与此同时,大多数企业也刚开始接触精益 ㊀ 帕特里克·格劳普和罗伯特 J .弗罗纳,T WI 工作手册:主管的基本技能,生产力出版社,纽 约,2 0 0 6 。 ㊁ 同上,附 C D ,案例研究一,P 2 。 ㊂ 罗伯特·卡普兰 ( R o b e r t S . K a p l a n )和戴维·诺顿 ( D a v i dP . N o r t o n ) ,战略地图,哈佛商学院 出版公司,波士顿,2 0 0 4 ,P 3 。 制造㊀。由于管理层把精益视为一间 “ 充满工具的房子” ,主管为了解决问题 和达到产量要求,学会了依赖类似于 5 S和改善行动的预定活动以实现改变。 但是,即使主管们想要改善,他们也没有改善技能,很快人们就把精益看作另 一种赶时髦。 就像 《 T WI 工作手册》中描述的那样,“ 第二次世界大战结束后,第一家 美国独资经营实施 T WI 项目”的是锡拉丘兹 ( E S C O )涡轮科技公司㊁。E S C O 是一家世界级的精密铸造件生产商,生产的产品主要用于飞机发动机、发电设 备和导弹等高技术产品。1 9 9 5年,为了取消部门储藏仓库,引进了单元制造, 紧接着又引入改善、同步生产,然后是六西格玛管理。虽然几乎在所有工厂过 程中都已经完成了改善活动,但在打蜡部门,进行最初的模具装配时还存在着 显著的操作变异。由于打蜡是制造过程的前端,模具返工会增加加工时间和成 本。2 0 0 2年,打蜡部门模具的准时拆卸率已经下降到了 7 3 %,对生产周期时 间和客户交货期都产生了影响。 高级管理层为它的新战略开发了平衡计分卡 ( B S C )和战略地图之后,认 识到了生产过程的前端是减少返工和提高质量的关键㊂。当时的人力资源部经 理保罗·史密斯 ( P a u l S m i t h )告诉我们,他们派一名最好的装配工去培训新 员工的 “ 同伴培训技术”并没有发挥作用。2 0 0 2年 3月,为了寻找一种可重 复、可检验的培训方法,他的团队想起了 T WI 培训,最后他们在工作教导培 训中找到了想找的东西。 与 P a u l S m i t h讨论的结果,是让帕特里克 ( P a t r i c k ) 留出三周的时间与 C N Y T D O合作,在纽约州奇特南戈的 E S C O工厂里讲授 J I 、J R和 J M 项目。 P a t r i c k 曾经在三洋讲授了多年的 T WI ,在适应三洋公司需要的过程中,进行了
  33. 2 0       资料的翻译和整理工作。因此,他从档案中得到了原始的 T WI 培训者的讲义 和表格的复印件,确保对

    E S C O员工进行的培训是原汁原味的。在这份讲义和 课件的重新制作中,P a t r i c k 保留了日本版讲义中的某些润色,改善了讲授方式 但没有改变原始内容,他还用更现代的桌面排版软件修正了讲义的排版,并按 两个月的时间间隔安排,因此 P a u l 能够在每个模块完成后就实施 T WI ,同时 P a t r i c k 为下一个 J 项目重新编写新的培训者讲义。为了给新的 E S C O培训者使 用,B o b 重新编写了培训资料,如口袋卡、分解表。 利用这段时间,C N Y T D O也向制造业扩展伙伴关系 ( M E P )网络中的姐 妹组织推广 T WI ,M E P是美国国家标准与技术研究所 ( N I S T )的一部分,它 直接与制造企业合作开发类似精益制造的成功经营战略,而 C N Y T D O则是分 布在全美数百个 M E P组织中的其中一个。M E P网络旨在快速引入 T WI ,并将 其作为全国精益项目中的一部分,向中小型制造商的主管提供想要领导变革所 需的技能。C N Y T D O和 M E P国家办公室商定,在 2 0 0 2年 4月组织一次多人参 加的网络会议,在这个会上,B o b介绍了 T WI 是一个已经成熟的精益培训 项目。 1. 3. 1 在美国其他地方树立旗帜 网络会议的反馈证实,全美国的公司都在努力使车间里的员工积极参与到 精益过程中。北达科他州 M E P的主管兰迪·施瓦兹 ( R a n d yS c h w a r t z )是最早 理解 T WI 重要性并使之成为他们所提出精益计划的一部分的人员之一。R a n d y 被 T WI 培训的简单性以及它的成功历史所吸引,邀请我们为北达科他州的公 司举办 T WI 研讨会。这些研讨会的关键在于:在第一次 J I 课程上,将那种只 告知和只演示的糟糕的培训方法进行案例分析,让员工对 J I 的培训方法产生 兴趣。这些常见的失败说明了采用更好培训方法的必要性,通过培训其中一名 观众用 J I 的四步法打一个防火保险结,目的实现了。R a n d y 在不久之后就任命 他的员工乔迪·博克 ( J o d yB o c k )成为 N I S TM E P中的一名现场人员,接受培 训以推行 J R项目。M E P( M V A T C )纽约尤蒂卡的现场工程师戴维·帕拉佐利 ( D a v i dP a l a z z o l i )也来上过 J o d y 的培训课,后来成了首位三个 J 项目培训师的 M E P现场人员。 北达科他州所做的演示很快在全国会议和公司会议中传播开来。很多人跟 亚利桑那州弗拉格斯塔夫的戈尔公司的工艺工程师一样,在 A M E会议看到了 这份演示,就把它带回了公司,并在开始更正式的培训之前,先独立实施这种 培训方式 ( 见第 8章) 。百特医疗用品工厂中设计药物输送系统的几个工程师
  34. 2 1       在肯塔基接受丰田的培训,在那里他们第一次听说了 T WI ,他们邀请我们为密 西西比州克利夫兰市的工厂管理层做报告,不久又报名参加了课程,最终他们

    六个员工都成了 J I 课程的培训师。在马里兰州巴尔的摩市的味美好公司发生 的事情几乎一样,一天深夜,当运营副总裁罗德·戈登 ( R o dG o r d o n )正在苦 苦寻找在精益计划里实施标准作业的解决方法时,他在网上发现了 T WI 。 同时,参加研讨会和会议的其他 M E P中心开始看到了 T WI 作为 M E P精益项 目一部分的应用。康拉德·索尔特罗 ( C o n r a dS o l t e r o ) ,得克萨斯州制造援助中心 埃尔帕索办事处 ( T M A C )的一名现场工程师,通过自己的学习和研究了解了 T WI ,他带头在得克萨斯州引进 T WI 。随后不久,从马克·色森 ( M a r kS e s s u m e s ) 开始,许多得克萨斯的 M E P培训师也纷纷跟进,M a r kS e s s u m e s 后来也成了达拉斯 办事处的 T WI 培训师。随着培训师的数量增长,T M A C招聘了帕特里斯·布捷 ( P a t r i c e B o u t h i e r ) ,来负责使 T WI 成为得克萨斯州精益发展项目中的常规部分。 在明尼苏达州,明尼苏达企业的瑞克·瓦赛阙 ( R i c kK v a s a g e r )在亚历山 大的一个客户公司— — —唐纳利客户定制公司 ( 见第 5章) 启动了一个项目, 这也使得他们 M E P的一个现场工程师迈克·布拉尔 ( M i k eB r a m l )成了 T WI 培训师,并在明尼苏达州包括学校系统在内推广 T WI 。马萨诸塞州 M E P的苏 珊·贾纳斯 ( S u s a nJ a n u s )和宾夕法尼亚州 M E P的宾夕法尼亚东北部工业资 源中心 ( N E P I R C )的托尼·米纳瑞克 ( T o n y M a n o r e k ) ,成了 T WI 的大力倡导 者。消息传到其他 M E P中心,他们让 T WI 研究院为自己培训培训师,以便在 当地实施 T WI 。在本书写作时,在亚拉巴马州、阿肯色州、阿拉斯加州、科罗 拉多州、佐治亚州、爱达荷州、伊利诺伊州、印第安纳州、艾奥瓦州、密苏里 州、马萨诸塞州、新罕布什尔州、新墨西哥州、纽约州、俄亥俄州、俄勒冈 州、南卡罗来纳州和华盛顿州的 M E P中心都有 T WI 培训师。 M E P中心几乎完全为中小型制造商服务,在没有任何邀约的情况下,大型 公司开始为 T WI 培训而主动接近 C N Y T D O 。C N Y T D O于是成立了 T WI 研究院, 提供无偿服务,很快就为 H N I 集团 ( H O N联合企业) 、I C I 油漆集团 ( G l i d d e n P a i n t 所有) 、诺斯洛普公司、英特尔、派克汉尼汾、特雷克斯、雷神、P P G 、特 灵这样的公司提供了 T WI 培训,该研究院也和美国邮政服务合作了一个项目。 弗吉尼亚州纽波特纽斯的诺斯洛普·格鲁门公司的造船厂,一百多年来为美国海 军和海岸警卫队制造航空母舰、潜艇以及其他舰艇,当我们到达那里进行 T WI 培训时,他们向我们展示了在第二次世界大战开始时由船厂管理层签署的承诺要 实施 T WI 项目的原始文件的副本,那一刻,我们真正回到了 T WI 的原点。 更有趣的是,后来我们才知道,第二次世界大战时期为了解决由于战争而 引起的医生和护士的数量短缺问题,T WI 曾经被应用于卫生保健行业,并在医
  35. 2 2       院中推广,这和第二次世界大战时制造业的情况完全相同。事实也证明,当今 的卫生保健组织和员工与制造业一样从精益和 T WI 中获益,在弗吉尼亚梅森

    医疗中心,他们已经学习了丰田模式并且创立了他们自己的精益项目,称为弗 吉尼亚梅森生产系统,现在他们正积极地运用 T WI 方法来确保他们精益计划 的成功 ( 见第 9章) 。 在海外,T WI 已经引起了广泛的兴趣,加拿大、澳大利亚、墨西哥、欧 洲、中美和南美以及亚洲的公司也一直积极追求 T WI 的方法。在德国的一个 大型汽车零部件制造商,曾经运用工作教导方法来实施标准作业而取得成功, 并在此成功的基础上,让遍及世界各地的分工厂都开始采用 T WI 作为培训的 标准方法。通用电缆公司曾经是道奇公司的子公司,它召集了巴西、委内瑞 拉、洪都拉斯、哥斯达黎加和秘鲁工厂的教员,让他们学习 J I 并成为 J I 培训 师,其中一些培训师后来去了泰国、新西兰和南非的 G C工厂讲授 J I 课程。在 墨西哥,当阿尔弗莱多·赫尔南德斯 ( A l f r e d oH e r n a n d e z )带领一支致力于把 T WI 融入精益系统的团队时,他正管理着蒙特雷的一家工厂,它是美国通贝电 气集团公司五个工厂中的一个,他通过在工作教导、工作关系和工作改善的各 个方面分别培养两个培训师,以及五个工厂共享这些培训资源的方法,开始与 其他四个工厂一起实施 T WI ,美国的总公司对这些成果印象深刻,因而他们决 定在美国和加拿大的工厂也实施 T WI 。2 0 1 0年,乐高公司在丹麦、墨西哥和 匈牙利三个主要工厂中,也开展了利用 J I 来规范流程的项目。 1. 3. 2 向丰田学习 从如今运用 T WI 企业的庞大数量及其多样性— — —制造业、服务业、卫生 保健和政府单位都在使用 T WI ,我们可以看到,第二次世界大战危机期间发展 起来的项目有如此强大的基础根源,对我们现在所处的环境,仍能产生和当初 被创造时候一样惊人的效果。在这本书中,以及许多在公司体系中成功实施 T WI 的案例研究中,我们将会讨论 T WI 方法所基于的原则,它跨越了时间和 文化,然而,这不是每个人都能预见的,这正是为什么 T WI 在这个国家沉寂 以及需要花那么长时间重新恢复的原因。 当公司开始实践精益时,就像在本章开头指出的那样,他们把精益当作一 个装满解决问题所需工具的工具箱,他们认为,只要学习了这些工具,并正确 积极地应用,就能解决遇到的问题,做出改善并得到优异的结果。但是他们没 有留意到且容易忽略的一点劝告是,在精益中,改变做法之前要改变文化。员 工体现了组织文化,如果他们并没有努力影响员工,那么,即使花费了大量的
  36. 2 3       金钱和精力去学习和应用精益工具,仍会以失败告终。 进行 T WI 培训的几乎每一个组织案例中,公司都是因为难以维持精益项

    目的成果而追求 T WI ,尤其是,他们很难理解标准作业,更不用说实现和保持 标准作业。2 0 0 6年 《 丰田模式 ( 实践篇) 》的出版被 T WI 群体庆祝的真正原 因,是因为它提供了一种清晰的认识,T WI 中 J I 培训在稳定过程和标准化作 ㊀ 杰弗瑞·莱克 ( J e f f r e y K . L i k e r ) ,戴维·米尔 ( D a v i d M e i e r ),丰田模式 ( 实践篇) ,麦格劳希 尔公司,纽约,2 0 0 6 ,第 4章和第 6章。 业中的作用是改善的基础㊀。 《 丰田人才精益模式》 的出版很快就开启了闸 门,精益实践者能够清楚地看到工作教导方法是如何向他们提供一种逐渐实 现标准化流程的方法,这对他们在精益方面所做的每一件事的成功都至关 重要。 既然我们知道 T WI 是我们所需的工具,那么问题是,该如何使用 T WI 来 达到我们需要达成的目标。在这本书中,将尝试说明公司如何成功实施 T WI , 以便最终能得到精益的预期成果。通过展示 T WI 和精益实践的关系,就可以 知道 T WI 是如何构成精益工具的基础,以及如何有效地将 T WI 融入精益战 略中。 请注意,这本书并不是用于解释或教导 T WI 方法的细节,这是 《 T WI 工 作手册》的内容。如果想要参照 T WI 方法的各个方面和细微差别,来理解这 些方法是如何起作用以及如何使用这些方法,那么深入阅读 《 T WI 工作手册》 就很有必要了。 在开始前,需要提到一个有趣的事情,在我们的第一个成功案例中— — — E S C O ,其成果与之后编撰的 《 丰田模式 ( 实践篇) 》中的标准作业居然完全 一致。表 1 - 1说明了 E S C O实施标准作业的经验和几年后一名叫 J e f f r e y K . L i k e r 的作者所展示的丰田流程有多么密切的关系。 回顾一下第二次世界大战期间波音公司的例子,E S C O锡拉丘兹的工厂是 回到管理支持、精益生产体系和 T WI 培训的基础的一个好例子。现在看来似 乎很清楚,为什么说在战争之后抛弃 T WI 是我们的一大不幸。尽管 E S C O把它 成功的绝大部分归功于 T WI 中的 J I 项目,但是如果这家公司没有用单元化生 产、持续改善、协同生产以及六西格玛所做的一些前期工作,那么 J I 带来的 影响是极小的。换句话来说,只有在运用这些精益项目却没有得到满意的成果 之后,公司才会发现培训这个基本问题,这就导致他们注重实施 J I 、稳定性、 标准作业和最终的结果。现在全球的公司都在认真学习和运用精益理念,T WI 所体现的对良好基础技能的需求也回到了清晰的视野。
  37. 2 4       表 1 - 1  E

    C S O案例和 《 丰田模式 ( 实践篇) 》的比较表 《 丰田模式 ( 实践篇) 》 2 0 0 6年,P 5 6 E C S O—锡拉丘兹 2 0 0 2 —2 0 0 4年  如果 “ 完成某个特定过程所花费的时间,会根 据人员的不同、换班、时间的推移而引起巨大的 不同” ,说明标准作业没有到位  装配工所用的技术有巨大的变异  最初完成的模具有很大的缺陷  创造精益流程的第一步是实现过程稳定的基本 水平  模具的每月准时释放率从 2 0 0 2年的 7 3 %变成 了 2 0 0 4年的 9 8 . 6 %  稳定性的最初水平一般定义为在时间的某一最 小百分比中,得到一致结果的能力   模 具 的 每 月 准 时 释 放 率 现 在 保 持 在 9 8 %~ 9 9 %  一个简单的指标 ( 过程稳定性) 是满足客户要 求准时提供合格产品的一次通过率 ( 8 0 %或以上) 的能力  返工减少了 9 6 %  相同数量的员工多产出了 2 5 %的产品  对客户的准时交付率增加了 8 0 % 1. 4 做那些必要的事 在本节,再次回到 E S C O锡拉丘兹公司的案例研究,因为就像 2 0世纪 4 0 年代的波音公司一样,这家工厂的员工在一切还来得及的时候,就做了必须做 的工作。在 2 0 0 1年 9月 2 1日,正好是在恐怖分子袭击了世界贸易中心双塔的 十天之后,P a t r i c k 完成了最初的 J M培训。谁能够预料到这次灾难事件也会危 及这个位于纽约奇特南戈,雇用了大约 3 8 0名员工的工厂?本来就受到国外竞 争的威胁,世贸中心的袭击事件后,他们很快就失去了大约 5 0 %的销售量。 在袭击发生后,他们为用于飞机发动机和发电设备的高技术产品而制造的 精密铸造件的需求真的在一夜之间消失了,公司创始人认为,如果管理层没有 采取行动来做出改善,那么这个工厂可能就不会幸存下来。工厂继续采用 T WI 以及在 2 0 0 2年到 2 0 0 4年期间减少 9 6 %返工的战略计划。工作教导培训在此期 间是至关重要的,因为当员工减少将近 5 0 %时,需要重新调整操作员的岗位, 然后随着业务的恢复,员工被召回时,还需要再次调整岗位。 E S C O的案例研究被写进 《 T WI 工作手册》 之后,J I 不再局限于打蜡部 门,它进入了金属加工工序,涂装和铸造,同时 T WI 被并入新员工培训中。
  38. 2 5       为了对流水线内部和部门之间的员工进行跨职能培训,能力档案开始与全厂培 训矩阵一起保留下来,T WI 培训师审核操作员是否服从标准,操作员们通过团 队领导持续接受培训和再培训。

    正因为第二次世界大战孕育了 T WI ,如今的工厂才能因为这些久经时间检 验的原则而持续成长和繁荣。就像 J e f f r e yL i k e r 在 《 丰田模式 ( 实践篇) 》中 指出的那样,即使我们用这些基本要素来改善和繁荣,基本原则从不会改变 ▪▪▪▪▪▪▪▪▪▪▪▪▪▪▪▪▪▪▪▪▪▪▪▪▪▪▪▪▪▪▪▪ ▪▪▪▪▪ ▪▪▪▪▪▪▪▪▪▪▪▪▪▪▪▪▪▪▪▪▪▪▪▪▪▪▪▪▪▪▪▪ ▪▪▪▪▪ ▪ ▪ ▪ ▪ : 丰田模式的一个悖论是,虽然它在不断地改善和变革,但它的核心理念 仍然保持一致。 我们正在不断地学习流程的新情况,并看到它在不同情况 下的不同应用。 然而随着我们的理解加深,“基本要素”不断浮出水面, 引导着决策和方法㊀。 ㊀ L i k e r 和 M e i e r ,丰田模式 ( 实践篇) ,前言。
  39. 2 6       第 2 章 顽强的眉克松齿轮公司 尼克松齿轮公司是美国众多小型制造商中的一家,总是通过制造有需求且

    有利可图的产品,默默地为人们提供好的工作。这家位于纽约雪城、拥有 5 0 名员工的公司,是一家高精度、高速齿轮组原始设备制造商 ( O E M) 的供应 商,这些齿轮组用于制造世界各地各种各样的工业产品。原公司在 1 9 2 0年成 立,但我们的故事开始于 1 9 7 3年,当时塞缪尔 R .海恩斯 ( S a m u e l R . H a i n e s ) ( 以下简称为 S a m )加盟了他父亲的公司,并带来一个向本地市场外扩张的经 营计划。由于销售额不到一百万美元,公司计划加入一个正在发展的区域网 络,利用公司独特的专业特长来满足客户对传动装置的广泛需求。这些年来, 由于航天和塑料齿轮市场的合资企业缩减,目前的齿轮传动公司由两家公司组 成:锡拉丘兹的尼克松齿轮公司和纽约布法罗的奥利弗齿轮公司。本案例的研 究重点是尼克松齿轮公司,它在 2 0 0 8年产生的全球销售额为 9 6 0万美元,由 于全球经济衰退所导致的销售额下降,2 0 0 9年的销售额为 6 0 0万美元。 为了让公司在精密齿轮组的利基市场中具有竞争力,S a m早就制定了一项 能够提供卓越品质和服务的战略,这个战略为获得最新技术和设备以及投资员 工提供资金支持,从而使公司拥有能够操作和维护这种设备的训练有素的劳动 力。与这个战略相一致的是,S a m为组织中所有层级的雇员提供了培训,包括 全面质量管理 ( T Q M) 、统计过程控制 ( S P C ) 、准时化生产 ( J I T ) 、价值流 图、精益概述、问题解决以及团队建设。为了使培训生效,公司管理层同时安 排了三分之二的员工接受培训,为将来能从培训中获利而在生产停工期间进行 了大量投资。人们从这些课堂离开,带着重新燃起的激情,一心要把掌握的知 识技能用到改善工作和公司业绩上。但是和那些努力做所有正确事情的公司一 样,尼克松齿轮公司的员工在接受培训后做了一些事情,不久之后工作就遇到
  40. 2 7       了阻碍,使得多半事情又回到了培训之前的状态。 他们请来了外聘顾问,帮助他们改善质量和工作场所的业务流程,在尝试 内部管理持续改善提案期间,尼克松齿轮公司的员工确实变得更富有成效了。 2 0

    0 0年,C N Y T D O与 P a t r i c kG r a u p p 合作,通过开设精简的 J M课程把 T WI 重 新引入美国市场时,公司利润已经从巅峰下滑。实际上,这个初步试点项目是 2 0 0 1年在尼克松齿轮公司试行,参与人员包括几名公司员工,以及另外几名 锡拉丘兹制造团体的成员。 那段时间,P a t r i c k 在三洋电器工作,他只有 2天的假期时间来从事这个项 目。这个时间约束条件早早地让我们学到了众多课程中的第一课:为什么 T WI 项目的创始人要把 J 项目的讲授标准化成在连续五天内实施五个两小时部分。 马克·贝希特勒 ( M a r kB e c h t e l e r )是那时的制造产品经理,他认为在两天的 集中授课中,员工需要掌握的信息超出了他们的接受范围 ▪▪▪▪▪▪▪▪▪▪▪▪▪▪▪▪▪▪▪▪▪▪▪▪▪▪▪▪▪▪▪▪ ▪▪▪▪▪ ▪▪▪▪▪▪▪▪▪▪▪▪▪▪▪▪▪▪▪▪▪▪▪▪▪▪▪▪▪▪▪▪ ▪▪▪▪▪ ▪ ▪ ▪ ▪ : 它(JM)是有趣的,但是我不知道培训的意图,它看起来太简单了,我相 信培训的复杂性和得到的结果有一定的相关性。 我认为这肯定是提升技能 的好工具,但我并不认为它比我们所拥有的任何改善工具更好或更糟。 还 有,我当时完全不知道它是如何与 JI、JR 相融合的。 尽管他们在最初的介绍之后并没有实施 T WI 项目,但却在 M a r k的意识中 埋下了种子,不久之后,他成了尼克松齿轮公司中 T WI 的忠实提倡者。M a r k 在得到自动化学位后,在铸造厂短暂任职了两年,从 1 9 8 3年之后,就开始在 尼克松齿轮公司从事各种工作,在 1 9 9 6年,带领公司成了第一家符合国际标 准化组织 ( I S O )认证的齿轮磨削公司。 2 0世纪 8 0年代,S a mH a i n e s 接受了美国质量运动,他一贯坚持向员工提 供现有的最好工具和培训,让他们的工作更有效率并使个人满意。跟他以员工 为中心的多年做法相一致,2 0 0 5年 1 1月 1 7日,他踏出了第一步,把家族公司 转换为一家 1 0 0 %员工持股的公司。正如公司网站 ( w w w . g e a r m o t i o n s . c o m )上 公布的那样,S a m相信,员工持股计划 ( E S O P )“ 将为员工提供机会,为公司 的成功做出贡献并带来利益回报,使公司处于有利位置” 。 公司网站上解释了他做出将公司变成员工持股决定的三个原因,表明了他 保持公司成功的战略,同时为戴明 ( W. E d w a r d sD e m i n g ) 管理的十四条原则 之一 “ 营造持续改进的氛围”提供了证明: ▪ E S O P能让所有权无缝稳定地过渡,因为几年来公司将盈利再投资,有 雄厚的财力使得公司的转型变得更容易。
  41. 2 8       ▪ E S O P是一种回馈员工的方式,公司最有价值的资产是多年来帮助公司

    建设的员工。 ▪ 最后也是最重要的一点,E S O P让这些持股的员工为自己的未来思考, 如果公司继续运行良好,每个人也都能共享这份成功。 这份继任计划也涉及挑选一位新领导者代替 S a m来引导公司,这个人要 与公司有相同的愿景,并对自 S a m 1 9 7 3年加入公司以来一直面临的挑战— — — “ 制造业日益增长的需求” 有一定认识。S a m认为这个人就是迪安·伯罗斯 ( D e a nB u r r o w s ) ,他在 2 0 0 8年成为总裁。进一步研究尼克松齿轮公司的精益 历程,我们能在这个话题上发现更多。 2 0 0 8年 1 1月 1 5日,新的 I S O9 0 0 1 :2 0 0 8版的质量标准正式实施,仅仅 两个月后,尼克松齿轮公司就成为美国首批认证新标准的齿轮制造商之一。作 为质量和持续改善经理,M a r k说: “ 在标准中领先即意味着在竞争中占得先 机,我们在很多年前就已经是一家 ‘ 过程公司’ ( I S O9 0 0 1 :2 0 0 8标准提倡采 用的一种过程方法) ,这个认证证实了我们每天所运用的生产高精度齿轮的质 量体系已经很成熟稳定了。 ” 总裁 D e a nB u r r o w s 说:“ 这个认证证明了,我们的运营系统在公司持续改 善的历程中发展到了什么程度,我们能够在工厂中以一种比许多齿轮磨削加工 竞争者更快的速度实施变革。 ”除了新的 I S O的认证,尼克松齿轮公司还得到 了许多公司认证和质量奖,包括联合技术公司供应商金牌、认证供应商奖,它 是美国第一家获得这个奖的齿轮制造商。 尼克松齿轮公司取得了很大的进展,T WI 是它保持持续成功的关键要素之 一,仔细研究这段历程,会发现这是一个故事,讲述了一家和其他同等规模的 美国公司一样的公司,学习怎样在全球市场中竞争,以及怎样到达如今的 地位。 2. 1 挑战 2 0世纪 9 0年代末期,管理层已经充分意识到,由于现在能够制造的产品 的设计复杂性,新世纪行业内的竞争门槛已经提高了。只是因为公司投资了最 新的设备,并将其作为一项长期战略,跻身其中才成为可能,他们也知道拥有 新设备只是解决方案的一半,在纽约中心缺少能够操作这种先进设备的高技能 人才,大多数高技能人才在 2 0世纪 7 0~ 8 0年代的地区产业大幅裁员时搬出去 了,还没有培养出新一代的熟练员工来替代他们。
  42. 2 9       随着新世纪活动进入高潮,工厂利用 T Q M、精益和六西格玛的效益渐渐 地开始衰退。这导致管理团队对看似不能产生持续改变的培训感到厌倦。在开

    始培训时,不难听到员工说 “ 不要有下次! ” 或者 “ 我们为什么要一直做这 个? ”每当问 S a m这些问题时,他只会简单地说,“ 直到我们做对为止。 ” 2 0 0 3年,这家公司开始实施另一个涉及所有精益工具培训的精益项目。 这一次,在外援的帮助下,这些工具被付诸实践,并获得显著收益。可是在外 部顾问离开不久后,维持这些收获的斗争又像病毒一样回来了。S a m决定是时 候通过让员工负责精益战略,来结束这种倒退了。培训被用于提高员工的精益 制造技能,目标是由他们自己指导精益工作,不依赖外部专家,并复兴他们在 此之前取得的所有成效。 注意!精益团队在工作 这次重新开始的精益培训中,一个亮点是全日制的边干边学的精益模拟演 习,超过一半的员工参与其中,获得精益的实践知识,基于这一知识做出优秀 的决策,并因此而受到激励。“ 我无法相信我们的团队能够通过把批量生产改 成拉式系统来完成生产率改善, ”一个团队成员说,另外一个学员说, “ 将动 手模拟和书本学习相结合清楚地表明,实行精益势在必行。 ” 在接下去的 6个月内,这个团队接受了精益工具的持续培训,为了改善办 公室文书工作的流动,减少准备时间、交货时间和加快周转时间,以及重组一 些工作区域,在前一年开展的工作基础上,团队把客户的交货期缩短了 3 3 %, 而且减少了将近 3 0分钟的准备时间,5 S 团队节省了以前用于寻找工具的数百 个小时,同时另一个团队简化了文书工作和零部件的流动,使它们在工厂里的 流动速度变成原来的三倍。因为再次维持得到的收获成了最大的挑战,改善以 一个缓慢的步调持续到 2 0 0 4年,这个情况开始让员工感到灰心。 为了保持势头,不浪费他们来之不易的成果,S a m和 M a r k参观了锡拉丘兹 E S C O涡轮科技公司,寻找下一个 “ 正确的工作工具” 。在那里,广泛宣传、员 工驱动的持续改进已经得到成功落实。根据 M a r k 所说的,“ 我们明白了E S C O 工 厂的员工是如何利用 T WI 来提升培训、推动标准化作业和持续改善的— — —所 有这些事我们都知道,我们都想自己做但是还在奋斗中, ”他接着说道 ▪▪▪▪▪▪▪▪▪▪▪▪▪▪▪▪▪▪▪▪▪▪▪▪▪▪▪▪▪▪▪▪ ▪▪▪▪ ▪▪▪▪▪▪▪▪▪▪▪▪▪▪▪▪▪▪▪▪▪▪▪▪▪▪▪▪▪▪▪▪ ▪▪▪▪ ▪ ▪ ▪ ▪ : 回顾我们在 2001 年到 2002 年参与的最初的 TWI 培训,我还记得我们 持有典型的怀疑态度“我们是不一样的,这对我们来说没那么简单”。 在 我们 2004 年参观 ESCO 时,我们有了非常现实的期望和保留意见,虽然我
  43. 3 0       ▪▪▪▪▪▪▪▪▪▪▪▪▪▪▪▪▪▪▪▪▪▪▪▪▪▪▪▪▪▪▪▪ ▪▪▪▪▪ ▪▪▪▪▪▪▪▪▪▪▪▪▪▪▪▪▪▪▪▪▪▪▪▪▪▪▪▪▪▪▪▪ ▪▪▪▪▪ ▪

    ▪ ▪ ▪ 们仍然相信我们是不同的,但也看到了很多相似之处。 令我们真正震惊的 是,我们的生产员工对工作教导培训非常感兴趣,以及现在员工对工作的理 解之深刻,如果不是自己亲眼所见,我们不会相信简单的 JI 培训会让这个 部门降低 76% 的返工。 2. 2 2004 年尼克松齿轮公司 TWI 的复兴 管理层从过去的经验中学到了在推进精益实施前向心力的重要性,因此决 定重新引入 T WI ,通过先安排两次 J R培训课程,帮助打破旧的变革障碍。人 们认为,从领导力模块开始将有助于建立更好的管理变革技能。每次课程上, 都有来自车间、客户服务部、工程部、管理部的员工,占所有员工的 4 0 %, J R培训达到了它的目的— — —让那些期望有更多讲座的员工得到放松,因为培 训是互动的,而且处理的是他们所面对的实际问题,所以他们也乐在其中。 培训后,车间员工很快就指出,管理人员在处理问题方面没有使用 J R四 步法: 1 )获取事实。 2 )权衡与决策。 3 )采取行动。 4 )检查结果。 他们还鼓励管理层尊重每个员工,并以此为基础,实践 J R基本原则,以 建立良好的关系,学过 J R的员工坚持认为管理层要言行一致,这样他们才能 够推动整个组织实现文化的转变。 在接下来的一个月内,先前完成 J R培训的员工团队接受了 J I 培训,在完 成培训后,建立了制造团队。在如何培训员工操作工厂关键设备的各个模块 中,制造经理推动了工作教导分解表 ( J I B )的创建,每个参与制作 J I B任务 的团队中,都既有高级雇员,又有不熟练的新员工,因为新员工看事情的方式 和有经验的同事不一样,并且在如何完成作业以及如何更好地完成作业方面有 新的想法,所以这种组合很有效果。 正是在这些最初的团队活动中,首先用工作关系四步法培训过的员工的价 值得到了证实,团队成员专注于自身的目标,用最初的工作教导分解表识别每 一项工作的当前最佳方式。当团队开始工作时,他们发现,在工厂里没有熟练
  44. 3 1       操作者以相同的方式来完成任何一种相同的工作。团队成员有足够的精益知识 来理解这种现状,虽然他们正在制造良好的部件,但他们的过程有很多不同 点,如果想要获得标准作业的效益,必须改善这种现状,其中最难的是让员工 明白应采用一种最佳方式来完成每项工作。 不必赘言,对于他们正在分解的每一项工作的最佳方法是什么,存在很多

    争议。但是,出乎每个人的意料,当争论 “ 谁是对的? ”时,团队中的某个人 会拿出 J R卡片来解决问题,这些少数情况很快就迎刃而解了。这让每个人把 注意力重新集中到目标上,并审视工作中的所有事实,包括执行工作的员工意 见和感受,通过提出一些合理的措施,换句话说,完成工作的不同方法,他们 就能进行评价,并挑出每个人都赞同的最佳选项。于是,团队尝试运用这个方 法,把它付诸实践,并对结果进行评价。 运用他们在 J R中学到的领导技能,这个团队按计划在 J I 培训的三个月之 内,完成了 7 0 %机器的 J I B 。M a r k 惊喜地看到,操作员愿意分享工作多年来掌 握的技巧和窍门,如果把这些作为 J I B的关键点,利用这些技巧和窍门培训新 员工,那么新员工就不需要通过自己尝试和犯错才能学到它们。 按照计 划,在 完 成 J I B和 培 训 完 操 作 员 的 几 个 月 后,引 进 工 作 改 善 ( J M) 。这样,在完成 J M培训后,也能够立刻将它投入使用。对员工来说, J M培训可能是最令人兴奋的,因为,当为了改善而进行工作分解时,J M培训 提供了把他们的改善想法投入实践的机会。为了追踪创意以及从 J M改善提案 中节省下来的费用,设置日志来记录它们,以衡量培训的影响。 我们再次做到了 随着 T WI 三个模块培训的推行,J I B被存放在车间里,供主管培训新操作 员时使用。当出现问题时,员工会经常拿出黄色的 J R口袋卡片,也会经常提 出关于工作改善的建议。随着这些 T WI 活动的顺利进行,管理层选择置身事 外,见证员工创造奇迹。时隔两年,重新启动的 T WI 培训开始展现出良好的 前景,并产生了最初设计应获得的结果。 回首过去,M a r k 谈论道 ▪▪▪▪▪▪▪▪▪▪▪▪▪▪▪▪▪▪▪▪▪▪▪▪▪▪▪▪▪▪▪▪ ▪▪▪▪▪ ▪▪▪▪▪▪▪▪▪▪▪▪▪▪▪▪▪▪▪▪▪▪▪▪▪▪▪▪▪▪▪▪ ▪▪▪▪▪ ▪ ▪ ▪ ▪ : 我们觉得 TWI(第一次用于培训时)是如此简单,也方便用户使用, 以至于它能自我维持,正因如此,一旦培训完成,员工就能运用它,这可能 是尼克松齿轮公司大部分培训的情况。 不仅仅只是 TWI,我想说的是,管 理层没有使用 TWI,甚至是没有完全理解 TWI 的方法和原则,却还期望它
  45. 3 2       ▪▪▪▪▪▪▪▪▪▪▪▪▪▪▪▪▪▪▪▪▪▪▪▪▪▪▪▪▪▪▪▪ ▪▪▪▪▪ ▪▪▪▪▪▪▪▪▪▪▪▪▪▪▪▪▪▪▪▪▪▪▪▪▪▪▪▪▪▪▪▪ ▪▪▪▪▪ ▪

    ▪ ▪ ▪ 能在车间内产生作用。 所以在最初培训的两年内,我们没有看到期待的结 果。 但即使这样,它还是明显比我们引入的其他项目要好,那些项目现在 还在车间里使用,但如果没有管理层的敦促(就算有也很少),也就没有了 一开始使用时的热情。 现在他们除了在 T WI 中获得了巨大的收益外,还有了合适的 T WI 基本构 建模块,他们利用这些基本技能,重新实施他们投入了数年培训和努力的精益 项目。T WI 技能是对必备专业知识的最后补充,之后他们就能使标准化作业、 持续改善、消除浪费等事情坚持下去。事实上,他们现在已经能够将精益工作 持续下去,不再需要不停地打电话给咨询顾问来为他们指明正确的方向,至 此,S a m觉得自己已经做好了基础工作,现在开始为他最终的重大举措做 准备。 2. 3 鼓励提升:一个新的开始 S a m的后续计划是把公司传承给那些建立它的员工,于是他开始了把尼克 松齿轮公司变成员工持股公司 ( E S O P ,公司职工持股计划) 的过程。S a m知 道,发掘员工的集体智慧将会是公司获得长期成功的关键。他经常用一种员工 高度参与的方式进行管理,包括让员工参与决策制定和采纳员工的改善知识。 他相信,这个由他父亲创办的公司的发展方向,正是让员工掌握自己的命运。 这项计划的关键部分是选择他的接班人,这个领导者要有远见并且对竞争 激烈的全球市场中增长的制造需求有很好的了解。D e a nB u r r o w s 为把尼克松齿 轮公司发展成全球定制齿轮制造商的挑战做好了充足的准备,他之前在玛丽埃 塔公司担任运营副总裁,在那之前是开利公司住宅轻型商用车的供应链总监。 D e a n 具有 2 0年不同行业的广泛经验,包括 3年法国的海外经历,这为他如何 实现 S a m对他们共同公司的愿景带来了新的视角。 2 0 0 8年,D e a n 成了尼克松齿轮公司的总裁。他带来了全面实施精益的新 想法,只需要一小部分的努力,就能让员工参与到立即可见的实际变化中 ( 例如,6 S ,新布局,流动等) 。真正的工作在于改变员工的态度来维持这些 变化,并不断改进,这需要时间。每个人都说精益是一个旅程,戴维·曼恩 ( D a v i dM a n n )说,“ 旅程在重新安排生产车间之后正式开始……如果没有合适 的精益管理系统来支持新的物质格局,员工就只好用老把戏来欺骗系统,用熟
  46. 3 3       悉的解决方法使自己摆脱困境。 ” ㊀ ㊀ D a

    v i dM a n n ,精益企业文化:维持精益转型的工具,生产力出版社,纽约,2 0 0 5 ,P 5 。 自从知道公司之前有过变革管理工作的失败经验之后,D e a n就开始要求 管理层队伍,通过重新讨论公司现有使命和价值宣言的方式,来确定和质疑尼 克松齿轮公司的核心竞争力。他提出类似于这样的问题: “ 我们为什么没被列 入全美百强公司? ” 像很多其他公司一样,他们对自己所做事情的思考存在限制,尼克松齿轮 公司的员工把自己狭隘地设定为一家齿轮公司。在 D e a n的督促下,他们开始 接受了这样的想法:他们拥有或者可以拥有超越传统观念的技能。一旦他们把 自己视为一个学习型组织,新想法就出现了:如果他们能让公司调整定位以适 应其他业务,那么业务将会是什么样的。员工在提出支持该目标所需的想法和 行动时,态度就开始改变。团队很快就能认识到 D e a n 是正确的:“ 如果我们想 要转变自身的业务,就需要形成一种持续学习和持续改善的文化。 ” 在重建管理队伍的过程中,他们聘用了新的工程师,重点推动车间的变革 活动。为了推动这种变革,D e a n也重新安排了 M a r k的职务,把 M a r k从制造 经理调动为质量和持续改善总监,同时提拔有经验的员工来填补 M a r k 的空位, 如此一来,D e a n 切实地将持续改善作为公司的最高优先事项之一。 M a r k 已经了解了 T WI 在改变文化中的作用,但他首先得让新总裁赞同这 个项目。虽然 D e a n 开始对 T WI 并不熟悉,但很快就转变了,因为在 M a r k接 待其他公司的来访者,参观学习 T WI 在尼克松齿轮公司的部署时,他也一直 跟在旁边。D e a n通过阅读 《 T WI 工作手册》 来学习 T WI 基本原则,并且从 《 丰田模式 ( 实践篇) 》中学到了如何在尼克松齿轮公司实施 T WI 。在多次讨 论公司为什么不能从 T WI 中获得 M a r k 期望的圆满成功之后,他们同意应该使 T WI 成为他们精益战略中不可分割的一部分,重新努力实现标准作业和持续 改善。 再次实施 TWI 虽然 T WI 在整个工厂中已经运用了好几年,但是 M a r k还不是很清楚为什 么他们没有获得他预期的圆满结果。现在情况不同了,在新角色中,决定做什 么是他的职责。在完成了 1 0 h 的 J I 、J R和 J M全部课程后,他决定学习更多有 关 T WI 项目的知识,参加 4 0 h的培训师培训项目,在本地 T WI 研究院的指导
  47. 3 4       下,来学习如何教导 1 0 h课程。2 0

    0 8年 9月,他参加了工作关系的培训,这 次培训让他对 T WI 有了一个全新的了解。 “ 我有了一个全新的视角, ”M a r k 解释道,“ 我非常高兴能够回来实施我所 学到的东西。在接下来的几个月里,我还完成了 J I 和 J M的培训师培训课程, 这些 T WI 培训师项目让我对这三种培训方法如何一起发挥作用有了更深层次 的理解,实际上,它的工作原理和三脚凳是一样的。我认为,达到这样的理解 水平能使整个 T WI 项目更加强大,我也会建议所有公司都这样做。 ” 通过运用领导力进一步挖掘 T WI 方法的精华,M a r k对于所学到的经验给 出了下列评论 ▪▪▪▪▪▪▪▪▪▪▪▪▪▪▪▪▪▪▪▪▪▪▪▪▪▪▪▪▪▪▪▪ ▪▪▪▪▪▪▪▪▪▪▪▪▪▪▪▪▪▪▪▪▪▪▪▪▪▪▪▪▪▪▪▪▪▪▪▪ ▪▪▪▪▪▪▪▪▪▪▪▪▪▪▪▪▪▪▪▪▪▪▪▪▪▪▪▪▪▪▪▪ ▪▪▪▪▪▪▪▪▪▪▪▪▪▪▪▪▪▪▪▪▪▪▪▪▪▪▪▪▪▪▪▪▪▪▪▪ ▪ ▪ ▪ ▪ 。 工作关系培训 我们最初把正确使用 JR 作为良好工作关系的基础,它是游戏规则,现 在也是我们如何解决和预防问题的规则。 它让我们专心于任务,而不是以 自我为中心。 这次不同的是“预防”。 JR 善于解决问题,但是通过使用 JR 黄色口袋卡的另一面,我们得到的真正价值是预防问题,这也是良好关 系的基础,在第一次使用时,我们忽略了它的价值。 工作教导培训 起初,我们低估了 JI 的价值以及它与标准作业之间的联系。 我们做了 一件正确的事,就是创造了工作教导分解表(JIB),并把它作为所有工作 的中心,但在我们所有形式的跟进中都失败了。 现在,我们把 JI 作为一种 培训标准作业的工具,然后审核培训过程,我们在最初忽略了这一点。 我 们用 JI 来培训一个工作的过程和方法,每项工作都一致实施的方法就是标 准作业。 我们记录和监测生产率,在看到差异时,就利用 JIB 来审核工 作,然后根据需要重新培训操作员。 工作改善培训 当生产过程稳定时,我们引入 JM 来改善每一项工作完成的方式。 现 在操作者使用 JM 口袋卡片,通过分解每项工作的细节,对它们进行取消、 合并、重组和简化,来改善不稳定、不可重复的流程。 不管你信不信,我 们在 2004 年忽视了 JM 和持续改善的联系。 工作关系、 工作教导、 工作改善 新尼克松齿轮公司的模型真的非常简单——JR、JI、JM——几乎是太过 简单了,但是我们正在实施它,也己经取得了良好的成果。 我们给子员工 JR 技能来帮助他们努力工作,并总是专注于任务,这为员工用 JI 创造过
  48. 3 5       ▪▪▪▪▪▪▪▪▪▪▪▪▪▪▪▪▪▪▪▪▪▪▪▪▪▪▪▪▪▪▪▪ ▪▪▪▪▪▪▪▪▪▪ ▪▪▪▪▪▪▪▪▪▪▪▪▪▪▪▪▪▪▪▪▪▪▪▪▪▪▪▪▪▪▪▪ ▪▪▪▪▪▪▪▪▪▪ ▪

    ▪ ▪ ▪ 程的稳定打开了大门,一旦达到稳定,就可以用 JM 来改善工作。 重复以 上步骤,这个简单的循环是我们原先一直忽略的,TWI 使得这循环变得简 单。 我们也忽略了它的理念,它不是一次性的改善活动,TWI 不仅仅只是 一次性的工具,它是持续改善的工具,每个 J 项目都有自己的特殊用途,每 天都能运用,而不是只适用于特殊活动。 在把 TWI 模型作为自身文化的一 部分时,我们都会强调一点,它们不仅仅是某项工作的工具,而是所有工作 的工具。 2. 4 精益/TWI 实现:精密压缩机齿轮单元的故事 M a r k 到他的新职位时,D e a n就为他设立了一个初始目标— — —每月组织两 个改善活动,快速使员工围绕精益重现活力。M a r k以前曾经走过这条道路, 知道他需要有一个快速的成功来开始。他和 D e a n一起讨论了自己认真筛选的 问题区域清单,以决定首先实施改善活动的最佳位置。D e a n马上建议,他应 该以精密压缩机齿轮单元的改善活动作为开始。M a r k感到十分吃惊,因为这 一单元已经进行了多次改善活动,而且现在它是公司中公认的车间效率的榜 样。他问,为什么我们要回到一个所有关键改善都已经实施的地方?他也担心 如果这个最初的活动停滞会发生什么事,因为它的流程已经运行得如此顺 畅了。 这个精密压缩机齿轮单元创建于 2 0 0 2年,当时一个员工团队为了能更好 地利用几台由整个车间不同位置的四位员工操作的机器,而采用了精益工具。 现在操作员大批量地生产压缩机零部件,批量为一百至两百件。由于种种原 因,这个最初的项目对公司的未来非常重要。一个原因是这些零部件的用户期 待比上一年度低的价格来购买尼克松齿轮公司的这些零部件,另一个原因是通 过把这些传统制造批量过程转换为一个更小批量、零等待的精益过程,让以团 队形式工作的 5个员工都有机会应用他们所学到的知识。在 M a r k看来,这个 转变是尼克松齿轮公司真正的思维模式转变,他们为以前说过 “ 精益当然可 以为大批量制造工作,但不是在这里,车间作业的情况是不同的” 而感到 内疚。 改善物料和文书工作的流动,以便能把这些设备安排到精密压缩机齿轮单 元,从而使操作员能够让零部件以三倍的速度穿过车间,同时减少一半的库 存。纳入新机器并使其井井有条地运作时,就做出进一步的改善。M a r k有充
  49. 3 6       分的理由来向 D e a n

    提出问题,“ 这会有什么收获? ” “ 我的疯狂背后必定存在 一种方法。 ”在会面结束时,D e a n 回答道。 在 D e a n 看来,这个单元生产六种不同的齿轮组 ( 见图 2 - 1 ) ,每年总共 1 5 0 0 0组,这正是开发该公司技能的地方。齿轮研磨是一项复杂的业务,因为 它涉及极其精密的公差,其目标是改善齿轮间的啮合系数来降低汽车、空调以 及日常生活中所有产品的噪声,而且,这个区域的精确度延长了齿轮组的寿 命,消除了昂贵的修理费用。因为研磨精密硬化零部件是尼克松齿轮公司的核 心竞争力,所以 D e a n 在与 M a r k 谈话前就决定让他在精密压缩机齿轮单元组织 最初的改善活动。 图 2 - 1  精密压缩机齿轮单元制造的齿轮样品 学习重新审视 M a r k 很快组建了一个新的精密压缩机齿轮单元团队,由六个志愿者组成: 两名不同班组的单元操作员、一名首次建立时的单元操作员、一名质量技术人 员、一名新上任的制造经理,加上他自己— — —质量和持续改善的负责人。 汤姆·卡特纳 ( T o mC a r t n e r ) ,精密压缩机齿轮单元最初的操作员,解释 了新团队是如何通过绘制零部件的流动图,以及操作工在单元内移动的线路图 来快速发现第二班组的操作员实际上是以十个零部件为批量在工序间流动的, 而不是在机器之间保持一个流。这让 M a r k眼前一亮,看到了真正发生在单元 内的事情,因为 “ 生产报告表明每班的每个操作员均生产相同数量的合格零 部件,所以没有办法确定一个操作员引入流程中的变化,除非因为变化而发生
  50. 3 7       关键的质量问题。 ”从操作员的角度来看,他们相信 “ 只要在他们换班时数量 是正确的,那就可以了。

    ” 操作员分批作业的原因是这项工作对体能的要求很高。按照日班操作员 乔·勃姆 ( J o eB o e h m )的说法, “ 大齿轮的重量大约 2 4 l b( 1 l b= 0 . 4 5 3 6 k g ) , 所以当我们以每小时 6个零部件的稳定速度产出时,每一班次共产出 4 8个零 部件,这是非常大的提升重量 ( 4 8× 2 4 l b= 1 1 5 2 l b ) !会使操作员感到疲劳。 而且在设备间搬运每个零部件时,我们还必须做很多的身体转动和扭转。我们 真正得到了锻炼,下班回家时都累死了。 ” 质量技术员杰瑞·塔里奥 ( J e r r yT a r o l l i )是最早把这种多头操作器的操作 转换成单人过程的团队成员,他告诉我们 “ 最初创造的 J I B是用来培训操作员 操作每台设备。我们从来没有想过再创造一套 J I B来培训操作工如何运作单 元,使之成为一个连续的流程,这是一个巨大的损失。 ” 有了这些见解,团队着手重新制作他们的 J I B并重新培训,以创造单元内 零部件连续流动的标准作业,这让他们能立即做好准备来应对员工对重物提升 和转身的抱怨,同时这也是团队中操作员所坚持的必须要解决的大问题,在单 元最初开发以及之后的改善中都忽略了这一点。他们运用自己的精益工具,重 新安排了机器的位置,以便能够用短的传送机构连接来输送重齿轮,而不再靠 操作工在两台机器间转身来提升,还升高了零部件的放置位置,从而减轻了从 喷涂到机器的搬运,改善前后图片如图 2 - 2和图 2 - 3所示。 图 2 - 2  改善活动前的精密压缩机齿轮单元
  51. 3 8       图 2 - 3  改善活动后的精密压缩机齿轮单元

    M a r k 总结了从他们最富有成效的单元开始的改善活动对精益/ T WI 旅程的 影响,他说:“ 车间的每个人都因精密压缩机齿轮单元的成果而受到激励,而 且 S a m和 D e a n 为我们提供了保持继续前进所需的一切支持,因此我们获得了 成功。 ”随着这些成功,组建新的团队,重新安排其他部门的布局来更好地促 进产品流动,缩减批量。通过清扫干净、重新定位、重新涂漆设备,并购买手 推车,使更小批量的零部件在两个位置之间的搬运更加容易,他们的 5 S活动 也恢复了生机。同时很快便完成了曾经讨论过的目视化资料的编制,并在全车 间进行了展示。随着这些变革的实施,以及作业的改善,制作了新的 J I B ,以 便能够再次培训操作工,从而保持变革的收获。 现在 M a r k 不再把注意力分散到推出产品中,为了持续改善,他把员工再 次安排到精密压缩机齿轮单元,观察能否对刚刚建立的新方法做进一步改善。 既然已经用 J I 牢固地建立了标准,这次他让人们运用 T WI 工作改善技能去观 察在新过程之中是否有更多的改善。实际上,他们发现并实施了更多的改善, 与所有其他采用精益工具创造的改善一起总结在表 2 - 1中。 表 2 - 1  在精密压缩机齿轮单元的所有影响 改善矩阵 基线 目标 实际 改善/ 实际基线 空间 / f t 2 1 0 9 2 8 5 0 5 9 0 4 6 % 步行 / f t ① 1 0 2 9 0 8 5 0 0 2 1 0 0 8 0 % 零部件运动距离/ f t 6 0 3 0 2 3 6 2 % 交付周期/ 天 2 2 2 N/ C
  52. 3 9       ( 续) 改善矩阵 基线 目标

    实际 改善/ 实际基线 质量 / P P M 7 9 3 5 0 0 4 8 9 4 % 每小时零部件 6 6 7 1 7 % 换模/ m i n 1 2 0 1 2 0 1 2 0 0 符合人体工程学的压力 3 4 2 7 2 6 2 4 % 5 S 等级 1 2 . 0 2 5 2 2 8 3 % ① 1 f t = 0 . 3 0 4 8 m 。 2. 5 在其他部门推进工作改善培训 员工刚刚在精密压缩机齿轮单元中得到了运用 J M的成功经验,很快便明 白了在 1 0小时课程中为什么在制定 J M分解表时,要按照 “ 为什么、做什么、 在哪里、什么时候、由谁做、怎么做” 的顺序来提问每个细节。因为我们在 寻找更好的方式完成细节时,不希望浪费时间,那就需要回答 “ 怎么做” 的 问题,如果没有必要完成那个细节,那就需要回答 “ 为什么” 的问题。这一 点很快得到了证实,当时,第二班操作员对班次结束时延长所有机器的磨轮时 间的方法制定了一个 J M分解表,他们为了除去轮子上的油渍花费了很多时 间,因为这将导致齿轮的不平衡,为日班带来质量问题。 仅仅通过提问前面的两个问题:为什么它是必需的,以及它的目的是什 么,员工就发现这个步骤是能够取消的,工厂中的人都不知道,其实在过去几 年安装的更新式的机器能用电子手段自动平衡轮子。这个隐藏的珍宝在四台机 器的生产时间上每天节省了 3 0 m i n ,每天共节省两个小时。当团队认识到能够 通过立即实施的这种变革,每年节省下 5 1 6 0 0美元时,他们感到意外的惊喜。 这是艾伦·鲁滨逊 ( A l a nR o b i n s o n )和迪安·施罗德 ( D e a nS c h r o e d e r )在为 他们关于 T WI 的论文做调查研究时,所发现的关于工作改善培训的一个优秀 案例 ▪▪▪▪▪▪▪▪▪▪▪▪▪▪▪▪▪▪▪▪▪▪▪▪▪▪▪▪▪▪▪▪ ▪▪ ▪▪▪▪▪▪▪▪▪▪▪▪▪▪▪▪▪▪▪▪▪▪▪▪▪▪▪▪▪▪▪▪ ▪▪ ▪ ▪ ▪ ▪ : JM 是一门持续改善的课程。 它不仅仅教人们要有“改善”的思维框 架,而且教他们如何发现改善机会,如何产生利用这些机会的想法,以
  53. 4 0       ▪▪▪▪▪▪▪▪▪▪▪▪▪▪▪▪▪▪▪▪▪▪▪▪▪▪▪▪▪▪▪▪ ▪▪ ▪▪▪▪▪▪▪▪▪▪▪▪▪▪▪▪▪▪▪▪▪▪▪▪▪▪▪▪▪▪▪▪ ▪▪ ▪

    ▪ ▪ ▪ 及如何把这些想法付诸实践。 这些培训的结果让人印象深刻,且不难教 导。㊀ ㊀ A l a nG . R o b i n s o n 和 D e a nM . S c h r o e d e r ,培训,持续改善,以及人员关系:美国 T WI 项目和日本 管理层风格,加利福尼亚管理层评论,1 9 9 3年冬季,P 5 1 。 当 M a r k 的团队在磨削部门简单的安装 / 拆卸中运用 J M时,他们发现了 进一步改善的机会。他们最初的观察表明,操作员正在利用一种拥有良好产 品流动性以及很少浪费的稳定流程。然而,建立 J M分解表 ( 见图 2 - 4 ) 后, 团队分析了零部件加工前从哪里来,加工后运到哪里去,通过记录每个细 节,他们知道了这个零部件从存放地点到等待去毛刺的地点,需要经过 3 0 f t 的路程。当零部件在去毛刺站点中的数量慢慢增加至一定数量时,就会在去 毛刺前把它们放进一个洗涤器中清洗油渍,这是一个重要的发现,因为产品 经过搬运、储存、清洗、储存、去毛刺的过程中,搬运的过程就几乎占据 了 7 5 %。 工作方法改善的提案 ( 见图 2 - 5 )表明,这个团队很容易就证明了,为了 消除过程中的 2 4个工时,将交货周期减少 1 2天,建立一个移动去毛刺站原型 样机是合理的。在车间里找到的零部件可以用来制作原型样机,放在磨削部门 以便评估效果。这个团队希望通过再建造两三个移动式去毛刺站,来完全消除 将零部件运送到去毛刺中心站的需要,从而节省更多的成本。正如在每张 J M 口袋卡上方所写的那样,这种改变表明了工作改善的目标: “ 通过充分利用现 有的人力、机器和物料,使在更短的时间内生产更多合格产品的计划变得切实 可行。 ” 当看到因改善而节约的成本时,这家公司也把关注点转移到现在如何使用 J M。虽然在过去他们会把记录成本的节约当作主要目标,M a r k 说,“ 但现在用 J M来识别浪费,我们寻找和消除浪费。 ”这种方法 “ 开阔了我们的眼界” ,让 我们看到了各种形式的浪费,因为通常情况下,改善看起来对成本并没有影 响。这仅仅只是 J M分解表在精密压缩机齿轮单元中运用的一个案例,它能识 别出操作员为了使用车床,每小时要打开和关闭一扇大门 2 4次,而改善团队 只花 1 0 0美元安装一个新的自动开关按钮,就消除了操作员的这个任务,虽然 它没有对节约成本产生直接影响,但是,在一个要求操作者能举起重达 2 4 l b 零部件的体力作业中,对操作者来说,符合人体工程学的压力从 4 2 . 5变成了 0 ,这大大影响了在单元操作的操作员的生活质量。从根本上来讲,M a r k 相信
  54. 4 1       产品:阀门 6 1 - 4

    1 5 - 0 0 5 6 制作者:戴维 M 操作:旋转/ 滚铣/ 拉削/ 去毛刺 部门: 日期:9 / 3 0 / 0 9 序 号 目前 / 建议 方法细节 距离 时间 / 公差 / 废品 / 安全 为 什 么 — 什 么 何 处 何 时 谁 如 何 做 创意  把它们写 下 来, 不要试图记住 消 除 合 并 重 排 简 化 1 旋转板材 × 2 移动到支架 3 0 f t 列队 等待 ×  在相同的区域移 动设备,创建一个 小单元 × 3  从支架取下,开 始滚铣 6 0 f t ×  合并全部 操 作, 消除排队 × 4  滚铣齿轮齿 × × 5  移动到支架 6 0 f t 列队 等待 × 6  从支架取下,开 始拉削 2 0 0 f t 7  拉削键槽 × × 8   移 动 拉 削 件 到 支架 1 2 0 f t 列队 等待 × × 9  从支架取下,开 始去毛刺 3 0 f t × × 1 0  部件去毛刺 1 1  移动到质检 2 0 f t 图 2 - 4  阀门工作方法改善分解表:部件 6 1 - 4 1 5 - 0 0 5 6
  55. 4 2        呈交:管理层团队  制作:戴维 M 部门:  产品

    / 部件:阀门 6 1 - 4 1 5 - 0 0 5 6 日期:0 9 / 3 0 / 0 9  操作:旋转/ 滚铣/ 拉削 / 去毛刺  以下是针对上述操作的建议改善:  1 .总结  在区域中重新安排设备,适应一件流,合并滚铣、拉削和去毛刺。  2 .结果 改善前 改善后  产量 ( 每天一个工人) 2 0 0件 2 0 0件  设备使用 ( 每天一台设备) 1 3  返工率 T D B  操作工数量 3 1 其他:交付周期 1 4天 2天 3 .内容  前  后 翻转板材 1 2 h 翻转板材 1 2 h 排队 滚铣 1 3 h 滚铣 1 3 h 拉削 6 h 排队 去毛刺 6 h 拉削 6 h 排队 去毛刺 6 h 制造周期 3 7 h 制造周期 1 3 h( 全部操作内于翻转) 全部时间 1 4天 全部时间 2天 返工节约: 1 2天生产周期缩减 2 4 h 劳动力缩减 注:确切地解释这个改善是如何完成的,如果必要,附上目前的和建议的分解表、表格和其他相 关条款。 图 2 - 5  阀门工作方法改善建议表:部件 6 1 - 4 1 5 - 0 0 5 6
  56. 4 3       过程中可以去除的任何浪费最后都能减少成本。 2. 6 跟进过程 既然

    T WI 的三个项目都运行起来了,并且快速成了公司文化的一部分, M a r k 和他的团队回过头来思考,怎样才能确保他们不会和过去一样,回到原 来的方法。他想把 T WI 作为一种自发的方法来使用,这样,这些方法就能保 证它们本身持续运用下去。由于每个 T WI 方法的第四步都是跟进过程,所以 他必须确保能充分利用这个项目的重要部分。 在每个机器边都放置了生产看板,让操作员跟踪每小时的产量 ( 节拍) , 不一致的产量表明过程是不稳定的,一贯坚持标准表明过程稳定。如果过程没 有表现出稳定性,尼克松齿轮公司的员工采取的第一步就是使用 J I B来审查操 作员是否按照培训完成工作,如果操作员的操作和 J I B里规定的一样,下一步 就是核实 J I B是否仍然正确,如果确定 J I B是不正确的,就会创造新的 J I B来 重新培训所有的操作员,然后进行例行审核,确保每个操作员都是按照培训的 方法在工作,直到有一致的产出,表明过程稳定为止。图 2 - 6是尼克松齿轮公 司持续改善模型的概要。 工作改善很好地融入了这个持续改善模型。现在操作员接受培训,在看到 改善机会时,通过做 J M分解,去评估是否有更好、更容易或者更快的方式来 完成工作,并且去实践而不是等待另一个精益活动。当精密压缩机齿轮单元指 导改善活动的团队再次回到那个单元,发现操作工在处理 2 4 l b铸件的过程中, 必须经受的提升和转身的次数时,他们就是这么做的。通过审核工作,发现操 作没有标准化,他们识别出了那个变异的原因,运用 J M做出了必要的改变, 最终对单元生产率进行了实质的改善。 持续跟进工作是否遵循标准作业,可以由过程产出的合格零部件的一致 产量得到证明。尼克松齿轮公司的员工能对任何变异立即采取行动,这不仅 仅意味着用这些标准重新培训操作员,还要首先检查,确保使用了正确的 J I B进行正确的培训,如有必要就对 J I B进行调整,并且当机会显现时对这 些过程进行改善。M a r k觉得,运用这个模型,他终于找到了持续改善的真 正奥秘。
  57. 4 4       图 2 - 6  使用

    T WI 的持续改善模型 2. 7 结论 正如在本案例研究开始时提到的,尼克松齿轮公司的管理层最初认为 T WI 是如此简单且方便用户,以至于员工只需继续运用适当的四步法来解决出现的 问题。但是,在 D e a n接管领导并任命 M a r k成为质量和持续改善的负责人后, 事情的处理方式就不同了。D e a n 鼓励 M a r k 去完成 T WI 研究院的 4 0 h 的 J I 、J R 和 J M培训师培训项目,那样他就有足够的知识并成为在整个工厂里进行持续
  58. 4 5       改善的内部驱动力。 M a r k

    参加培训师培训项目的目的是为了讲授 T WI 课程,甚至在开始讲授 之前,项目中获得的知识和见识让他得到了好多好处。首先,他解释道 ▪▪▪▪▪▪▪▪▪▪▪▪▪▪▪▪▪▪▪▪▪▪▪▪▪▪▪▪▪▪▪▪ ▪▪▪▪▪▪▪ ▪▪▪▪▪▪▪▪▪▪▪▪▪▪▪▪▪▪▪▪▪▪▪▪▪▪▪▪▪▪▪▪ ▪▪▪▪▪▪▪ ▪ ▪ ▪ ▪ : 时机是好的,因为我的新职位的主要组成部分是关注持续改善。 当我 需要一种不仅仅能推动改善,还能把改善作为每个人工作中可持续的一部分 的工具时,TWI 培训提供了见解,让我能理解 J 项目的简单性和有效性。 参加这个课程让我对这套方法以及对 JI、JR 和 JM 三个模块如何让操作者 发挥持续改善的作用,有了更深刻的理解。 M a r k 开始教学后,他意识到自己的 T WI 培训师角色和他形成持续改善文 化的职责配合得天衣无缝。“ 我很快意识到, ”他说,“ 虽然我在 1 0 h 的课程中 学习了如何使用四步法,但是直到参加了 4 0 h 的培训师培训后,我才开始理解 标准交付的细微差异是如何推动学习过程的。成为 T WI 培训师中最有趣的事 情是,我讲授的培训越多,就越能领会在 4 0 hJ I 培训师项目中学到的跟进过程 的重要性,这时候我开始明白 T WI 除了员工培训外,还有很多要做的事情。 ” “ 作为一名工程师,我总是被简单有效的事情吸引,比如说骑自行车。 ” M a r k 说,他把 T WI 和自己骑自行车的爱好联系起来。“ 我喜欢骑自行车是因为 自行车的简单有效,用这个做一个类比,我骑上自行车之后就可以骑行。但是 了解这个简单而精致的机器背后的科学以及所有这些部分是如何共同发挥作用 的知识之后,我对它有了更好的理解。最重要的是,这个理解让我能够充分发 挥自行车的性能。T WI 培训师培训给予了方法论背后思维过程的深度知识,基 于这一理解,我知道了 ‘ 为什么’以及 ‘ 如何’使用 T WI 来获得最佳效果。 ” T WI 已经成为尼克松齿轮公司日常管理系统的一部分,同时 T WI 也作为 一种预防性措施和持续改善的工具,被写进了他们的 I S O程序中,这也是他们 持续过程改善战略中不可缺少的一部分,正如图 2 - 7所概述的那样。 虽然公司尚未建立一个项目或者系统来奖励或者庆祝改善,但是在员工会 议上,管理层确实使改善广为人知,并发出一些 “ 令人愉快的声音” 来保持 动力,直到 2 0 1 0年他们有了一个合适的思想体系。这个计划通过证明公司里 的每个人如何从 T WI 的使用中获益,来持续推广 T WI 的使用,而且,作为新 晋的员工股东,尼克松齿轮公司的每个人都十分清楚他们其中任何一个人都与 成功有利害关系。 最后一点:作为纽约布法罗的奥利弗齿轮公司质量和持续改善经理,最近 M a r k 的职责增加了,从 2 0 1 0年注册 I S O开始,持续改善计划的下一阶段是在
  59. 4 6       图 2 - 7  持续过程改善战略

    奥利弗齿轮公司全面实施 T WI / 精益。 2. 8 尼克松齿轮公司成功原因总结 ▪ 紧急意识 ▪ 认真计划,迅速执行 ▪ 定义并遵循过程 ▪ 视交付周期为竞争优势 ▪ 测量一切 ▪ 使用 T WI 培训作为员工改善的基础 ▪ 减少库存、批量大小和准备时间 ▪ 寻找移动价值流 ▪ 拓展愿景 ▪ 永不停止追求完美 2. 9 结束语——总裁 Dean Burrows 许多公司以重点降低成本,减少投资的方式来处理经济低迷,躲避即将发 生的风暴。在尼克松齿轮公司,我们把这个当作投资公司、员工和客户未来的 机会。我们通过明智的投资,强大的现金管理,以及自筹经费改善的方式平安
  60. 4 7       地度过了这次危机。通过精益的加速升级和 T WI 的重新使用,我们带着一张 比进入时候更强大的资产负债表走出了经济衰退。虽然我们的销量下降了

    4 0 %,但是我们的股票市值只下降了 5 %。在低迷期间通过精益和 T WI 推动的 改善,让我们的现金流翻倍,存货减少 4 3 %,交付周期减少 5 0 %,同时改善 了盈利。当我们走出这场经济衰退时,我们发现自己在超越顾客的期望和利用 商机上处于更有利的地位。 提供所有资源,承诺组织实施愿景,成功必然会发生。我们可能会忙碌, 但从来不会因为太忙而放弃改善。我们计划每月推行 2 、3个改善活动,当实 施改善的时候,用 J I 来固定和维持这些改善,在改善活动之间,我们会指导 员工如何使用 J M来进一步促使组织前进。拥有企业资源和在 T WI 方面训练有 素的员工,让我们的业务有可测量的差异和特色。如果你不花时间去改善,你 总能找到一个不做的理由。你可能会很忙碌,没有足够的员工,或者找另外一 个借口。我们改善了过程,释放了资源,这相当一部分都归功于 T WI ,而这些 资源又可以用于改善其他过程,所以,这是一个自助的过程。
  61. 4 8       第 3 章 让 TWI

    在组织中扎根:TWI 是 一个不可缺少的过程 在本书涉及的案例研究中,最先呈现的是尼克松齿轮公司的故事,因为它 展示了一种关于公司如何开始实施 T WI ,并努力使之扎根于组织文化中的典型 模式。不是所有意识到 T WI 需求的公司都能像尼克松齿轮公司那样成功实施 T WI ,虽然这个项目非常有价值,但也可能会和其他很多优秀的项目一样,只 是昙花一现,尽管它不该如此。事实上,这也正是本书的目的:向大家展示优 秀的公司如何成功地把 T WI 的基本技能融入他们的日常运作中。 正如我们所看到的,它没有一种通用的实施方法或模型,就像公司或企业 没有一种固定文化或成功准则。由于各种各样的原因,当决定实施 T WI 技能 时,每个企业文化都有自己与生俱来的独特历史和特征,正因为 T WI 项目如 此基础,所以它们能适应任何形式或风格的企业,就像加减法一样,无论数学 公式有多复杂,它们都能嵌入。尽管这些不同的公式是为了不同的目的,用不 同的方法做不同的事,但是它们依然依赖基础的计算来实现目标。就像一个组 织可能是建造航空母舰的,而另一个是提供医疗保健的,这两个系统仍然依靠 教导、领导和改善这些基础技能,同样地来做好他们的工作。 正如在尼克松齿轮公司案例中所看到的那样,我们将会在唐纳利定制生产 案例和奥伯尼国际公司案例中也同样看到,为了通过 T WI 达到满足企业需求 的效果,他们一步一步地学习需要做的事情,努力时断时续。这不是一条简单 的、直接的道路,而是一条随着他们自身以及组织在经验中成长的演化之路。 他们必须从自身的特殊情况出发,学习坚持 T WI 的正确方法。在大多数的实 施中,我们都会听到一个几乎一致的评论:实际上,T WI 实践有助于让他们知 道下一步需要做什么,换句话说,只有在开始实施 T WI 方法之后,他们才知
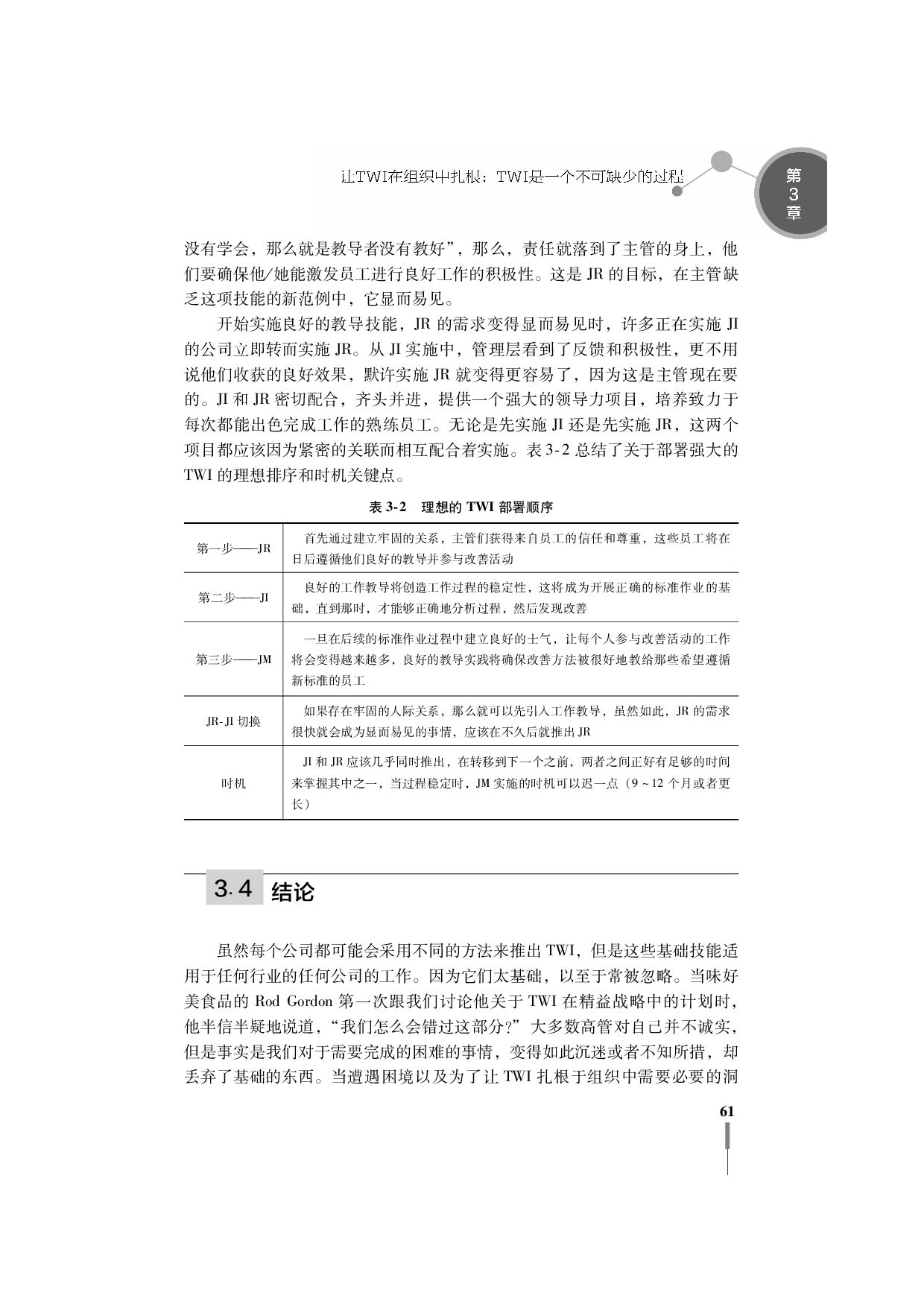
  62. 4 9       道需要怎样进行这个项目,才能实现它的承诺。 虽然每个公司的故事都不同,但我们发现,在促进 T WI 生根,并使之成

    为公司运营方式的一部分— — —成为公司文化的一部分的过程中,有一些相同的 主题。第一课,也是最基础的一课是,在基本要素上做出一次信仰上的跳跃。 3. 1 回归基础 对所有理解项目的人来说这似乎有些奇怪,因为他们具有在组织中指导所 需的多数基本技能,通常很难让公司管理层相信实施 T WI 的必要性。仅仅是 经常与他们谈话很难有效果,这就像告诉一个银行经理,他的职员需要回去学 习乘法表。“ 他们当然知道怎么做, ”经理坚持说。“ 另外,他们还有计算器。 ” 我们不仅失去了基本培训的技能,同样没有意识到我们的员工可能不具有有效 完成工作的必备技能。 然而,对于让管理层认可基础技能的需求,所要做的工作是向他们展示一 些例子,培训结果不佳为什么会导致他们对当前的结果不满意。例如,当演示 防火保险结时,就像 2 0世纪 4 0年代开发 J I 课程时所做的那样,他们能亲眼看 到只是告诉一个人如何完成工作或者只是将如何完成工作演示给一个人看,即 当今组织中的员工为了完成工作而 “ 接受培训”的典型方式,无法达到很好 的效果。当用 T WI 工作教导向他们展示正确的教导方式时,他们才会承认自 己缺乏这些基本技能。 遗憾的是,有时候 P a t r i c k喜欢谈论的有关基本技能必要性的两个故事来 自两个不光彩的运动明星:皮特·罗斯 ( P e t eR o s e ) 和泰格·伍兹 ( T i g e r Wo o d s ) ,这两个运动员在各自的竞赛中都是最棒的,所以他们都能很好地说 明练习基本功是保持遥遥领先的最佳方式。据说,在当年,当 P e t eR o s e 对自 己在主场比赛中的击球不满意时,在每个人都回家之后,他还会把辛辛那提市 体育场的灯光重新打开,做更多的击球练习。几年前,当 T i g e r Wo o d s 处于低 潮期时,他聘用了一个教练来改进他的挥杆动作— — —就像我们想要提高高尔夫 球技时所做的那样— — —之后他开始了锦标赛胜利的长征。所以回归基础和练习 基础并不可耻,这是比赛中最重要的东西。 这就是 T WI 的全部含义— — —基础。为了让 T WI 扎根,首先,我们必须相 信这些基础,相信时代的智慧。在 2 0世纪 4 0年代的 T WI 对话中提到,“ 这些 方法并没有什么新的内容,好的主管一直在运用它们。 ”当管理层理解并支持 培养基本技能的必要性时,他们可以为其他精益过程和工具创建坚实的基础,
  63. 5 0       从而开始工作并取得成果,我们会在下一章中解释这个工作是如何开展的。 虽然对于管理层来说,理解这些基本技能的必要性是困难的,但对于一线 主管来说却刚好相反。在 T WI

    课堂上有一个普遍的评论是,“ 为什么在我刚做 主管时没有教我这个?这本可以使事情变得简单很多。 ”这个评论表明,主管 们认可这些类型的技能需求,如果没有经过适当的培训,他们就必须以一种困 难的方式来学习,即从实际生活中锻炼出来。即使是在课堂中占绝大多数的资 深主管们,也一致认为他们可以继续学习和提高这些必要的技能。 用另一种运动来进行类比,2 0 0 8年 1 1月,P a t r i c k在亚拉巴马州进行 T WI 培训,亚拉巴马州奥本大学正好在周末开始足球比赛,所以有很多关于足球的 谈论。他从中得到启示,解释了 T WI 与进攻、防守有多么相似:“ 即使你拥有 这个领域中最优秀的运动员,如果团队不会进攻和防守,那么你就会输掉比 赛。 ”在亚拉巴马这个足球为王的地方,每个人都知道这意味着什么,因此课 堂上的成员都纷纷点头表示赞同。 3. 2 “三脚凳”理论 在 《 T WI 工作手册》的结尾,我们简单地解释了 T WI 的三个项目— — —工 作教导、工作关系和工作改善— — —就像三脚凳的三条腿:如果你拿掉一条,凳 子就会倒掉。换句话说,当把 T WI 作为一个完整项目引进时,这三个项目共 同发挥作用并且相辅相成。自从用了这一简单的比喻之后,很多公司就去实施 了两个或三个 T WI 项目,证明了其有效性。我们现在处于一个更好的位置, 来展示它们是怎样配合的,以及为什么 T WI 项目作为一个集成项目,能在成 为公司文化的一部分时,建立更为坚实的基础。 3. 2. 1 工作教导作为一个独立项目 在着眼于 T WI 三个项目之间的密切关系之前,我们得承认,许多公司只 实施了 T WI 中的工作教导项目,其中有些是各自领域中的佼佼者,有几家还 在本书的案例研究中作为代表。T WI 的每一个模块都能独立成为一个实际的、 有用的技能,不需要另外两个来使任何一个发挥作用,特别是,工作教导是第 一个开发出来的模块,另外两个模块是以它为基础的。不出所料,随着时间的 推移,它被证明是三个模块中最受欢迎的一个。 工作教导是任何组织成功的基础,它的结果直达最关键的问题,拥有能够
  64. 5 1       理解工作并准确、精确、及时完成工作的训练有素的劳动力,能使公司壮大和 盈利。此外,当各类组织努力学习精益方法论,承认实施标准作业的必要性 时,他们就会开始实施 T WI

    中的 J I ,把它作为实现和维持标准行为的方法。 阿特·斯莫利 ( A r t S m a l l e y ) ,最早为日本丰田工作的外籍人士之一,是一个 T P S 专家和 J I 培训师,他指出 ▪▪▪▪▪▪▪▪▪▪▪▪▪▪▪▪▪▪▪▪▪▪▪▪▪▪▪▪▪▪▪▪ ▪▪▪▪▪▪▪ ▪▪▪▪▪▪▪▪▪▪▪▪▪▪▪▪▪▪▪▪▪▪▪▪▪▪▪▪▪▪▪▪ ▪▪▪▪▪▪▪ ▪ ▪ ▪ ▪ : 基本的稳定性始于一批训练有素的员工。 幸运的是员工往往对他们的 工作非常了解,否则我们将全部陷入严重的困境。 然而,丰田在 20 世纪 50 年代学到了一些生产指导方面的基础技术以及如何进一步提高工作团队 的技能和能力,确切地说,他们采用了一种第二次世界大战时期美国所用的 称之为督导人员培训(TWI)的工业培训项目㊀。 ㊀ A r t S m a l l e y ,基本稳定性是精益制造成功的基础,精益艺术股份有限公司,w w w . a r t o f l e a n . c o m 。 最近几年出版的关于丰田模式的作品已经强调和描述了丰田对 T WI 方法 的持续运用,尤其是 J I 。出于对模仿丰田制造方法的浓厚兴趣,工作教导成为 兴趣的焦点就不足为奇了。然而这里的意图比单纯地模仿丰田更加深入,为什 么 J I 对丰田生产体系如此有影响,为什么努力模仿丰田的公司看到了良好培 训技能的必要性,这些都是有原因的,即标准作业作为其他精益工具和实践的 基础是非常必要的。 多年来,很多公司一直在尝试实施精益,就像在尼克松齿轮故事的早期看 到的那样,结果却发现他们遗漏了最基础的部分:实现和维持标准作业。他们 声称理解标准作业,但是与此同时,他们也承认实际上在工厂所做的工作都是 用不同的方式完成的,“ 操作工喜欢用自己的方式工作。 ”几乎在每一家公司, 不同的操作工都是以不同的方式来完成相同的工作,即使是同一个操作工,执 行方式也会不同,它会随时间的变化而变化。 在下一章会讨论 J I 如何提供实现标准作业的工具,但是这里的要点是, 对 J I 的巨大需求意味着,许多努力把精益变为现实,而不仅仅是一个标语的 公司,把注意力完全集中在单独实施 J I 项目上,我们一点也不认为这是一种 糟糕的方法,如果做得好,这些公司能获得惊人的效果,就像在锡拉丘兹 E S C O 涡轮科技公司案例以及本书中的其他案例研究中看到的那样。 但是,对于这些成功,有一个重要的附加说明,实际上在看到 J I 作为独 立项目成功实施的实例中,公司内都有人员发展的强大文化,这些公司重视员 工,听取他们的意见,强调工作环境中牢固的人际关系。还有,几乎在所有案
  65. 5 2       例中,他们都有正在进行的改善项目,这个项目强调和奖励员工的参与,特别 是操作员。因此,甚至在实施 J I 之前,这些公司的员工已经在日常操作中有

    相当强烈的参与意识。工作教导技能提升了公司管理人员优秀和稳定的领 导力。 但这并不是问题所在,我们发现需要的是良好的领导力,它甚至比标准作 业更基础。在把 T WI 作为一个完整项目使用时,它为领导力提供了一个坚实 的基础,这样员工就能尊重主管,并向他们求助,确信他们拥有顺利完成工作 所需的能力。如果他们不相信自己的领导,不遵从他们的教导,那么世界上最 好的教导方法也不会让他们遵守标准方法。如果他们不遵从这些教导,他们的 主管也就不再重要。 3. 2. 2 工作教导和工作关系的关系 在 J I 课程中,我们一遍又一遍地重复了这个方法的核心理念:如果员工 没有学会,那么就是教导者没有教好。( 很多从丰田出来的人说,他们一直认 为这句话是由日本人创造的,但现在听说实际上是美国人创造的,颇感意 外。 )但是不可避免的是,在很多课堂上都会有主管反对,并且说这样的话: “ 等一下,你不能把责任推到我头上,你不能说如果他们没有学会就是我的过 错。如果你知道我要指导的是这种员工……” 当我们在这方面质疑他们的时 候,他们几乎总是回到这个话题上:“ 即使我有一个好的教学方法,他们还是 不会听我的。 ” 话虽如此,但这不是教导的问题,而是领导力的问题。正如刚在上面所提 示的,领导者是一个有追随者的人,如果员工不听从你的教导,那么你就没有 在领导他们,因此,领导力是良好教导的基础。T WI 中工作关系要素的既定目 标是在完成工作的过程中得到员工的奉献和合作。当用 J R方法来发展和维持 与员工的良好关系时,只有当员工想要正确完成工作时,才能期望从教导工作 中获得良好的结果。如果员工真的想正确地完成他们的工作,却做不到,那么 就可以说,如果员工没有学会,那么就是教导者没有教好。J R的领导力要 素— — —领导技能,有助于教导技能的有效运用,从中可以清楚地看到 J I 和 J R 之间的关联。 你可能会想知道,领导技能在实际应用中看起来像什么。我们经常会想知 道,在常规的一周,或者一天的课程中,主管有多少次发现自己置身于一个会 带来比如愤怒、恐惧、失望、报复等这些强烈情绪引起的严重员工问题的激烈 争论中?通常这些严重的情况会随着上司折中提出某种公平的解决方案而结
  66. 5 3       束,这样一来,每个人都能停止争吵,回去工作。但结果是,牵涉到的每一个 员工离开时都心怀不满,问题仍没有得到解决,而是继续滋生并扩大,日后以 一个更大、更致命的形式再发生。 有了经 J

    R培训的主管,在所有的叫喊和指指点点中,参加讨论的其中一 个参与者会拿出他们黄色的 J R卡片,询问团队成员: “ 所以,这里的目的是 什么? ”这是用来解决员工问题的 J R方法的第一个问题,一旦每个人都专注 于方法上,所有的情绪都不见了,人们冷静下来,回过头来讨论解决问题的更 有效方法。 在希望看到的事情上达成一致之后,他们开始了 J R的第一步:收集事实, 特别是试图收集问题涉及的个体的想法和感受。基于这些事实,他们继续考虑 可以采取哪些可能的措施,并评估这些不同的选择,这是第二步。一旦他们采 取了自认为可以把问题成功解决的措施,就能很快并且很容易转向第三步和第 四步,采取行动并跟进,来确认是否得到了好的结果。 这正是发生在尼克松齿轮公司的事情,当时 M a r kB e c h t e l e r 帮助由几个人 组成的一个团队,其中四个人是技艺精湛的 C N C ( 计算机数控)机床操作员, 其中一个操作员带来了关于在磨床上装载大零件时,如何使其平衡的工作教导 分解表。事实证明,这四个操作员在相同的磨床上的装载方法都不一样,但都 在要求的时间内生产出了良好的部件。关于哪个操作员是 “ 正确地”完成工 作的讨论变得激烈,并一直延续到了下一次团队会议。其中一个操作员参加第 三次会议时已经受够了这种僵局,他拿出黄色的 J R口袋卡,把它放在桌子上, 然后问:“ 我们的目标是什么? ”团队在三十分钟内就解决了这个问题,之后 在所有的团队会议中都使用 J R方法来达成共识。 这样的场景在那些接受良好工作关系的基本原则的公司中反复发生了很多 次,并取得了明显效果:组织能够得到一个很好的解决方案,涉及的每个人对 过程和采取的措施都很满意。让员工从情绪冲动的状况中走出来,对所发生的 一切感觉良好,这正是建立牢固的、可信赖的关系的第一步。对处于这种环境 的员工来说,听取他们的意见,考虑他们的感受,不论结果如何,他们都会觉 得自己受到了更加公平的对待,也就更有可能尊敬带领他们得出问题最终结论 的领导。 这就是如何建立良好的关系,之后的信任也将直接有助于标准作业的成功 实施。归根结底,如果员工在体系中没有获得尊重和信任,那为什么要遵循这 个体系呢?员工的顶头上司是那个体系、标准作业的化身,如果员工不相信主 管做的是正确的事情,那为什么还要听从这些教导呢?相反,他们会自认为有 更好的方法,认为主管的方法,即所谓的 “ 标准” ,并不是完全为他们着想。
  67. 5 4       如果你想让员工遵从标准化作业,那么首先你必须让他们建立起对你作为领导 者的信任,正如之前说到的,如果员工没有学会,那么就是教导者没有教好。 3. 2. 3 工作教导和工作改善的关系

    工作教导和工作改善之间的关联是相当明确和清楚的:采用 J M开发一种 新方法后,运用 J I 把这种方法教给操作员,并确保能一直正确地使用它,直 到员工把新方法投入使用,才会获得它的好处。如果他们没有很好地学会这些 新方法,就不可能像刚开发时那样执行它们。 即使不是大部分,也有很多踏上精益之旅的公司发现,在取得一些初步成 果之后,他们就停滞或倒退了。开展变革运动的动力让他们实现了早期的成 功,发现唾手可得的机会并做出改善。但是没过多久,甚至在海报还没有开始 褪色之前,操作员就又回到了那些对他们而言更为熟悉的旧方法,持续改善并 不能持续下去。所以就算真的努力了,但他们缺乏维持更高标准的能力,努力 的热情也会慢慢消退。 许多公司实施 T WI 工作教导是因为,他们正在寻找维持他们从精益项目 中取得的成果的方法,而且发现改善的工作方法正好与这些精益活动相吻合。 同样地,如果没有很好地教会他们用 J M发现新方法,那么这些改善也将不能 维持下去,操作员回到之前的精益程序和习惯,到最后也无法获得好处。记 住,良好的工作教导技术不仅仅是向操作员解释新方法,还要让他们对完成工 作有兴趣且保持积极性,这在第 1步中进行了说明,然后进行跟进工作,确保 他们一直都正确地使用着新程序,这也在第 4步中进行了说明。与此同时,在 回顾第 2 、3步中教授的新方法时,通过给出程序中关键点的理由,学员能够 知道变革的好处,也就能更容易地接受和运用新方法,如果员工理解了为什么 要以一种特定的方式做事,那么他们就会对所做的事情更加认真负责,并且一 直记得用这种方法完成工作。 在这种方法中,J I 是用来把 J M所做的改善付诸实践的工具,没有它的话, 改善活动会变得徒劳无功,好的想法也只能被浪费或等着被浪费。 另一方面,J I 也是 J M的改善活动的一个必要前提。在大多数的改善项目 中,我们从完成工作的现有方法着手,同样在 J M中,我们首先获取当前方法 的细节,这样,他们就可以质疑该方法,找到改善的思路。然而,如果完成工 作的方法存在不同,我们就永远无法对现有方法进行一致地分析。换句话说, 每当我们通过查看它来获取细节时,都会有一系列的不同,因此,我们将无法 建立获得创意和改善的可靠基础。
  68. 5 5       2 1世纪初,在开始把 T WI 重新引回美国时,我们正在和一家大型汽车配

    件公司合作,那家公司坚持用 J M开始他们的 T WI 培训,课程参与者演示用 J M方法实践工厂内的工作,当其中一人在描述他所研究的当前工作方法的细 节时,几个正在参加培训的工业工程人员表示反对,操作者不应该是用那种方 式做事情的,“ 但那就是我所看到的! ”演示者反驳道。最终证明,他通过 J M 实践得出的想法早已经在标准程序里了,但操作员并没有遵循这个程序,这种 “ 改善”不过是对那些先前没有坚持正确实施的想法的重复。 即使在那些声称强制推行标准作业,并且能拿出厚厚的标准作业程序 ( S O P )保证书来证明的公司,在走进去和车间员工交谈时,几乎总是会发现, 实际完成工作的方法有巨大的差异。在实际工作中,只是把它记录下来并不能 保证就能按那种方式完成工作。这就需要一个媒介,来弥合标准的理想版本与 实际应用这两者之间的差距,前者即记录在 S O P中的文档,后者即员工完成 工作的活动和行为。当然,在运用 J I 方法时,这种媒介是一种很好的教导, 要是没有受过良好培训的员工的坚持执行,改善活动就不会奏效,在第 4章中 会更充分地展开这一讨论。 3. 2. 4 工作关系和工作改善的关系 在工作关系模块中,我们指出了定期运用良好关系的基本原则,那将有助 于主管建立与员工的牢固关系,防止问题的出现。或许四个基本原则中最难的 是 “ 充分利用每个员工的能力” ,因为我们必须找到让员工成长的方法,激发 出甚至连他们自己都没有意识到的潜能。当我们成功做到这一点时,员工就会 意识到自己的潜能,也会从工作中得到更多的满足和自豪感,并认为自己的组 织是工作的好地方,因为他们将不断地在工作中取得成就,在生活中得到进 步。在第 6章,你会看到一个很好的例子,即奥伯尼国际公司的案例研究,在 那里,珍妮弗·皮科尔特 ( J e n n i f e r P i c k e r t ) 和杰米·史密斯 ( J a m i eS m i t h ) 在参与 T WI 的 1 0 h课程和活动时被 “ 发掘” ,之后,J e n n i f e r P i c k e r t 成了一名 专业的 J I 培训师,J a m i eS m i t h 成了一名讲授 1 0 h 课程的认证 J I 教导者。 通过允许员工参与自己工作中的改善和设计,精益活动试图发掘他们的潜 能。毕竟,随着这些项目的推广,谁会比日复一日工作的员工更了解工作的当 前状态和需求呢?早在 2 0世纪 4 0年代开发 J M项目时,就已经预料到这一点 了。这个方法总是被教给一线主管,鼓励他们让员工通过 “ 和别人一起实践 自己的想法”参与到过程中,这个方法表明:采用操作者的创意是一种获得 “ 满意员工”的方式,这一点 “ 也许比创意本身更重要。 ”
  69. 5 6       通过这种方式,J M提供了一些方法,可以借此来持续建立与员工的牢固 关系,这也是 J R项目的既定目标。一旦做到这一点,良好工作关系的其他三

    个基础也可以顺利地得到应用。成功创建和实施的改善为参与者提供了一个获 得奖励的机会,这也让 “ 提前告知员工那些会影响他们的变革”变得更容易, 因为他们参与开发了这些即将到来的变革,并且,因为操作员已经参与确定新 方法,成为编写新标准的团队成员,取得了这种方法的所有权,这让他们的学 习以及付诸实践变得更加简单,最终,我们能够基于他/ 她帮忙创造的标准, “ 让每个员工都知道他/ 她该怎么做” 。 另一方面,J R以几乎相同的方式帮助激发动力来遵循 J I 中给出的教导, 这也将有助于鼓舞参与类似 J M的改善活动的士气。整体的成功取决于每个人 的参与和贡献,这是优秀的精益活动的公理。但由于各种各样的原因,许多操 作员对承诺全身心投入到这些工作中是持怀疑和抗拒态度的,可能是他们害怕 结果,担心自己的想法会导致自己失业或被解雇,或者他们可能只是厌烦了长 达几周或几个月的项目,也厌烦了在进展缓慢时抛弃和忘记了对他们的注意。 通过运用处理问题的 J R四步法,主管可以获取事实,并弄清楚为什么某 些人不想参与改善并提出改善想法。通过与他们交谈,了解他们的想法和感 受,主管可能会发现,除了 “ 恶劣的态度”和 “ 懒惰的员工”这些一般的假 设之外,他们对工作改善的矛盾心理有更深层的原因。例如,他们可能会发 现,有个员工过去的确提出过自己的想法,但他/ 她连个谢谢都没有收到,于 是决定 “ 永远不要重蹈覆辙。 ”进入第 2步,权衡和决策,主管可以运用这些 事实,提出各种可能的行动方案来解决问题,比如给那个员工提供一个职位来 领导一支改善队伍,负责确保团队中的每个人都因为自己的工作得到称赞。采 取行动和检查结果是这一方法的最后一步,通过观察个人的态度是否发生变 化,他/ 她的参与是否对输出产生了影响,团队其他成员是否积极回应员工的 行为变化,都可以用来测量结果。 表 3 - 1总结了每个 T WI 项目支持和加强其他项目的方式。 表 3 - 1  T WI 项目如何共同工作 J I - J R J I - J M J R - J M 关系  领导 技 能 ( J R ) 是 教 导 技能 ( J I )的基础  好的教导 ( J I ) 位于改善 工作 ( J M )之前和之后   改 善 活 动 ( J M) 使 关 系 ( J R )更牢固,反之亦然 原则  如果我们不能很好地领导 员工,那么他们就不会遵循 我们的教导  在改善前,过程必须是稳 定的  直接参与设计工作可以对积 极的职业道德产生鼓舞
  70. 5 7       ( 续) J I -

    J R J I - J M J R - J M 益处  如果员工想要遵循好的工 作教导,那么就会遵守标准 作业  正确教授改善后的方法, 使它们发挥作用  当员工积极参与时,持续改 善的成果会呈指数式增长 3. 3 推出三个项目的正确顺序是什么? 一旦公司看到实施两个或者三个 T WI 方法论的价值,那么下一个合乎逻 辑的问题是:它们应该以怎样的顺序被推出呢?正如之前所说的,三个项目中 的每一个都可以独立存在,所以在你开始下一个之前,不一定要实施另一个项 目。你可以以任何模块作为开始,基于公司需求,为分别以每个模块为开始提 出良好合理的论据。 2 0 0 1年初,当我们率先把 T WI 引回美国时,许多大大小小的公司都十分 痴迷于工作方法改善,瞄准在生产率和盈利能力方面获得直接利益的可能性。 他们觉得,首先要解决的是摆脱低效和浪费,这是 J M项目快速有效地追求的 东西,而且,他们觉得没有必要开展工作关系课程,因为他们已经让一线主管 参加过无数次关于如何对待员工的研讨会和培训课程,而且他们自认为已经掌 握了这些技能。工作改善是他们最先想学的 T WI 课程,也许他们相信这是他 们所需要的一切。 不仅如此,很多当时和我们一起工作的员工也积极参与到精益实施的早期 阶段中,广泛关注持续改善和其他改善活动。对他们来说,完善工作场所是业 务的最初指令,此外,他们说, “ 教导一种低效率的方式又有什么意义呢? ” 他们首先坚持,在教导工作之前,必须找到完成这项工作最有效的方法,否 则,他们会发现自己的教学达不到理想的工作标准。 尽管我们的论点是先做 J I ,但是这些争论持续了好几年,直到 《 丰田模式 ( 实践篇) 》和 《 丰田人才精益模式》出版,把标准作业的必要性描述为持续 改善的基础。这一直是精益思想的一部分,但是没有人能清楚地理解它,特别 是达到标准作业的方法。在这些丰田教科书中,清楚地介绍了要使用 T WI 中 的 J I ,这里涉及的工作远比简单地编写和发布标准操作步骤要多得多。事实证 明,工作改善应该是 T WI 中最后一个被引进的项目,正如这本书中的几个案 例研究所说明的那样,这样才是最有效的。
  71. 5 8       3. 3. 1 工作教导先于工作改善 我们在之前 J

    I 和 J M关系的部分中解释过,为了能够分析工作来进行改 善,拥有稳定的工作效率是多么重要。这也许是在 J M之前先做 J I 的最大理 由,但是还有其他理由,它们足以令人信服。其中之一是,对主管而言,不知 道甚至不熟悉自己所主管的工作是很常见的。当讲授 J I 课程,涉及主管应如 何分解和教导连自己都不知道的工作时,问题就出现了。 R o dG o r d o n 是麦考密克公司制造部的副总裁,一个深夜,当他正在努力思 索自己直接负责的实现精益实施可持续发展的解决办法时,他在网上发现了 T WI 。R o d 刚从百事可乐转过来,是一个对可乐大战有丰富经验的人,他决定 通过改变麦考密克公司的文化来应对现代全球市场的压力。虽然麦考密克公司 在工业和消费者市场是包装香料的主导生产商,但他们知道,其他国家,像印 度、越南还有生产实际原材料的其他地方,发现研磨香料和用小包裹包装的方 法只是时间问题,如果他们想要在这个行业中保持领导地位,就必须实施 精益。 在最初的试点培训之后,R o d 安静地坐在总结大会上,在会上,管理层和 其他领导会对刚完成的课程进行评价,在有人问道, “ J I 是意味着主管们必须 了解他们所主管的工作吗? ”的时候,R o d突然振奋起来,拍案说道, “ 太对 了,他们确实应该了解。 ”然后他继续解释到,作为第一份工作在宝洁公司的 年轻耶鲁毕业生,在成为生产线主管之前,他必须证明他能完成生产线上的每 一项工作,好的公司就是这么做的,他解释道。如果麦考密克公司的主管不知 道如何完成他们所主管的工作,那么这对他们来说会是很好的学习机会。 有一个很有用的经验是,如果我们希望一线主管在实施精益的路上打头 阵,如果我们希望他们能发现并消除浪费,同时能发现获得更高生产率的改 善,如果我们希望他们重新设计生产过程以创造更好的流动性,如果我们希望 他们能完成这些精益过程中的任何一环,那么他们必须很好地理解正在执行的 工作。如果一个人不理解工作,我们怎么能指望他能发现工作中的浪费或改善 呢?确实,主管永远不可能像每天执行这项工作的人那样,了解或执行这项工 作,在对工作进行改善时,他们需要操作员的支持、洞察力和指导,但是为了 领导这项工作,主管必须有基础知识且尊重工作,从而指明改善工作的正确方 向以及确保精益工具的适当运用。 主管不需要为了能教导工作而成为最好的操作员,就像是运动队的教练不 需要为了能教导团队成员而成为这个领域内最好的运动员一样,没有人会希望
  72. 5 9       教练走出来替换表现不佳的运动员,但教练的确需要理解比赛是如何进行的, 并教导运动员甚至是超级巨星,为了赢得比赛,他们需要如何发挥各自的作 用,包括在必要的时候,回去重新学习基础。 话说回来,工作教导用来帮助操作员建立完成这项工作的技能,以及帮助 主管创建指导这项工作的专业知识,通过这两个角度的努力,为持续改善活动

    的成长和繁荣建立强有力的基础。 还有一点,当组织致力于通过良好的工作教导来实施标准作业时,J I 的一 个改善要素也能让整个组织在持续改善的路上前进。因为完成工作的方法存在 差异和不稳定,教导每个员工用 “ 最佳方法”工作意味着所有的 “ 非最佳方 法”将会被替代。实际情况是,每个员工都有执行自己工作的特殊技能或窍 门,这些技能或窍门往往在不经意间,随着时间的推移以及长期的经验中学 会。当主管询问同一工作的不同操作员他们是如何完成工作时,他们可以把这 些最佳技术合并成一个每个人都能用的标准,而且,通过组合每个工人都会用 的一些技术来形成最终的方法,更容易得到所有人的认可,从而遵循标准,因 为每个人都对此做了贡献。 由于这些原因,在转向 J M之前全面实施 J I 是非常有效的。事实上,许多 公司要经过好几年才能获得工作教导的好处,然后就止步不前了。当问他们为 什么不转向 J M时,他们声称 J I 的回报已经足够好,以至于他们想要保持它们 不中断,并在做好准备时才开始实施 J M,这是锡拉丘兹 ( E S C O )涡轮科技的 模式。从 2 0 0 2年到 2 0 0 4年,他们的打蜡部门减少 9 6 %的缺陷,同时培训时间 ㊀ P a t r i c kG r a u p p 和 R o b e r t J . Wr o n a , 《 T WI 工作手册:主管的必要技能》 ,生产力出版社,2 0 0 6 年,来自书籍的 C D案例研究。 从两个月减少到了两个星期,他们把这些成绩都归功于 J I 项目㊀,这家工厂在 2 0 0 5年发现了引入精益制造的必要性,并通过引进工作改善作为持续改善的 工具来跟进。 3. 3. 2 工作关系先于工作教导 ( 或者相反) 然后下一个问题是,实施工作教导应在工作关系之前还是之后。正如在上 文关于 J R和 J I 之间关系的章节中所解释的那样,领导力是良好的 J I 的基础。 所以从逻辑上看,我们应该在 J I 之前教导 J R 。如果之前没有建立以信任和尊 重为基础的牢固关系,那么员工就不会认真、积极地遵循教导,如果员工缺乏 培训或者培训效果不佳,那么我们发现的所有问题都将出现,所以 J I 实施的
  73. 6 0       成功取决于领导力要素是否已经到位。 然而,事实是,和我们合作的大多数公司都是以工作教导作为开始的。虽 然他们可能知道先做完 J R的迫切需求,但因为

    J I 为明确定义的问题提供了快 速效果,获得了最高管理层的强力支持,所以相对来说,更容易开展 J I 。换句 话说,向组织 “ 推销” J I 的需求比 J R更容易一些。就这个级别的主动性而 言,管理层的支持是成功部署 T WI 的关键要素,而且绝不能忽视,为了得偿 所愿,这是一个值得为之奉献的要素。然而我们注意到,很难让管理层看到 J R的需求,虽然他们已经花了很多的时间和金钱,试图教育主管在良好的人 际交往方面的技巧。 无论如何,J I 不是一个坏的起点,虽然对任何组织来说,总是迫切地需要 持续的培训。正因为如此,如果以一种合适的方式引入 J I ,那么很快就会有好 的结果。在很好地推出 J I 时,就在公司内建立起了用 J I 作为培训标准方式的 动力。而且,J I 包括大量的人际领导力要素 ( 见第 7章) ,它涵盖了良好工作 关系的很多方面,这样一来,也不会忽略其组成部分。在一家强调和促进牢固 的工作关系方面做得很好的公司内,J I 被证实是一个极好的起点。 话虽如此,但经验显示,许多公司的高级管理层在组织中建立牢固的人际 关系时,会给予比实际应得的更多的信任。这不是说他们不想要或不去为以人 为本的文化努力。他们相信他们所宣传和声称的,在组织中各个阶层的员工都 应该受到正确对待。但事实未必如此,管理人员很容易与公司正在发生的实际 情况脱节,组织中的员工可能从来不会向他们定期报告他们正在经历的困难, 因为他们觉得这种 “ 无谓的抱怨”可能会被看作小人问题,而主管不会从好 的方面去看待这个问题,他们几乎总是这样做的。当这些微小问题最后发展成 为重大问题时,管理层才采取应急措施,因为这就是他们所做的:解决问题。 但是他们从来不会深究导致问题的深层次问题,而问题也将一直恶化下去。 另一方面,一线主管本能地意识到自己缺乏处理人际问题方面的技能,因 为他们每天都必须面对这些问题。一开始,正如我们在 《 T WI 工作手册》 中 所报告的那样,主管们能够看到对 J R的需求,甚至超过了 J I 。尽管他们先前 接受了关于交流技巧和理解人员个性方面的所有培训,但是,他们还是没有掌 握在员工间建立牢固的关系和良好的士气来解决人际问题的技能。实际上,他 们淹没在人际问题中,这使得他们难以实现生产优质产品和服务的目标。 关于这种看法的不协调,我们可以做什么呢?不是努力去说服最高管理层 他们确实需要 J R ,而是让公司以 J I 为起点前进,齐心协力使 J I 成为公司培训 的标准。一旦组织看到良好培训的威力,也就会看到对 J R的需要。换句话说, 一旦从应该责怪谁— — —“ 操作员没有正确执行工作” ,到谁负责— — —“ 如果员工
  74. 6 1       没有学会,那么就是教导者没有教好” ,那么,责任就落到了主管的身上,他 们要确保他/ 她能激发员工进行良好工作的积极性。这是 J

    R的目标,在主管缺 乏这项技能的新范例中,它显而易见。 开始实施良好的教导技能,J R的需求变得显而易见时,许多正在实施 J I 的公司立即转而实施 J R 。从 J I 实施中,管理层看到了反馈和积极性,更不用 说他们收获的良好效果,默许实施 J R就变得更容易了,因为这是主管现在要 的。J I 和 J R密切配合,齐头并进,提供一个强大的领导力项目,培养致力于 每次都能出色完成工作的熟练员工。无论是先实施 J I 还是先实施 J R ,这两个 项目都应该因为紧密的关联而相互配合着实施。表 3 - 2总结了关于部署强大的 T WI 的理想排序和时机关键点。 表 3 - 2  理想的 T WI 部署顺序 第一步— — —J R  首先通过建立牢固的关系,主管们获得来自员工的信任和尊重,这些员工将在 日后遵循他们良好的教导并参与改善活动 第二步— — —J I  良好的工作教导将创造工作过程的稳定性,这将成为开展正确的标准作业的基 础,直到那时,才能够正确地分析过程,然后发现改善 第三步— — —J M  一旦在后续的标准作业过程中建立良好的士气,让每个人参与改善活动的工作 将会变得越来越多,良好的教导实践将确保改善方法被很好地教给那些希望遵循 新标准的员工 J R - J I 切换  如果存在牢固的人际关系,那么就可以先引入工作教导,虽然如此,J R的需求 很快就会成为显而易见的事情,应该在不久后就推出 J R 时机  J I 和 J R应该几乎同时推出,在转移到下一个之前,两者之间正好有足够的时间 来掌握其中之一,当过程稳定时,J M实施的时机可以迟一点 ( 9~ 1 2个月或者更 长) 3. 4 结论 虽然每个公司都可能会采用不同的方法来推出 T WI ,但是这些基础技能适 用于任何行业的任何公司的工作。因为它们太基础,以至于常被忽略。当味好 美食品的 R o dG o r d o n第一次跟我们讨论他关于 T WI 在精益战略中的计划时, 他半信半疑地说道,“ 我们怎么会错过这部分? ”大多数高管对自己并不诚实, 但是事实是我们对于需要完成的困难的事情,变得如此沉迷或者不知所措,却 丢弃了基础的东西。当遭遇困境以及为了让 T WI 扎根于组织中需要必要的洞
  75. 6 2       察力时,回归基础总是一个不错的选择。 尽管 T WI 项目作为独一无二的项目是有效的,尤其是

    J I ,但是在一起使 用时,它们就成了公司文化必不可少的一部分,每个项目都补充和强化了另外 一个。先后使用时,它们形成了一套核心技能,使领导力变为现实,不再只是 一个理念。了解项目以及有效地推出顺序之间的关系,将有助于让这些技能发 挥作用。 一旦决定想要实施项目的顺序,那么剩下的问题是,推出这个顺序的策 略,以便让它嵌入组织中,成为日常文化的一部分。这些比 T WI 项目本身的 细节有更多的实施策略,必须把它融入组织正在做的、想要做的以及全面精益 实施的更大背景中。所以在本书的下一部分,我们将更详细地看到 T WI 是如 何和核心精益价值相关,以及为什么 T WI 能提供精益成功的基础。几个案例 研究将表明,现在的公司是怎么做的。然后,在本书的第四部分,我们将探究 更多有关如何管理 T WI 方法成功部署的细节。
  76. 6 4       第 4 章 TWI 是精益战略的组成部分:

    标准作业、持续改进、尊重员工 每一个系统的核心都是员工和他们的共同信念和行为。对 一个团队来说,进行 3 J 课程的共同学习能够为将要实施的精益 项目建立非常重要的基础。在丰田改善旅程早期,T WI 课件发 挥了强大的塑造作用,与那些在丰田旅程中后来出现的价值流 图、改善活动或者拉式生产系统不同,这些基础课程是丰田车 间营造更加稳定和可预测环境的基础要素。我强烈建议对这些 课件感兴趣的伙伴们,让它们成为你们改善历程中的一部分。 — — —A r t S m a l l e y ㊀ ㊀ A r t S m a l l e y ,基本稳定性综述文献,精益的艺术,a r t o f l e a n .c o m ,2 0 0 8 。 J o h nS h o o k 、J e f f r e yL i k e r 、A r t S m a l l e y 和 D a v i dM e i e r 等丰田资深人士和学 者的工作表明,在丰田出现价值流、防错法或准时制之前,T WI 就已经存在 了,这些 T WI 基本原则有助于如今众所周知的 T P S核心要素的形成。但最重 要的一点是,我们要记住,在丰田,这些基础技能不会因为它们发展成更复杂 的技术而消失,实际上,它们是让更高级别的工具工作的东西,就像你需要加 减法,然后才能做高等数学题,或者就像你为了赢得足球比赛,无论你的四分 卫多有天赋,你都需要先学习进攻和防守一样。正如在上一章中所讨论的那样, 在任何工作领域中,练习基本技能都是最佳专业人才想要留在顶峰所做的事情。
  77. 6 5       有一个日本说法是, “ 即使是猴子,有时也会从树上掉下来” ,这暗示了 即使是专家也可能犯错。我们写下这一章时,丰田也许正面临着它传奇生涯中

    最大的困境,为了修理出故障的加速踏板,他们停止了主要型号的生产,召回 了全球的数百万辆汽车。这家世界最佳汽车公司,原本拥有坚不可摧的质量声 誉,怎样才能面对如此巨大的难以想象的失败?也许这个故事会由其他人来书 写,但我们相信,由丰田发展和实践而得的优秀制造的基本原则,将继续成为 卓越生产的黄金准则,通过回到它一直实践的— — —标准作业、持续改善以及尊 重员工,公司将重新回到领先位置。 ㊀ 詹姆斯 P .沃马克,丹尼尔 T .琼斯,丹尼尔·鲁斯, 《 改变世界的机器:精益生产的故事》 , H a r p e r P e r e n n i a l 出版社第一版,纽约,1 9 9 1 。 ㊁ 丰田:员工培训在快速发展中失效,中小企业每日执行简报,3月 1 9日,2 0 1 0年,引用丰田 章男在日本经济新闻中的采访,3月 1 7日,2 0 1 0年。 《 改变世界的机器》 ㊀一书,让世界认识了精益,也对丰田这样的优秀制造 商的实践有所了解。精益生产的发展取得了很大的进展,丰田无疑已经成为卓 越标准的典范。随着世界各地的公司不断地实施精益工具和思想,精益实践得 到传播,这已经远远超出了丰田所做的事情。但是,正如丰田总裁丰田章男 ( A k i oT o y o d a )在日本每日财经报纸 《 日本经济新闻》上的一次访谈中所说的 那样,“ 当我们的年产量超过 6 0 0万件时 ( 在 2 0 0 2财政年度) ,我们发展得过 快,以至于没有时间把正确的方式教给我们的员工,丰田为维持质量控制而进 行的员工培训没有成功地与公司的快速发展相匹配。 ” ㊁ 就像大家生活中发生多 次的情况一样,丰田似乎也必须要回归基础。 在这一章中,想要指出和解释 T WI 如何支持精益基本原则,以及没有 T WI ,为什么这些工具的应用就会经常变得徒劳无益。特别要指出的是,标准 作业、持续改善和尊重员工这些精益思想的核心,正是出自 2 0世纪 4 0年代开 发的 T WI 基本原理。此外,还将展示在现有的精益活动中运用 T WI 将如何极 大地改变工作,以及如何有助于为这一投资获得回报。 4. 1 实现过程的稳定性 正如在上一章中所解释的那样,常见的误区是: “ 精益旅程始于改善” 。毕 竟,精益初学者会坚持认为:“ 精益的整体理念是通过消除浪费来变得越来越 好,而通过改善现有过程,就会做到这一点,不是吗? ”但是,当 A r t S m a l l e y 在课堂上讲授基本稳定性时,“ 我建议,把精益中类似于看板、标准作业,或
  78. 6 6       者价值流等这样的 ‘ 时髦’项目暂时放到一边,而致力于能创造基本稳定性 的更加基础的项目,这样通常会更好。 ”

    ㊀ ㊀ A r t S m a l l e y ,基本稳定性综述文献,精益的艺术,2 0 0 8年,a r t o f l e a n . c o m ,P 1 。 ㊁ A r t S m a l l e y ,基本稳定性是精益制造成功的基础。w w w . l e a n . o r g ,P 2 。 ㊂ 同上。 4. 1. 1 精益实施顺序 丰田管理人员把 T P S / 精益视为一个练习者通过做事来进行最佳学习的思维 系统,他们一直不愿意公布甚至认同,这就是它所认为的实施精益的正确方式。 因为,当大家问及这一点时,丰田的资深人士会建议,精益的顺利实施需要具备 一些先决条件:“ 这些条件包括,在设备正常运行期出现较少的问题,所用物料 缺陷较少,以及在生产线层级要有有效的管理。 ”在与退休的丰田管理人员关于 稳定性的交流和谈话中,S m a l l e y 也了解到,丰田是如何历经艰难才学到,在运 用精益这些更复杂的要素来获得成功之前,变革初期的公司需要具有稳定的过 程。丰田所学到的是,如果想要对不稳定的过程进行改善,将无法对 “ 当前 状态”进行准确分析,因为每次观察它或者不同操作者用不同的方法执行同 一工作时,它都会发生变化。在这样的情况下,即使的确发现了改善之处,我 们的 “ 新方法”也只是完成工作的众多方法之一,改善不会带来什么好处㊁。 在过度追求流动、节拍这些后来的要素之前,丰田运用制造的基本构成模 块— — —“ 人力,机器,物料,方法”4个 M— — —来建立一个始终一致且可预测 的过程,它有助于标准作业。就像轮流记录过程的前丰田管理人员向 A r t S m a l - l e y 传达的那样,实现过程稳定性的关键是关注这四个关键要素: 1 )人力:基本稳定性始于训练有素的劳动力。 2 )机器:你必须知道客户的需求、过程能力和实际的平均输出。 3 )物料:应用精益工具来减少浪费,从而缩短从订单下达到产品产出之 间的时间。 4 )方法:把标准方法作为你如何执行工作的一项测量标准,并测量变化 的影响㊂。 每个实践精益的人都知道,标准作业是良好精益实践的基石。然而,公司 在学习精益的时候,就迫不及待地想去改善方法,以及制定标准作业,这就是 他们所认为的精益。对他们来说,这意味着对工作做详细地描述,并把它记录 下来,称之为标准作业程序 ( S O P ) ,或者标准作业文件或者作业指导书,然
  79. 6 7       后让执行这项工作的操作员阅读并遵守这些文件,每个人都用 “ 标准方法” 工作。但正如我们将在本书的一些案例中所看到的那样,你只是把它记录下来 的话,并不能达到目的。

    S m a l l e y 所说的是,在我们能够锁定工作,为之提出标准并宣布 “ 每人每 次完成工作的正式方法” 之前,我们需要围绕当前所做的一切创造稳定性。 换句话说,我们需要运用 J I 分解方法来确定目前所知的执行工作的最佳方法, 用这种方法对每个员工进行培训,并且最关键的是,建立跟进系统,以便能够 确保每个人都遵守那种方法,就像锡拉丘兹 ( E S C O ) 涡轮科技所做的那样 ( 见第 1章) 。一旦用那种方法培训了每个员工,激发了他们遵循这些教导的 积极性,那么,就会有一个分析稳定表现的基线,从而得以寻找改善机会,如 果能证明该方法是可持续的,那么就把它作为标准记录下来。 在这个过程中用到的三个 T WI 技能,驱使我们朝着标准作业的最终目标 前进。工作关系推动了执行工作的员工间的必要合作,使他们乐意并积极地听 从给予他们的教导。工作教导进一步涉及需要教导的具体工作,把工作先进行 分解,确定我们所知的关于如何执行工作的 “ 最佳方法” ,以便员工可以很快 地学会它,并正确、安全、负责尽职地完成工作。最后,运用工作改善,对当 前的最佳方法进行改善,这样一来,每天都可以发现改善机会,最终会形成新 方法,并运用工作教导技能,再教给操作员。一旦过程稳定下来,在操作员和 各班组之间有了一致的工作绩效,就能继续进行其他三个 M,即机器、物料和 方法,并按要求写下我们的标准作业文件。 4. 1. 2 标准作业和持续改进 当沿着标准作业的道路前进时,牢记今井正明 ( M a s a a k i I m a i )的忠告是 明智的,他提醒我们,完成最初的工作后,旅程并没有结束 ▪▪▪▪▪▪▪▪▪▪▪▪▪▪▪▪▪▪▪▪▪▪▪▪▪▪▪▪▪▪▪▪ ▪▪▪▪▪ ▪▪▪▪▪▪▪▪▪▪▪▪▪▪▪▪▪▪▪▪▪▪▪▪▪▪▪▪▪▪▪▪ ▪▪▪▪▪ ▪ ▪ ▪ ▪ : 在现实中,不可能有类似静态常数这样的东西,所有的系统一旦被建立 起来,注定都会变坏。 著名的帕金森定律之一是,一个组织一旦建立了体 系架构,就开始衰退,换句话说,即使是为了维持现状,都必须持续地对工 作进行改善㊀。 ㊀ M a s a a k i I m a i ,《 改善:日本在竞争中胜利的关键》 ,麦格劳 -希尔教育出版集团,纽约,1 9 8 6 年,P 2 5 。
  80. 6 8       类似价值流图的改善活动,以及那些更专注于过程改善的持续改善活动也 许会创造出更好的方法,当然,无论做的是什么改善,除非那个方法把工作进 行了标准化,否则没有办法确保你到底是真正改善了操作,还是只改变了特定 员工那一时刻完成工作的方法。于是,即使我们进行了有组织的改善活动,改 善还是会开始衰退,除非你不断地努力,去保持绩效的新水平,图

    4 - 1所示的 锯齿形改善曲线就说明了这一点。 图 4 - 1  锯齿形改善曲线 我们完整地转了一圈,然后,回到最初的鸡和蛋的窘境:哪个先做?标准 作业还是改善?到目前为止有一点应该是清楚的,如果没有一个稳定的过程, 让所有班组的操作者都能以同样的方式完成工作,那么,将很难对任何的改善 工作进行分析,进而维持我们所发现的改善。经常进行工作关系和工作教导的 实践,将有助于打好基础,在使用其他精益工具时,它们就能够发挥最佳作 用。此外,当在类似于持续改善这样的活动中实施精益时,J R和 J I 将能够使 我们保持这些活动中达到的更高水平的绩效。工作改善则会进一步协助我们, 继续发现改善机会,而不需要等待下一个精益活动 ( 见图 4 - 2 ) 。 本书中的所有案例研究,都把 T WI 的运用描述为实现标准作业的驱动器, 这并不奇怪,因为正如我们所指出的那样,标准工作的建立和维持,是精益成 功的基础。这些案例研究中所讲述的是:我们目前教导员工如何执行工作的方 式,通常不能够让操作员遵循设立的标准来完成工作,而是产生一些成对互助 训练法的变异,附加一些花哨的东西。一些公司可能甚至部署了一个培训培训 者项目,其中还包括向培训者讲授一些理论概念,比如人的不同类型以及他们 如何学习:听觉型、视觉型、经验型等。但即使是在这样的组织中,如果发现
  81. 6 9       图 4 - 2  使用精益/

    T WI 后的改善曲线 员工用不同方式进行工作时,听到的典型回答是: “ 我的指导者就是教我这样 做的。 ” 通过告知、示范和说明操作,工作教导的四步法实际上把这些见解都整合 到了员工如何学习中,它还给出了我们为什么那样做的理由,从而保证学员能 够充分理解。此外,因为在培训之前,我们花时间把工作进行了分解,把步骤 写在纸上,这样我们就可以确保每次教导工作时,不管由谁来教导,它的示范 和讲解都是一致的。T WI 提供的是一种教的方法,而不是向主管传授员工如何 学习的理论,因此,每一次培训时,不管是由谁来培训,结果都是一样的,它 易于理解,对任何工作都能够发挥作用。 J I 方法是一个对工作进行培训的简单易学的、直接的方法,它与 J R和 J M 结合使用,促使员工积极地遵循设立的标准来执行工作,进而,通过 T WI 技 能的日常运用所创造的过程稳定性,将会营造一种环境,在这种环境中,所有 的精益活动都会繁荣发展。这就是丰田在发展自己的 T P S方法时发生的情况, 也是当今无数努力创造成功的精益体验的公司的情况。 4. 1. 3 标准作业程序( SOP) 和工作教导分解表( JIB) 的对比 如果组织成立不久或者规模比较小,可能没有任何有关工作程序的现存文 件,那么建立标准作业的过程就可以从头开始,在这种情况下,公司通常会愿
  82. 7 0       意实施 J I ,因为这能给他们带来工作的额外效益,也许这是第一次要把他们的 工作以

    J I 分解表的形式记录下来并存档,这比什么都没有要好。为了保证不 管由谁来做,什么时候做,都能够以相同的方式来执行工作,我们必须建立统 一的模式,在教导和审核工作的时候,就可以依靠和使用这个书面记录。 事实上,很多公司已经为了各种各样的需求而经历了创建 S O P这一过程, 包括为了符合国际标准化组织的标准 ( I S O )或者完成审计要求。由于这些重 要的原因,他们必须在保证质量和安全的条件下,完整记录完成工作的正确方 法。S O P一般由工程师或者其他要求这个工厂依照他们设计的方法来生产产品 的技术人员编写,出于这个目的,这些 S O P的编写人员,可能不是在工厂里 工作的,或者即使他们在厂里工作,但也不会定期去生产车间,但他们却试图 把工作中需要了解的内容或者要做的每一件事情都要编写进去。 这些详细的文档包含了丰富的重要信息,指导者在教导操作员工作之前仔 细研究这些文档的做法是明智的。如果主管想要缩短教导过程,就直接把 S O P 交给学习者,请他们依照上面描述内容进行操作,这样子很容易使工作出错, 归根结底,这都是因为,他们认为这些文件就是作业指导书。 在一家严格遵守食品和药品监督管理局 ( F D A )审计的医疗产品制造商那 里,我们见到了一份典型的 S O P 。它共有 4页,格式为单倍行距,1 0磅字体, 各段落仔细编号:第 2节,第 2 . 3段,条款 2 . 3 . 1 ,条款 2 . 3 . 2等。然后,在 最后一页的底部有一个操作员的签名栏,以确认他/ 她已经仔细阅读这些指导 书,并且充分理解如何执行这项工作。他们说,这是为了证明,员工已经受过 培训了,给我们这份文件的工程师刚到这家公司不久,她说道,即使是她,在 读完这些文件之后,也还是难以理解应该如何执行这项工作。 工作教导分解 ( J I B )发挥着不同于 S O P的独立而显著的作用,它并不包 括工作中发生的每一件事,从这个意义上来讲,它不是一份工作的书面描述, 而是用一种具体的方法所记录的笔记,用于帮助指导者理清操作思路,以便于 在教导的时候,不会混淆或遗漏所学工作的关键。最重要的是,工作教导分解 表经常与工作教导的四步法结合使用,在 J I 的第二步中,我们讲解、演示、 说明工作中的重要步骤,即在分解表中所概述的内容,然后,一直遵从分解表 来执行工作,同时再次强调关键点,并且还要再次给出这些关键点的理由。当 学习者在听这些教导的同时,也在观察正在执行的工作,他们所听到的和所看 到的全部内容,共同构成了教导的全貌。 比如说,假设你要更换钢锯的锯条,你不需要告诉学习者要 “ 拿着蝶形 螺母”或者 “ 调低蝶形螺母” ,他们会观察你的做法,在你演示操作的同时, 你只需说,“ 调整锯条的张力” ,这才是理解这一部分工作最重要的事情。
  83. 7 1       J I 方法真正的技巧在于分解工作,这样就不会给学习者过量的信息,以至 于他们不能同时接受。学习就像吃东西,如果你试图把整个汉堡一下子都塞进 嘴巴里并吞下去,那么你就会噎着。当试图通过告知员工自己所知的有关工作

    的大量信息,或者给他们一份很长很详细的 S O P让他们阅读并理解,从而教 导他们如何执行工作时,我们就是在做类似的事情,最终会导致他们感到迷惑 ( 也就是,他们噎着了) ,然后,他们又必须继续靠自己来学会工作,在大多 数情况下,通过试验和错误来进行学习。 一方面,在分解工作的时候,我们也在寻找向学习者解释清楚有关工作的 适量信息,以便他们能又快又正确地执行工作,由于他们在学习工作的同时也在 观察工作,口头教导只限于那些本来可能会被忽略的关键方面。所以,你不能仅 仅靠阅读 J I 分解表就能理解怎么去工作,这就是为什么当一个外部审计员需要 阅读 S O P来保证工作程序的完整性时,J I 分解表不能担当 S O P的替代品。 另一方面,J I 分解表中经常有一些相对应的 S O P里所没有的信息,这些 通常是完成工作的诀窍和技巧的关键点。当工程师上过 T WI 的课程,学会 J I 之后,他们会告诉我们,在编写 S O P的时候他们漏掉了一些关键点,因为他 们只关注完成操作的流程,却从没想过完成工作所需要的技术或技能。换句话 说,他们记录了这工作 “ 要做什么” ,却忘了考虑 “ 怎么去做” 。实际上,操 作员如何执行工作,都是由他们自己决定的,这就能够充分解释,虽然我们强 调要有 S O P以便建立标准作业,但在如何完成工作上仍然有很多不同方法的 原因,因为完成工作用到的技术都不一样,每个操作员和培训操作员的人都有 他/ 她执行工作的方式。如果不把这些工作关键点列入工作教导中,那么我们 将永远不可能实现标准作业。 此外,S O P为了保证它的完整性,往往要包含所有操作。但是,通过更进 一步的观察,我们通常会发现工作是由许多部分组成的。比如说,你可以有一 份驾驶汽车的 S O P ,但是事实上,驾驶车辆还需要很多个人技能,包括把握方 向、刹车、转弯、过通道、停车等。好的指导者一次只教一个技能,当学员掌 握之后,他们就能综合运用这些技能,熟练地完成整个操作。所以对于任何一 个 S O P来说,可能都会有好几个工作教导分解表,将工作分解为教导单元或 者可教元素,这个理念是主管在学习 J I 时得到的最大见解之一。他们来到课 堂时,会认为他们的工作太多并且太复杂了,不可能用简单的四步法来进行教 导,但后来他们认识到,这种教学方法正是他们曾经一直忽视的东西。 总的来说,当我们尝试使用 S O P来培训时,它们并没有起到作用,但是 同时,也不能用 J I 分解表来代替 S O P 。很多从 J I 起步的公司都对 J I 分解表的 形式很有兴趣,以至于他们想抛弃不实用的 S O P而单独使用 J I B ,因为 S O P太
  84. 7 2       难理解,几乎没有人在使用它。但是当 J I B成为工作的唯一书面记录时,就会 产生给它加上很多信息的诱惑,又会导致它们在教导上的使用产生不便,这就

    是在奥伯尼国际公司发生的事情 ( 见第 6章) ,结果是他们最初的 J I 实施项目 搁浅了,没有达到所需的效果。最后的结论是,两种文件我们都需要,因为它 们服务于不同的目的。表 4 - 1总结了 S O P和 J I B的不同点。 表 4 - 1  S O P和 J I B的对比 标准作业程序 工作教导分解表  · 一般由工程师或其他技术人员编写  · 需要知道有关工作的所有事情  · 除培训外还用于其他目的  · 在编写 J I B之前应该研究它  · 在操作员的帮助下由主管编写  · 不包含工作的每一件事情  · 经常与 J I 的四步法一起使用  · 对于任何一个 S O P可能都会有几个 J I B 4. 1. 4 管理工作分解表 下一个出现的大问题,通常也是有争议的一个问题是,为了确保适当的使 用,该如何参照 S O P来处理 J I 分解表,这通常受限于修订规则和存档要求。 大多数生产员工已经被他们必须管理的大量文书工作所淹没,培训师认为 J I 分解不应该被冗长的变革要求所限制,在对拥有不同背景和技能水平的员工进 行培训时,这些要求会限制它们的灵活性。质量管理人员可能会抵制发布标准 的另一个版本,因为他们担心那可能会与他们的书面标准相矛盾或者产生变 动。此外,如果不能像 S O P那样管理工作分解表,他们可能还会遇到一样的 问题,比如说,到处都是过时的版本,还按照这些版本教导操作员。 这里要记住的关键一点是,工作的 J I 分解并不是 S O P所描述的工作改善 的不同版本。就像我们的好同事,来自 T M A C ,得克萨斯 M E P的 M a r kS e s - s u m e s ,说的那样:“ 标准作业不是一纸空文,它是在车间的行为。 ”换句话说, S O P本身不是标准,S O P描述了用标准方式执行的一个过程,同样,J I 分解描 述的也是完成这项工作的标准方法,只是从一个不同的角度来看待。就像看同 一间房子的两张图样,一张可能是从外部看房子的等距三维透视图,而另一张 可能是从三个角度 ( 正面、侧面和顶部)观察的示意图,但是,两张图样显 示的都是同一间房子。同理,有另一个工作的书面描述并不意味着我们有另一 个标准,两个文件描述的都是执行工作的同一个标准过程。 每个公司都要根据它运行的复杂性和对文件管理的需求,从而决定它将如 何管理自己的分解表。一方面,你不想要它变得太呆板,因为这些现存文件要
  85. 7 3       满足各种各样不同的且一直不断变化的工作场所的需求— — —没有两个一样的学 习者。另一方面,因为毕竟我们的目标是标准作业,我们需要一定程度的控制 来确保向每个学习工作的人提供相同的培训,且能用固定方法来完成工作。我

    们所见过的管理 J I 分解表的最佳方式之一,是把它们作为 S O P的附件或附录 来管理,这样就能与 S O P一样进行管理了。如果 S O P发生了变动,那么教导 的方法也必须一起更新,来反映这些变化。 ( 见第 8章,一家有严格的文件管 控办法的公司,怎样把 J I B整合到它的质量体系中的精彩评论。 ) 一旦操作员通过正确的教导学会并掌握了一项工作,那么在产生疑问或发 生问题时,他/ 她就可以把 S O P作为一个参考。但是良好教导的需要往往先出 现,你不应该在工作的时候才阅读 S O P ,就好像你应该在看过汽车的使用手册 后才在高速公路上开车一样,如果你有问题或担心,比如说警示灯亮了或者汽 车有噪声或者振动,你就可以靠边停车,查阅手册。但是在驾驶时,你的注意 力必须全部集中到手头任务上— — —为了到达你的目的地而安全驾驶汽车,如果 没有良好的培训,你也许每隔十分钟就得靠边停车来查看一下教导,永远不会 在合理的时间内到达你要去的地方。 4. 2 持续改进 当 M a s a a k i I m a i 把日本的持续改善观念教给西方人,试图向日本和西方经 理解释他们在处理工作上的不同点时,他发现了一个问题: “ 虽然大部分的新 思想和技术来自西方以及一些最先进的工厂、研究所,但自从 2 0世纪 5 0年代 以来,这么多公司几乎都没有发生变化,我们该如何解释这一事实? ” ㊀ ㊀ M a s a a k i I m a i ,《 现场改善:一种常识、低成本的管理方法》 ,麦格劳 -希尔教育出版集团,纽 约,1 9 9 7年,P 2 。 I m a i 在参考关于静态系统的自然退化的帕金森法则时,自己解释了这一 点。美国汽车行业的显著事实表明,行业领导者没有做出足够的努力来维持现 状,更不用说做出改善来回应日本汽车制造商在 2 0世纪 7 0年代带来的冲击 了,自从 2 0世纪 9 0年代以来,精益生产的显著发展也无法阻止该行业在 2 0 0 8 年的崩溃。基于在全世界的工厂中学到的东西,我们不禁想到 T WI 也许能够 帮助美国汽车行业解决它所面临的人力资源问题,在努力加速精益生产的转型 方面亦是如此。
  86. 7 4       4. 2. 1 TWI 在持续改善过程中的作用 B

    o b 第一次认识到 T WI 的存在,是在 M a s a a k i I m a i 的书籍 《 改善》中一段 看似脱离上下文的注释中:“ 鲜为人知的是,这个建议体系是差不多同时 [ 与 ㊀ M a s a a k i I m a i ,《 改善:日本竞争成功的关键》 ,麦格劳- 希尔教育出版集团,纽约,1 9 9 7 ,P 1 1 2 。 ㊁ I m a i ,《 现场改善》 ,P 1 0 5 。 ㊂ 同上,P 1 1 3 。 D e m i n g 和朱兰 ( J u r a n )同时]通过 T WI 和美国空军引进日本的。 ” ㊀ 直到几年 后,I m a i 出版了 《 现场改善》 ,他才认可了 T WI 的工作改善在日本持续改善的 发展中所发挥的作用。从我们的角度来看,这本后来发表的书籍,其真正价值 在于确定了主管在现场的角色,以及 T WI 在这个角色演变过程中的影响 ▪▪▪▪▪▪▪▪▪▪▪▪▪▪▪▪▪▪▪▪▪▪▪▪▪▪▪▪▪▪▪▪ ▪▪▪▪▪▪▪▪ ▪▪▪▪▪▪▪▪▪▪▪▪▪▪▪▪▪▪▪▪▪▪▪▪▪▪▪▪▪▪▪▪ ▪▪▪▪▪▪▪▪ ▪ ▪ ▪ ▪ 。 现场主管经常不能确切地知道自己的职责。 他们从事像消防、清点人 数以及实现生产指标这样的活动,却不关心质量。 有时候他们甚至没有记 住日常的生产指标,只是努力让过程处于控制之下并尽可能多地生产产 品——偶尔会因为机器停机、旷工或者质量问题引起中断。 如果管理层没 有清楚地解释如何在现场进行管理,没有准确说明主管的角色和职责,那么 这种情况就会发生㊁。 这就是吉田修一 ( S h u i c h i Y o s h i d a )在 1 9 7 0年被提升为部门经理时日产汽 车装配厂的情况。随后,Y o s h i d a 取得了教导 J I 、J R和 J M课程的执照,成功 地对不熟练的员工实施培训,以满足美国汽车行业快速增长的需求,这与第二 次世界大战时期很相似。Y o s h i d a 一直坚持运用 T WI 准则: “ 每个课程包含一 周两小时的讲座和实践环节,在每次讲座后,参与者回到现场,把他们刚刚学 到的东西付诸实践。 ” ㊂ 在 Y o s h i d a 看来,按照他为日产公司定义的主管任务, 主管应该通过培训,表现得更像导师,并且能照顾好自己负责的员工。那些任 务罗列如下,同时,我们在括号中增加了我们认为 Y o s h i d a 在定义这些任务时 对他产生影响的 J 项目: ▪ 准备工作标准 ( J I ) 。 ▪ 提供培训,确保操作员根据标准完成他们的工作 ( J I ) 。 ▪ 通过改善标准来改善现状 ( J M) 。 ▪ 注意到异常就立即处理,以保持过程处于控制之下 ( J M) 。
  87. 7 5       ▪ 创造良好的工作环境 ( J R

    ) 。 ▪ 在现场处理异常 ( J R ) 。 4. 2. 2 为什么持续改善如此困难 在英语中,把 k a i z e n 称为持续改善,它的关键是持续不断,这似乎是理所 当然的,但是在无数次尝试建立精益文化的公司中,我们发现,持续改善并不 持续,它可能是一阵一阵进行的,不能说它已经成为公司员工日常工作方式的 一部分,造成这种情况的原因有多种: ▪ 员工抗拒变革,这种思维方式将引起他们倒退和放弃改善。 ▪ 通常员工会依赖其他人进行改善。 ▪ 即使员工想要改善,他们也不具备改善技能。 ▪ 即使是做一些小的变革,公司也会依赖于事先安排的活动。 ▪ 在 “ 实现指标”之后,主管和操作员就结束了改善。 贯穿所有 T WI 模块的理念消除了这些借口,让我们逐条来看。 在本章节前面部分,我们讨论过,三种 T WI 技能的结合是如何在实施改善 后帮助防止后退的。员工抵抗变革的事实是导致精益活动无效和停滞的一股强大 力量,J R模块直接解决了员工 “ 倾向于怀疑是否有必要改变自己已经习惯的事 情”的问题,在精益的时代里,这不是一个新现象,早在 1 9 4 4年 6月写下这些 话的时候,员工也是拒绝变革的。所以,J R教导我们,作为主管,我们必须为 车间的变革准备好方法,并使用其中一个 J R的基本原则来获得良好关系— — —提 前告诉员工将会对他们产生影响的变革— — —为了防止由于变革而产生的问题。 这个基本原则的实施要点是,“ 如果可能的话,告诉他们理由”以及 “ 与他 们一起工作来接受变革” 。告诉他们理由能帮助他们理解变革的需要,如果有合 理的理由,即使他们不喜欢,大多数人也能在某些事情上达成一致。第二点更难 应用一些,J R告诉我们,员工需要时间来对变革做出调整,让他们 “ 拥有发言 权” ,并允许他们 “ 发泄”是接受过程的一部分,澄清变革将会对个体造成的影 响,以及解释他们将会从中获得的任何好处,这也能有助于减轻对于推翻规定的 习惯和惯例的恐惧。如果主管不理解这个基本原则,不愿意与他们一起经历变革 的过程,直接把变革强加到员工身上,那只会增加员工的不满和抵抗情绪。 即使这些公司已经知道精益成功的一个关键要素是文化变革,但是在很多 的精益实施中,领导技能仍然是被遗漏的一部分,会在第 7章更具体地看到这 一点。这里的要点是 T WI 技能把人性化增加到精益系列技能中,这样,当推 进改善时,就不会把员工抛诸脑后。
  88. 7 6       第二个原因是人们依赖于其他人来实现改善,这意味着他们不会觉得提出 改善想法和建议是他们的职责。再说一次,良好的领导力就是答案,而且我们 在 J R中学到

    “ 主管通过员工才能得到成果” ,当主管试图自己做所有事情时 或者把责任推卸给其他人时,他们就不可能让员工参与进来,也不可能 “ 充 分利用每个人的能力” ,这是 J R用于建立良好关系的另一个基本原则。在 J M 课程中,我们在首次演示中看到,主管如何和操作员一起工作,在制定最后改 善方案时采纳员工的建议,T WI 方法教导主管与员工通力合作,这意味着在改 善的过程中,利用他们天生的能力,并且使他们能够始终积极参与改善过程。 接下来的一点是我们所发现的更加常见的情况— — —员工想要参与,但是因 为没有提出改善建议的技能而受挫。我们可能会询问员工的想法,甚至在那儿 放置一个意见箱,但在最初的一些抱怨后,意见箱就一直空着了。如果不向他 们提供产生创意的方法,那么,不管他们有多想,或者我们有多努力去劝说他 们这样做,他们也永远无法提出自己的想法。工作方法改善计划是一个简单又 直接的方法,每个人都可以参与进来,经常寻找并实施改善,通过遵循 J M的 四步法,任何人都可以提出改善的方法,从而完成他/ 她的工作,这也是一个 可重复的过程,可以反复使用。 虽然,T WI 项目是针对一线主管的,但是许多公司发现,J M培训课程才 是他们真正想要所有员工接受并使用的东西。与 J I 和 J R中 “ 教另一人工作或 者对于涉及另一人的问题采取行动的技能”不同,运用 J M发现工作中的改善 方法是任何人都可以使用的,包括那些没有教导过别人的人。即使课程只是针 对主管,但是在领导员工参与过程的每一步时,这些主管都要经过培训,运用 J M技能来指导改善活动。正如 J M方法所说的, “ 和其他人一起提出你的想 法” ,这意味着让操作员参与进来,为了最好地 “ 把新方法教给操作员” ,这 个课程教导他们让这些操作员尽早参与到过程中,那样他们就会加倍努力地去 完成工作。 接着到第四个原因,图 4 - 2向我们说明了应该持续实施 J M,而不是作为 一个事先安排的活动。如果公司把员工的大量时间和精力都投入到事先安排好 的精益活动中,用一致的方式解决问题,这一定会有很大的好处。但是,正如 一个沮丧的丰田管理人员偶然间听到的那样, “ 持续改善不是一个活动,而是 一种生活方式! ”如果员工必须等到事先安排才开始进行必要的改善,那么他 们就无法形成持续改善的思维,也会把解决问题视为可以等到有时间再计划的 事情。J M的宗旨与 J I 和 J R一样,这些技能应该每天都进行练习,在第 1 0章 中,会描述这些技能是如何形成精益日常管理的基础,即主管们每天都在做的 事情。
  89. 7 7       接下来,我们谈到最后一点原因,一种相当常见的思维方式:如果过程持 续不稳定,那么主管在 “ 实现指标”之后就会停止改善。在 J

    I 课程中,通过 回顾主管面临的所有问题,如妨碍生产、降低质量和增加成本等,揭示了这一 点。这些正是他们为了实现指标,每天都在四处救火、削减成本和对其进行控 制这些方面做无止境的努力,来全力应付的相同问题。在合理的成本下,实现 优质品生产更明智的方法是,培养训练有素的劳动力,因为可以很容易看到, 如果员工接受适当的培训,那么我们就能解决或者缓解所面临的大部分问题。 一旦实施了良好的培训,作业将变得更加稳定并处于控制之下,那么这些问题 就会消失或者缩小规模,这样我们就有时间来进行改善,进而,就能使作业在 更高的完成水平上变得更加稳定。仅仅说你没有时间来改善是不够的,事实 上,考虑到大多数公司在市场上面临的激烈竞争,他们不得不做出改善。 精益的真谛是让改善成为一个持续的过程,这不仅仅是偶尔做的一个活 动,更多的是一种生活方式。但是正如我们所看到的,这需要很多软技术方面 的东西,无法简单地用图形或图表来表示它们,然后就开始期待它们发挥作 用。在下一章的唐纳利定制生产的案例研究中会看到,一个公司如何在企业部 门处境艰难的情况下使用 T WI 的所有方法,来改变它的文化,使产生改善创 意成为一种经常性的工作方式。 4. 2. 3 不要照搬日本! 有趣的是,我们注意到,虽然日语持续改善的单词 ( K a i z e n )几乎众所周 知,不仅运用于精益活动,而且也在整个社会得到广泛使用,但是这个概念却 ㊀ 甚至正相反,日本文化非常倾向于传统,变化缓慢。1 8 6 8年,由于美国海军准将佩里的 “ 炮 舰外交” ,国家被迫对外开放,而此前,不允许外籍人士进入日本,并且,日本人离开本国也 是非法的。几个世纪以来,由于封建统治者的统治,使得整个社会停滞不前。在现代,日本已 经学会怎样质疑当前的方法,接受不断的变革和改善。 一点也不是日本人的㊀。事实上,早在人们认为日本人是创新的制造商之前, 我们就已经在 1 9 4 3年所写的 T WI 工作改善手册中发现它了。在步骤 4中,工 作改善教导我们,“ 把方法运用到工作中” ,它还声明,我们应该 “ 持续运用 它,直到开发出另一种更好的方法。 ”当主管着手进行改善时,会随身一直携 带一张口袋卡,上面就印有这个训诫。手册强调, “ 记住总会有更好的方式, 继续寻找更进一步的改善” 。在这里有一点十分清楚,即 J M改善计划适合于 创造一系列持续且永无止境的改善,这也是持续改善的真谛。
  90. 7 8       日本人所完善的精益中受到好评的另一个方面是提案体系的运用,或者日 语中的 K a i

    z e nt e i a n( 持续改善提案)和 t e i a ns e i d o( 提案体系) 。这里可以再 次看到,提案是 T WI 的 J M项目的组成部分,包括使用前后的效果对比,用于 展示所提新提案的积极影响,从而有助于提案的采纳。A l a nR o b i n s o n 在他的书 籍 《 公司创造力》中,说明了起源于美国的提案体系的历史,尤其是 2 0世纪 早期美国俄亥俄州代顿市的 N C R公司。他说:“ T WI 在持续改善提案体系的发 展中发挥了核心作用,这种动力来源于 T WI 的 J M T课程,它成功地传达了公 司从员工那里获得的许多小的改善创意的重要性。 ” ㊀ 《 创意书籍》中还记录了这些在第二次世界大战后传入日本的项目,这是 一本关于这些提案体系的日本书籍 ▪▪▪▪▪▪▪▪▪▪▪▪▪▪▪▪▪▪▪▪▪▪▪▪▪▪▪▪▪▪▪▪ ▪▪▪▪▪▪▪ ▪▪▪▪▪▪▪▪▪▪▪▪▪▪▪▪▪▪▪▪▪▪▪▪▪▪▪▪▪▪▪▪ ▪▪▪▪▪▪▪ ▪ ▪ ▪ ▪ : 现代日本模式的提案体系的先驱无疑起源于西方……TWI,于 1949 年 由美国占领军引进日本,对于扩展提案体系至全员参与而不仅仅是少数几个 精英,它产生了很大影响。 工作改善是 TWI 的一部分,当工长和主管教导 员工怎样完成工作改善时,他们将学会怎样做出变革和建议……许多日本公 司引进提案体系来继续实施始于 TWI 的工作改善活动㊁。 ㊀ A l a nG . R o b i n s o n 和 S a mS t e r n ,团队创造力:创新和改善实际上是怎样发生的,伯瑞特凯勒出 版公司,圣弗朗西斯科,1 9 9 7 。 ㊁ 日本人际关系协会,《 创意书籍》 ,生产力出版社,俄勒冈州,波特兰市,1 9 8 8 ,P 2 0 2 。 可以看到,持续改善的根源在美国的历史之中,其中 T WI 是主要的贡献 者,即使自第二次世界大战结束后,日本引入 T WI ,美国从日本工业的经验中 学到了很多,但是,注意到这些基础要素完全不是日本的,而是深深扎根于美 国自己的文化中,这是很有启发性的。在精益出现之前,T WI 就已经存在了, 而且它对于今天所知的精益的形成产生了影响,学习和运用这些基础要素,才 能促进精益的运用,取得应用精益的成功。 4. 2. 4 改善是工作教导的一部分 正如在上一章结尾所讲的,即使在专注于培养训练有素的员工时,J I 项目 中也会有支持持续改善工作的改善要素,换句话说,当我们因为培训而分解一 项工作,并力求发现一种完成工作的最佳方法时,就会清除和丢弃所有其他不 好的方法,通过对员工执行工作的标准化,不仅能消除工作中的变异,还能使
  91. 7 9       绩效达到一个很高的水平。 4. 3 尊重员工 每家公司都喜欢说人力资源,即组织中的雇员是最重要的资源或资产。按

    照这个推论,如果满足了这种资源的需求,公司的工作将会以一种良好的方式 得到完成— — —客户将会很开心,利润也会接踵而来,这种挑战说起来容易,做 起来难。但是,通过和这些重要资源中的任何一个人进行交谈,向他们询问对 组织及其所受待遇的真实看法,我们就很容易发现证据。事实证明,话虽这么 说,但是,在谈及有多少公司是真的落实了这项工作时,规范才是常见 “ 威 胁和恐吓”员工的命令控制工具,也就是说,员工只需要服从命令,否则后 果自负。 本书的第三部分,将进入 T WI 项目的各个方面,直接涉及使尊重员工成 为真正的领导能力和技能,而不仅仅是一句口号。T WI 和精益关系的这个部分 是广泛的、包罗万象的,换句话说,它贯穿于四步法中每一步骤的每个方面。 正如我们将在第 7章中看到的那样,当日本在第二次世界大战中彻底战败后, 引进 T WI 时,T WI 方法的人员要素正是使项目变得对日本有如此吸引力的东 西。第二次世界大战期间,在美国,大多数工人离开工作岗位去参战,这种工 作场所的人性哲学对增强其战时生产能力很有成效,当日本开始向更高生产率 和更高质量前进时,也采纳了它们。 因为这是一个很大的主题,所以我们将在第 7章来讨论它。现在,这里 有一个故事,生动地说明了尊重员工这项困难的工作是怎样帮助公司获得成功 的。丰田公司在肯塔基州的子公司邀请我们去开展 T WI 培训,它为乔治敦工厂 的丰田车型的生产和其他日本及美国的自动化制造商供应铝制和钢制的轮胎,这 家工厂几乎拥有所有主要的丰田设施,所以若 V I P客户想要参观丰田,但是乔治 敦工厂又太忙不能招待他们时,就可以带他们来参观这个轮胎工厂。当我们到达 那里时,发现了几位在工厂建立初期就在那里工作的员工,他们在刚入职时,就 接受过针对主要丰田设施的 T WI 的 J I 培训,但是随着时间的流逝,新的主管没 有得到培训,所以他们想要开发内部人员来传授 J I 和 J R 。 在最初的 1 0 h 培训期间,其中的一个主管,我们称他为 J i m ,在课后找过 P a t r i c k ,说他听说有一两个 J R课程的参与者将会继续学习,成为这个课程的 指导者,他告诉 P a t r i c k ,他想成为其中的一个,因为他非常喜欢这个课程。 P a t r i c k 告诉他,虽然公司要求他给予一些推荐意见,但这不是他能决定的。
  92. 8 0       结果是,J i m被选中,成了一名培训师,并在几个月后和我们一起参加了 锡拉丘兹的 J

    R培训师培训项目。这是他第一次坐飞机,他带上了自己的吉他, 在整个星期的培训期间都有这把吉他相伴。整个星期,他们都在纽约五指湖区 的一个美丽的训练基地中度过,当其他参加者在湖边喝酒,享受他们的空闲时 光时,J i m就在会议厅练习他的演讲,他说,必须保证自己能准确记得,他才 能成功地讲授课程。 J i m告诉 P a t r i c k ,他多么高兴能来到这里,并且说他想要成为一名培训 师,这样他就 “ 可以为对他那么好的公司做些回报” 。他告诉我们,当他刚刚 加入公司时,是一名叛逆青年,陷入过很多困境,公司完全可以解雇他。 “ 他 们确实应该解雇我” ,他私底下说道。但是公司却拼命帮助他度过了那段时 间,后来,J i m成了最佳操作工之一,后来又被提升为主管。 在最初的几次演讲后,以及跟我们分享的反馈单中可以看出,J i m已经成 为一名非常成功的 J R培训师。参加他的 J R课程的员工都说,由于他的个人背 景,他不但能理解教材,还能把它运用到肯塔基州工厂的实际情况中。公司尊 重 J i m ,和他一起工作,努力培养他,最终使他成为一个忠诚的员工,获得了 数倍的回报,现在,他已经能运用自己的经验,去培训其他主管,用公司对待 他的有效方法来领导员工。 很多管理人员都喜欢找这样的借口:日本公司成功是因为日本人受过更好 的教育,更有积极性。但是,像肯塔基州、田纳西州、俄亥俄州、密西西比 州、印第安纳州、得克萨斯州这些地方,类似的一些公司都能够培养出忠诚和 有奉献精神的劳动力,从而复制他们的成功。因此,我们可以看到尊重员工的 原则是普遍和必要的,只有让员工获得部分的权利,你才能依靠更多的精益技 术来取得成功。 4. 4 TWI/精益集成 精益活动的基本路径是稳定、标准化、维持和持续改善。在这一章节中, 我们说明了 T WI 项目是如何通过直接影响标准作业、持续改善和尊重员工这 些精益的核心理念,帮助建立精益体系,图 4 - 3展示了这个进程,以及 T WI 是怎样与其他精益工具相适应的。正如我们一直所说的那样,在这些精益工具 发展和完善之前,T WI 就已经存在了,通过把 T WI 整合到精益过程中,把遗 漏的环节放回原处,就可以确保整个体系履行精益的真正承诺。
  93. 8 1       图 4 - 3  T

    WI / 精益集成
  94. 8 2       第 5 章 TWI 倡导者在唐纳利定制生产中的作用

    明尼苏达企业 ( E M) 是一个非营利经济发展组织,接受来自美国制 造拓展伙伴计划 ( ME P ) 的财政支持。ME P是美国商务部下属的国家标准 与技术研究院 ( N I S T ) 的一部分,在美国各州都有独立运营的 ME P中心, E M签署了作为明尼苏达州 ME P中心的协议。他们的任务之一,是与制造 公司合作,提供战略规划方面的服务,实施最先进的技术,以及从初创企 业向成熟组织的平稳过渡。作为明尼苏达 ME P中心,E M根据合作协议, 在超过十三 年 的 时 间 里,成 功 利 用 了 联 邦 政 府 的 支 持,近 些 年 的 成 就 包括: ▪ 向 1 1 0 0家明尼苏达公司提供了关键业务援助。 ▪ 这些公司从增长销售量,减少生产成本,进一步利用包括员工在内的有 形和无形资产方面,实现了盈利 4 7 5 0万美元的良好成效。 ▪ 这些公司在新技术方面继续投资 3 9 5 0万美元。 ㊀ 企业明尼苏达网站,w w w . e n t e r p r i s e m i n n e s o t a . o r g ,2 0 1 0 . 1 . 1 4 。 ▪ 创造或保留了超过 2 3 5 0个职位㊀。 唐纳利定制生产公司是接受关键业务援助的明尼苏达公司之一,他们得到 了位于明尼苏达州亚历山大市的 E M地区办事处提供的咨询服务。唐纳利对他 们的服务给予了高度评价,在他们的帮助下,公司得以推行精益制造理念,并 且使之成为持续改善的驱动器。管理人员也称赞亚历山大办事处的客户经理理 查德·瓦赛阙 ( R i c h a r dK v a s a g e r ) ,因为他向公司介绍了 T WI ,现在,在推动 他们的精益项目至更高水平中,T WI 发挥了关键作用。
  95. 8 3       5. 1 公司概况 斯坦·唐纳利 (

    S t a nD o n n e l l y ) 在 1 9 8 4年成立了唐纳利定制生产公司, 他想要为注塑成型制品开拓小批量的利基市场。他认为,多数注塑成型公司主 要追求更高利润和更少麻烦的大批量制造工作,忽视了这个市场,而且服务水 平低下。为了在明尼苏达州亚历山大市开展制造业务,斯坦充满信心地着手准 备所需的所有业务元素:一幢单层建筑,四台注塑成型冲压机和八个人才。虽 然他的新公司缺乏客户,他还是对自己的想法很自信,即专注于小批量、精密 公差制造,以及和有关的工程服务一起来支持这个市场。 这家公司很快就接到了主要的原始设备制造商 ( O E M) 的生产订单,其 最终产品,例如 A T M机,不是以大批量生产来销售,但是却由高质量、复杂 的塑料零件组成。S t a n 以 “ 速度、简单、服务和成功”这一经营原则为基础, 成功地创办了公司。他还跟他的员工保持了密切的关系,并要求他的管理人 员,通过参与现场正在进行的事情,也这么去做。依靠这个方法,减少了许多 其他公司在成长时所经历的不良沟通问题。 根据 1 9 9 1年加盟公司的总裁罗恩·柯曲德 ( R o nK i r s c h t )所说的 ▪▪▪▪▪▪▪▪▪▪▪▪▪▪▪▪▪▪▪▪▪▪▪▪▪▪▪▪▪▪▪▪ ▪▪▪▪▪▪▪ ▪▪▪▪▪▪▪▪▪▪▪▪▪▪▪▪▪▪▪▪▪▪▪▪▪▪▪▪▪▪▪▪ ▪▪▪▪▪▪▪ ▪ ▪ ▪ ▪ : 拥有忠诚员工的最佳方式是确保每个人有机会发挥重要的作用,不论 资历或职位,鼓励全体员工为公司贡献想法和建议。 每个月都组成志愿精 益改善团队,每次在不同的侧重点实施绩效改善。 唐纳利也有一个“作战 室”,跨职能团队每天都在那里集合,评审结果,识别问题和浪费的来源, 然后把它们分配给员工去解决,同时也为客户项目制定计划和评估过程。 现在这家公司有超过 2 0 0名员工,他们没日没夜地为这个市场服务,在一 个 1 1 0 0 0 0 f t 2的现代化制造工厂中,公司为优秀的小批量成型设立了标准,正 如在它的品牌承诺中所体现的那样:小批量是如何实现的T M。 5. 2 小批量是一个复杂的业务 R o nK i r s c h t 相信,唐纳利对员工的尊重是小批量利基市场成功的主要原 因。“ 这需要优秀的员工准时地交付优秀的产品, ”他解释道, “ 向 3 3台冲压 机送入超过 7 0 0种不同的物料,使用超过 2 5 0 0个每天都需要 4 0~ 5 0次转换的
  96. 8 4       离散模具,来为我们的 O E M客户提供超过 3

    0 0 0个配件。虽然我们的工作安全 仅仅依赖于性能,但我们每天都超越了客户的工作要求。 ”当被问及他的言下 之意时,R o n 递给我们一份 2 0 0 8年 《 塑料新闻处理器》的年度奖项的复印件, 其中唐纳利是入围者,在这份复印件中,我们找到了答案。 在这个行业中竞争或者成功的方式是展示你如何帮助你的客户实现他们的 目标,以及你在他们的成功中发挥了什么作用。唐纳利已经收到来自包括霍尼 韦尔公司,S c o t s m a n g 工业,固瑞克公司,M a r v i nWi n d o w s ,D i e b o l d ,以及F a r g o E l e c t r o n i c s 公司在内的无数的供应商奖,这些都表明了公司确实为优秀的小批量 成型产品设立了标准。以下两个例子来自他们的获奖提案,证明了服务的优秀。 5. 2. 1 斯克茨曼制冰系统 斯克茨曼是世界上最大的制冰系统制造商,拥有超过 3 0 0种型号的制冰机 器、储冰箱和冰水分送器。 他们的设备在效率方面处于行业领先,拥有诸如快速制粒机和矿型冰制冰 机这样的产品,它们能减少使用成本和耗水量。 当斯克茨曼推出快速制粒机新产品时,唐纳利都自始至终地管理着为机器 开发塑料零件的复杂过程。项目涉及了 4 0个塑料零件的制造,需要从中国进 行低成本模具的采购,最后要保证高质量的产品在预算范围内按时生产和交 付。唐纳利的项目工程师确保斯克茨曼的设计是适于使用的,并对他们的产品 设计提供支持,保证满足零件的应用和美学要求。例如,唐纳利在设计阶段识 别出一个机床安装问题,并推荐了一种导热型芯材材料,它能提供适当的冷 却,改善生产周期以及消除零件变形问题。 快速制粒机在预算范围内按时推出。“ 唐纳利非常尊重斯克茨曼的需要和 要求, ”斯克茨曼代表亚历克斯·哈维 ( A l e xH a r v e y )说道, “ 对于快速制粒 机,他们知道我们所需要的是什么,如何使其在预算范围内按时完成,他们的 伙伴关系是不可或缺的。 ” 在 2 0 0 7年全美餐饮协会的厨房创新奖的获奖作品 中,快速制粒机被认为是世界上最具创新性的新产品之一,据它的评价,快速 制粒机因拥有达到最高水准的自我监控系统而脱颖而出。 5. 2. 2 固瑞克流体处理系统 固瑞克公司,一个流体处理系统和部件方面的世界领导者,带着他们所见 过的最精深的工程项目之一,来到唐纳利:1 9 0万美元的项目,需要 4 0个新
  97. 8 5       模具来为新的固瑞克爱斯基摩 2 0 5号喷漆器提供 5

    0多个零件。唐纳利的工程 师团队先和固瑞克工程师在关于新型喷漆器的设计方面展开工作,然后和模具 制造者协同合作— — —五个来自美国,一个在中国。唐纳利工程师还联系样机车 间和材料公司,协调他们的工作以及让过程顺利地向前推进。最后,通过尽量 减少工装转换,以免延误固瑞克紧凑的时间安排,唐纳利这些早期参与的活 动,提高了这个过程的产出。 ㊀ 2008 年 《 塑料新闻处理器》的年度奖提交材料,唐纳利客户制造。 5. 2. 3 掌握复杂性㊀ 因为在这个利基市场中涉及的零件数量的复杂性和所需物料固有的多样 性,许多注塑机商把小批量视为亏本生意。唐纳利的做法是,把它从设计到生 产的过程与独特的增值服务联系起来,为 O E M提供他们自己原本缺乏的能力。 为了在这一市场中取得优秀业绩,例如,为了把制造销售额提高 1 0 0万美元, 唐纳利必须推出至少 1 0 0种新的模具零件,与 O E M的密切合作是保持这种狂 热步伐的唯一方法。 小批量成型成功的关键是在模具安装过程中的创新。因为它生产的零件比 较多样化,公司不能购买快速换模的专用系统,模具确实数量太多,太不相同 了,完成工作所需的转换工具的种类也多种多样,领导层因此得出结论,唯一 的解决方案是拥有训练有素和爱岗敬业的员工,集中精力优化模具转换过程。 与它的竞争对手相比,唐纳利的运营到底有多复杂?密歇根州的普兰特和 莫兰是一家帮助客户分析经营状况的咨询公司,通过量化公司将会面对的挑 战,以及包括基于用来满足顾客需求的树脂、模具、冲压机数量的管理费用, 他们分析计算了业务的复杂因素分数。复杂因素分数越高,运营越复杂,管理 日常事务和优先事项来取得利润就越困难。如图 5 - 1所示,唐纳利当前复杂因 素分数是 4 5 0 0万,是这个行业内一般注塑机竞争对手的 3 7 5倍,这使得对员 工行为复杂性的有效处理和管理显得非常突出,为了处理这种复杂性,该系统 专注于目标的应负责任和永久性,如图 5 - 2所示。 5. 2. 4 复杂性创造了对技能培训的强烈需求 就像大多数注塑机公司的情况一样,唐纳利大部分的新员工从初级职位做 起。S t a n 最早雇佣的那些员工很快成了专家,当新员工开始他们的工作时,他
  98. 8 6       图 5 - 1  唐纳利的复杂因素

    ( 普兰特和莫兰的 2 0 0 4年塑料成型行业的美国研究) 图 5 - 2  处理复杂因素 们不得不从这些专家那里进行观察和学习。这个伙伴系统的培训方法使公司在 早期得到成长,但是对正规培训的需求很快成了公司优先考虑的事情。未来的发 展越来越依靠拥有训练有素的员工,以便在小批量成型的利基市场的持续扩张 中,他们有能力处理公司所必需的、越来越多又日趋复杂的模具转换的问题。 为了满足这一需求,唐纳利在 1 9 9 1年开展了唐纳利认证成型操作员 ( C M O )培训项目。这个项目将课堂学习和富有活力的实践培训相结合,操作 员必须由他们的主管推荐,且获得包括 R o nK i r s c h t 总裁在内的制造领导人的 同意才能申请加入,通过书面测试及展示其能够完成具有挑战性的按标准换模 的能力,才会获得证书。通过认证后,新的 C M O会获得奖金和升职,以及一件
  99. 8 7       “ 认证成型操作员”的衬衫,他们的名字也会添加到 C M O光荣榜上,并在制造

    区域展示。唐纳利现在有 8 4 个 C M O ,占了总劳动力的 4 0 %,随着公司的继续发 展,对那些非常想要获得荣誉的人来说,C M O职位被视为一条晋升通道。 5. 3 早期的精益历史 虽然自从 1 9 8 6年以来,不管市场如何表现或者在塑料行业的销售发生了 什么事情,唐纳利公司每年都还是有盈利,但是 R o nK i r s c h t 在 2 0 0 2年承认, 公司必须做点不同的事情来保证未来的持续盈利。他广泛地阅读了精益和六西 格玛的内容,但无法决定哪种方法最适合他们的小批量、精密公差的塑料注塑成 型业务。R o n 决定引进两个顾问来指导六西格玛和精益的同时试验,在做决定之 前对两者进行评估。就六西格玛那一组而言,当数据收集好的时候,研究的情况 已经变得不一样了,针对试验问题的解决方案不再适用,这使得推动过程的通用 电气公司代理商得出结论,六西格玛不适用于唐纳利的小批量业务模式。 至于精益试验,在 2 0 0 2年 1 2月,明尼苏达企业为全体员工安排了精益 1 0 1培训,向他们介绍精益的基础概念和工具。这种全天候的亲身实践装配的 模拟方式,让员工小组参与到学习和运用精益工具中,把传统的制造装配操作 转变为一个精益过程。通过参与培训以及理解该理念对唐纳利运营的适用性, R o n 知道他在精益的带领下正朝着正确的方向前进。 在 2 0 0 3年 1月实施了 5 S 活动,证实了拥有一个整洁、干净和安全的工作 环境可以解决员工忍受多年的车间问题。在 2 0 0 3年,公司在最初的培训之后 又开展了 1 1项精益活动,在工厂中创建和采取改善措施,在改善项目被搁置 前,2 0 0 4年又实施了 5项活动。虽然早期的成果看起来前途无量,但是当 “ 低悬的果实”这样的建议很快被摘完时,努力就失去了动力,精益活动变成 另一种要完成的日常任务,退到了一边。他们无法继续保持积极性。 当 R o n 在车间观察到精益积极性所发生的事情时,他开始继续研究精益, 认识到这种工作的战略方法没有产生预期的效果,它仅仅只是一堆工具,没有成 为文化的一部分。他决定重新开始,让唐纳利管理团队参与战略计划过程,此 外,他还确定了对公司外部资深专家的需求,来协调和推动全日制的变革过程。 寻找一个精益/TWI 倡导者 R o n 找到山姆·瓦格纳 ( S a mWa g n e r ) ,问他是否愿意加入唐纳利公司来
  100. 8 8       领导精益工作。当他们一起在一个支持亚历山大地区经济发展活动的社区行动 组织— — —道格拉斯地区开发的志愿者协会任职时,R o

    n就认识 S a m了。S a m接 受了挑战,于 2 0 0 4年 1 0月作为先进制造总监加入唐纳利公司,拥有四个直接 下属:制造主管、质量经理、培训和持续改进协调员以及工艺工程师。S a m从 过去的经验中知道,仅仅实行精益活动无法使唐纳利公司变成管理层想要的样 子,他加入进来后,和 R o n 合作制定一个计划,通过发掘公司每个员工的创造 力来振兴他们的精益项目。 S a mWa g n e r 在明尼苏达州,底特律莱克斯出生和成长,他和妻子辛迪 ( C i n d y )把明尼苏达州亚历山大市视为家乡,在搬回这里之前,有着工程学位 的他在位于圣迭哥的通用动力公司工作,并在那里取得了 M B A学位。在明尼 苏达企业做了两年的区域总监后,他回到了他制造的老本行,成为加德纳本德 的帕尔默产业的工厂经理,在这家工厂期间,他与全球改善协会合作,实施精 益制造,成了一名精益制造的信徒,随后被提升为亚历山大市一家汽车车架校 直设备制造商的总裁兼总经理,但生不逢时,这家制造商不久后就因为公司裁 员而倒闭,因为不想搬家,他成了特级工业公司的生产主管,在那里他的当务 之急是,培训那些分配到新创建的团队领导职位的员工。 为了给这个团队培训,S a m联系了以前在明尼苏达州企业的同事瑞克·瓦 赛阙 ( R i c kK v a s a g e r )和比尔·马丁逊 ( B i l l M a r t i n s o n ) 。他们热心地向他解 释了 T WI 就是他在寻找的答案。于是在 2 0 0 4年,S a m立即安排员工参加 1 0 h 的 J I 培训项目,他们学会了如何通过员工获得效果的 J R四步法。S a m从团队 领导那儿得到了极好的反馈,据 S a m说: “ 他们称 J R是他们目前为止接受过 的最好培训。 ”S a m继续跟进 J R培训,每两周见一次团队领导人,并在整个工 厂中规范公司政策的贯彻执行,这一举措是如此成功,以至于这经历让 S a m 在加入唐纳利前就成了一个坚定的 T WI 拥护者。 5. 4 精益/TWI 的发展历程 S a m加入唐纳利公司,知道让管理层理解维持新举措这一点非常重要,而 不是不断地在每月项目中出各种 R o n 觉得纯属突发奇想的新花样。在明尼苏达 企业的 R i c k 和 B i l l 的帮助下,T WI 很快变成唐纳利精益实施计划的一个关键 部分。因为向 S a m报告的领导团队中的其他员工都有日常工作职责,公司决 定让三位团队成员成为 T WI 培训师。布拉德利·安德雷斯特 [ B r a d l e y( B r a d ) A n d r i s t ] ,负责工作教导模块,这对他来说是工作的自然延伸,他作为培训和
  101. 8 9       持续改善协调员就是负责培训的,戴维·拉姆 ( D a v

    i dL a m b ) ,选择了 J R模 块,作为制造主管,他主要在车间解决执行和人事问题,S a mWa g n e r ,是先进 制造的总监,他把 J M看作创意项目的基础,让员工参与到改善的过程中,并 且 J M也是他想完成的模块。唐纳利公司现在有了热情的员工骨干,他们得到 能力卓越的公司高层领导人的支持,已经准备好通过 T WI 向前推进— — —这是 一个用持续努力保证高成功率的秘诀。 5. 4. 1 在明尼苏达州介绍 TWI 有了西部中央计划的财政支持,明尼苏达企业安排唐纳利和另一个当地制 造企业— — —T WF工业的员工,以及一些明尼苏达企业自己的现场工程师参加 了 1 0 h 的 J I 和 J M主管培训项目,这一培训于 2 0 0 5年 9月在亚历山大市的唐纳 利工厂成功举行。2 0 0 5年 1 1月,参加培训的三个组织又跟进这个初期培训, 培养至少一个员工作为工作教导的指导者,以便他们能够自己开设 J I 课程。 自那以后,作为他们的 N I S TM E P精益计划的一部分,明尼苏达企业培养了 5 个 T WI 协会注册培训师,他们为整个州的公司推广 J I 、J M、J R和工作安全 ( J S )的 T WI 项目。 R i c kK v a s a g e r 赞扬唐纳利 “ 为明尼苏达州其他公司打开了 T WI 的大门。 ” 他进一步解释说 ▪▪▪▪▪▪▪▪▪▪▪▪▪▪▪▪▪▪▪▪▪▪▪▪▪▪▪▪▪▪▪▪ ▪▪▪▪▪▪▪ ▪▪▪▪▪▪▪▪▪▪▪▪▪▪▪▪▪▪▪▪▪▪▪▪▪▪▪▪▪▪▪▪ ▪▪▪▪▪▪▪ ▪ ▪ ▪ ▪ : 几乎每一周我们都为想要接受 TWI 培训的公司提供培训,因为其他 公司都看到了立竿见影的效果,无论从工作关系中学到的技能是否使他们 减少了管理时间,工作教导是否标准化了员工执行任务的方法,工作改善 是否从所做的改善中节省了成本,通常在第一周培训结束时,TWI 都会带 来回报。 5. 4. 2 实施工作教导 B r a dA n d r i s t ,是 1 9 8 4年 S t a nD o n n e l l y 最先雇用的八个人中的第四个,他 拿到亚历山大技术学院液压传动学位后,作为一名冲压操作员进入唐纳利公 司。在唐纳利的第一个十九年里,他逐步从液压操作员晋升为主管、生产经 理/ 维修/ 生产计划员、企业培训师/ 生产计划员、装配经理、生产经理,然后 到他现在的位置— — —培训和持续改善的协调员。他的背景和在唐纳利公司的丰 富经验,对于他成为公司的 J I 培训师是很理想的。B r a d喜欢他在唐纳利的工
  102. 9 0       作,这使得他能够和妻子以及两个孩子生活在亚历山大外的休闲农场,工作之 余,他可以在那里享受垂钓、狩猎和滑雪。 B r a

    d 最初的 J I 培训超过了他的预期,R o n也对最初的效果非常满意。正 如 R o n 所解释的,“ 2 0 0 5年在唐纳利实行新的 T WI 培训方法,使得培训时间大 幅削减,从数月减到了数天,同时持续维持着低员工离职率,员工反馈说, T WI 培训使他们的工作压力减小了。 ”通过运用 J I ,唐纳利很快在对 J I 培训有 迫切需要的其他地方发现了改善的机会,这促使公司修改和减缓了原来的实施 计划,以便它能利用这些机会,同时为这个全厂项目创造动力。 在 B r a d 早期的一节课上,一个新员工问他,是否每个员工都要接受怎样 正确操作注塑机的培训— — —这在厂里是最普通的工作,它不像换模工作,过程 复杂难懂,每天都在操作注塑机的员工认为它是常识。培训师甚至没考虑到, 新员工根本没有学习,只是通过观看其他操作者而掌握了如何完成这个基本任 务的方法。当 B r a d 深入调查这个问题时,R o n惊讶地发现,他们没有任何关 于如何操作机器的书面标准指导,于是团队采用 J I 方法,制定了如何操作注 塑机的 J I 分解表,现在生产上的新雇员都用那一标准来培训如何操作机器。 “ 这个问题解决了, ”B r a d 说,“ 现在运用 J I 的方法,每个员工都得到了培训, J I 的方法要求员工执行作业时要有其他人从旁观察和指导,直到那个人证明 他/ 她知道怎样正确操作一台注塑机为止。 ” 5. 4. 3 工作教导取得成效 跟进审核对 J I 实施的成功来说非常关键,因为它们促进了培训师和一线 操作员之间的沟通,这对唐纳利公司是非常重要的。在他们那里,每天要开展 4 0~ 5 0种不同且复杂的工作,每天都不一样,其中很多工作并不是每天都进 行,一些工作只是一周做一次,其他的一些工作甚至有更长的时间间隔,导致 将这些工作安排给操作者时,他们会要求重新接受培训。B r a d和操作员讨论了 这个问题,决定为每台压力机制定 J I 分解表,当操作员一段时间不做一项工作 时,可以把它用来复习训练。这不仅解决了再培训问题,而且通过承担 “ 培训 自己”的责任,而不是寻求帮助的方式,使得操作员工作满意度增加了。 如今在唐纳利,相比它所代替的传统培训方法而言,使用 T WI 的 J I 培训 这一套方法需要的时间显著地减少,而结果也变得更好。举个例子说,在 2 0 0 7年,唐纳利突然失去了一个班组的多数换模员工,这就产生了一个空白, 使公司产生风险,无法满足所有客户的交付需求。这个受影响的班组主管估计 至少要花三个月的时间来把这个班组恢复正常,唐纳利知道必须反应得比那更
  103. 9 1       快,S a m 、戴维 (

    D a v e ) 、B r a d 将他们共同的 T WI 想法汇聚在一起,制定出一 个计划,尝试用 J I 来加速培训过程: 1 )更新相关的换模作业指导书 ( J I 分解表) 。 2 )用新的作业指导书来重新培训安装操作员,教他们如何培训其他操 作员。 3 )指导新培训的安装操作员,怎样使用这些作业指导书来培训新雇员。 仅仅两周后,主管报告说,半数培训已经完成了。这个计划运作得很顺 利,以至于很快就在全公司实施了这个过程,新员工达到标准的培训时间减少 了 2 / 3 。 5. 4. 4 工作教导 ISO 9001 标准的建立 直到 1 9 9 6年初,唐纳利公司获得 I S O9 0 0 1认证之前,他们并没有任何关 于培训员工的正式文件,甚至在那之后,就像大多数得到 I S O认证的公司一 样,直到发现存放在办公室的这些工作教导的副本几乎很少在车间使用时,唐 纳利公司才认识到他们在培训员工方面的 I S O作业指导书如此缺乏。这些作业 指导书随后被放到了生产车间,但培训师并没有充分利用它们,他们报告说: “ 文件太长,不能用来培训。 ” 依照 I S O的工作指导书和标准作业规则,工作教导分解表 ( J I B ) ,或者说 工作教导表 ( J I ) ,由于它们适用于唐纳利公司,被创建出来,用于培训员工 如何完成与工作相关的任务。现在,当工作发生变化,或者当一台新设备进入 车间时,过程主管负责修订 J I 。主管安排对工作或这台设备最熟悉的员工或团 队来制定工作教导分解的草稿,然后,由 B r a d进行复审,再把它送到文件管 理部门,安排一个管理序列号。新的工作教导就被放置在设备上,用来培训所 有的操作员,以及作为那些最近没有操作这台设备的已受训员工的复习资料。 按照 I S O9 0 0 1的标准,唐纳利的所有过程都要按照工作指导书的最新版 本执行。跟所有的受控文件一样,新文件和对现有文件的变更参照相同的更新 过程。培训文件由修订号和字母代号组成,被赋予一个独立的文件名,这些都 记录到唐纳利公司的电子数据系统 ( I Q M S )中,用来追踪每个员工的培训需 求及所受培训。这个培训数据库中有现在和以前的所有雇员信息,他们现在的 技能组合,针对每个技能所需要的培训项目等,如图 5 - 3和图 5 - 4所示。 文件变更由指定人复审,他有相近的相关背景信息作为批准的基础,使用 该培训的最新版本的工作教导来传授培训,运用 J I 四步法,然后记录到那个员 工的数据库中,表明培训已经完成。( 见第 8 章 8 . 2 . 2 节的另一个详细描述。 )
  104. 9 2       图 5 - 3  当前技能的屏幕截图

    图 5 - 4  每个技能所需要的培训项目的屏幕截图 5. 4. 5 实施工作关系 许多公司误认为 T WI 工作关系只是另一种软技能培训项目。在唐纳利并
  105. 9 3       非如此,他们的制造总监 D a v i

    dL a m b 很快就意识到,J R会与公司从 1 9 9 3年就 一直实施的领导力培训项目融为一体。“ 两个项目都强调了主管与员工一起解 决问题的必要性。 ”大卫说,“ 但是,J R对主管有更广泛的定义,超越了传统的 上下级关系,给出了工作方向。我对成为一名 J R培训师感到激动,因为在生产 区突发的最困难的人事问题在我办公室得到了解决。我认为,为生产车间的员工 提供 J R培训不仅能改善工作场所的人员关系,也能让我的工作更轻松。 ” D a v e 在得克萨斯仪器公司成为生产主管之前,获得了工业技术学士学位, 在得克萨斯仪器拓宽了他的教育,在跳槽到托罗公司工作前,获得了经济学士 学位。虽然 D a v e 从生产主管起步,但他很快晋升到了更高的职位,成为一名 成型经理、全面质量推进者、先进制造计划经理。对为更小型公司工作的兴趣 让 D a v e 在 1 9 9 5年作为工具协调员加入了唐纳利,一年后,他晋升为生产经 理,然后到了现在这个制造总监的位置。 在将培训覆盖到其他员工之前,D a v e 在唐纳利对 J R培训的最初关注点是 在经理、主管和团队领导人上。他很快意识到,像所有 T WI 模块一样,当每 一个参与者带着实际问题,运用前一两天培训时学到的四步法,在课上解决它 们时,学习才算是发生了。他解释道 ▪▪▪▪▪▪▪▪▪▪▪▪▪▪▪▪▪▪▪▪▪▪▪▪▪▪▪▪▪▪▪▪ ▪▪▪▪▪▪▪▪▪▪ ▪▪▪▪▪▪▪▪▪▪▪▪▪▪▪▪▪▪▪▪▪▪▪▪▪▪▪▪▪▪▪▪ ▪▪▪▪▪▪▪▪▪▪ ▪ ▪ ▪ ▪ : 最早令我震惊的是,在通过和所有相关人员交流来收集所有事实前,人 们往往直接进入“平衡与决策”或者“采取行动”,这就产生了和在 10h 课 程的前两天分析的案例一样糟糕的结果。 最初培训之后,当主管接受了指 导,意识到自己在采取行动前没有获取所有的事实时,超过 80% 来到我面 前的问题都能轻松地得到解决,当它用于处理人际问题时同样显而易见。 在解决问题前,我们通常不会停下来思考我们的目标是什么,我对自己的这 个做法深感抱歉。 5. 4. 6 工作关系取得成效 令 D a v e 高兴的是,成为 J R培训师的确能帮助他更好地完成工作,特别 是他意外地碰到麻烦的时候。“ 我身边经常会发生人事问题, ”他说,“ 现在, 越来越多的问题,在到我这儿之前就分解掉了,不会发展成更大的问题,这 使得解决它们更加容易。 ”D a v e 把这一大进步归功于他的主管们和团队领导 者们,实践 J R基础来创建良好关系,以及学习把员工当个体对待,这是正 确的方向。他相信他的主管通过遵循 J R四步法中的第一步— — —获取事实, 以及这一步的注意点,能够越来越把情绪从碰到的问题中剔除。在移动到第
  106. 9 4       二步之前,“ 确保你了解了整个故事” 。以下就是 D a

    v e 讲述的发生在不久前 的事情的情景 ▪▪▪▪▪▪▪▪▪▪▪▪▪▪▪▪▪▪▪▪▪▪▪▪▪▪▪▪▪▪▪▪ ▪▪▪▪▪▪▪▪▪▪ ▪▪▪▪▪▪▪▪▪▪▪▪▪▪▪▪▪▪▪▪▪▪▪▪▪▪▪▪▪▪▪▪ ▪▪▪▪▪▪▪▪▪▪ ▪ ▪ ▪ ▪ : 一个新员工在唐纳利工作的短时间内被通知、告诫、书面警告之后,还 被观察到在滥用公司手机政策,观察到这个员工的主管直接略过了步骤一, “获取事实”,而通过建议解雇这名员工来直接进入权衡、决定和采取行 动。 当这个问题引起我的注意时,我拿出了 JR 口袋卡,带着主管回顾了 JR 四步法,这样做之后,我们发现被指控违反这项规定的员工并不是之前 那位被警告的员工,进一步的调查显示,这名员工打电话只是因为家庭突发 事件。 以上的例子说明,对那位主管来说,雇员可能面临的解雇很快就成为他的 实际学习经验,当将来有相同问题发生和需要处理时,他肯定会改变做事方 式。在可能按不利的方式处理的问题上,公司通过公平地对待员工,获得了员 工的尊重。这种误解总是不会带来满意的结果,所以,D a v e 把跟踪所有主管 以确保他们理解获取所有事实的重要性作为优先事项之一,他也趁这个机会回 顾了黄色 J R口袋卡的另一面— — —如何通过把员工当个体对待,从一开始就预 防问题的发生。 5. 4. 7 评估工作关系的影响 从 2 0 0 3年开始,唐纳利就开展了年度员工意见的调查,包括安全、质量、 公平和企业价值观方面的问题。自从引进 J R后,这些调查的结果每年都有改 善,但是,在他们开始 J R培训前,这些结果也一直都在改善,所以,他们很 难说这些改善仅仅是因为 J R培训。“ 就我所知道的来说, ”D a v e 说道,“ 比起 J R培训实施的前几年,来到我面前的员工问题更少了,大多数问题都能由组 织中主管和团队领导人快速解决,我有了更多的时间来管理车间的变革,在我 看来,毫无疑问这应该归功于 J R培训。 ” 5. 4. 8 实施工作改善 S a mWa g n e r 在 《 机械工程》2 0 0 9年二月刊中发表了一篇文章,其中他 写道,“ 任何公司精益之旅的成功,都依赖于全体员工自愿接受基于精益原 则所带来的变革。T WI 培训使员工正确有效地完成工作,使公司实现这一理 想目标变得更容易。 ”因为唐纳利的小批量业务有很短的价值流— — —每日运
  107. 9 5       行 4 0~ 5 0项独特的作业—

    — —每天都会出现不同的问题,不能指望工程师解 决所有日常工作中出现的问题,这些情况让管理人员相信,J M会完美地适 用于唐纳利。 对一个创意项目来说,S a m知道他的第一个挑战是在推进计划前让主管赞 同 J M,就像在引进工作关系时就已经证明它是一个很好的方法一样。事实证 明,为了让主管赞同 J M,能够教导员工并让员工参与 J M课程,是一种正确的 方法。正如以下 S a m说的故事中所建议的 ▪▪▪▪▪▪▪▪▪▪▪▪▪▪▪▪▪▪▪▪▪▪▪▪▪▪▪▪▪▪▪▪ ▪▪▪▪▪▪▪▪▪▪▪▪▪▪▪▪▪▪▪▪▪▪ ▪▪▪▪▪▪▪▪▪▪▪▪▪▪▪▪▪▪▪▪▪▪▪▪▪▪▪▪▪▪▪▪ ▪▪▪▪▪▪▪▪▪▪▪▪▪▪▪▪▪▪▪▪▪▪ ▪ ▪ ▪ ▪ : 在首次课程的末期,两个志愿带着问题去课堂解决的其中一人并没有 准备好,因为据他所说,他“从车间的一头走到另一头,还是不能找到可以 改善的工作”。 我不能接受这个理由,于是让这个参与者随机地挑选一台 冲压机,在车间上这个课时,我会来找出改善的地方。 我的怀疑是对的, 这是对 TWI 的一次考验,因为我选择了厂里最新型的自动冲压机。 我们在 JM 分解表中列举了每个细节,就像我向全班一次一个细节地讲 解工作那样,然后我们按为什么、什么、哪里、什么时候、谁和怎么做的顺 序分析每个细节,从而决定是否可以消除、合并、重排和简化细节,就像前 一天我在 JM 课程上用微波屏蔽演示所做的那样,其中一个细节是让操作员 “把中转箱提升到桌子上”。 提问为什么这是必要的,可以促使创意产 生,如果允许零件直接放入成品集装箱,把中转箱放到桌子上是完全没有必 要的,更多的改善从这次实践中产生,这也是整个团队态度转变的起点。 最初说不能够发现任何改善区域的参与者后来评论道,培训最好的部分 是粉碎了我之前的思维禁锢,我经常会为自己成为一个跳出思维定式的思考 者而自豪! 5. 4. 9 工作改善取得成效 当 S a m在 2 0 0 8年春天参加 T WI 峰会时,他跳出了自己的思维定式。虽然 唐纳利在 2 0 0 5年 9月就开始工作改善培训,但直到 2 0 0 6年 1 2月,也只有 2 0 %的员工得到培训。他们开始取得了一些进展,坚持每个月都进行一些改 善,但 S a m知道他们还可以做得更好。在 T WI 峰会上,他听到 A l a nR o b i n s o n ㊀ A l a nG .R o b i n s o n 和 D e a nM.S c h r o e d e r ,创意免费:创意革命怎样解放员工和改变组织,伯瑞 特凯勒出版公司,圣弗朗西斯科,2 0 0 4 。 博士谈论劳动力创意体系㊀,突然想到 J M过程可以被用作一个有效的创意体
  108. 9 6       系来更好地让员工积极参与。他开始和各班组主管一起工作,向他们询问, 怎样才能从员工那儿获得更多的想法,这使得他们简化了最初的 J M建议表 (

    见图 5 - 5 ) ,使其更好地适应他们正在寻找的改善类型。正如 S a m解释道, “ 在 2 0 0 8年 9月,我们把培训的员工数量增长到 4 0 %时,想法开始不断增 加了。 ” 提交至: 制作者: 员工编号: 模具编号: 部门: 产品/ 零件: *测试日期: 操作: 以下是关于上述操作所推荐的改善。 1 .概要 我们致力于以下过程: 我们的分析展示了以下问题: 我们做了以下事情来改善过程: 2 .结果 改 善 前 改 善 后 周期 / s 每一周期需要的操作时间 / s 步行总数/ 步 废品率 操作员人数 质量 安全 其他 3 .内容 变革和好处的描述: 感谢那些帮助的人员: 图 5 - 5  唐纳利工作改善建议表
  109. 9 7       已更新:  过程 / 工具/ 机器人表格更新和

    扫描? 是或者否  操作指导更新和附上副本? 是或者否 不扫描  特殊/ 辅助体制教导更新和附上 副本? 是或者否 不扫描  模型需要料头取出机 ( 邮件联 系 L e e ) ? 是或者否  是否建议:必须完成 R F A或者 维护 WO吗? 是或者否 附上原件至 J M  开始实施前向主管寻求建议 署名   日期  ( 仅主管) 这可以被实施:是 或者否,为什么?  阶段信息? 是或者否  需要改变 B O M吗? 是或者否  然后,需要完成 D C O吗? 是或者否   注:确切地解释如何实施改善。如果有必要,附上目前的分解表和建议的分解表,图形和其他相 关项目。   * 如果改善没有被测试,在 “ 测试日期”一栏写下建议。 图 5 - 5  唐纳利工作改善建议表 ( 续) 令 S a m舒心的是,他正走在劳动力创意体系的正确道路上,他和 R o n 、 D a v e 以及主管们一起工作,为每一个主管设立目标:每周每班至少提出一个 改善,同时建立了一个可视化管理系统来监测过程 ( 见图 5 - 6 ) 。一些主管给 予员工时间,在工作时间做 J M改善,而不是只运作他们的机器,其他主管简 单地告诉他们的员工,在完成他们正常工作任务的同时期待他们提出想法,这 两种方式都起作用了。主管使员工想起了过去他们曾经拥有的改善想法,并鼓 励他们把想法写下来,因为改善是从他们的想法开始的,当员工开始阅读张贴 J M建议表的交流板时,他们开始学习其他人所做的事情。S a m鼓励他们从其 他区域和班组中采纳想法,并且对那些向其他职能部门提出想法的部门给予 支持。 到 2 0 0 9年 4月,创意以超过每月 1 0 0张 J M的速率提交,他们称 J M为工 作改善建议表。随着员工达到每月每班一个创意的目标 ( 见图 5 - 7 ) ,领导团 队提高了门槛,建立每周每班两个创意的新目标,员工用更多的创意给予回
  110. 9 8       图 5 - 6  可视化管理系统—

    — —运用 J M 的改善 应。当主管表示担心他们会用完所有的创意时,S a m给了他们一份文章㊀ 的副 本,文章解释拥有良好劳动力创意体系的公司从不会用完创意及为什么。 ㊀ “ 丰田创意工场” ,摘自电气时代,A l a nG .R o b i n s o n和 D e a nM .S c h r o e d e r 2 0 0 4年发行的 《 创 意免费》 ,w w w . e l e c t r i f y i n g t i m e s . c o m/ T o y o t a _ i d e a _ f a c t o r y . h t m 。 图 5 - 7  工作方法改善活动
  111. 9 9       5. 4. 10 来自创意项目的经验 在员工参与的真正潜力以及促成真正持续改善系统方面,S a

    m从这一经历 中学到了很多,即使他在进入这项工作时,就已经对精益和持续改善过程有了 深刻的理解,但对于 T WI 工作改善能把员工的想法整合到过程中的作用仍感 到十分震惊,以下要点总结了他所学的经验: ▪ 员工有很多创意— — —准备好满足你的要求。 ▪ 建立一个适合你的结构和文化的系统。 ▪ 系统必须方便使用,批准和文书工作越少越好。 ▪ 培训主管如何鼓励创意。 5. 4. 11 评估工作改善的影响 唐纳利仅仅通过员工创意系统中的员工参与来评估工作改善的影响。现 在,在每周主管会议上都要审核每一个被提交的想法,三个 T WI 培训师也要 参加这次会议。总裁审核这些会议记录,他经常对大量的优秀创意做出评论, 或者在适当的时候,给缺少创意的具体班组做注记。2 0 0 9年,雇员提供了超 过 1 6 0 0张 J M建议书,其中有 9 7 %已经实施,员工参与率超过 8 0 %。公司期 待在 2 0 1 0年打破这个纪录。 5. 5 对 Donnelly 实施 TWI 情况的评价 在这些工作的基础上,T WI 的三个模块都已经成功地在唐纳利中得到实 施,公司也得以充分利用这些员工在推进精益项目中所发展出来的新技能。由 于他们日常实施的这些 T WI 活动与公司的想法非常匹配,所以它们很快就成 为公司的一部分,并且到了这样一个地步:如果有人不遵从 T WI 中的关于教 导、解决员工问题、改善工作方法的规定方法,他们将因此接受谈话。换句话 说,T WI 方法成了发挥领导才能的理想方法。 然而,在回顾他们如何把 T WI 植入公司文化的过程中,虽然有很多成功 实施的关键要素,但也有很多他们觉得可以重做的事情,这里是他们总结的成 功经验及有待改进的方面。
  112. 1 0 0     5. 5. 1 他们所做的正确之处 ▪ 挑选领导团队的三个成员成为

    T WI 的培训师,推广 T WI 是公司优先考 虑的事情。 ▪ 把 T WI 列入领导团队和总裁的每周进度会议议程,这表明了总裁执行这 个活动的恒心。 ▪ 培养拥有生产车间经验和对精益工具和精益思想有深刻理解的 T WI 内部 培训师,这对于促进在课堂上解决实际问题的 T WI 方法是必要的。 ▪ 为了使培训产生效果,和车间员工一起实施培训师跟进课程。 ▪ 在实施 T WI 和精益时,向明尼苏达协会的其他公司寻求帮助,和这些正 在面对相同挑战的公司建立工作关系。 ▪ 让领导团队与员工一起合作,与顾客一起解决在培训课程期间出现的唐 纳利特色的问题,这样一来,这些问题就可以在其他 T WI 培训课程中 得到解决。 ▪ 坚持评估,思考怎样运作,使 T WI 培训更有效。 ▪ 每年出席 T WI 峰会,学习最佳做法,以及推广 T WI 时,其他公司是如 何迎接挑战的。 5. 5. 2 有待改进的方面 ▪ 开始时,在六周内就引入了 J R 、J I 、J M的所有三个 1 0 h项目,这样做 太激进了,很难加以适当地管理。 ▪ 最初引进项目后,为了让更多的人得到 T WI 方法的培训,他们安排所需 的课程时太慢了。 ▪ 第一个 1 0 h 培训主要集中在主管、后勤人员、团队领导,以及那些以创 造工作教导分解表为目标的伙伴培训师身上。他们很迟才认识到,他们 真的还需要让更多的员工预先接受培训,以便取得实施 J I 培训的效果, 而不是仅仅写下分解表。 ▪ 我们认为,T WI 能够设置为一系列的 1 0 h 课程,为了除旧更新,每一个 J 项目都要求跟进工作以巩固成效,我们在事先没有考虑到的监督方面 花费了许多专门的时间、精力。 ▪ 我们认为,在没有全职的压力机操作员参与的情况下,可以运用 J M来 确定作业的最佳方法,让他们快速地认识到,每项作业都是不同的,这
  113. 1 0 1     取决于运行的是哪台压力机和其他因素。T WI 教会他们,在操作员说明 目前最佳的工作方式时,如何创建一个 J

    M分解表,以便他们能够逐步 分析过程的每一步,对改善方法取得一致意见并使其标准化。 5. 6 检验 TWI 一旦他们已经进行 T WI ,并看到全面的良好结果,领导团队就会进行一个 测试来观察这些方法是否真的能够帮助他们改善绩效至他们所需的水平,从而 满足增长的业务需求。公司希望精益求精,他们必须看到这些全新的技能在实 战时可以证明它们自己。 尽管质量测量普遍是用每百万的缺陷数 ( P P M) ,但唐纳利觉得,对于每 个订单的产量一般在 2 5~ 1 0 0 0 0 0个零部件范围的业务来说,这不是一个好的 测量指标。在每天每台机器需要涉及不同物料的多种模具转换的业务模型中, 他们认为质量成本所占销售额的百分比是一个更好的绩效指标,并在 1 9 9 6年 开始实施 ( 见图 5 - 8 ) 。在 2 0 0 8财年,质量的内部费用从 2 0 0 7年的 0 . 4 9 %降 到 0 . 3 4 %,这意味着返工和废弃不到公司产值的 1 %的一半。 图 5 - 8  质量绩效的全部成本 唐纳利的员工认为,这些数字是十分骄人的,尤其是当你考虑涉及小批量 制造的复杂因素的时候,然而,在当今世界,接近零缺陷是不够的。唐纳利公 司从 2 0 0 7年开始测量质量 P P M,到年底,他们的缺陷绩效是 2 5 2 6 P P M,这对 他们的大 O E M客户来说不够好,这些顾客希望他们的小批量以及大批量生产 都是零缺陷,唐纳利的一个大 O E M客户由于一个人为失误而拒绝了他们的整
  114. 1 0 2     批产品,因为,相较于客户的 5 0 0 P

    P M 的期望值,这批拒收的产品达到了 1 3 4 1 P P M,唐纳利也接到采取纠正措施的通知,这对他们敲响了警钟。 S a m研究了人为失误这个主题,在回顾怎样减少失误的不同选择时,开发 了一种结构化的、以跨职能研讨会的方式进行防错的方法,该方法基于经过验 证的 T WI 结构和边做边学的模型,该计划按下述方式进行: ▪ 每隔连续 4~ 5天,研讨会接受 2 h 的指导。 ▪ 它由 8~ 1 0人的小班组成。 ▪ 每个参与者向他人展示自己并向他人学习。 ▪ 参与者要将管辖内的当前实际问题带到课堂上。 ▪ 他们要参照 J R卡片,创造口袋大小的四步法卡片。 实际上,S a m和他的团队凭自己的努力,融合他们已经掌握的 T WI 技能, 创造了用于问题解决的四步法。该方法如图 5 - 9所示。后来 S a m才认识到,在 第二次世界大战之后,T WI 被引进到日本时,同样的理念已经得出,并开发和 实施了 T WI 问题解决项目 ( 见第 1 2章) 。本书撰写之时,唐纳利正在计划一 个推广 T WI P S 项目的试验,在 2 0 0 9年,T WI 研究院更新了它,并在美国重新 投入使用。 确定什么出错了  步骤一、发生了什么错误?  步骤二、确定根本原因。   已经用 J M简化作业了吗?   用 J I 进行有效培训了吗?  步骤三、想出最佳的解决方法。   考虑成本和风险。   正确的方法是简单的方法吗?  步骤四、运用解决方案。   检查确保风险已经被化解了。 图 5 - 9  唐纳利的问题解决四步法 成效立即显现 正如 2 0世纪 4 0年代 T WI 开发时及从那以后在日本运用的情况一样,唐纳 利运用 T WI 的四步法,以及他们在 T WI 课程上所学的培训技能,来解决质量 问题,并使优质产品的生产回归正轨,效果立竿见影且令人印象深刻。事实 上,他们 减 少 了 由 于 失 误 而 造 成 的 不 良 品,整 体 上 把 缺 陷 由 2 0 0 7年 的
  115. 1 0 3     2 5 2 6 P

    P M减少到 2 0 0 8年的 8 5 3 P P M。此外,他们还改变了员工的心态,从 “ 只是加倍努力”的心态转化到 “ 开始寻找和发现更多问题并永久解决”的心 态,结果,互相指责减少了,问题解决团队取得了更多的成功。 他们改善了质量绩效,成了最初质疑他们绩效的主要 O E M客户的顶级供 应商,这证明了他们的成功,他们证明了自己具有保持竞争力以及处于领先的 必要条件。除了这个成功之外,他们通过这些工作提高了质量,减少了机器的 复发损害,进一步增加了最终收益。 在一篇最近发表在 《 质量进展》的文章中,R o nK i r s c h t 指出:“ T WI 课程 的宝贵之处在于过程本身,它可以被修改成一个专属于你们的过程,在唐纳 利,我们运用了自己从 T WI 中所学到的东西,创造了另一种以防错为中心的 ㊀ R o nK i r s c h t ,质量进展,美国科技工程译员协会,2 0 1 0 . 1 ,P 3 8 。 质量和培训过程㊀。 ” 5. 7 精益/TWI 对销售额、收益和员工的影响 唐纳利在 2 0 0 3年导入精益,随后在 2 0 0 5年导入 T WI ,两个项目在 2 0 0 7 年实现完全融合。在这四年里,年度销售额增长超过 5 7 %,平均每年增长 1 2 %。收益增长 2 0 0 %,这使得公司能够投资员工 ( 包括全公司奖金,在同一 期间增长超过 2 5 0 %) 、设备和新技术来更好地满足客户的需求以及维持它的 竞争优势。毫无疑问,精益和 T WI 在唐纳利的结合极大地推动了这些优秀绩 效成果的产生。 跟全球多数的其他制造商一样,由于 2 0 0 8年第四季度席卷全球的经济危 机,唐纳利经历了所有客户订单突然缩减的时期,虽然公司数据显示,在 2 0 0 8年的销售额和利润有少量的增长,但还是受到了业务突然衰落的负面影 响,因此并不包括在他们每年的比较中。虽然在 2 0 0 9年初他们必 须 裁 减 1 0 %的劳动力,但是同年四月,他们实施了明尼苏达的工作分享项目,公司 可以在保持他们这周剩下的员工的同时,每周一天 “ 裁减” 员工 ( 基本是 一个 2 0 %缩减) 。这使得唐纳利在减少全部的支出时,能够保留他们受训的 和有才能的员工,在 9月,他们放弃工作分享项目,开始召回在那年早些时 候裁掉的员工。到 2 0 0 9年 1 2月,他们已经召回所有员工,并开始再次雇佣 更多的员工。
  116. 1 0 4     根据普兰特莫兰公司的 2 0 0 9

    年报告,此报告以 1 7 9 北美塑料压力机为基础, 发表在 2 0 1 0年 2月 2 5日的 《 塑料新闻》上,行业中员工离职率的中值是 3 4 . 4 %,对成功的公司来说是 2 5 . 5 %,同一时期唐纳利员工的离职率为 1 0 . 2 %。 虽然这里有很多因素发挥作用,但这些数据清楚地表明,为让员工参与他们的工 作,管理层做了许多努力,员工都把唐纳利当作一个工作的好地方。 正如 P e t e r D r u c k e r 所写的:“ 工作属于对象领域。它有自身客观的逻辑。但 是职业属于人力领域,它是动态的。然而经理总是必须管理工作和职业,他必须 要让工作富有成效,让工人有成就感。 ”唐纳利似乎正在沿着这条路前进㊀。 5. 8 结束语——总裁 Ron Kirscht R o n 把唐纳利的成功归功于公司致力于提高顾客满意度并和浪费打持久战 的公司文化,他解释了 T WI 在公司文化发展中的作用: ㊀ P e t e r F .D r u c k e r ,管理:任务、责任、实践,哈珀与罗出版社,纽约,1 9 7 3 —1 9 7 4 ,P 1 6 9 。 ㊁ J e f f r e yK .L i k e r 和迈克尔·豪瑟斯 ( M i c h a e l H o s e u s ) ,丰田文化:复制丰田 D N A的核心关键, 麦格劳- 希尔集团,纽约,2 0 0 8 ,P P .x x i - x x i i ,由丰田北美工程和制造公司人力资源副总裁皮 特·格里顿撰写的前言。 ▪▪▪▪▪▪▪▪▪▪▪▪▪▪▪▪▪▪▪▪▪▪▪▪▪▪▪▪▪▪▪▪ ▪▪▪▪▪▪▪▪▪▪▪▪▪▪▪▪▪▪▪ ▪▪▪▪▪▪▪▪▪▪▪▪▪▪▪▪▪▪▪▪▪▪▪▪▪▪▪▪▪▪▪▪ ▪▪▪▪▪▪▪▪▪▪▪▪▪▪▪▪▪▪▪ ▪ ▪ ▪ ▪ 与浪费做斗争的焦点在于消除机器时间的浪费、劳动力时间(每个员工 的增值)的浪费、材料的浪费(废料),以及其中最大的浪费——员工的信 仰体系。 作为一家公司,自从 2003 年开始走上精益这条道路,我们学到了 很多,但是还有很多要学,从中最大的收获是,任何公司精益之旅的成功都 依赖于员工接受变革的意愿。 唐纳利早己认识到,适当的员工培训是我们在小批量注塑成型中成功的 关键要素,传统的培训方法耗时太长,员工经常记不住在过程中学到的知识, 督导人员培训(TWI)令我们更容易实现梦寐以求的目标——给子员工正确、 安全完成工作所需要的技能,并认真遵守公司的持续改善和顾客满意度的承 诺。 正如丰田北美人力资源副总裁皮特·格里顿(Pete Gritton)所写的: “移动机器需要几分钟,但改变人们思考和行动方式需要数年㊁。”当我们 在这条道路上走得更远时,我们对 TWI 特别满意,它帮助我们提高了质 量,增加了产能以及让员工更充分地参与进来,并提高了他们的满意度。
  117. 1 0 5     第 6 章 在奥伯尼国际单丝厂重新开始并把它做对 奥伯尼国际公司成立于

    1 8 9 5年,是一家先进的纺织品及材料加工公司, 总部设于美国纽约州州府— — —奥伯尼市,公司雇用了大约 3 5 0 0名世界各地的 员工,将制造业务战略性地分布在 1 4个国家,以便为全球客户提供服务。奥 伯尼国际公司的核心业务是提供定制设计、工程织物,以及为造纸行业提供纸 机织物 ( P M C )的毛毯,是世界上最大的生产商之一。对制造商而言,这些 可消耗的单丝、复丝,以及合成纤维织物,是加工从轻量级到重量级的各种纸 板的必需品。 奥伯尼国际单丝厂 ( A I M P )最初在纽约荷马成立,原先称为阿普尔顿线 缆公司。在 2 0世纪 7 0年代后期被奥伯尼国际收购后,在利用各种材质,制造 不同用途的挤出单丝 ( 合成线)的发展中,A I M P发挥了重要作用。他们发展 了许多材料的专门技术来满足最独特的客户需要,其产品都是高度工程化和客 户定制设计的,以适应关键客户的要求。由于公司在生产技术、质量,以及出 众的服务方面所具有的能力,使得他们能够专注于提供价格高于平均水平的高 附加价值产品。 6. 1 背景 在开始精益旅程和引进 T WI 之前,A I M P就已接受了当时通行的应用戴明 学说和统计工具的全面质量控制 ( T Q C ) 理念,设置了许多产品应用团队 ( 现在这被认为是价值流) ,人员包括工艺工程师、操作员、主管等。为应对 市场需求,工厂还在 2 0世纪 9 0年代早期通过了 I S O9 0 0 1的认证,这个质量系
  118. 1 0 6     统中包括一个基于计算机的项目,用于记录和维护第三方审计员认为一流的操 作规程。这些 I S O规程也作为公司在职培训的基础,无论何时创建或者改变规

    程,这个系统都会自动发布电子邮件通告。虽然他们也在使用一些正式的培训 或者指导方法,但在多数情况下,这个通告是操作员在工作改善方面所接受的 唯一培训,对工作修订来说它也特别合适。 在 2 0世纪 9 0年代,相当一部分操作员的培训是利用一个指导流程完成 的,但是,采用这种培训方法,操作员可能要花费数年的时间才能学会所有必 要的技能。由于操作员属于各个产品应用团队,这意味着如果另一个团队需要 他们时,即使是经验丰富的操作员有时也不能够做替补。因此,对工厂来说, 操作员如果发生减员,就会造成很大的麻烦,同样,如果需要快速发展操作员 时,情况也是如此。 因为这些不足,公司在 2 1世纪早期改进了培训流程以缩短培训时间,并 提供了更多的交叉培训。新的操作员在一所集中的操作员学校接受培训,培训 期间,公司免除了他们的生产责任。课程由外部的成人教育专家指导开发,培 训时间总计六周,均分成课内教导和实践培训两部分,课程结束时,每个操作 员都会配备一位导师,他将和操作员一起工作几个月,根据需要对他们新学到 的技能进行改进,并提供其他所需的课件,当操作员掌握了所有要学的技能 时,导师的指导工作才算结束。 每个操作员在培训期间都能拿到一份厚厚的活页夹,其中包括印刷的培训 课件,以及他/ 她所在岗位涉及的所有相关规程。在 I S O9 0 0 0文件控制中,总 计有接近 4 0 0份工作区域规程以及 9 0 0份文件,操作员必须遵照其中大约一 半,而且,多年来在不断增长的细节中所产生的各种纠正措施和持续改善的想 法,规程中都会吸纳进去,平均的工作指导书是 6页,还有许多超出了 1 2页, 光打印每个流程的第一页,就能堆出 3 i n( 1 i n= 2 5 . 4 m m )高的一叠。最终的 结果是,由于文件众多,偏离这些书面规程的机会很多。 6. 1. 1 从全面质量保证到六西格玛 虽然在 2 0世纪 9 0年代后期的扩张期间,企业文化稍微有所改变,但 T Q A 的某些方面还是停留在公司刚进入新千禧年时的样子。由于对柔性劳动力和组 织变革的需要,公司解散了产品应用团队,但是持续改善的需求依然存在,一 个更少基于价值流,更多基于改进项目的模式就产生了。 单丝厂是奥伯尼国际推行六西格玛管理的第一个工厂,2 0 0 3年,凯文· 摩根 ( K e v i nM o r g a n )成了公司的第一个认证黑带。到 2 0 0 5年,在 K e v i n的指
  119. 1 0 7     导下,奥伯尼国际在北美、南美以及欧洲的工厂都推行了六西格玛,公司培训 了相当数量的绿带,还设立了专门从事质量和持续改善的专职六西格玛黑带人 员。斯科特·郎德赖 ( S

    c o t t L a u n d r y ) ,一个在单丝厂工作了 1 1年的工程师, 在攻读研究生学位时,就已经接受了绿带培训,对精益制造进行了学习和运 用,他在六西格玛研究院受训成为一名精益六西格玛黑带,成了 A I M P的专职 六西格玛黑带。 6. 1. 2 新角色、新重点 为顺应公司及分厂的领导变革,S c o t t 变换了职位,成为荷马单丝厂的六 西格玛黑带,2 0 0 5年 4月,斯科特·柯蒂斯 ( S c o t t C u r t i s )成了荷马工厂的经 理,他有着超过 2 0年的制造领导经验,以及改善这家位于纽约荷马小镇的大 工厂的热情。在过去的几十年中,很多制造工厂从纽约中心区域搬离,他决心 不让这个重要的工厂遭受同样的命运,但是这注定充满了挑战。 S c o t t 面对的这家工厂拥有 1 2 0名员工,近年来一直在高速增长,质量要 求不断提高。为了满足生产需要,多数员工承受着强制加班的压力,连续数月 1 2 h 轮班工作。由于质量要求不断提高,现行的管理已经把员工逼到极限,大 家每天都忙于救火,员工对此意见很大,这导致了很高的员工流失率。此外, 全面培训新员工的时间也很漫长,这更加令人沮丧,对工厂的员工来说,似乎 永远不可能有结束加班的那一天。所以,对 S c o t t 来说,缓解这些紧张情绪成 为主要的关注点。 第二个重要的组织变化是汤尼·威尔森 ( T o n yWi l s o n )的加盟。T o n y 在 2 0 0 5年中期离开洛克希德马丁公司,作为美国商业走廊的质量指导者加入奥 伯尼国际。他从 2 0世纪 9 0年代就开始实施精益,加入公司后不久,就开始在 多家工厂推行精益制造,在他的指导下,各个现场很快运用了高水平的价值流 图,实施了各种快速改善活动 ( 持续改善活动) 。虽然 A I M P用这些改善活动 取得了一定的成功,但是通常很难将这些最佳实践固定下来并维持收益,尤其 是所需实施的流程变革涉及大部分员工时更是如此,同时,改善机会依然比比 皆是,商业压力也依然很高。 在 2 0 0 6年,每家奥伯尼国际工厂,包括 A I M P在内,都参加了一个集中 的五天精益制造课程,这是公司的精益历程上的一个重要里程碑。这次活动对 精益制造各个方面的目标和标准进行了概括,对每个工厂来说,这意味着从六 西格玛到精益六西格玛 ( 重点强调精益)的重要转变。在五天的课程中讲授 了大量的内容,包括主管的五大需要,以及 T WI 项目中关于 ( J I ) 教导技能
  120. 1 0 8     的简短报告。但是很少有人留意到,其中主要的关注点是建立可视化管理和标 准化作业,就如 D a v

    i dM a n n所著的 《 创建精益文化:维持精益转型的工具》 ㊀ D a v i dM a n n ,创建精益文化,维持精益转型的工具,生产力出版社,纽约,2 0 0 5 。 ( C r e a t i n gaL e a nC u l t u r e :T o o l s t os u s t a i nL e a nC o n v e r s i o n s )中描述的那样㊀。这 些管理的关键是让工厂员工观察到不符期望的绩效表现,然后快速识别问题。 在描述工厂的可视化精益体系时,S c o t t C u r t i s 把这些放置有许多卡片、磁铁和 白板笔,看起来技术含量较低的看板称为他的日常生产报告,A I M P制造已经 用这些可视化管理运行数月,而不需要计算机商业软件。 改进后的可视化计划,以及在换模活动标准化和安装方法方面的早期工 作,在减少停工时间方面共同产生了立竿见影的积极影响,换模的平均时间减 少了 5 0 %。在可视化管理方面,一种称为回归绿色 ( R T G )的看板也投入了 使用,并在 A I M P精益旅程中发挥了重要的作用 ( 见图 6 - 1 ) 。R T G板的作用 是识别问题,找出没有实现预期目标的原因,并跟踪对策。在 2 0 0 6年,R T G 项目的帕累托图开始揭示出令人无法接受的人为错误数量,最终可以清楚地发 现,那一时期的文件和培训系统并没有发挥作用。 图 6 - 1  “ 回归绿色”看板
  121. 1 0 9     6. 2 富有挑战性的时代 在 2

    0 0 6年的下半年,造纸行业的市场情况骤然发生变化,行业中的大公 司投资了高产的机器,通过增加产能而压低了成本,使得很多造纸工厂被迫倒 闭,如今,这些产能增加的工厂满足了全球对纸的需求。尽管馅饼变小了,但 奥伯尼国际通过推出新产品以及为这些高产量的客户提供技术价值,仍然有机 会赢取市场份额,当然,成本、质量和交货期依然是重要因素。 在这样艰难的环境下,精益制造被视为公司竞争地位及其战略和财务健康 的基础。技术改善、减少浪费,以及市场萎缩,导致这个行业内的很多工厂都 出现了产能过剩的情况。为了保持竞争力,奥伯尼国际也被迫关掉了部分工 厂,这些变化对公司造成了许多压力,但是即使是在发展成为一个 “ 更加精 简”的公司时,它还是必须要保持产品的绝对质量。 在一个工厂中创造稳定性和标准化就已经具有挑战性了,在多个工厂之间 运送产品和引进新过程时就更难了。公司的精益设计师们意识到了 J I 所能发 挥的作用,就像他们正在研究的那本 《 丰田模式 ( 实践篇) 》 中所描述的那 样,在整个精益计划中包括了 T WI 项目的实施。因为 A I M P是公司唯一的单丝 厂,要向其他制造成品的奥伯尼工厂供应原材料,在各工厂之间实施标准化和 他们虽然不是直接相关,但结果表明 J I 是基础问题。 当 A I M P接到指示,帮助它的姐妹工厂实现低成本时,T WI 的工作改善项 目也发挥了作用。这意味着他们通过提高利用率,增加销售批量以分摊固定费 用,从而降低了单位成本。最终,这种增长意味着工厂在 2 0 0 7年必须增产单 丝 1 7 %,因此,A I M P必须变得更加精益,并且一直保持下去。 6. 2. 1 早期工作教导的努力 奥伯尼国际全球培训小组的成员们运用从互联网和 《 T WI 工作手册》 中 获取的档案材料,为最初的 1 0 h培训课程创造了一套他们自己的 T WI 培训课 件。但他们错误地认为,《 T WI 工作手册》中的具体资料涉及的不是针对每个 项目来如何运用方法,而是怎样进行 T WI 培训。即使是非常有经验、有能力 的员工都没有领会到这个细微但重要的差异。他们还制作了奥伯尼国际培训培 训师课程的标准课件,“ 丰富”了 1 0 h 课程的培训内容,其中包括了诸如识别 和适应员工学习风格之类的主题。
  122. 1 1 0     2 0 0 7年初,利用这些课件,A I

    M P的八位员工接受了一位 A I M P资深培训 师的 J I 培训,他是一位专职黑带。受培训的员工中有 5位是工艺技术师,在 A I M P计时工人中拥有最高的专业技能。虽然除了培训以外,还有很多任务需 要这些技师来完成,但荷马工厂认为,由最有经验的员工担任 J I 培训师能获 得最大效益。培训似乎很顺利,但过了一段时间以后,A I M P管理层开始明白, 他们最初对 J I 培训的理解不够,实际上,他们所做的培训不能深入到大多数 细节,而恰恰是那些,才能让他们获得运用这种方法的全部价值。 万事开头难,回首那段时期,S c o t t C u r t i s 把他们遇到的问题归结为许多原 因。由于由没有完全理解的人来整合和讲授内部的 T WI 1 0 h课程,在他们看 来,课程只是一个简单的培训方法;虽然在最初的培训里已经明确指出了怎样 指导的四步法和怎样准备指导的四要点,但是边做边学这一要素只产生了部分 效果,实践培训并没有起到很好的促进作用,因为在实习期间,从未有人向这 些缺少经验的培训师告知,从他人的错误中吸取经验的重要性;工厂作业的过 程是复杂的,但是受训者从来没有在最初的培训中学过如何处理特殊情况 ( 长时间操作、嘈杂的工作环境、找到工作窍门和感觉) ;而且,在培训结束 之后,A I M P也没有通过具体的案例来对他们进行有效的指导。 在培训初期,培训时间表也被忽视了,当岗位没有替代人员时,工厂很难 安排出时间让他们进行脱产学习。也许最糟糕的是,上级让他们把 J I 分解表 当作参考文档,取代现有的规程,这减慢了 J I 分解表的开发,也使它们作为 培训工具不那么有效用。最后,但也是同样重要的一点是,工厂没有 J I 的专 用资源,这使得培训很快成为又一个众多竞争有限资源的举措。结果,工厂没 能通过 J I 实现工厂所需的稳定过程,标准作业也没有建立起来。 6. 2. 2 工作教导的困难很快显现 不出所料,跟接受 J I 培训的大多数 A I M P员工一样,这些工艺技术人员不 停地忙于处理日常生产问题,几乎没有留出时间来进行培训,也没有时间创建 工作教导分解表 ( J I B ) ,剩下的培训资源也捉襟见肘。由于一些技能操作工跳 槽去了工作时间安排和工作保障更有吸引力的公司,工作量和加班再次增加。 工厂无法找到填补这些空缺岗位的替代人选,只好继续竭尽所能,试图弥补因 此而造成的沉重代价,工厂的培训协调员则忙于用公司传统的培训方法,努力 培训新员工。 在 R T G板上的帕累托图开始显示出缺陷前,A I M P认为它们现有的培训和 文件系统都已经很完美了。S c o t t l a u n d r y 解释说:
  123. 1 1 1     ▪▪▪▪▪▪▪▪▪▪▪▪▪▪▪▪▪▪▪▪▪▪▪▪▪▪▪▪▪▪▪▪ ▪▪▪▪▪▪▪▪ ▪▪▪▪▪▪▪▪▪▪▪▪▪▪▪▪▪▪▪▪▪▪▪▪▪▪▪▪▪▪▪▪ ▪▪▪▪▪▪▪▪ ▪

    ▪ ▪ ▪ 为什么要修复还没坏的东西? 最初质量小组把 TWI 方法作为精益实 施的一部分加以引进,虽然课件由全球培训小组开发,但在荷马,JI 主要 被视作精益的事情,是培训的一小部分。 JI 的大多数内容归属于现有的 方法,是一整套的培训,并从外部来推动,所以没有人会满腔热情地接纳 和追随它,这一点也不奇怪,关于在变革管理方面错失的机会可以写成整 整一本书。 因此,创建工作分解表的大部分责任就落到了 S c o t t L a u n d r y 的身上,他作 为工厂的六西格玛黑带,确实看到了 J I 的价值。然而,他耗费了大量的时间 和精力,把自己在 J I 方面的才能大部分用于工厂的去瓶颈化和运用其他精益 工具这些紧急需求上。最初的分解表主要集中在固定改善活动期间开发的新方 法,有些则用于解决一些被工厂的精益体系所确定的质量顽疾,此外,J I B还 被用于新的工厂数据采集系统,这些都是当务之急。 正如之前提到的,工艺技术人员 ( P T ) 应该使用这些分解表来培训员 工。据 L a u n d r y 所说,“ 有时候,培训连续几周都没有任何进展,或者,虽 然已经列出了培训事项,但显然 P T并没有遵循 J I 方法来进行培训。 ” 当问 起这一点时,他们通常给出的理由是, “ 那太费时间了” 。事实上,人们认 为 J I 分解表是对冗长的 I S O体系中书面程序的改善,通常要缩减 5 0 %的内 容,关键信息也更容易找到。A I M P花了数个月都没有弄清楚,即使 J I B更 加简洁,也遵守重要步骤、要点、要点理由的格式,这种最初的分解表也不 会对 J I 培训方法提供支持,因为它们不过是对完成工作的再一次完整的重复 解释。 随着时间的推移,T WI 工作教导进展缓慢,于是挫折感开始上升。虽然人 们都认为,J I B比以前的书面形式的程序更容易遵守,但是车间里支持 J I 的动 力相当少,如果不能有效实施 “ 如何教导”的四步法,J I B只是体系中的另一 种文件罢了。J I 的工作时断时续,实施范围和效果也很有限,至今没有完全取 得持续改善的成果,与标准工作也存在明显差距,并再次出现了一些质量问 题。这促使工厂经理 S c o t t C u r t i s 仔细探究 J I 实施的现状,观察哪里有明确的 改善需求。正如所料,尽管工厂的问题已经让全体人员着急了,但新出来的问 题将更让人应接不暇。 6. 2. 3 迫在眉睫的需要 按照 S c o t t L a u n d r y 的说法,在此期间,A I M P的产量持续增长,需要大量
  124. 1 1 2     的加班,熟练员工不断流失,导致工厂缺少能够完成复杂换模任务的员工,这 使得生产线无法维持运行,员工的压力继续增大。为了把更多的资源放在关键 工艺上,并提高换模工作的绩效,工厂新设立了一个安装操作员的岗位,可 是,工厂无法快速培训这个岗位的新员工,他们很不熟悉目前的工作。精益系 统开始暴露出一些问题,即使是资深操作员也会犯很多错误,从而造成返工、

    报废、丧失生产力,增加成本,C u r t i s 得出一个结论,他们已经到达了一个临 界点,自从他来了以后,问题全面爆发,随处可见,已经威胁到了运营能力。 因此,对 J I 的需要已经迫在眉睫。 6. 3 调转航向 大家认为,创建工作教导分解表是阻碍 J I 项目成功的主要问题。由于内 部资源不足,S c o t t C u r t i s 开始寻找公司外部的资源,他首先联系了之前一起帮 助创立操作员学校的培训专家,但他虽然了解 T WI 的 J I 方法,却不知道有什 么外部资源可以来帮助他们推行所需的 J I 。S c o t t L a u n d r y看过 《 T WI 工作手 册》这本书,想起了那本书中提到的 E S C O涡轮科技公司- 锡拉丘兹案例研究, 其中提及的一家当地公司就在附近 3 0 m i l e s( 4 8 k m ) 的地方,他们决定联系 “ 写这本书的家伙” 。 L a u n d r y 拜访了 T WI 研究院的罗伯特·弗罗纳 ( R o b e r t Wr o n a ) ,并找到了 A I M P所需的东西。B o b把 S c o t t 介绍给纽约中央技术发展组织 ( C N Y T D O ) , 一个 N I S T的 M E P地区中心,位于纽约中心的五个郡所在区域,也就是 A I M P 工厂的所在地。该中心提供一般的商业咨询/ 帮助,以及一些培训项目,如 T WI 、精益制造支持、六西格玛、精益六西格玛,绿带和黑带培训,商业和制 ㊀ w w w . t d o . o r g 。 造评估和小企业创新等㊀。 2 0 0 6年 T WI 研究院从 C N Y T D O中分离出来,作为一个非营利的组织,为 T WI 培训师和从业者的国际组织提供教育、培训、培训师认证和联络服务。 T WI 研究院由 C N Y T D OM E P主办,现在的负责人是 B o b ,在美国大多数地方 已经创建了一个巨大且快速扩张的独立网络,也在全球其他地方拥有认证培训 师,他们服务于所有规模的制造业、医疗保健、建筑、教育和服务业。尽管 T WI 研究院已经遍布全球,但纽约中心的咨询服务仍由当地的 C N Y T D OM E P
  125. 1 1 3     中心提供,其中精益六西格玛项目的三个工程师也是 T WI 研究院认证的培训 师,在当地讲授

    T WI ,与 M E P同处一地不仅方便 A I M P接近专家,而且将给他 们带来额外的收获。 6. 3. 1 在顾问指导下重新开始 C N Y T D O的高级工艺改善专家辛迪·艾米群 ( C i n d yO e h m i g e n )访问了荷 马工厂,评估他们的需求,据 S c o t t C u r t i s 所说,她很快成了 A I M P的一个 “ 宝 贵资源” 。为了让工厂在纽约州继续生存下去,她除了为他们停滞的精益实施 提供指导,还帮助寻找可能利用的资金来源,这笔钱可用于支付必要的变革成 本。更重要的是,C i n d y 集中精力帮助荷马工厂处理了他们的头号问题— — —让 J I 回归正轨,帮助他们走出困境。 C i n d y 马上联系了 E S C O的人力资源主管 P a u l S m i t h ,他为 T WI 的成功实 ㊀ 成功故事和案例研究,参见 w w w . t w i - i n s t i t u t e . o r g 。 施扫清了障碍,作为战略计划的一部分,在过程稳定化方面取得了成功㊀。 在 P a u l 的指导下,他们战略性地把 J I 应用到这家精密制造零件生产商的蜡 模部门,使 E S C O公司的准时交货率提高到 8 0 %,培训时间从两个月减少到 两周。P a u l 不久前离开了 E S C O ,现在是 J A C M联合有限公司的董事长 ( 一 个当地的咨询集团) ,在他感兴趣的主要领域提供咨询服务— — —战略规划 和 T WI 。 C N Y T D O计划让 P a u l S m i t h 结合操作员的技术诀窍,创建大量的 J I B来推 动 A I M P的发展。除此之外,S c o t t C u r t i s 决定安排一些人,让他们和 P a u l 一起 工作,学习 P a u l 完成工作的过程,尽管有生产的压力,但还是让两个关键人 员,安装操作工 J a m i eS m i t h和工艺技术员苏珊·鲁伯特 ( S u s a nR u p e r t ) ,离 开原岗位,和 P a u l 一起工作。J a m i e 只有三年的工作经验,S u s a n则是车间里 最资深的员工,在那么紧张的时候,让他们脱产是很不容易的。但是事后看起 来,由于 S c o t t 特地为 J I 安排了资源,并为此挑选了合适的员工,从而在车间 里成功地启动了 J I 。 当 P a u l 第一次见到 J a m i e 时,他就知道,一旦 “ J a m i e 真的理解它” ,他的 工作就会变得更容易。J a m i e 在机械方面的天赋极佳,而且在柴油机技工学校 的时候,就养成了注重细节的好习惯,和美国的很多年轻人一样,J a m i e 最终 选择在制造业工作,因为在挣得体面工资的同时,他还能获得 “ 做出点成绩”
  126. 1 1 4     的个人满足感。八年之后,由于国外厂商的竞争,他工作的纽约科特兰的工厂 倒闭了,但幸好他有工作经验,因此,他很快又在 A I M

    P得到聘用。三年内, 他被提升为安装操作人员,并且成了一名指导者/ 培训师,他有操作员和培训 师的经验,很快就能理解 J I 方法的好处。 如果 J a m i e 的价值在于他适应变革的热情和意愿,那么 S u s a n的价值则 在于她在 A I M P的丰富经验,以及在检查技能和任务时,确保要点不被遗 漏,她还能解释工厂里的大多数工作。由于大多数作业进行了简化,大家担 心可能会遗漏重要的事情,但 S u s a n让大家相信,J I B是当前执行工作的最 佳方法。 工厂的培训协调员琳达·荷兰 ( L i n d aH o l l a n d )基于对操作员和管理层的 调查,建立起一套培训优先顺序模型,该模型对顶级操作员的优先顺序和管理 层认为的业务关键要素加以权衡。于是,P a u l 运用这个模型来建立他的时间安 排表,并对他的 J I 团队安排优先顺序。P a u l 之前在 E S C O有过相同的经验,他 知道最重要的任务是指导 J a m i e 和苏 ( S u e ) ,以便他们能够在他走后继续开展 这项工作。P a u l 与 J a m i e 、S u e 一起工作了大约两个月,期间 S u e 开始想念原来 的工作和车间工作的节奏。 J e n n i f e r P i c k e r t 是一个工作不久的操作员,公司选中她来接替 S u s a n ,在 P a u l 的合同到期之前,她整天都围着 P a u l 转。P a u l 跟她共事后,很快就认识 到 A I M P管理层找了一个很好的替代 S u s a n 的人选,虽然 J e n n i f e r 没有 S u e 那样 单丝挤塑的经验,但是她有 J a m i e 那样对 J I 的热情,她还有 1 2年的制造经验 和 1 1年的卫生保健工作的经验,曾经参与病人护理和客户服务,也许后者的 经验使她成了天生的培训师,她很快就用 J I 四步法开发了一套简单的讲授方 式,现在,J I 工作有了 “ J I 团队”的有力支持。 6. 3. 2 工作改善的引入提供了帮助 奥伯尼国际的工厂开始运用 J I 取得了不同程度的进展,黑带接受了培训, 并遵循建立的计划表,负责在各自工厂中实施 T WI 中的 J M。和 J I 一样,培训 课件由奥伯尼国际内部的黑带大师开发,他们也把 《 T WI 工作手册》 作为主 要指南。S c o t t L a u n d r y 指出,“ 课程内容即使在讲授中没有跟原先的完全一致, 但也相当接近,例子和步骤都是相同的,只是最初 T WI 的 J M课程要求,每个 受训的员工都要为自己所在车间的工作做一份 J M分解表,而现在,小组实践 取代了这一点。分解表太少会影响学习效果,但培训确实还是取得了一些好的 成果。J M与流程图这样的典型工具有很多相似点,这让黑带人员觉得训练和
  127. 1 1 5     指导这一课程很轻松。 ” 最初奥伯尼的 J M培训在荷马广受好评,但是资源再次成为一个问题,采

    用新的计算机业务系统迫在眉睫,区域经理也必须投入更多的时间来支持这个 即将到来的变革。很大程度上,大家觉得 J M是重要但不紧急的事情,制造业 都在努力先复兴 J I 。S c o t t C u r t i s 也不想冒险,让刚回正轨的 J I 因为过于推行 J M而再次脱轨。 但在一个部门中,J M有着非常高的优先权。那时候,仓库是工厂的瓶颈, 仓库经理本·斯图塔德 ( B e nS t u t t a r d )受过 J M的培训,当时,1 0小时课程中 有一项 J M提议,每周为仓库消除了 3 h 的浪费,而且还不需花费任何支出,这 使他看到了 J M在自己部门的潜力,物料搬运所需的员工数量相对较少,许多 潜在的改善不需要大范围培训就能得到有效实施。 从节约数据可以看出,仓库的 J M建议非常有效,改变了外部部门规定的 某些复杂操作。举个例子,为了满足库存补货系统,常规做法需要对装有塑料 小球的 5 0 l b 包装进行贴标签、搬运、运输,通过 J M的运用,建立了一个简单 的看板系统,新型托盘一托能放 5 6包,只靠这个改善就减少了 9 8 %的手工操 作和物料装卸。另一个 J M分解的例子是,通过重新安排拣选作业,使其跟最 终拣选单的生成相关联,从而减少了 8 0 %的订单拣选时间。对于其他任务, 平均约有 5 0 %的改善,同时消除了每周 3 h 的不增值活动。 由于 J M节省了时间,克服了长期低效的困扰,随之发生了一件有趣的事 情。有时仓库员工每天会问,能否把 J M应用到具体的作业中,来把它们做得 更好。换句话说,这表明了 J M是一个有效的工具,并在基层中形成了推动 力。最终,这些通常包括有传统精益工具 ( 如 5 S和看板)的新方法,让公司 的瓶颈从仓库又回到了制造,在那里他们仍然处于建立有效 T WI 工作教导的 初期,正如 E S C O所做的那样,车间必须要有 J I 方面的能力后,才能进行 J M。 现在很清楚,合适的人参与进来了,而且,来自 J M活动的改善让 J I 团队 得到了必要的解脱,有时间成长和进步。 6. 3. 3 最初从 CNYTDO 指导项目中学到的经验 P a u l S m i t h 很清楚,奥伯尼国际没有达到当初实施 J I 项目的目的。在过 去,培训与冗长的书面记录有密不可分地联系,加上企业想要让 J I B取代现有 规程,而不是作为补充,使得最初的工作分解表太长,培训师很难使用它来进 行 J I 四步法。举个例子,在复杂计算机界面安装的第一代 J I 分解表中,一个 培训师考虑了 1 7个重要步骤,完成这些步骤大约要花费一个半小时,以这种
  128. 1 1 6     速度,需要 1 0 h 才能完成整个工作的培训,而且也不知道培训师会偏离

    J I 四 步法多少次。与其说这些分解表是培训工具,倒不如说它是参考文件。如果对 如何使用 J I B没有正确地理解,只知道如何分解工作,那么很多公司都会犯这 个错误。( 见第 4章中 S O P和 J I B差异的完整解释) 对于如何处理教导中出现的特殊情况,P a u l 也培训了 J a m i e 、S u s a n和 J e n - n i f e r 。比如这个长而复杂的操作,他教他们如何把工作分解为更小的任务,或 者说是可教单元。让他们理解,J I 分解表的唯一目的是帮助指导者培训员工完 成工作。如果培训师不能用分解表来培训员工,那么问题就出在分解表上,而 不是受培训的人身上。P a u l 和团队一起工作,把这项工作分解为三个部分,每 部分都有独立的 J I B 。对于培训操作员来说,不必要的信息被转移到一个独立 的参考文件中,用这种方式简化整个过程后,每个部分实际上总共只要花费 1 5 m i n 的培训时间。 6. 3. 4 安装操作工培训 J a m i e 在关键任务上开始培训安装操作工之前,就已经花了数周时间来制 定新的工作分解表,他培训的第一个工作是重力送料机系统的拆卸和清洗。做 好培训的所有准备工作后,为了对如何组装送料机进行教导,J a m i e 把它拆了, 却发现之前就没有正确组装,如果有人操作这个组装错误的系统,这个送料机 就会成为工艺问题和缺陷的根源。在培训其他安装操作工时,J a m i e 在准备培 训的时候注意到送料机组装的类似错误,经调查后,他发现每个暴露出的组装 问题都是由未经 T WI 的 J I 方法培训的员工造成的。 随着培训的进展和 J a m i e 的定期跟进,他注意到,由于更多的安装操作 工接受培训,安装失误减少了,在所有安装操作工都接受了较完善且反映最 佳实践的 J I B培训后,错误就基本消失了。培训结束后,有经验的操作员做 出了这样的评论, “ 我学到了新的东西” “ 我从来不知道我们为什么要那样 做” ,这些反馈让 J a m i e 知道,他们走在正确的道路上。在培训这第一个关 键任务时遇到的大量错误表明了早期在 A I M P的工作教导所带来的影响,当 员工用 J I 方法培训之后,操作员所犯的人为错误最终共减少了 7 0 %,如 图 6 - 2 所示。 当 J a m i e 开始培训大量的操作员时,P a u l S m i t h开始逐渐停止他的指导, 让这个团队自己接管。在每周 7天每天 2 4 h的连续制造环境中,J a m i e 很快就 遇到了协调培训课程的问题,所以他和一线主管沟通,将 L i n d a 提供的培训优 先顺序转化成浅显易懂的培训时间表。对于任意一个给定的任务,不熟练的操
  129. 1 1 7     图 6 - 2  按季度划分的人为错误

    作员首先接受培训,这基于一个假设:无经验的员工会成为多数问题的来源。 这导致一些经验丰富的员工问,什么时候他们才能接受新方法的培训。这些操 作员想把工作做好,却总是不能完全放松地完成工作,他们不喜欢拖后腿,这 些都是好兆头,说明 J I 对于员工的态度正在产生积极的影响,它正在被工厂 的文化所接受。 也许 J I 正在扎根企业,最明显的标志是钉在培训师办公室门口的指示牌, 上面写着 “ J I B L E T S 之家” ,这个善意的嬉闹是一个明确的信号,表明他们得 到了员工的重视,并被高度接受,这也是员工压力开始减少的标志。 6. 3. 5 使工作教导持续下去:审核过程 随着 J I 开始扎根于企业并传播开来,精益从业者所谓的工作检查的重要 性变得明显。A I M P管这些检查叫 J I B审核,使用如图 6 - 3所示的表格。审核 需要让一名合格的观察员观察另一名员工利用 J I B完成工作,保证这名员工 完成了工作的所有重要步骤,没有漏掉任何要点。一次成功的审核让观察员 有机会感谢工作完成得好的员工,当观察到有偏差时,有机会和员工探讨为 什么会发生,并找出根本原因,可能会需要由 J I 培训师再次培训,如果多个 审核中发现类似的问题,那么下一步就是质疑 J I B的效果,也许要点的理由 不够清楚或不够令人信服。如果这是个别事件,那么可能是培训师忘了让员 工对工作感兴趣,这是第一步的一部分,让员工做好准备。为了保持积极的 文化和环境,A I M P的准则被认真对待— — —“ 若员工没学好,是因为老师没 教好。 ”
  130. 1 1 8     J I B审核表 审核人: 审核日期:

    J I B参考行为准则: 修正 ( 版本) : 描述 ( J I B标题) : 审核人的意见: 审核人: 是否需要追加培训?否/ 是 是否需要改变方法?否/ 立即/ 未来 员工关于改革建议的反馈 问题: 新方法建议: 采用新方法的结果: 图 6 - 3  J I B审核表 观察员也认识到,员工偏离标准作业有很多其他原因,团队在做新的分解 表时,就算他们努力在这个方法上达成一致,也可能会忽略员工正在做的最佳 做法,若仅观察一名员工,也基本不可能让分解表代表现在的最佳做法。执行 J I B审核,让培训师有机会通过观察大量操作员所做的相同工作,指出可能归 结为标准作业中的最佳做法,如果没有这样的观察、反馈和用最新的 J I B进行 的再次培训,那么所确定的最佳新方法可能只会影响那一个人。 生产主管 ( 在 A I M P称为教练)在 J I 的实施过程中是不可忽略的。虽然 培训已经被授权给培训师,他们通过培训员工来引导他们,但传统的主管完成 J I B审核,可以当作他们领导标准作业的一部分,生产主管的审核主要用于加 强他们对于标准作业的承诺,以及让主管有机会感谢或指导员工。有时,尽管 员工接受了良好的培训,但他们仍然会多次偏离标准,此时,培训师依赖工作 关系四步法收集事实,来决定一名员工是否有完成工作的能力,或者这名员工 是否更适合完成公司的另一份工作,以实现最有效地利用每个员工的能力。 6. 3. 6 分享最佳做法以及所学经验 在 P a u l 与荷马工厂合作期间,奥伯尼国际公司的北美工厂的培训协调员, 受邀参加工作教导研讨会。这次研讨会由 C N Y T D O推进和组织,使 A I M P能和 其他工厂分享最佳做法和学到的经验。不出所料,其他工厂也重蹈了许多荷马 工厂最初经历的易犯的错误。会上,J I 方法综述报告强调了一对一培训和严格
  131. 1 1 9     坚持 J I 四步法来教导的重要性,同时也给出了一个运用分解表进行 J

    I 培训的 演示。每个工厂的分解表都得到了展示,并按照 1 0 h 课程上分解展示作业的相 同过程对它们进行了评价。随着研讨会的进行,一些培训协调员开始对自己展 示的分解表进行了反思和改善,会后,在自己的工厂改善培训工作方面,培训 协调员们对于 J I 及工具的理解有了显著的提高。 这种分享仅仅只是个开始。2 0 0 8年,荷马工厂向来自其他工厂的访客开 放,开始分享精益实践,并把他们的 T WI 经历分享给由 C N Y T D O负责协调的 众多参观团队。一方面,访客到 A I M P来参观他们所取得的成绩,另一方面, 这也给 A I M P的员工提供了一个学习和效仿其他公司的机会。对 T WI 领悟的分 享,也延伸到奥伯尼国际公司位于不同大洲工厂的不同部门,一年内,工厂从 依靠 T WI 专家指导,进步成为其他公司 T WI 进程的指导者。 6. 4 调整档位 在 2 0 0 8年的第二季度期间,招聘、培训、效率改善等最终帮助工厂满足 了生产需求,同时,由于产量增长而造成的压力也变得可控制了,工厂从 2 0 0 7年的危机中存活了下来,自 A I M P开始它的精益之旅并引进 T WI 方法后, 他们终于取得了显著的成果,除了把上述提到的错误降低了 7 0 %以外,2 0 0 6 到 2 0 0 8年,A I M P的净利润也提升了 2 5 0 %以上,如图 6 - 4所示。 图 6 - 4  2 0 0 5 —2 0 0 8年净收入 配送到 A I M P客户的产品质量也提升了,他们对 A I M P的不满和投诉降到 历史低点,退货及折让也接近了一个新低点,只有销售额的 0 . 0 1 %,虽然
  132. 1 2 0     图 6 - 5 中的所有改善不能全都归功于

    T WI ,但是 T WI 作为精益六西格玛战略的 战略部分发挥了重要的作用。 图 6 - 5  关于问题的不满和投诉 在完成了最高优先级的安装任务培训之后,J I 实施的焦点由安装操作工扩 展到了更大范围的操作员,A I M P员工意识到除安装任务之外,其他工作也能 从 J I 中受益,这导致了 T WI 培训需求的增长。新的期望出现了,在没有制作 工作分解表和进行培训的情况下,工厂中的新设备就不能投入运行,这确保了 操作的正确与安全。工厂中任何一个想要实施新程序、改变现有程序或者使改 善固定下来的员工,都认识到实现这些目标最有效的方法就是让 J I 培训师参 与进来。J a m i eS m i t h和 J e n n i f e r P i c k e r t 本以为,公司只是临时安排他们完成 J I B项目,现在,他们两个都变成了支持 T WI 培训的永久专用资源,对 A I M P 而言幸运的是,J a m i e 和 J e n n i f e r 都很有兴趣继续担任这些角色。 6. 4. 1 拓展 TWI 工作教导的基础 S c o t t C u r t i s 决定,除了配备专门的 J I 培训师之外,A I M P还需要认证的内 部资源,以便工厂把 J I 的范围扩展至现有的核心小组之外,这一次,工厂将 遵循已经得到验证的 T WI 的 J I 实施方法。在 P a u l 的指导期间,最初的 J I 培训 师团队都能参加由格伦·奇沃洛 ( G l e nC h w a l a )开设的 1 0 h课程,这是一位 来自 C N Y T D O的 T WI 研究院认证的培训师,1 0 h 课程也是参加工作教导的 4 0 h
  133. 1 2 1     培训培训师项目的先决条件,课上提供了分解工作和使用 J I 四步法培训他们 所需的基本工具,培训师们学习如何亲自讲授

    1 0 h 课程。J a m i e 在 2 0 0 8年第三 季度参加了由 T WI 研究院资深导师进行的这一培训,被选中并成了一名认证 J I 培训师。 J a m i e 原先是挤压操作员,后来成为安装操作工,现在有了新的身份— — — T WI 研究院认证的奥伯尼国际公司 J I 培训师,对于这个新角色,他是这样 说的 ▪▪▪▪▪▪▪▪▪▪▪▪▪▪▪▪▪▪▪▪▪▪▪▪▪▪▪▪▪▪▪▪ ▪▪▪▪▪ ▪▪▪▪▪▪▪▪▪▪▪▪▪▪▪▪▪▪▪▪▪▪▪▪▪▪▪▪▪▪▪▪ ▪▪▪▪▪ ▪ ▪ ▪ ▪ : 我很高兴能被选中,这是一个帮助大家学习和理解他们工作的好机会, 我对 TWI 有热情,也认为这个职业适合我,作为一名挤压操作员,我帮助 其他工厂改善的能力是有限的,而现在,我有了通用技能,能够帮助整个公 司。 J a m i e 运用他的高级训练技能,在 A I M P以成倍增长的培训速度培训和认 证了更多的 J I 培训师。目前,工厂的培训师每年大约讲授 3 0 0 0场一对一的 J I 课程,每周每小时大约培训一个员工。自培训以来,J a m i e 已经从工厂操作员 那里收到很多关于 J I 的评论,以下是一些引述的评价: ▪ “ 在培训之前,我用了两年的搅拌系统才学到一些新的东西。 ” ▪ “ 现在的效果非常好,新的受训者一周内就接受了充分培训,而不是像 以前那样需要三个星期。 ” ▪ “ 培训真的很合理,反复练习就能容易、快速地学会作业。 ” ▪ “ J I 培训是让员工按正确方法执行工作,以及保持用标准方法完成它的 有效方法。 ” ▪ “ 编写工作分解表是审视作业、发现并消除浪费的好工具。 ” ▪ “ 我让员工每天在培训前向我提问,这很实际,我以为员工会有些推辞 和意见,但情况恰恰相反。 ” 不是每一个新项目都能收到这种正面的评价,这是一个好现象,表明 J I 在 A I M P将不会因为缺乏明显效益而只是昙花一现。 6. 4. 2 新的挑战 J I 传播之际,一个新业务系统的采用产生了全新的挑战,需要经理花费时 间和精力,人们优先关注迫在眉睫的截止日期,致力于解决新系统中的问题, 这些大量的工作对已经在仓库区域开始获得一些成功的工作改善活动产生了严
  134. 1 2 2     重阻碍。最终,2 0 0 8年开始的全球经济危机也让奥伯尼国际经历了显著的低 迷期,在

    A I M P提供了更新工作改善的机会和必要性。 A I M P抓住这次机会,让每个班组的两位成员接受工作改善培训,这样, 未来的改善就不用只依靠区域经理了,每一个经过培训的人都有机会在完成培 训后向 A I M P领导团队演示他/ 她的提案。跟 J I 一样,工作改善得到了正面的 评价,比如: ▪ “ 令人惊讶的是,你每天都在做这些工作,但当用 J M分解它时才看到 浪费。 ” ▪ “ 看起来似乎并没有很多浪费,但积少成多。 ” 考虑到这是在 1 0 h 课程参与者独立挑选的十个简单任务中运用这个方法, 每年就能够节省超过 1 0万美元时,就很容易理解这些正面评价了。 为了进一步推广工作改善,J e n n i f e r P i c k e r t 的职责增加了,除工作教导之 外,还要和各班 J M团队一起工作,为他们的改善提供合作和支持。她在这一 工作中发挥了重要作用,经常听员工表达他们的想法,还帮助团队成员准备他 们的提案,并运用 J I 方法把这些改善正确地教给操作员,确保把改善固定下 来,通过这些方法,有助于确保真正运用这些新方法并收获预期收益。 6. 4. 3 人才管理 挑选合适的人做合适的事也是关键步骤之一,但领导者有时对这一点并没 有给予适当的关注,在开始实施成功的 T WI 部署时,这点更为重要。这在本 书的所有案例研究中都能看出,S u s a n 是车间的最高领导,受同事尊重,通常, 多数的同伴会认为把她从生产调去创建 J I B是大材小用,因为每个人都可以做 创建 J I B的任务,但事实上,正是由于她的价值,她才能够正确地取得分解过 程的进展,这个任务并不是谁都能完成的。对于 J a m i e和 J e n n i f e r 也是如此, 虽然他们在 A I M P都只有三年的工作经验,但他们有丰富的背景并处在帮助实 现生产目标的重要位置。 J R良好关系的基础之一是充分利用每个人的能力,当我们寻找员工的潜 能或让他的能力有用武之地时,我们就必须那样做。这些原则在 A I M P非常适 用,J a m i e 现在不再只是安装操作工,而是 T WI 认证的 A I M P的 J I 培训师,也 是其他需要 J I 帮助的奥伯尼国际工厂的重要资源。而 S u s a n 作为最有学问的操 作员之一,对创造 J I B的贡献是极其重要的,但是当明白她更热衷于成为一个 工艺技术员时,S c o t t C u r t i s 尊重了她的请求,让她回到她原先的岗位。J e n n i f e r 则出色地完成了创建 J I B并应用它们培训员工的工作,和 J a m i e 一样,她的作
  135. 1 2 3     用和责任大大地拓展了,她对持续改善的激情令她在接下来的 J I 和 J

    M项目中 都发挥了重要的作用。 6. 5 结束语——经理 ▪▪▪▪▪▪▪▪▪▪▪▪▪▪▪▪▪▪▪▪▪▪▪▪▪▪▪▪▪▪▪▪ ▪▪▪▪▪▪▪▪▪▪▪▪▪▪ ▪▪▪▪▪▪▪▪▪▪▪▪▪▪▪▪▪▪▪▪▪▪▪▪▪▪▪▪▪▪▪▪ ▪▪▪▪▪▪▪▪▪▪▪▪▪▪ ▪ ▪ ▪ ▪ Scott Curtis 由于全球经济触底,奥伯尼国际公司面临许多艰难的抉择,其中之一就 是如何进一步减少原材料成本。 一些供应商产能过剩,还在寻找机会增加 产能以降低成本,面对这样的情况,我们必须做出一些艰难的选择。 这些 选择之一取决于我们在不影响服务水平或质量的情况下,更快地吸收更多产 能的能力,基于过去三年主要由实施 TWI 和精益方法论而获得的成果, AIMP 幸运地赢得了市场占有率,成为公司的主要单丝供应商,然而,这个 决定的确导致了其他供应商的倒闭,如果我们没有过去三年所做的改善, AIMP 的结局可能就不一样了。 现在,AIMP 正在前进,工厂拥有培训的基础资源和改善能力,能更快 地对快速变化的世界做出反应。
  136. 1 2 6     第 7 章 建立技能文化:每个 TWI

    顶目中人的因素 在任何成功的精益实施中,最强调的一个方面是重视让员工完全发挥作用 的重要性,即丰田生产体系 ( T P S )中所谓的尊重员工,没有员工的合作和投 入,尤其是那些执行工作的员工,我们就不会实现双赢,也就无法看到所需的 变化成为现实,更不用说随着时间的推移维持下去。我们很容易迷恋上技术和 工具— — —这些我们真正能看得到、摸得着、做得到的精益变革的方面— — —却会 忽略那些不明显但对相关人员要求更高的方面。《 创建精益文化》的作者D a v i d M a n n 相信,在真正成功的精益转型中,有将近 2 0 %的实际工作谈的是生产过 程中的物理改变,比如建立能促进更好的物料和人员流动的新布局,使生产同 步化的拉动系统,揭示工作中异常的可视化工具等方面。事实上,M a n n觉得 这是 “ 过程中最容易的 1 / 5 ! ㊀ ”剩下的是在管理日常事务、沟通和问题解决 过程中如何对待员工,这些事情组成了一个管理系统,这个系统对于任何精益 实施的长期成功来说都至关重要。 ㊀ D a v i dM a n n ,精益企业文化,维持精益转型的工具,生产力出版社,纽约,2 0 0 5 ,P 4 。 ㊁ 微软英文字典:英语 ( 北美) ,h t t p : / / e n c a r t a . m s n . c o m 。 按照定义,组织是 “ 由共同利益或目的区分出的一群人㊁ ” 。我们知道, 如果忽视组织中人的因素,接下来一定会发生问题,使我们不能达到共同的目 的。另一方面,当我们培育那些人际关系时,我们开启了一个激励员工实现目 标的机会,因为他们认同组织中的共同利益。J o h nS h o o k在他的 《 学习型管 理》一书中解释了丰田的这个过程是怎么样的:
  137. 1 2 7     ▪▪▪▪▪▪▪▪▪▪▪▪▪▪▪▪▪▪▪▪▪▪▪▪▪▪▪▪▪▪▪▪ ▪▪▪▪ ▪▪▪▪▪▪▪▪▪▪▪▪▪▪▪▪▪▪▪▪▪▪▪▪▪▪▪▪▪▪▪▪ ▪▪▪▪ ▪

    ▪ ▪ ▪ 我自己感悟最深的是,我的老板告诉我, “千万不要告诉你的手下要做 什么。 你一旦告诉了他们,就把他们应该担负的职责取消了。”他的话揭 示了丰田并不是一个依赖“权力”,而是依赖“职责”运作的公司㊀。 因为像丰田这样的日本公司,无论在日本国内还是国外,在与员工建立牢 固关系这方面都如此成功,大家普遍相信,让员工参与到工作中的基本原理, 是从日本传到美国这里来的,其实不然。在 2 0世纪 8 0年代早期,对日本管理 实践的兴趣开始在美国传播时,向操作员询问关于工作改善的想法和观点的这 一做法是相当具有革命性的,这正是日本通过他们的改善方法获得巨大成功的 东西。而在那段时间,至少在美国的主流公司中,普遍的观念是白领只负责脑 力劳动,蓝领只负责体力劳动,并且人们也是这么实践的。但不可思议的是, 当 1 9 8 0年末刚从德雷塞尔大学毕业的 P a t r i c k前往日本时,他遇见的日本经 理,对他们的管理方式所受到的关注感到很惊讶。 “ 为什么是这样子的? ”他 们问,“ 你教的东西我们都知道啊。 ” W. E d w a r d s D e m i n g 在第二次世界大战后对日本制造业所做的贡献是众所 周知的,最近,我们开始意识到 T WI 对第二次世界大战后日本制造业复兴的 贡献。在 A l a nR o b i n s o n 博士关于重新把 T WI 引进美国竞技场的开创性研究中, 以及在 1 9 5 1年 8月接受访问时,他都指出, “ 行业中人道主义的概念” 是 “ 通过 T WI 传播到日本的最有价值的思想之一㊁。 ”良好的管理包括尊重个体, 这一概念在当时并不是日本风格的一部分。R o b i n s o n 声称,除了学会理解更合 理的管理方法之外,T WI 还教导日本人 “ 良好的人际关系是良好的商业实 践” ,这是一个备受赞扬的观点,它有助于打破战前和战争期间流行于日本的 ㊀ J o h nS h o o k ,学习型管理:培养领导团队的 A 3管 理 方 法,精 益 企 业 研 究 院,剑 桥,M A , 2 0 0 8 ,P 2 。 ㊁ A l a nG . R o b i n s o n 和 D e a nM . S c h r o e d e r ,培训、持续改善,以及人际关系:美国 T WI 项目和日本 管理模式,加利福尼亚管理评论,3 5卷,1 9 9 3年冬。 ㊂ 同上。 传统专制管理㊂。 于是,日本人从美国人那里学到,为了很好地完成工作,强调包括操作员 在内的员工的作用和参与是重要的。T WI 的工作改善模块中,在第一次研讨会 上,会有一个大的案例演示,列举和介绍 J M的四步法,这个演示的其中一个 关键部分是强调主管和员工的合作,运用四步法找到 “ 无线屏蔽的制造和包
  138. 1 2 8     装”过程中的改善之处。现在,我们仍然以最初的形式来使用这个演示,只 改动了产品的名字 ( 微波屏蔽代替无线屏蔽,因为收音机变得更小了) ,操作

    员的名字 [ 鲍勃·波恩斯 ( B o bB u r n s )代替了吉姆·琼斯 ( J i mJ o n e s ) ,因为 与原来名字有关联的悲剧] ,以及主管的名字 [ 安妮·亚当斯 ( A n n eA d a m s ) 代替了比尔·布朗 ( B i l l B r o w n ) ] ,以提供更多的性别多样性,这在 2 0世纪 4 0 年代的课程中是缺乏的。最初手册形式的对话中,特别指出了由 J i mJ o n e s 给 出的观点,继续强调那个贡献: “ 还记得 B i l l B r o w n是怎么和他的其中一名操 作员 ‘ 共事’的吗?操作员也有很好的想法,经常和我们一样多,有时候甚 至比我们还多! ”它进一步强调获取双赢的重要性,用新时代的术语讲述古老 的故事:“ 当他 ( 操作员)帮助想出一个办法时,他就获得了真正的满足感, 一个对工作感兴趣并且感到满足的员工和想法本身同样重要。 ” 很明显,在美国,询问工人的想法和观点的这一做法至少可以追溯到 T WI 项目开发出来的 2 0世纪 4 0年代。知道了这些就容易理解,为什么日本人对美 国人迷恋日本管理中尊重员工这一现象如此迷惑— — —这个做法是他们从美国人 那里学来的。 7. 1 人的因素 在制造企业进行培训时,我们通常发现主管们对处理那些他们所谓的人际 互动的敏感领域是不情愿的。他们说,毕竟这是他们进入制造业的原因— — —因 为他们不喜欢跟人打交道的特质和难度,更趋向于跟机械打交道,这些东西不 会顶嘴,也不会 “ 觉得一天过得很糟糕” 。这些主管自认为是物质世界的主 人,在这样的世界里,问题能得到理性的解决,只要经过适当的组织和训练, 每件事都会照它应有的方式进行。当员工问题真的出现时,他们对这些问题置 之不理,说:“ 把个人问题留在家里,我们在这儿是为了完成工作。 ” 当然,优秀的主管们已经从艰难的经历中认识到,这种对待员工的态度完 全不能解决问题,事情也永远不会按照设想的方式发展。事实上,我们在 T WI 的工作关系模块中学会解决和预防这些人事问题,之后我们收到最多的评论之 一是,“ 要是你们十年前教我就好了,那样我就能省去很多烦恼。 ” 在这里,我们再次看到了最初的 T WI 培训课程的智慧,2 0世纪 4 0年代的 工作关系培训手册承认这种尊重员工的必要性,因为每个人都是独立且有能力 的个体。手册写到,只有通过 “ 员工的忠诚和合作,以及机器所能完成的产 出” ,主管才能实现他们所负责的产品产量和质量。该手册明确指出,应该区
  139. 1 2 9     别对待员工和他们所操作的机器,这一点到今天仍然需要教导,就像 2 0世纪 4 0年代一样

    ▪▪▪▪▪▪▪▪▪▪▪▪▪▪▪▪▪▪▪▪▪▪▪▪▪▪▪▪▪▪▪▪ ▪▪▪▪▪▪▪ ▪▪▪▪▪▪▪▪▪▪▪▪▪▪▪▪▪▪▪▪▪▪▪▪▪▪▪▪▪▪▪▪ ▪▪▪▪▪▪▪ ▪ ▪ ▪ ▪ : 在部门安装一台新的机器时,都会随带一本手册——或者有一个专门的 机械工,他知道这台机器具体是怎样运作的,还有关于如何使机器保持良好 运行状态的指南,或者当它出故障时该怎么办。 主管会经常跟新员工打交道,却没有相应的员工使用手册。 你将怎样使这些新员工保持最佳状态? 如果他们没有,你会怎么做? 整个工作关系课程教授了一种有效领导员工的方法,这里让我们思考一下 学习和运用这方法的结果,以及它在真正尊重员工方面所发挥的作用,这是精 益的重要元素。 对于未经培训和缺乏经验的主管为什么不愿了解员工个体,有一个很好的 理由,因为害怕员工会要求一些他们给不了的东西:更高的工资、更好的工作 条件、更少的工作量。他们也担心如果和员工关系走得太近,会妨碍他们在必 要的时候使用真正的职权和规则。走得近看起来就好像他们在 “ 交朋友” ,然 后员工可能会要求 “ 特殊待遇” ,或其他员工会这么看。至少,他们担心,如 果主管与员工之间太熟悉,他们可能会失去他们的优势和地位的光环,没有那 样的绝对权威,他们可能会发现自己不得不真诚对待这些已经亲近的员工,包 括犯错时承认自己的错误。 然而,当我们学习和实践这些 J R技能,并成为优秀的领导者时,就可以 证明这些恐惧是没有根据的。事实上,通过我们在培训课程上做的无数次 J R 实践,我们发现,主管不应该假设自己知道员工想要的东西— — —更多的钱,更 好的条件等,这些假设通常是错误的,因为我们是从自己的角度,自己的个人 经历来看待这些问题员工。例如,如果在我的童年时期有一个固执己见的家长 或老师,当我摇摆不定时经常 “ 严格管教我” ,我就会假设每个人在碰到困难 的时候都需要相似的经验,对于那些为我工作的人,我也会尽量成为那种角 色,但是事实上我们没有理解他们的真正动机,这些员工没有和我们一样的生 活经历,他们不同于我们,对我们有效的不一定对他们也有效。 我们需要的是把员工当作个体来对待,并花时间去了解他们,因为每个人 都是独一无二的,这才是尊重员工的真正含义。J R非常具体且明确地教导我 们,为了把获取事实作为有效解决问题的第一步,我们需要获得相关人员的观 点和感受。事实上,关于获取这些观点和感觉,它继续给出了建议,比如 “ 不要争吵”“ 不要打断”“ 不要光你一个人说” 。为了很好地领导员工,我们 绝不能忽视他们的个人问题,恰恰相反,为了 “ 确保我们知道整件事情” ,我
  140. 1 3 0     们需要听他们说出来。 虽然这个做法和我们对与员工密切联系的担忧相违背,但是当我们下决心 这样做时,它能帮助我们找到问题的根源,反过来也能让我们找到解决真正问 题的方法,而不是我们假定的问题。一旦我们找到什么是真正的问题,实际上 解决方案不会花很多钱,但可能会消耗主管的一些自豪感,你可能不得不说

    “ 对不起” 。最终主管知道了他/ 她的员工想要什么,这通常不难满足,真正的 困难是找到这些员工需要的是什么,这就是 J R方法所帮助的地方。通过有效 地解决这些问题,我们得到了员工的信任和尊重,而不必担心失去地位和 权力。 某个主管带到 J R课堂上的一个案例,说明了 J R方法是如何有助于建立对 员工的真正尊重。一个新任主管手下有个员工,是一个安静和勤奋的人,已经 在公司干了很多年,公司挑不出他的任何毛病。然而,在 2 0 0 4年左右,这名 员工变得非常好争辩,并且很难跟车间的任何人共事。这个年轻的主管就他的 行为及其对工作环境和产量造成的不利影响发出警告,员工对此非常生气,表 现也更糟糕。主管再次尝试与他沟通,请求他为别人树立一个好榜样,但是没 有任何成效。 类似这样的案例都遵循一种典型的模式,随着员工的行为继续恶化,他/ 她最终会犯一些 “ 不可原谅的错误” ,比如违抗命令或威胁另一个员工,而结 果,在多次警告之后,他/ 她最终会遭到解雇。当这种情况发生时,主管会为 所采取的行动解释说,实际上,这些员工是因为其不可接受的行为 “ 解雇了 自己” 。不幸的是,这些悲剧都有另一个共性,遭到解雇的员工通常都是一名 好员工,也许是部门里最好的员工之一,现在,必须寻找和培训替代者— — —这 是一个困难且昂贵的过程,而且不一定会给你带来更好的员工,甚至比不上被 赶走的那一位。 在这个特例中,尽管从那名不满的员工那里感受到了敌意,年轻的主管还 是运用 J R方法中的获取观点和感受,做出了巨大的努力,发现了员工差劲行 为的真正原因。原来,这个员工是一个越南老兵,看到从当前伊拉克战争回来 的战士受到英雄般的欢迎而心生愤怒。“ 我们从越南回来的时候,根本就没有 游行, ”他心酸地说道。他解释说,要和别人谈论那些旧伤口是多么困难,尤 其是像主管一样的年轻人,他们没有经历过那个时代。 既然已经更好地理解了问题,那么主管就可以想出更多获得根本原因的可 行措施。J R方法的这一部分是最关键的,因为它承认员工是不一样的— — —他 们都是独立的个体,没有什么措施是对所有人都有效的,因为他们行为的原因 是不会相同的,要是采取的措施不是针对行为的真正原因,我们就永远不会得
  141. 1 3 1     到满意的解决方案。此后不久是退伍军人节,这对公司来说是一个假日,那 天,主管在家里给那名员工打了电话,告诉他虽然不想打扰他的假期,但还是 想起了他,并感谢他对国家的贡献。 这个主管的行为没有花他个人或公司的一毛钱,但是对于这个年轻人来 说,拿起电话表达自己的情感,不是一件简单的事,毕竟两人之间有一些芥

    蒂。他必须放下架子,承认最初对员工的处境有所误解,但是,他的行为是有 效的,因为员工的行为恢复了正常,公司也没有对员工采取日后可能后悔的敌 对措施。 这个例子表明了 T WI 的 J R方法的力量和朴素精神,也表明了 T WI 的方法 论植根于人的因素,有助于我们兑现尊重员工的诺言。公司当然不用照顾员工 个人需求,并且 J R方法的最后检查要点是:“ 你的行为有利于生产吗? ”但我 们知道了,只要公平地对待员工,好的结果也会随之而来。 7. 2 激励员工 我们经常会听到这样的抱怨,员工 “ 态度恶劣”或 “ 他们只关心钱” ,每 个前辈似乎都会抱怨新员工的职业道德,仿佛他们是最先知道且重视辛劳和奉 献的价值。当我们看到这种不认真的工作态度时,我们本能地认为,对此我们 无能为力。这些态度糟糕的员工刚进入公司时,可能带着满腔热情和远大抱 负,他们在面试的时候,承诺成为公司有史以来最好的员工,他们也的确是这 么想的。但是在这条路上的某处,他们失去了动力。 史蒂芬·柯维 ( S t e p h e nC o v e y )在他的巨著 《 高效人士的七个习惯》 中 告诉我们,我们需要密切关注与那些每天都能看到和接触到的最亲近的人的关 系,这看起来可能有点奇怪,他说,对于那些我们长期没见或没交谈的人,我 们可以马上从上次中断的地方拾起这些关系,仿佛一天都没有过去,而对于我 们所爱的人和每天都能看到的人,我们会错误地认为,正因为每天都可以看到 他们,我们不需要关注那些关系。其实刚好相反,我们特别需要经常且持续地 ㊀ S t e p h e nR . C o v e y ,《 高效人士的七大习惯》 ,西蒙和舒斯特,纽约,1 9 8 9年。 关注这些关系㊀。 T WI 的工作关系要素通过展现良好关系的四个基本原理,彻底讨论了人性 的这一方面,要是定期实践,就能防止问题的发生。事实上,由经验可得,对
  142. 1 3 2     于大部分的人际问题,当我们寻找它的问题根源时,会发现它的起源是因为违 背了这些基本原则。例如,从这几年大量的员工调查中知道,员工辞职的首要 原因,是因为他们没有得到赏识,这违反了 “ 必要时给予称赞”

    这一原则。 甚至当员工真的做错时,他们也会认为自己是被误导的,因为他们从没有机会 去纠正自己的工作,这违背了 “ 让每个员工知道他/ 她做得怎么样”的基本原 则。我们还经常能听到这样的评论,“ 不是说他们做了什么,而是他们做的方 式! ”换句话说,雇员不是对管理员所做的事情生气 ( 当然了,他们原本也不 喜欢) ,而是他们做事的方式造成了持久的伤害和愤怒。 “ 提前告诉员工会对 他们造成影响的改革”这个基本原则有助于为变革铺好道路,这样员工就有 机会发表自己的看法,不会感觉他们 “ 被人在背后刺了一刀” 。最后,如果我 们遵循 “ 充分利用每个员工的能力”这一原理,就能避免员工觉得自己被忽 视的问题。 通过满足这些基本的人性需求,并持续关注这些员工,与员工之间保持紧 密的关系,也能防止好的态度变坏,对于不良态度的滋生和恶化,不去先考虑 我们自己的责任,而是仅仅抱怨员工的糟糕态度是不够的,这一责任感是良好 领导力的核心。 T WI 的工作教导组成部分也涉及重视员工的重要因素。J I 方法的第一步是 让工人做好准备,在这一步,我们需要花点时间了解员工,以及他们对将要学 习的新工作了解多少,最重要的是,让他们对新工作产生兴趣,这样他们才会 想要立刻学习,并且接下来也会认真地完成工作。如果员工是新来的,对公司 的工作一无所知,我们通常 ( 也不总是)以某种培训或 “ 入职培训”项目来 讨论这些关键点,但是这些主题并不具体,且通常只会在员工刚进入公司的时 候传达一次。有了 J I ,主管必须花时间逐个安排所有员工 ( 包括老员工) ,按 我们所教导的那样学习有关工作的事情。 举个例子说,如果员工要完成一项他/ 她之前从来没有做过的工作,而这 名员工可能在过去有过相似的工作或职责,他/ 她可以把那些联系起来,这有 助于学习这个新的工作。培训师应该事先就发现这种现象— — —这就是把它放在 第一步的原因。但 J I 还不止如此,即使员工从来没有做过相似的工作,我们 也要努力去发现在他/ 她工作之外的生活中,是否有需要用到相似技能或经历 的其他事物,比如爱好或运动。很多人在家里或花园工作,或是在修理汽车 时,用到了相似的工具,以及常见的操作。一个典型的例子就是培训师问学 员,在小时候有没有玩过塑料拼装模型,因为他/ 她将要学习的组装作业 “ 就 是那样” ,会用到类似的技能。 同样的,让员工对工作产生兴趣的最佳办法就是说明这份工作为什么重
  143. 1 3 3     要,以及如果没有正确执行会发生什么— — —让员工明白他/ 她的贡献虽然小, 但是很重要,且会影响到最终产品或最终服务。员工可能认为自己是微不足道

    的,除非有人告诉他们,不然他们不会认识到自己的作用。在学会应用良好工 作教导的这一部分之后,主管总是感到非常震惊,他们的员工竟然对于自己每 天完成工作的意义一无所知,而他们错误地认为员工知道这些。在某个船厂, 一个操作员听到,他在切割金属片上做的测量实际上可能会导致船体大部分不 能组合在一起,对此感到非常惊讶,而对于这些船壳钢板应该放在船体的哪个 位置,他也一无所知。 即便有时学员没有经验来理解他们新的工作如何与众多的工作过程融为一 体,你仍然可以把工作与他们的生活联系在一起。当一名培训师教导一个人如 何准备与维修套件配套的备用零件包时,培训师问这个学员,他的妻子有没有 过让他到杂货店,去买烧菜所需要的原料,这个学员回答说有,然后培训员接 着问他,那有没有把错误的东西带回家— — —错误的大小或数量,错误的牌子, 错误的口味等,学员苦笑着点了点头,说有过。 “ 那感觉怎么样? ”培训师问 他,他回答说 “ 不是很好。 ” “ 那么,如果你不仔细检查标签,把错误的零件 放进这个包里,这种情况就会发生,维修工就会很生气。 ”通过把学员的个人 经历和顾客满意度联系起来,工作的重要性就不再只是个抽象的概念。 工作教导方法中一个最有效的要素 ( 很多人认为这是 J I 的最重要部分) , 是说明我们以特定方式完成工作的理由。换句话说,当我们指出关键点时— — — “ 完成或分解”工作,工人受伤或者让工作更容易完成的关键因素— — —我们必 须要告诉学员必须遵守这些关键要点的理由。例如,如果拧紧螺母的关键要点 是 “ 用手拧紧,然后用扳手拧半圈” ,通过告诉学员这一关键点的理由是 “ 如 果过紧会很难拿下” ,我们可以开动员工的大脑,让学员认真思考他/ 她正在 做的事情。这个理由必须是实际的理由,而不是像 “ 这是标准”或是 “ 一直 以来就是这样做的”一样的陈词滥调。 正如我们之前所说的,员工不是机器,也不应该像机器一样被对待。但是 主管有意识或无意识地,似乎都希望员工无意识地工作,不需要知道为什么要 遵守特定的过程,机器完成操作不需要理由,但是对于有头脑的人来说,生理 行为和对工作的理解都会影响他们。这种对人类的思考和理解能力的尊重,更 能让员工记住和遵从标准工作,因为员工不会有动力做无意义的事情,毕竟, 他们为什么要无缘无故地做事呢?如果你想让员工关心他们所做的事,就必须 让他们知道为什么这是重要的,之后,才会记得每次都要那样做。 一家德国的跨国汽车零部件制造商的工厂经理给我们举了个例子,一个芯 片生产线上的操作员不想遵循标准作业,因为没有明显的理由要这样做,这个
  144. 1 3 4     聪明年轻的操作员质疑了这个方法,因为在他看来这是种浪费。但情况是这样 的,这一关键要点的原因在后面的操作中出现了,却没有人告诉他这一点。后 来工厂经理带这名操作员沿生产线走了 1 0

    0 f t ,向他说明了为什么要那样子操 作,于是他不再抵制标准作业。 在这些方法中,T WI 尊重那些完成工作的员工,而不是像机器一样对待他 们。我们每天忙忙碌碌,所关心的只有完成工作,却很容易忽视这些微妙的人 文关怀。我们常说,工作第一,员工情绪在它之后,所以我们又会质疑,为什 么要花时间和精力去激发他们— — —“ 我们花钱的目的是让他们来工作”是一个 常见的借口,所以我们不用处理员工的这些日常需求,渐渐地我们就会不再激 励员工,也难怪员工不会关心自己的工作,不会经常按照标准认真完成工作。 7. 3 最根本的人才潜力:创造力 从真正执行工作的一线操作员开始,在组织各层级的改善过程中,推行精 益的各方都肯定了员工的想法和参与的作用。但是把员工害怕表达观点和想法 的文化转变成那些观点和想法都受到欢迎和奖励的文化,这本来就是困难的, 无数的公司花费了数年的时间去尝试它。虽然公司可能声称它想要让员工自由 地对目前的体系提出改革建议,但通常的结果是,那些手握实权的主管,通常 凭借自己的职位权利强迫事情按照他们认为合适的方式发展。也许是他们不知 道除了把意愿强加给员工,按 “ 他们的方式”完成工作外,还有其他的办法 能完成工作。更糟糕的是,即使主管们确实参与并热衷于改善,他们仍会感到 受挫,因为他们没有得到教导,该如何改革他们的管理风格,使其适应员工参 与的文化。 但是,即使积极地运用团队合作培训和其他领导力项目来帮助主管克服这 些弱点,并学习怎样将员工纳入日常管理过程中时,我们仍然会发现,普通员 工,包括那些有参与持续改善活动相关活动经验的员工,可能还是很难做出贡 献,我们经常会听见这样的借口: “ 我这个人没想法。 ” “ M a r y 是个有创意的人,问她吧。 ” “ 我已经很长时间没有新的想法了。 ” “ 我去年提过建议了,已经完成任务了。 ” 创造性思维是每个人都有的天赋,是什么阻碍了人们发掘这种与生俱来的 能力?罗伯特·莫勒 ( R o b e r t M a u r e r )博士在他的励志书 《 一小步足以改变你
  145. 1 3 5     的生活:持续改善方法》中建议,在原因和纠正措施方面都可以运用持续改 善原则作为解决办法。 首先,M a u

    r e r 解释道,任何类型的改善都意味着变革,而变革又会产生恐 惧,尤其是当上司命令我们,并要求有实质性的改善时。员工害怕变革对他们 所意味的未知状态,以及变革对他们的当前舒适状态所带来的影响。相应地, 这种恐惧在人脑的最原始部分引起一种反应,我们称之为 “ 战或逃”的反应, 这是一种生存意识,它关闭了理性和创造性思维。例如,当我们想象一只剑齿 虎扑过来时,这种反应就说得通了— — —我们不想用一点点的时间去思考是跑到 森林里还是跑到山上更明智些,我们只是能跑多快就跑多快,只要不被吃掉。 在现代的工作生活中,我们可能不会经常需要这种生存意识,但是大脑的 连接方式仍然对创造性思维产生了阻碍。公司为了获取精益利益,经常好心地 向员工发出指示,要求他们 “ 勇往直前,不断改善” ,借助每个人的想法以获 得巨大的收益。遗憾的是,这种努力却创造了恐惧— — —员工害怕不能达到管理 层的高期望,或者害怕产生不利的结果,因此,改善往往成了空头支票,甚至 可能出现的情况是,员工也许只给出了象征性的建议或只是把以前考虑过的想 法稍加修改,作为安抚管理层的一种方法,但是,最终每个员工都会感到失望 和厌恶。 M a u r e r 认为,持续改善的一小步改善法的基本原理是回避 “ 战或逃” 反 应或避免这个难题的一个方法。当允许员工逐步地进行改善时,他们就不会害 怕产生不良后果,这使得他们的头脑对创意思想和创造性思维保持开放状态, 这些小而频繁的改善会随着时间的积累变成大的改善。此外,M a u r e r 建议,通 过提出小问题的方式来开始这个过程,“ 创造欢迎发散的创造力和娱乐性的心 ㊀ R o b e r t M a u r e r ,《 一小步足以改变你的生活:持续改善方法》 ,工人出版社,纽约,2 0 0 4 年,P 3 5 。 理环境㊀” 。 通过提出小问题、细节问题,使战或逃的反应处于 “ 关闭” 位置,这使 得大脑聚焦于问题解决以及最终采取的行动上。通过频繁地提问,你会发现你 的大脑储存了这些问题,经过反复考虑,最终会产生有趣的、有用的答案。 即使你不是一个励志小说家,小问题也能帮助舒缓生活的其他领域中恐惧 对创造力的限制。例如,想想微波炉是怎么发明的。佩里·斯本塞 ( P e r r y S p e n c e r )并没有闲坐在家里,不停地思考着 “ 我要怎样才能发明一种彻底改 变全球厨房的装置? ”事实是,雷声公司的一名工程师 S p e n c e r 在某天工作时, 把一块条形糖果放得离雷达装置太近,结果糖块化掉了,他问自己, “ 为什么
  146. 1 3 6     雷达会对食物有这样的影响? ”这个小问题的答案又导致了其他的小问题,这 ㊀ R o b

    e r t M a u r e r , 《 一小步足以改变你的生活:持续改善方法》 ,工人出版社,纽约,2 0 0 4年, P 4 4 ,P 4 7 。 些结果最终改变了我们现在烹调食物的方式㊀。 像孩子一样虚心提问的思想,从 1 9 4 3年就被最初的 T WI 工作改善培训手 册所接受,手册陈述道, “ 任何改善的成功都取决于我们形成质疑态度的能 力。 ”手册继续解释道,孩子通过问问题来了解周围的世界,而作为成年人, “ 我们过早地停止了质疑。 ”J M方法的核心是第 2步,质疑每个细节,也就是 创意产生的地方,在这里,我们简单地通过特定的顺序用六个基本问题提问工 作的每个细节: 为什么它是必要的? 它的目的是什么? 它应该在哪里完成? 它应该什么时候完成? 谁最适合完成它? 执行的最佳方式是怎样的? 事实上,对于这些问题的答案就是我们的想法,我们把它们记录在 J M分 解表的想法栏里,同时继续对我们正在分析的所有工作细节进行提问。 通过对作业的微小细节提问这些基本问题,我们就能提出自己的想法,把 这些想法放在一起,形成一份综合的提案时,我们就在持续改善的正确方向上 前进了一步,这不一定非要是一大步,改善的每一步都是重要的。我们不再傻 傻地等着一些 “ 高见” ,想要设法 “ 解决所有问题”并为我们提供所有问题的 突破性答案。事实上,我们也不再担心给不出好的想法,我们只需提问题,并 自己去挖掘问题的答案,甚至我们自己都没有意识到,在没有畏惧的情况下, 我们的身心都放松了,能利用大脑的创造力,对当前的这些问题给出答案。事 实证明,这些答案实际上就是我们独特的且有创造性的想法。 在一家翻新发电机零件的工厂实施 J M训练时,主管对必须爬进机器以便 从刚完成的零件上移除一套防护装置的过程提出了质疑,结果发现,这只是为 了把那些相同的防护装置放到下一个加工的零件上,机器毁坏了燃烧器的磨损 表面,而这些防护装置是用来保护会被爆破所毁坏的某些易损区域的。这是一 个费力且略带危险的过程,因为机器内部的空间狭小。主管问道: “ 它应该在 哪里被完成? ”并认为防护装置应该被放在有更多空间的机器外部。 经过课堂讨论后,主管觉得他们可以改变这个步骤。然后,他们进入到下
  147. 1 3 7     一个问题: “ 它应该在什么时候被完成? ”大家提出了一个想法,为了节省机 器的停机时间,在先前的一个防护装置还在使用时,就开始为接下来的部件安

    装防护装置,但是他们只有一套防护装置。“ 那我们为什么不再准备一套防护 装置呢? ”主管狐疑地问道。当机器还在运行时就做好安装的准备工作,这一 简单的精益思想从未在这个过程得到运用,因为防护装置总是在机器内部移除 和安装,一旦有人提出简单的问题,关注点就变了,也就能很容易地看到下一 步的改善,最终在很大程度上增加了瓶颈工艺的产能。 即使在实施多年积极的精益活动后,运用 T WI 的这种 J M方法进行简单提 问过程的公司仍然对他们能产生如此多的、简单但有效的改善想法感到震惊。 此外,他们还能持续重复这个过程,因为员工不再因为害怕而失去勇气,阻碍 他们的创造能力。现在,有了获得创意的人的要素的方法,他们能够真正地充 分发挥持续改善的潜力。 7. 4 技能文化 在上述越南老兵的例子中,他们看到从伊拉克战争中归来的战士受到了英 雄般的对待,和当时自己参加完越南战争回到美国时的待遇完全不同,他们的 行为就变得敌对,我们注意到在大多数情况下,未经培训的主管认为他们最终 解雇那些打破诸如反抗和干扰的零容忍规则的员工是合理的。当我们指出他们 的行为虽然不正确,但情有可原时,他们往往反驳道, “ 他们活该! ”基于员 工行为的恶劣程度,这种处理也确实是可以的。然而,这仍然是领导的失误。 因为当问题还很小的时候,员工犯下 “ 不可原谅的错误”之前,主管没有更 早地介入,他/ 她看着事情恶化并且走向最后的结果。 在工作关系中,我们教导的领导力是,要在问题还很小的时候就识别并解 决它们。通过建立紧密的关系,主管能够了解每一个员工,能在他们的行为或 态度变得无可救药之前就察觉它们。当问题还小,且容易处理的时候,可以根 据个人独特的需要和要求制定很多可行的方案。在这些早期阶段,员工至少还 不会做出严重的违规行为,毕竟,他们这么做也是为了引起我们的注意,因为 到目前为止,我们一直没有注意到更多他/ 她给予的微妙的不满信号,而且, 由于我们有多种选择,我们有机会选择正确的方案,既能解决问题又能满足更 大的目标。 有一种常见的错误观点认为,对组织中的每一位员工犯错时,必须一视同 仁,似乎真的把人当作机器一样,当机器吱嘎作响时,用点油就好了。其实每
  148. 1 3 8     个人的行为表现都有他/ 她自己的动机,对这个人来说也许是惩罚,但对另一 个人来说可能就是奖励。就如 J R四步法所提到的那样,公平更多的是指确保

    每一个问题都遵守一种相同的方法被解决,而不是出于偶然或基于一些简单的 公式。换句话说,遵循发现事实和方案评估的缜密方法来处理每个问题,这种 方法能确保主管遵循所有的实践和组织政策,与此同时,也允许他们根据每个 人情况酌情处理。 在我们的 J R课程上,主管带来他们实际碰到的员工问题,我们练习使用 J R方法找出能有助于获得更好结果的措施。通常会先问他们,问题的目标是 什么,多数情况下,都是类似 “ 让约翰尼 ( J o h n n y ) 成为一名更好的工人” 。 但是,当问及他们最终采取的措施时,经常会听到,“ 我们解雇了他。 ” “ 所以,你的措施实现了你们的目标吗? ”我们问道。 “ 并没有。 ”他们说。 我们提出了质疑:“ 除了解雇他,你还能做什么,使他成为更好的工人? ” 实际上,这就是要对他们的员工负责,这是有能力的领导的本质。正如 S t e p h e nC o v e y 喜欢说的,负责就是 “ 回应 + 能力” ,或者说,是能用产生良好 结果的方式对情况做出回应的能力,我们喜欢简单地称之为:能力。仅仅责备 员工的失误和无能是不够的,主管必须首先向他们询问,问题的产生是因为缺 了什么东西? T WI 技能的三个模块,本质上都是关于领导力的。它们培养特定的技能, 目标在于领导员工获得更多令人满意的结果。当员工相信主管能帮助他们获得 工作上的成功时,他们自然也会遵循主管的指示,因为知道这将会带领他们实 现每个人的目标。如果他们跟随你前进,那么你就是在领导他们。每个人都希 望自己的生活能一天天改善,也因此,每个人都在渴望有一个好的领导。但 是,光有这样的心是不够的。具备这些技能对于获得员工信任是必不可少的。 在这一章,我们看到了 T WI 方法论是怎样设计出来,以便在要提升的每 项技能中反映人的因素。通过接受技能培训,主管在行使教导工作、预防和解 决员工问题、改善方法等关键职能的过程中,让员工能够更安全更方便地工 作,让员工参与进来,表现出了对员工的真正尊重,也因此到达领导力的本 质。一旦主管掌握了这些技能,他们就有能力发挥他们的重要作用— — —用适当 的成本生产合格产品。于是,关注这些技能,创造一种技能的文化,站在主管 和操作员的立场,关键任务就能顺利得以完成。
  149. 1 3 9     第 8 章 戈尔公司的文化建设 一家公司必须具备什么类型的文化,才能连续

    1 3年,出现在 《 财富》杂 志的 “ 美国 1 0 0家最适宜工作的公司” 的榜单上,并且在 2 0 1 0年排名第 1 3 位? ㊀或许就是戈尔公司,2 0 0 4年年末 《 快公司》杂志所说的 “ 美国最具创新 精神的公司” ㊁,并在 2 0 0 9年全球 5 0家最佳创新公司的榜单上位于第 3 0位㊂。 这家公司在 1 9 5 8年,由创始人威尔伯特 ( 比尔) · 戈尔 [ Wi l b e r t( B i l l ) G o r e ]和他的妻子吉纳维芙 ( 维芙)[ G e n e v i e v e( V i e v e ) ]在家中的地下室中创 立,该公司制造电缆,五十多年以来已经创造了 2 5 亿美元的收益,拥有 9 0 0 0名 同事。如今,他们生产数千种不同的产品,包括纺织面料及纤维 ( 防水透气的 G O R E - T E X ®织物或许是他们最有名的产品) 、光纤、电缆、医疗设备、过滤产 ㊀ 美国 1 0 0家最适宜工作的公司,《 财富》 , 2 0 1 0年 2月 8日。 ㊁ 创造力的织物,《 快公司》 ,2 0 0 4年 1 2月 1日。 ㊂ 2 0 0 9年快公司 5 0强,《 快公司》 ,h t t p : / / w w w . f a s t c o m p a n y . c o m/ f a s t 5 0 _ 0 9 / l i s t - a l l 。 ㊃ 戈尔公司;历史,维基百科,h t t p : / / e n . w i k i p e d i a . o r g / w i k i / W. _ L ._ G o r e _ a n d _ A s s o c i a t e s 。 品、密封产品和透气产品。戈尔公司是美国私有企业的前 2 0 0 强㊃。 毫无疑问,戈尔成功的关键因素,是公司独特的、没有机构层级、以团队 为基础的文化。在创建这种类型的工作环境时,B i l l 汲取了自己在杜邦公司工 作 1 7年的大量经验。在那期间,为了解决问题,他有时会在特别小组工作, 他注意到,因为这些特别小组规模比较小,且没有机构层级,所以他们能够快 速有效地解决问题,特别小组也让 B i l l 能更好地观察同事的才能。这些团队运 作时间较短,一旦他们解决了要处理的问题就会停止运作。于是 B i l l 就想,为 什么他不能构建一个按照这种方式运营的组织呢?
  150. 1 4 0     这种想法为戈尔公司的扁平结构组织铺平了道路。公司内部头衔非常少, 所有的员工都被称作同事,公司也没有传统意义上的老板和经理,但是有领导 人,这些人凭借自身的知识、技能和能力,吸引了追随者,但是跟老板不一样 的是,他们没有得到授权。每名同事都有一个导师— —

    —支持和传授戈尔文化的 同事,导师也会帮助 “ 受助方” ,把贡献最大化,如果他们觉得他们之间的关 系没有发挥作用,那么每个人都可以自由更换导师。 戈尔公司首创的企业文化和管理结构不只是创造了令人满意的工作环境, 通过激发个体主动性、创新性以及直接沟通,他们在推动业绩方面也发挥了关 键的作用。 这一文化的核心是四项指导原则,B i l l 在 1 9 7 6年分发到每个同事手上的 文件中,将其概述为 “ 企业哲学— — —扁平组织” 。这些原则旨在帮助指导同事 们的日常决策,它们依然是公司文化中的关键部分。 ㊀ 来自戈尔公司网站:h t t p : / / w w w . g o r e . c o m/ e n _ x x / c a r e e r s / w h o w e a r e / w h a t w e b e l i e v e / g o r e - c u l t u r e . h t m l 。 指 导 原 则㊀ ▪ 自由:公司是这样一个组织:通过指引同事朝着公司成功的方向努力, 使他们可以最大限度地实现自己的目标;重视行动;鼓励创意;把犯错 误也视为创造过程的一部分。我们把自由定义为相互鼓励,以增长知 识、能力、责任范围以及活动范围。我们相信,如果给予同事这样做的 自由,他们的表现将会超越期望。 ▪ 公平:戈尔公司的每个人都努力真诚地公平对待彼此,并公平对待我们 的供应商、客户,以及与我们有业务来往的任何人。 ▪ 承诺:我们每个人都是自己做出承诺并履行它们,而不是被动地接受任务。 ▪ 沉水线:在采取可能 “ 低于沉水线” ,对公司造成严重损害的行动之前, 戈尔公司的每个人都会和其他同事商量。 这个沉水线原则用船舶做类比,揭示了某些行动会对公司产生的影响。如 果有人在船的沉水线上方钻了个洞,那么造成的影响相对较小,但是如果有人 在船的沉水线下方钻了个洞,就可能会导致整艘船沉没。当同事在独自做出可 能处于沉水线之下而造成损害的决策之前,考虑什么是整个公司的最佳利益 时,就会在实践中应用这个原则。 实际上,B i l l 正在创造一种能够在没有风险的情况下繁荣创新的文化,这 是自由和责任的结合,这样一来,当个体致力于公司的长期健康和发展时,自 己也能够茁壮成长。
  151. 1 4 1     8. 1 医疗产品部门注重培训计划改善 戈尔的医疗产品部门生产各种各样的医疗设备,比如血管腔内支架人工血 管㊀、人造血管、心血管、疝修补材料。在过去的

    3 0年中,该部门交付了 2 5 0 0多万台设备,并对自己找到了复杂医学问题的解决方案而感到很自豪。 他们的产品发挥了戈尔公司在含氟聚合物技术方面的巨大优势— — —在类似戈尔 特斯面料这样的产品上也有同样的技术。 ㊀ 《 美国传统医疗词典》( h t t p : / / w w w . y o u r d i c t i o n a r y . c o m/ m e d i c a l / e n d o v a s c u l a r ) 定义:“ 外科流程 或与之相关的包含药物或者微型仪器的导管是由皮肤插入血管,从而治疗血管疾病。 ” 与所有的戈尔公司产品部门一样,质量对于医疗部门来说是至关重要的。 医生依靠戈尔的医疗技术来进行改善,并且经常挽救病人的生命,因此,产品 必须完美,不允许失败。 为了确保他们的医疗产品符合最高标准,在生产这些产品时,戈尔公司必 须遵守非常严格的质量控制措施。2 0 0 8年,该部门开展了一项制造培训项目, 用于提升制造培训师和同事之间的一致性,称为制造培训解决方案项目 ( M a - T r S ) 。该项目的使命被定义为: “ 一个同事团队共同致力于以下事情— — —提出 把更加一致、有效、可转移的制造培训过程考虑在内的解决方案。 ” 每个戈尔医疗工厂的制造培训师都使用经核准的标准作业程序 ( S O P )来教 导工作。在项目启动时,为了提高培训技能,一些培训师也参加了培训培训师项 目,该项目可以提高沟通技巧,增强对于不同学习风格的认识,这对培训师来说 很有帮助。然而,他们还认识到,在如何用不同的方式学会工作这一方面,还有 很多事情可做。从根本上来说,戈尔的医疗部门在把过程细节教导给同事的同时, 还想要有更高的一致性,在提出解决方案之前,他们需要进行全面的需求评估。戈 尔的学习和发展团队与制造团队合作,开始招聘能够领导这个培训工作的员工。 一个前教育者担任领导 在加入戈尔之前,苏珊娜·史密斯 ( S u z a n n eS m i t h )是一名工作了八年的 小学教师,当她成为制造培训解决方案项目的领导人时,她负责的是部门软件 实施方面的培训和交流工作,S u z a n n e 的教育背景使她能够评估自己审阅的不 同制造培训项目和方法的有效性。
  152. 1 4 2     与此同时,戈尔医疗部门的一名工艺工程师参加了美国卓越制造协会 ( A M E

    )的一次会议,在那里听说了 T WI 项目,他对于自己所学到的东西感到 很兴奋,并与制造业领导人分享了这些见解。这其中的一些人也是戈尔卓越运 营 ( O P E X )团队的成员,从事持续改善和类似改善活动的相关精益活动,在 进一步听取和学习了关于 T WI 项目的内容之后,戈尔的一个工厂就开始运用 T WI 方法的部分内容,并且看到了效果。S u z a n n e 无意间从一个制造业领导那 里听说了这个工作,他说, “ 我们正在做一些有趣的事情。 ”虽然 T WI 活动还 没有大张旗鼓,但是她知道这一方法已经吸引了戈尔的同事们。 在进行了大量的研究之后,S u z a n n e 发现 T WI 的 J I 项目是唯一一个定义明 确,并被广泛使用的制造业培训方法论,当然,也可以使用一些其他方法,但 是它们已经在某些公司得到了发展,满足了那些公司的特定需求。由于戈尔的 独特文化,S u z a n n e 知道她所寻找的方法,需要与公司对待同事的方式 ( 作为 团队成员,而不是作为下属) 相适应。而且,作为一名前任教师,她知道更 重要的是学习,而不只是告诉某人该做什么,该项目必须基于成年人如何学习 和培养技能的合理原则。 S u z a n n e 阅读了 T WI 的相关文献,并开始参加 T WI 网络研讨会,这使她更 加确定,这个项目会非常适合戈尔。“ 很明显,戈尔的独特文化和 T WI 理念非 常吻合, ”她说道。项目的成功率一直很高,这一点直接增加了它的可信度, S u z a n n e 对此印象深刻,同时,她还看到了 T WI 方法和戈尔文化之间存在很多 相似之处。比如说,T WI 方法非常关注领导力的发展,这个理念和戈尔的自由 原则是一致的,该原则被定义为:“ 相互鼓励,以增长知识、能力、责任范围 以及活动范围。 ”正如 2 0 1 0年 1月,总裁和 C E O特里·凯利 ( T e r r i K e l l y )在 公司登上 《 财富》杂志的 “ 1 0 0家最适宜工作的公司”榜单之后所说的那样, “ 戈尔一直忠于它的核心价值观……我们认识到营造工作环境的重要性,让员 ㊀ 戈尔公司继续它作为国家最佳工作场所之一的传统,戈尔网站:新闻事件,h t t p : / / w w w . g o r e . c o m/ e n _ x x / n e w s / F O R T U N E - 2 0 1 0 . h t m l 。 工对自己所做的工作有动力,有积极性,并且充满热情㊀。 ” S u z a n n e 决定承担起领导 M a T r S项目的角色,虽然她已经强烈意识到, T WI 将是她想要使用的工具,但是她还是先进行了需求评估,花费三个月的时 间在整个医疗部门收集数据,最后确定了三个与培训相关的改善机会: 1 )组织的培训角色和期望。 2 )培训一致性。 3 )新员工的培训。
  153. 1 4 3     S u z a n

    n e 认为她有很好的工具来满足这三个确定的需求。于是,她重温了 J I ,把它作为提高培训一致性的潜在培训方法论。她开始分发书籍,并主持网 络研讨会,在人们喝咖啡的时候,邀请大家一起学习 T WI 。因为戈尔的医疗部 门已经在其中一家工厂尝试了 T WI ,它为项目形成了一些声势,但她并不想贸 然行事,告诉大家, “ 这就是我们正在做的事情。 ”她觉得更为明智的是按部 就班,逐步推进。 此外,S u z a n n e 需要建立一个项目核心团队,并且预先找到合适的人选。 首先,她招聘了一名在戈尔最初引入 J I 期间运用过 J I 的培训协调员,他是帮 助问题解决的不二人选,也非常支持这个工作。另一个培训协调员也加入了团 队,她非常热衷于培训,一直在寻找类似 J I 的东西。最后一个培训协调员完 成了最初的 1 0 hJ I 培训,并参加 2 0 0 9年 5月在辛辛那提的 T WI 峰会之后,也 加入了核心团队,她非常兴奋和热情地参加这些活动,很适合参加这个项目。 与此同时,在 2 0 0 9年 1月 S u z a n n e 联系了 T WI 研究院,发现他们能够给 予她所需要的支持,使她能够成功学会如何在戈尔实施 T WI 项目。基于所阅 读的有关 T WI 的材料,和作者的交流,以及医疗部门在 T WI 项目上的前期工 作,她得以建立了组织培训角色的模型。利用这个模型,她和其他医疗部门交 流了制造培训角色和期望方面的建议 ( 见图 8 - 1 ) 。 图 8 - 1  制造培训师组织模型— — —2 0 0 9年 2月 2 7日
  154. 1 4 4     在改善活动期间,她把交叉职能和跨部门团队召集在一起,对戈尔培训组 织模型进行改善。当任务完成,改善团队建立一个强大的模型之后,S u z a

    n n e 更加确信,项目一定会成功。这个模型将会是在整个试点和推广过程中成功实 施 J I 的基础,此外,保证合适的人选— — —对培训充满热情的同事— — —也将是 支持成功的一部分。 8. 2 第一个大障碍:在质量体系中运用工作教导分解表 一旦公司选择了 J I 作为制造培训解决方案项目中的首选培训方法之后, 戈尔的质量保证 ( Q A )团队开始对提高培训一致性的潜能充满热情。虽然制 造团队已经有了流程优化的坚实基础,但他们知道,在培训时,他们需要一种 更好的方式来和同事们沟通关键信息。 当项目团队引进 J I 方法之后,Q A团队立即看到了它作为教学方法的价 值,但是随着项目的进行,他们需要更多关于使用 J I 分解表的信息,他们指 出,S O P已经定义了工作流程,为什么还需要引进另外一种文件呢?S u z a n n e 意识到,这是一个值得深思的重要问题。 为了让 Q A同事们参与到关于如何在试点项目中引入培训方法的讨论中, 她立即安排了月度会议 ( 见下一节) ,主要目标是邀请关键的 Q A同事和 Q A 领导人参与 J I 试点,以确保实施团队能满足所有的质量体系要求。这些会议 会以类似这样的问题作为开始,“ 你认为这个试点进行得怎么样? ” “ 在试点项 目中,你看到哪些生效了,哪些没有生效? ”然后会议很快就转向了关键的问 题:怎样才能把 J I 融入医疗部门当前的质量体系中,更具体地说,怎么把 J I 分解表作为 S O P的补充,纳入现有的质量体系中呢? 8. 2. 1 标准作业指导书是教科书,工作教导分解表是教案 2 0 0 9年 5月底,在为弗拉格斯塔夫的团队上最初的 1 0 hJ I 课程时,P a t r i c k 解释道,J I 分解表类似于培训师在指导过程中使用的笔记。根据 I S O9 0 0 1 :2 0 0 8 ㊀ 国 际 标 准 化 组 织,h t t p : / / w w w . i s o . o r g / i s o / i s o _ c a t a l o g u e / m a n a g e m e n t _ s t a n d a r d s / i s o _ 9 0 0 0 _ i s o _ 1 4 0 0 0 / i s o _ 9 0 0 1 _ 2 0 0 8 .h t m 。 标准,所有的文件必须 “ 服从条款 4 . 2 . 3的文件管理要求㊀ ” 。而且 Q A也指 出,“ 制造区域不能有失控记录” ,在受控制的 S O P之外创建新文件,会与已
  155. 1 4 5     建立的质量体系的基本原则背道而驰。 S u z a

    n n e 首先解释道,他们应该考虑最基本的 J I 过程— — —教导从来没有做 过这项工作的同事,S O P记录了要学习的工艺和例行工艺,培训是一种交流, 搭建起在技术工艺和其执行质量之间的桥梁。并且,培训总有改善的空间, 特别是你的对象是一个对工作及其该如何完成它一无所知的人时,培训师的 工作就是保证新员工的工作符合 S O P的细节。S u z a n n e 又一次回顾了她作为 教师的经验,她记得她要事先准备好教案,这有助于把握课程的方向,确保 涵盖正确数量的教学材料和正确的教学顺序,不会有所遗漏。当然,当她在 课堂上运用该教案指导学生时,教科书仍然是需要的,他们可以用它进行 自学。 通过这个例子,她解释道,S O P就好比教科书:用图片和其他说明详细描 述作业是怎样完成的,通过研究它可以获得全面的认识,并且必要时也可以得 到细节信息。另一方面,J I 分解表很像老师的教案,是关于所教内容的大纲, 但这只供培训师使用,以便他/ 她能按照正确的顺序正确地教导工作,而且不 遗漏任何东西。学生为了掌握一门学科,既需要教科书,也需要课堂指导。同 理,制造同事们为了全面理解而学习 S O P时,也需要培训师帮助他们掌握这 项作业。并且,因为我们面对的是成年人,在让员工学会对工作感兴趣这个方 面也需要优秀的教导技能。 通过改变 J I 分解表的用语,从 “ 笔记”到 “ 教案” ,她得以对 J I 的思想 进行解读,说明 J I 分解表怎样在有效并一致地教导制造同事们的工作中发挥 作用。此外,通过强调这个教案和教科书的关系,她可以再次向他们保证,J I 分解表非但不会代替 S O P ,它的内容和要旨本来就是依靠 S O P的,在培训期间 和培训之后,他们仍然会要求同事使用 S O P来处理细节和进行指导。澄清这 一事实,是在制造领域内让培训员使用 J I 方法方面获得 Q A认可的重要因素。 ( 见第 4章:J I 分解表是如何与 S O P一起发挥作用的完整讨论。 ) 接下来,对项目团队来说,剩下的工作,就是解决如何在车间内管理这些 培训文件的问题。 8. 2. 2 把工作教导分解表集成到质量体系中 几个月以来,在与质量团队的会议中,S u z a n n e 的团队辛勤工作,以寻找 某种方法来跟踪和管理 J I 分解表,使其达到质量体系的要求。有人担心,即 使在相应的 S O P更新或改变后,旧版本还是有可能会遗留下来,培训师还会 有可能使用这些过时的版本。而且,Q A想要确保培训员在建立 J I 分解表时,
  156. 1 4 6     总是有合适的批准者参与,如果文件超出已建立的质量体系的范围,这可能会 更加困难。项目团队想了很多关于审批、编号、储存和更新 J I 分解表的方法,

    却一直难以把这些文件与相关联的 S O P匹配起来。 在寻找一个简单问题的复杂解决方法时,经常会发生的是,他们发现这个 方法远比想象的更容易实施。 “ 我们已经有管理 S O P的体系了, ”质量领导人 提醒这个团队, “ 所以,我们要做的就是让这个体系供我们使用。 ”何必要提 出不同的方法呢?套用现有的体系,并做些变动,把 J I 整合到这个体系中, 事实证明,为此所需做出的改变是微小的。 把 J I 成功整合到质量体系中的做法开始走向更规范化。接着,S u z a n n e 和 一位致力于成功整合 J I 的 Q A领导人,与部门里一位产品生命周期管理 ( P L M)软件团队的专家会面,在这次会议中确定了一项解决办法:利用 P L M 中已设立的物料清单 ( B O M) / 文档结构,在 J I 分解表和与之对应的 S O P之间 ㊀ 由于戈尔公司的保密协议,我们不能够在这本书中再现那些展示板。 建立直接的电子父子关系㊀。然后,当你在软件中访问 S O P文件时,你可以通 过它的 B O M表来查看相关的 J I 分解表;因为任何一个 S O P都涵盖了整个特定 流程,所以它会包含好几个分解表。另外,软件还包含了质量变化控制过程并 对此加以设计,如果 S O P有任何变化,可以轻松地读取工作分解表,来确保 培训师能够得到更新的版本,所有放入系统的初始分解表都会按每项质量体系 的要求,进行正式地审核和批准。 既然已建立的质量体系会与 S O P一起管理 J I 分解表,就没有必要建立一 个新的编号系统,J I 分解表在已建立的质量体系中获得自己的编号,于是它们 就有了自己的编号。如果 S O P的编号是 x y z ,那么 J I 分解表的编号就是对应 S O P x y z 的 J B# 1 ,用这种方法,J I 分解表的标题将直接来源于相关的 S O P 。他 们把这一信息包含在分解表格式中 ( 见图 8 - 2 ) ,其中文件编号是分配给 J I 分 解表的序号,J B号码仅仅指的是与那一个 S O P相关的分解表的数量。例如, J B # 3 / 5说明这个特定的 S O P共有 5个 J I B ,这个文件是其中第 3个。每张分解 表的表头也标注了注意事项,提醒使用者,这只供培训使用,不能被用作实际 制造产品的工具,这也符合正确的 J I 做法,J I 做法说明,分解表是供教导者 使用的,不应该只用于 “ 向学习者展示” 。 他们还稍微修改了工作分解表的内容,增加了 S O P参考列,这使得培训 师能根据先前 S O P中的正确步骤,查阅分解表上的关键步骤 ( 见图 8 - 2 ) 。如 果培训师想要知道有关培训重要步骤的详细说明或更多细节,他们可以快速地
  157. 1 4 7     参考 S O P中的信息。这样一来,就在培训师教导的方法和 S

    O P定义的标准作 业之间建立了联系,这种 J I 分解表的模板和定义工作教导培训方法的 S O P ,都 成了质量体系中的文件。这种方法能保证在培训工作中所使用的分解表都是正 确的、最新的,且符合 S O P指定的方法,同时这种使用 J I 方法的最新方式也 向 Q A和制造领导进行了报告。   文件编号:J B # # # # # #   标题:对应 S O P×××××× 的 J B # 1 事先声明:此文件只用于支持培训师的工作教导,不用于生产产品。 J B # ×/ × 平均培训时间: 操作的重要性: 操作过程: 工具和材料: 重要步骤 标准作业程序参考 要点 理由  推进这项工作时,合 理的操作部分 S O P步骤参考 1 .促进或阻碍工作 2 .伤害工人 3 .让工作更容易做 要点的理由 1 . 2 . 3 . 4 . 5 . 6 . 7 . 8 . 图 8 - 2  戈尔公司作业分解表格式 S u z a n n e 认为,在已建立的质量体系中更新 P L M软件,以容纳 J I 分解表, 使得质量体系工具的设计变得很容易,这也说明 J I 分解表可以完美适应健全 的质量管理体系。最后,对于 M a T r S 项目成功而言最重要的是,她能够说出这 个关键部分并且演示它— — —他们给这个系统做了个实物模型,来解释它是如何 工作的— — —从而获得了利益相关者的支持,推动了 J I 分解表的应用,能够将 这个功能进行传达以及在质量体系内管理 J I 分解表是实施改善培训一致性的 关键。
  158. 1 4 8     8. 3 推出试点 当 S

    u z a n n e 确定 T WI 是支持第二个 M a T r S项目的可交付成果的正确工具 时,她开始和 T WI 研究院一起制定计划,在 2 0 0 9年 5月底开展两个 J I 的 1 0 h 课程。她招收了 2 0名学员和大约 1 5名观察员,员工如果想要作为一名学习者 参与课程,必须满足以下条件: ▪ 来自一家有组织培训岗位和愿望的工厂。 ▪ 目前正在履行作为培训拥护者 ( 工作培训师的头衔)的承诺。 ▪ 拥有卓越的写作、语言表达能力和人际沟通能力。 ▪ 拥有组织、安排和开展会议的能力。 ▪ 能在负责区内识别下列流程: — — —最复杂。 — — —培训时间最长。 — — —生产和培训任务优先。 为了衡量培训方法取得的效果,在培训完成之后,这些认证的 J I 培训师 回到了各自的工厂,运用 J I 对一些工作进行了分解和培训。S u z a n n e 团队和每 家工厂一起合作,为挑选最初的工作建立具体的标准来测试这种方法。例如, 在一家已经运用过 T WI 的工厂中,他们在两个不同的区域分别选择了一项工 作,以便比较使用 J I 前后的差别,在另外两个工厂中,总共有 8个人参加了 J I 课程,并基于以下标准,对 2 5项工作进行了分解: ▪ 复杂程度。 ▪ 所需的培训时间。 ▪ 新同事的数量。 由于培养 J I 培训师时,团队及他们相互给予的支持和指导的不同,每家 工厂的试验以不同的进度不断推进。在每家工厂领导这些活动的 M a T r S 团队成 员,以及领导这个试验培训的培训倡导者,在各个方面都互相支持,克服困 难,并且参加其他成员的会议,帮助他们进行培训示范。正如 S u z a n n e 在项目 结束时说的那样, “ 因为我们的核心团队对彼此的支持,我们一直在勇往直 前。当有人需要帮助时,另一个人就会伸出援手。 ” 每个参与的同事都知道, 通过运用对公司而言新的培训技术,自己正在踏入一个未知领域,所以他们必 须正确地完成,有了团队之间和领导的大力支持,每个员工都相信会有人来帮 助自己,确保自己不会失败。
  159. 1 4 9     8. 3. 1 在学习制作作业分解表的同时引进项目 所有使用 J

    I 方法的公司在一开始的时候,培训师都在努力工作,制定作 业分解表。虽然在最初的 1 0 h 培训课程中已经充分理解和掌握了培训四步法的 使用,但如果想要提升技能,制定一份优良的作业分解表,还需要更多的实践 和经历。通过合作和尝试新鲜事物,M a T r S 团队的成员提出了一种四阶段的开 发流程 ( 这很像 J I 的四步法) ,按照严格的流程来制定新的 J I 分解表,确保把 他们所需的重要步骤和要点涵括在内。培训协调员更是成了工厂内这一流程发 展的关键驱动人员,这个流程给培训师和全公司都带来了多重利益,因为这不 仅有助于他们制定出优秀的作业分解表,甚至在培训师运用 J I 四步法获得教 导工作的重要实践时,还能让许多职能团队一起参与到创建分解表的讨论中。 在第一轮实践中,牢记 P a t r i c k 在课堂上所告诉他们的,要在车间里试验和 “ 路演”新的分解表,所以他们拿了一份分解表的草稿,把它教给工厂里的某个 人。因为他们意识到在最初的试验运行时,不能放慢生产节奏,所以他们决定让 区域或者生产领导人扮演学员的角色来学习这个工作。这些领导者不一定非要从 事这一领域,甚至也不需要了解这项工作,这种方法能判断分解表对知识型同事 是否有意义,也可以从新的视角判断分解表是否有效。除此之外,在这些领导人 参加学习的过程中,也就顺便向他们介绍了 J I 方法。渐渐地,越来越多的制造 团队成员接触了这个项目,并热衷于它的使用,这一工作大大地增加了对于 J I 项目的兴趣和动力,S u z a n n e 把这一活动看作适应戈尔文化的全新过程。 得到初步试验的一些反馈之后,培训师对自己的分解表进行了调整,然后 再次进行实地试验。在第二轮路演中,工艺工程师充当了学员的角色。因为 S u z a n n e 知道工程师是过程的关键,也是 S O P的利益相关者,经常撰写 S O P的 工程师,通常会使用技术型术语来定义过程,接受这个过程培训的新学员可能 需要进一步的解释,她意识到了事先让工程师参与 J I 的好处。因此,在第二 轮中,让制造培训师和工艺工程师紧密合作,探讨 J I 分解表的内容,培训师 也证实了他们的分解表能正确地教导工作,就像 S O P指示的那样。 至此,培训师得到了技术上正确的分解表,开始准备把这些介绍到现场, 以及介绍给那些将要接受培训的员工。在第三轮中,他们对直接负责这些工作 的区域领导者进行工作培训,得到了一些关于分解表的编写情况、遗漏的事情 或者难以理解的事情的反馈,同时也使得区域领导人能更透彻地理解团队将要 实施的培训。 在最初的三轮实践中,虽然主要目标是调整和完善作业分解表,但当培训
  160. 1 5 0     师把工作教给领导人和工程师时,他们每次都是用 J I 四步法来实践的。M a

    T r S 团队的成员担任教练和技术顾问,对培训师的表现给予反馈,帮助他们完善方 法的运用。此外,作为学员或者观察员的员工能够亲眼目击 J I 这一过程,也 能对这个新的培训项目到底是什么获得一个很好的感受。 最后,分解表开发流程的第四轮,是对不知道这项工作的制造同事进行培 训。在这一轮中,技术顾问会观察教导,但是不发表意见,只是对培训师使用 J I 四步法做一个最终评价。培训师知道有人会对自己进行评估,所以严格按照 四步法努力工作。实际上,这是最后的测验,确保分解表得到理解以及如设计 那样发挥作用,这也是对培训师的最后一次检查,确保他/ 她在去车间开始常 规的工作培训之前,已经掌握了 J I 的四步法。 一旦完成了分解表并准备好使用,培训师就把它们带到车间,去培训员 工,包括在做这些工作的新老同事。实际上,这些培训课程就是 J I 方法的 “ 试点项目” ,团队必须要注意与这些工作相关的任何指标,以便在最终评价 中使用。随着实际培训工作的推进,一个培训协调员注意到,J I 四步法能自动 地考虑先前培训培训师项目中的三种培训模式:视觉型、听觉型和动觉型。之 前培训师会尽量适应学员展现出来的风格,有了 J I 之后,不管培训师是谁, 当他们在第二步中 “ 告知,展示,说明”作业的细节,第三步中让学员实际 ㊀ 韦伯斯特在线词典 ( h t t p : / / w w w . m e r i a m - w e b s t e r . c o m ) 定义: “ 动觉或与之相关:肢体或者身 体感受移动的能力。 ” 操作一遍工作时 ( 也就是动觉型的方法㊀) ,他们把这三种风格都已囊括在内。 总的来说,制作 J I 分解表的四个阶段如下: 第一轮:教导不熟悉过程的培训倡导者,来检查对分解表内容的基本理 解;修订分解表。 第二轮:教导工程师,确认与 S O P相关的分解表的技术内容;修订分解表。 第三轮:教导负责工作培训的生产领导人,以便检查遗漏的内容或者理解 的难点;修订分解表。 第四轮:教导不熟悉工作的制造同事,作为分解表的最终检查和对 J I 培 训师的正式评估。 8. 3. 2 让工程师参与过程 项目团队注意到一个好现象:在执行试点项目时,工程师、领导人和培训 师之间的交流增加了。一个培训协调员观察后道,“ 看到这些团队合作得这么出
  161. 1 5 1     色真是太棒了。 ”虽然工程师了解作业相关的所有设备、说明书以及技术内容, 但是从事 J I

    分解要求掌握更多的最佳做法,来推动工作的培训。在制造步骤中, 运用物料和工具可能需要很高的灵活性,这些都是工作教导中视作要点的内容。 作为实践教导的学员,工程师对工作提出问题,另外,通过从学员的角度 看待工作,他们很快就可以看到需要改变或者改善的东西。在完成培训之后, 就可以提高分解表的质量和实现的效果。 工程师在从事其他 S O P和新项目时,可以参考他们的工作教导经历,这 也在一个工厂中得到了证实。一个参加过 J I 课程的生产领导人回到新产品开 发的工作中,她和工程师一起设计新的工艺,包括编写 S O P ,在把 J I 技术整合 到手头的工作中之后,效果几乎立竿见影。通过增加工作的要点来加快工艺开 发,他们可以让工程作业更接近现场。 8. 4 结果和结论 正如前面一节所描述的那样,在整个试点期间,S u z a n n e 和项目团队经常 与 Q A举行会议,探讨如何将 J I 方法,特别是 J I 分解表,整合到现有的质量 体系中。S u z a n n e 认识到,这些讨论很少涉及如何实施试点,更多的是涉及试 点结束后如何做好准备来推出和维持 J I 。项目的最初目标是在能够实现项目目 标的部门内传播培训方法,她相信这个试点将证明 J I 是他们所需的有效工具。 接下来,她和主要利益相关者的工作是,在实施试点的同时为方法的顺利实施 铺平道路,一旦试点完成就能立即推广。 临近 2 0 0 9年底,她的团队从运用 J I 进行教导的所有作业中收集了全部指 标和数据的结果,以及主要相关人员的反馈。这些数据组成了试点的总结报 告,添加到最初的 J I 试点质量计划中,它包括了以下内容: ▪ 与原计划的所有偏差。 ▪ 参加每个工厂实施团队的同事名单。 ▪ 被认为有潜力成为 J I 培训师教练的同事。 ▪ 在试点期间为协助 J I 推行而产生的模板,比如培训时间表、工作分解模 板 ( 见图 8 - 2 ) 、工作分解任务单 ( 用于划分优先顺序及跟踪 J B产物) 和培训师/ J B评估表 ( 见图 8 - 3 ) 。 ▪ 每个工厂中所有 J I 活动的总结,包括分解的 S O P ,在某个区域引进 J I 的依据,以及所有相关活动。 ▪ 从参加 J I 培训课程的学员那里获得的定性反馈。
  162. 1 5 2     ▪ 把 J I 整合到质量体系中的建议。

    ▪ 关于如何评估 J I 培训师和 J B的建议。 ▪ 表明质量计划要求得到满足和判定试点成功的总结陈述。 基本情况 操作: 开始时间: 结束时间: M D/ J B编号: 日期: 工厂: 区域: 学员: 培训师 ◦工程师◦新员工◦评审员 ( L e a d e r A s s e s s o r ) 注: 准备 ◦S O P ◦蓝卡 ◦工作分解 ◦工作台 注: 让工人做 好准备 ◦让人放松 ◦陈述工作 ◦找出已知的 ◦工作兴趣 ◦阅读 S O P ◦检查工具 ◦检查部件 ◦让学员就位 注: 演示操作 ◦重要步骤 ◦◦◦◦◦ ◦要点 ◦◦◦◦◦ ◦理由 ◦◦◦◦◦ ◦清楚的教导 ◦最少的词 ◦参考 S O P 注: 尝试操作 ◦重要步骤 ◦◦◦◦◦ ◦要点 ◦◦◦◦◦ ◦理由 ◦◦◦◦◦ ◦清楚的指导 ◦最少的词 ◦参考 S O P 注: 跟进 ◦重要步骤 ◦◦◦◦◦ ◦要点 ◦◦◦◦◦ ◦理由 ◦◦◦◦◦ ◦清楚的指导 ◦最少的词 ◦参考 S O P 注: 工作分解 ◦措辞最简单化 ◦最少的重要步骤 ◦每步要点最少 ◦遵循 S O P ◦理由明确 ◦保持稳定 注: 图 8 - 3  培训师/ J B评估表
  163. 1 5 3     修订的质量计划交由主要的职能领导者审核和批准。一旦计划被批准,就 和 M a T

    r S 资助团队 ( 类似业务领导人组成的指导委员会)分享该结果,加上 总结报告,质量计划实质上成为一个实施提案,概述了如何让 J I 在整个组织 中得到最佳实施的建议,这使得业务领导人在是否要在其他部门推出 J I 的问 题上能够做出明智的决定。 在仔细审查之后,资助团队同意这些建议并支持各个分部门推出 J I 。下一 步,他们总结了试点的成功结果,并和公司的其他部门沟通,以便公司领导人 能自主决定什么时候以及怎样开始实施。现在每个公司或者工厂都在制定计 划,启动各自的 J I 实施活动,而且士气高昂。S u z a n n e 团队的作用是为如何推 进 J I 创造模板,做完这些之后,她总结道,“ 现在路已经铺好了,每个团队也 都在沿着这条道路前进。 ” 学习和建议 J I 试点的经历为团队提供了各种学习经验的机会,使他们能够在更广范围 的 J I 实施中把这些建议考虑进去。除了公司领导层提供的安全保障外,再加 上这个小型核心团队提供的支持与力量,许多尝试用不同方法整合 J I 的机会 随之而来,最终让文化、商业和质量体系成功地融合在一起。S u z a n n e认为, 在拥有强烈特定文化的庞大组织这种类似的环境中,如果你想要实施 J I ,那么 他们在这条路上所学到的东西,无疑是对你有益的。以下是她的一些体会: ▪ 以强大的培训师组织模型作为开始,运用它作为成功实施的基础。以此 为基础建造房子,或者正如吉姆·柯林斯 ( J i mC o l l i n s )所言,“ 先人, 后事。 ”首先让合适的员工上车,其次决定你们要去哪里。 ▪ 慢慢地开始,不要着急— — —循序渐进。通过始终和利益相关者共享相关 信息并进行有效沟通,创造动力。保持耐心,不要强迫他们,让他们自 然而然地参与到过程中。提供亲自体验 T WI 的机会。 ▪ 拥有坚定的 T WI 项目倡导者,他/ 她可以在组织中选择合适的利益相关 者 ( 如 Q A 、制造商、工程师) 。根据组织情况,有了一个热情的倡导 者之后,再开始实施,这可能比没有一个有力的领导者就早早开始要更 好,否则你的努力可能就白费了。这个人必须非常受到员工尊敬,并拥 有很好的引导技能。换句话说,他/ 她必须明白在管理这种规模的项目 中所要努力完成工作的复杂性,了解公司的需求,对培训充满热情。 ▪ 在交流中获得协助或专家意见。不要低估良好交流和市场行为改变的力 量。在过程早期就交流展示如何把 J I 整合到公司环境中的愿景,这是项
  164. 1 5 4     目起步和前进的关键环节。S u z a n

    n e 认为,“ 你必须花费时间,在行动前 得到员工的支持。 ” S u z a n n e 和她的项目团队面临的一个问题是,如何把 T WI 整合到已被大家 接受的公司文化中,这一问题被证实富有挑战性但并非难以克服,运用他们能 够依靠的工具,追求他们坚定不移的目标,他们的奉献和坚韧是成功的最重要 因素。完成了传授培训方法这一目标之后,S u z a n n e 的最后任务是请 T WI 研究 院为他们培训 6个主要的 J I 培训师,以传授 J I 的 1 0 h课程,这组培训师从参 与试点的培训师中选择,之后他们就能为公司提供内部支持,继续以一种公司 领导者感觉满意的速度推进 J I 。2 0 1 0年 1月初,这批 J I 培训师教练毕业,开 始把 T WI 作为开展业务方式的一部分,如今,正根据每个工厂的实施计划开 办 J I 课程。
  165. 1 5 5     第 9 章 TWI 回到弗吉尼亚梅森医疗

    中心的医疗保健部门㊀ 弗吉尼亚梅森医疗中心 ( V M M C )是西雅图三家主要的医院之一,拥有 4 0 0名在职医生,总共 5 0 0 0名员工。这家医院的本部位于俯瞰普吉特海湾和 七个区域中心的皮尔 ( 蒂罗尔州)附近,有 3 3 6个床位,2 0 0 8年的净收入达 到 6 . 5亿美元。最重要的是,一直以来,大家都公认 V M M C是全球首家将丰 田生产方式 ( T P S )应用于医疗保健行业的医疗中心,它还向梅奥诊所和英国 国家健康保险系统等这些受人尊敬的供应商提出建议,建议他们把精益运用到 医疗保健领域中。2 0 0 8年,他们成立了弗吉尼亚梅森研究院 ( V M I ) ,向其他 医疗保健供应商以及组织提供弗吉尼亚梅森生产方式 ( V M P S ) 的教育和培 训,并把 V M P S 称为自己的 T P S 版本。 2 0 0 2年 6月,V M M C迈出了成为一家精益医院的第一步,当时派出了由 3 0多个人组成的高层管理层,进行了为期 1 3天的精益生产学习之旅,其中包 括日本的丰田。在学习期间,为了理解标准化作业的概念和应用,这些高管在 装配线上亲身实践。医院沿着这些最初的步伐,开始实施 T P S原理和 T P S工 具,包括节拍时间、5 S 、均衡化和看板系统。在应用的第一个四年中就节省了 6 0 0万美元的计划基建投资,释放了 1 . 3万 f t 2 的空间,减少了 3 6万美元的库 存成本,减少了步行距离,缩短了账单收集时间,大幅度降低了感染率,最重 ㊀ 注意:这个案例研究中所描述的改善指标是当时的快照,目前可能有不同的效果。 ㊁ 丰田装配线鼓舞医院的改善,《 华盛顿邮报》 ,2 0 0 5年 6月 3日,P A 1 。 要的是,提高了病人的满意度㊁。到 2 0 0 9年年底,一共节省了 1 1 0 0万美元的 计划基建投资,释放了 2 . 5万 f t 2 的空间,节省了 1 0 0万美元的库存成本,员
  166. 1 5 6     工每天的步行距离减少了 6 0 m i

    l e ㊀。另外,他们还在病人取回检查报告方面削 减了 8 5 %的时间,同时仅在一年之内就减少了 5 0万美元的劳动力支出 ( 加班 ㊀ 弗吉尼亚梅森医疗中心,2 0 0 9年 V M P S事实,w w w . v i r g i n i a m a s o n . o r g / h o m e / w o r k f i l e s / p d f d o c s / p r e s s / v m p s _ f a s t f a c t s . p d f 。 ㊁ 同上。 和临时工) ㊁。 2 0 0 7年,他们阅读了 《 丰田人才》 ,以追求能积极、持续地复制丰田体 系,也首次认识到有一种值得他们学习的方法,该方法将有助于他们加强标 准作业 ( T P S 的基础)方面的工作。他们立即运用从 《 丰田人才》 中学到 的理念,制定作业分解表,比如说 “ 遵照疾病预防控制中心 ( C D C )和世界 卫生组织 ( WH O )的手部卫生指导方针的手部卫生” ,以及 “ 手术或介入性 操作前的短暂停顿” ,并且试图运用 T WI 方法教导这些工作。可是他们发 现,自己的分解表 ( 见图 9 - 1 )过于详细,而且,学员还容易被培训过程弄 糊涂。在这种能在丰田得到有效运用且屡试不爽的方法中,他们却得不到想 要的结果。 在 2 0 0 8年 6月圣地亚哥的制造卓越研究院会议上,V MMC的改善推进 办公室的领导 L i n d aH e b i s h ,参加了由我们和作者共同召开的一个研讨会。 在那里,她认识到,T WI 项目的培训通常都会遵照一个明确的方法,以保 证适当的学习和方法的运用。而且,她发现这些课程都是经过包装的,以 备教学使用,只要一接到通知就可以立即开始。她确信 T WI 将有助于促进 V MMC的持续改善工作,但是需要一个能够领导这项工作的热心推动者。 回到西雅图之后,她与执行领导团队合作,并且请求重新考虑工作分配,让 其中一位肿瘤学护士 M a r t h aP u r r i e r 来领导这项工作,把这些培训项目引入 V M M C 。 作业分解表  日期:2 0 0 8年 1月 2 1日  团队领导人:D o n n aS . ,G i l - l a i nA . ,J o a nC .  领导:D o n n a S . ,总经理  区域:提供简单的病人护理, 或者与病人护理供应、设备或 食物有联系的所有区域  作业:遵照疾病预防控制中 心 ( C D C ) 和 世 界 卫 生 组 织 ( WH O )的手部卫生指导方针 的手部卫生  撰写:J o a nC . 图 9 - 1  原始的手部卫生作业分解表
  167. 1 5 7     ( 续) 主 要 步

    骤 要  点 要点的理由  步骤 1 :确认清洁双手的需要  当直接接触病人或病人环境 时,去除人造指甲或填充剂  人造指甲中储藏了细菌,当 你触碰病人时会传递过去  无论您是否使用手套,都要 清洁双手 ( 例如,戴上手套前 以及摘掉手套后)  手套不能替代清洁双手,因 为手套不能阻止细菌的传播  在直接接触病人,或者病人 环境,或者设备前  防止病人接触你双手上携带 的有害细菌  在直接接触病人,或者病人 环境,或者设备后  防止自己和医疗保健环境接 触有害的病人细菌  步骤 2 :检查双手,确定最佳 的洗手方法  如果不是明显地污染,使用 酒精基凝胶清洗  用凝胶 清 洁 更 快、更 有 效, 并且你的双手耐受性更佳  明显污染的双手或者双手有 排泄物污染,要求用肥皂和水 冲洗  泥垢、血、排泄物,或者其他 体液,最好用肥皂和水去除 ( 酒 精基凝胶不能杀死梭菌孢子)  步骤 3 :用足够的产品来涂抹 所有的双手表面以及手指  凝胶:用拇指指甲大小数量, 涂抹所有表面  要求摩擦和皮肤接触以去除 细菌  清洗:用水打湿双手,用足 够的肥皂涂抹所有的双手 / 手指 表面进行清洗  步骤 4 :用足够的时间清洁 双手  凝胶:使劲摩擦,直到产品 把双手弄干  完全弄干后,消毒剂才能完 全发挥作用。( 至少 1 5 s )  清洗:至少 1 5 s( 唱 “ 生 日 快乐”歌的时间长度)  至少需要 1 5 s ,以确保双手表 面的完全覆盖  使用纸巾关闭水龙头  防止细菌从水龙头传到干净 的双手上  步骤 5 :将双手完全干燥  用中心供应站提供的润肤霜, 使双手保持湿润  在不妨碍抗菌行动的情况下, 使接触皮肤炎最小化  双手干燥后,戴上手套  如果潮湿的双手直接接触手 套材料,可能发生皮肤刺激  步骤 6 :用干净的双手去执行 任务  清洁双手后立即完成任务  你可能会思想不集中,并且用 干净的双手接触不干净的表面 图 9 - 1  原始的手部卫生作业分解表 ( 续)
  168. 1 5 8     9. 1 选择合适的人选 M a

    r t h aP u r r i e r 在接到命令的时候,是 V M M C肿瘤部门住院部的主任,作 为一名注册肿瘤护士,她也是西雅图各种护士学校的教师和指导者,虽然她并 不打算离开肿瘤部门或者放弃她的护士角色,但对于所要从事的 T P S 工作感到 非常兴奋,在谈及 T WI 方法时,她很快就理解了良好培训的应用。 在 V M M C ,大家都非常熟悉 M a r t h a ,因为她作风积极主动、善于激励、并 且锲而不舍。在弗吉尼亚梅森生产系统的工作中,组织非常希望改善,M a r t h a 也很希望标准程序能作为改善的基础发挥作用。她发现自己经常引用 T P S 创始 人大野耐一所说的话: “ 没有标准就没有改善。 ”她也发现自己经常重复关于 标准和持续改善的口头禅:“ 标准提供稳定,稳定提供可视化,可视化为持续 改善提供目标。 ”这是她最喜欢说的话,同时也希望大家能记住这句话。 带着对标准作业的坚定信念,M a r t h a接受挑战,成为改善推进办公室 ( K P O )的主任,肩负在组织中实施 T WI 项目的使命。她立即开始向 T WI 研究 院咨询一些优秀战略,以便获得引进 T WI 的真正价值,并且以其他成功的公 司部署作为学习榜样。2 0 0 9年 3月,她组织了第一次 T WI 的 1 0 h课程,由 T WI 研究院的资深培训师理查德·阿伯克龙比 ( R i c h a r dA b e r c r o m b i e )亲自指 导,他们决定挑选最初的 1 0人小组,在一周时间内接受工作教导和工作关系 两个模块的学习。这 1 0个人包括 M a r t h a ,两名 K P O的其他员工,两名临床教 育的员工,两名护士以及三名病人护理技师 ( 护士助手) 。 然后,在临床教育办公室的帮助下,V M M C的第一个战略性举措是在病人 护理技师 ( P C T )层级中开始实施 T WI ,临床教育办公室的任务是确保医院所 有员工在自己的工作上都受到良好的培训。这个举措被证明非常有效,因为一 旦开始工作的实际培训,护士就会看到 P C T培训的积极效果,于是询问 M a r - t h a ,怎样才能接受同样的培训。尤其是护士长 C h a r l e e nT a c h i b a n a ,看到培训 方法的威力后,大力提倡在组织中运用 T WI 培训。 9. 2 初期培训和感悟 在准备首次培训的过程中,M a r t h a 组织了 1 0个参与者阅读 《 丰田人才》 和浏览 T WI 研究院的网页,它解释了不同方面的 T WI 项目及其历史,她也让 他们阅读了 A r t S m a l l e y 关于基本稳定性的文章,以及 J i mH u n t z i n g e r 关于为什
  169. 1 5 9     么标准作业不是标准的文章,他们还收到了一封关于如何准备培训的通知书, 其中包括把一个真实案例带到课堂上实践,所以 M a r

    t h a 要求参与者去观察自 己区域的关键工作,以及审查相关的标准。 当准备开始培训时,M a r t h a 及其同事仍不确定哪一项医院工作适合培训或 者说适合使用 J I 方法。在此期间,M a r t h a 正好在做一个关于该主题的有目的 性的文献研究,并且在深入查阅护士档案时,她收到了一份来自 《 美国护理 杂志》1 9 4 6年 6月刊登的一篇文章的复印件。这篇文章是由一名注册护士奥 利夫·怀特 ( O l i v eWh i t e )所写的,她曾在 K i n gC o u n t r yH a r b i r v i e w医院工作, 与西雅图的 V M M C只有几个街区的距离。在文章中,她解释了医院是如何在 战争的关键时期引入 T WI 的,当时护工的培训对于补充护士的减少来说至关 重要。这份长长的可培训职责清单被分成了四类:①病房管理;②护送和交 流;③病人护理;④安慰职责。虽然已经过去了 6 0余年,但是清单上的工作, 比如说清洁消毒器、得到供应、帮助病人行动、帮助病人穿衣和脱衣、塞便 盆、检测尿糖、给病人床浴、记录排便次数、填写出入院信息等这些任务,与 他们目前的任务并非完全不同。因为能从过去获得帮助,并且能 “ 站在护士 前辈的肩膀上”进行工作,所以 M a r t h a 受到了极大的鼓舞。 对于 1 0 h 的 J I 课程,根据指示,他们要带一些能在培训课堂上完成的小 型工作,十个成员确定了以下这些任务: ▪ 手部卫生; ▪ 手部清洗; ▪ 包含 6个要点的每小时查房; ▪ 收集病例; ▪ 血糖监测; ▪ 盐分平衡; ▪ 穿脱手术衣、手套、口罩 ( P P E ) ; ▪ 佩戴病人的 I D手环; ▪ 粪潜血试验; ▪ 清空造瘘袋。 在培训的 1 0 h 期间,他们发现,这些工作不仅非常适合用 J I 方法进行培 训,而且与之前的教导方法相比,他们确实能够得到更有效的培训。 一旦课程完成,M a r t h a 就带着他们所从事的 1 0项工作清单,把它介绍给 参与培训的两个住院部的经理。他们认为 1 0项工作太多,不利于起步,建议 可以把清单精简到最关键或者最有效果的两至三项工作。这样一来,就可以把 这些工作作为 T WI 项目的试点项目进行教导,从而证明该方法的价值。他们 帮助把工作数量减少到以下 3项任务:①用肥皂/ 水清洗的手部卫生;②用凝
  170. 1 6 0     胶清洗的手部卫生;③每小时查房。 即使在 1 0 h

    培训结束之后,大家还是觉得团队成员仍然需要实践,他们在 课堂上制作的分解表有待进一步的改善。于是 M a r t h a 把这些成员按三人一组 的形式进行分组,让每组从事其中的一项工作,而她自己是每个小组的第四个 成员。这些小组练习执行各自的工作,并且改善他们的分解表。之后,他们为 每项工作建立一个工作室,并把每项工作的分解表悬挂在附近的墙上,方便查 看。然后,每个小组的一名成员将工作教给其他两个小组的成员,他们在房间 内一项一项地教导,直到其他组的每一个成员都接受了该组的工作培训。在练 习循环期间,出现问题或者某些感悟时,就会把它们写在墙上的分解表上,以 便进一步改善分解表。他们能够评估培训进行得有多顺利,当一切都结束时, 团队的所有成员都接受了培训,并且都能够完成这三项工作。 现在,他们已经准备好向医院展示这种新的培训方法的威力。 9. 3 手部卫生:从正确的地方开始 从一开始,当 V M M C员工阅读 《 丰田人才》并发现 T WI 培训项目时,他 们就知道手部卫生是他们想要实施 T WI 的领域。事实上,把双手洗干净,是 保持健康最有效的一种方法,这也是一个常识。在一般的公共场合,这是正确 的,对医院和医疗保健机构的工作人员来说这更加重要,因为在这些地方,病 人之间容易传染。V M M C的口号是:“ 为保证病人和自己的安全,我们唯一能 做的最重要的事情是,洗手。 ” 通常,解决这个问题的方法是进行一场手部卫生运动,通过演讲、幻灯片 演示、海报、明确的指示以及其他增强意识的技术,提高洗手的频率并持之以 恒。在 V M M C ,他们按照世界卫生组织 ( WH O )的指示,提供如何洗手的详 细指导,包括洗手的简单示意图 ( 见图 9 - 2 ) ,以及什么时候该洗手的指令: 1 )接触病人前。 2 )消毒 ( 预防感染)任务前。 3 )体液暴露风险后。 4 )接触病人后。 5 )接触病人环境后。 他们还采用了世界卫生组织的誓言,“ 我们不仅自己在接触病人前后都要 洗手,还要提醒别人也这样做。 ” 虽然 V M M C以及各地医疗保健机构都做了这些扎实而杰出的工作,但是 全国范围的医院审核表明,医护人员和专业人士并没有秉承这些重要的指导方
  171. 1 6 1     医疗保健中的手部卫生指导方针 ( 最新草案) / 根据

    E N1 5 0 0修改 图 9 - 2  世界卫生组织手部卫生指导 针。医学杂志 《 柳叶刀》中 2 0 0 0年的一项研究表明,只有 4 8 %医护人员按照 指示洗手㊀。更多来自 WH O的近期数据显示,“ 在医护人员和病人打交道的时 候,他们应该清洁双手,但有 6 0 %的情况下他们都没有做到㊁。 ”V M M C自身 的审核数据也表明,到 2 0 0 9年第三季度为止,过去一年内只有 8 3 . 5 %的员工 做到必要的时候洗手。WH O还报告说,在发达国家的现代医疗机构中,有 5 %~ 1 0 %的病人会染上医院相关的感染病,其中最有可能的罪魁祸首是不洗 ㊀ 皮泰 ( D . P i t t e t ) ,《 柳叶刀》杂志,3 5 6 ,1 3 0 7 - 1 2 ,2 0 0 0年。 ㊁ 世界卫生组织, 《 拯救生命:清洗双手》 ,2 0 1 0年 5月 5日提倡行动的工具箱,w w w . w h o . i n t / g p s c / 5 m a y / r e s o u r c e s / s l c y h _ b r i e f i n g - k i t _ w e b s i t e . p d f 。 ㊂ 世界卫生组织,卫生相关护理检验和手部卫生改善— — —手部卫生协调程序的幻灯片,幻灯片展 示,第 6张幻灯片。 手的医疗人员,是他们在病人之间传播细菌㊂。
  172. 1 6 2     因为这是生死攸关的事情,所以 M a r t

    h a 让她的团队开始解决这个重要的 培训问题:我们要怎样才能让医院员工不仅做到正确洗手,还能够坚持这一习 惯?而且,随着 2 0 0 9年春季甲型 H 1 N 1流感病毒 ( 又名猪流感)的爆发,以 及不确定是否能为即将到来的流感季节及时研发有效疫苗,因此,对他们来说 有效完成这一培训就更加势在必行了。 当考虑如何在整个组织中将洗手的工作标准化时,M a r t h a 想起了 V M M C 的中尾千寻 ( C h i h i r oN a k a o )老师在标准作业内容中所说的话。N a k a o 先生是 美国新技能公司的创始人,在 V M M C指导持续改善培训,他曾说过教导应该 “ 具体到手部动作。 ”她认为,仅仅告诉员工洗手是重要的,或张贴海报向人 们说明如何洗手,但都不能彻底解决问题。通过一对一地向员工展示并告诉员 工如何执行工作,并解释为什么他们必须按照教导执行工作,这将是对良好工 作教导技术的真正考验。通过认真研究手部动作,他们将逐步深入理解过程中 的每一个步骤。 在接受正规的 T WI 研究院培训之前,他们使用 J I 的尝试并没有成功,而 他们现在认识到,最初的分解表 ( 见图 9 - 1 )过于复杂烦琐,不能进行有效地 培训,他们必须使这些分解表更加清楚简洁。因此他们将手部卫生任务划分为 两个独立的工作:一个是用肥皂和水洗手,另一个是用凝胶洗手。这两个任务 看似相似但实际上却有明显的区别:当手上没有明显沾上污垢、血液、粪便或 其他体液时用凝胶,而要清洗这些污染物时,就需要用肥皂和水。 随着更深入的思考,他们认识到最初的分解表更像是一份作业指导书的概 括,试图描述过程中发生的每一件事情。在 J I 培训课程中,他们学会了在说 明工作的时候,应该坚持使用一些简洁精悍的语句,侧重于那些在演示中不容 易发现的要点 ( 见图 9 - 3 ) 。更重要的是,他们发现,通过深入细致地审视该 工作的 “ 手部动作” ,就算把分解表减少到只有几个词语,也能够更详细地解 释该过程。 例如,最初的分解表是这么描述洗手过程的, “ 用水把双手弄湿,并用足 够的肥皂涂抹所有手/ 手指表面” ,然后持续 “ 至少 1 5 s( 唱一首 ‘ 生日快乐’ 歌的时间) ” 。在执行这项工作和参考 WH O的示意图研究整个过程之后,他 们得到了该过程更详细的一些细节。首先,他们明确了手应该最先接触什 么,是肥皂还是水。这会引起巨大的差异,因为很多人认为,先用肥皂,再 直接用水冲洗更有效。但实际上,这种方法容易冲掉肥皂,而如果先用水后 用肥皂,能让肥皂更加彻底地起泡。所以,看似高效的方式实际上降低了工 作的效率和质量。在用肥皂前,手必须完全是湿的,新的分解表中清楚地指 出了这一点:
  173. 1 6 3     版本 1 . 0 0

    7 . 0 7 . 0 9 工作分解表 操作:手部卫生清洗 配件:肥皂、自来水、一次性毛巾 工具和材料: 重 要 步 骤 要  点 理  由  推进这项工作时,合理的 操作部分  在一个步骤中可能发生的事情:  1 .促进或阻碍工作  2 .伤害工人  3 .让工作更容易做,例如,诀窍、 技巧、特殊时机、一些特殊信息  要点的理由  1 .打湿双手  不用肥皂  如果先用肥皂,它容易 被冲掉  2 .涂抹肥皂  涂抹表面  3 .搓手  1 .掌心对掌心  2 .掌心对手背  4 .搓手指  1 .大拇指  2 .交叉  3 .指背对掌心  4 .指尖对掌心  5 .冲洗  让水开着  6 .擦干  用一次性毛巾关水  预防手的二次污染 图 9 - 3  手部卫生的新工作分解表 步骤 1 :把手弄湿。 步骤 2 :涂抹肥皂。 其次,他们最初的分解表只是指明 “ 所有的手部表面及手指” 需要打上 肥皂,因为 “ 需要摩擦和皮肤接触才能去除病菌” — — —这是要点的理由。这显 然没有具体到 “ 手部动作” ,并且没有明确怎样确保去除全部细菌。而在新的 分解表中,接下来的两个步骤将明确地指出怎样 “ 搓手” ( ①掌心对掌心; ②掌心对手背) ,以及怎样 “ 搓手指” ( ①大拇指;②交叉;③指背对掌心; ④指尖对掌心) ,只需要这几个词就够了,因为指导者在说明这些重要步骤和 要点时,学员也在观察他们的洗手工作。通过一边练习这个正确的步骤,一边 记住这些要点,他们就每次都能正确地执行这项工作。
  174. 1 6 4     把这些问题都解决以后,他们就会觉得,规定洗手的总时间至少要达到 1 5 s( 唱

    “ 生日快乐”歌需要的时间) ,就不再那么重要了。因为 1 5 s 的最初设 想是保证手和手指的每个部分都花费适当的时间来清洗,但是如果员工没有意 识到这才是正确的方法,或者他们觉得可以缩短这个过程,即使你唱了这首 歌,也不能保证就能做到真正把手洗干净。掌握了正确的步骤之后,就算不具 体指定洗手的最短时间,也能保证正确地操作。 这个团队很快就确认了他们所教的程序确实是正确的做法。之前在试验中 就参与培训的一名病人护理技师,碰巧正在参加静脉切开术培训,学习怎样采 血,以便能在实验室多做一些其他工作。在这门课程中,教导者做的第一件事 情就是说明干净的双手的重要性。他让每个人都在手上涂荧光凝胶,并进行清 洗,然后在黑暗的灯光下观察还有多少凝胶残留下来,一般是在手指缝里或者 是指甲边缘,只有那个用 J I 培训过如何洗手的 P C T通过了测试。事实上,教 导者说他从没见过有人能把所有的荧光凝胶都洗掉,他认为这只是侥幸,于是 让她再洗一次。当她再一次完全清洗干净时,他们决定在接下来的课堂时间 内,就让这个 P C T教导每个人如何正确地洗手。 V M M C团队有充分的理由将手部卫生作为一项合适的任务来教导医院的员 工,因为它在整个机构中发挥着普遍且明显的作用,这项工作的成功将能够推 动整个医院使用 T WI 作为标准进行工作培训。 9. 4 培训推广 既然他们建立了教导的正确过程,那么下一个挑战就是在九周时间内向八 个护理病区,4 6 7名 R N和 P C T推广培训 ( 见图 9 - 4 ) 。他们决定运用 J I 四步 法单独向每个人传授三项工作:两项手部卫生工作 ( 用凝胶洗手与用肥皂和 水洗手基本一样,只是不需要将手打湿,冲洗和干燥)和每小时查房 ( 在本 章的下一节中介绍) 。此外,他们还计划视个人而定,对每个受训者进行多达 五次会面的跟进检查,以确保他/ 她在使用所教的方法。由于医院病房一向繁 忙,护士和工作人员需要不间断地照顾病人,让他们觉得很难让这些员工接受 脱产培训。因为成本的缘故,也因为 1 2 h轮班制的护士在结束漫长的一天之 后,在接受培训的时候无法集中注意力,因此,他们也不想加班培训。他们还 认为,既然培训是他们所要求工作的一部分,那么就应该在工作时间内完成, 而不是在下班之后。这任务看似艰巨的,然而,正如 M a r t h a 所说的那样:“ 当 然,这件事不可能完成,因此,我们才想要去完成它。 ”
  175. 1 6 5     工作教导培训时间表— — —医疗保健 工作名称:1 .手部卫生—

    — —肥皂和水 2 .手部卫生— — —凝胶 3 .每小时查房 部门:1 7 ,1 6 ,1 5 ,1 4 ,1 0 ,9 ,8 ,7 日期: 2 0 0 9年夏季 7 月 2 6 - 8 月  1   日 8 月 2 - 8 日 8 月 9 - 1 5 日 8 月 1 6 - 2 2 日 8 月 2 3 - 2 9 日 8 月 3 0 - 9 月  5   日 9 月 6 - 1 2 日 9 月 1 3 - 1 9 日 9 月 2 0 - 2 6 日 时间表 的变化 9层 X X X 1 4层 X X X 8层 X X X 7层 X X X 1 7层 X X X 1 6层 X X X 1 5层 X X X 1 0层 X X X 交接 工作表现 图 9 - 4  九周推广培训时间表 他们开始寻找一天中最适合培训的停工时间,反过来说,他们试图找出一 天中不适合培训的工作时间段。早上 7点到 1 0点正是这些时间段之一,这是 交接班时间,所以每个上班的护士,都忙着交接病人,并确定工作任务的优先 顺序。而且这时候病人们也都醒了,需要去洗漱间,还要为他们提供早餐和药 物等。此外,通常这个点是发货的时间,要把送来的物品分类整理并放好,所 以会有点混乱,然后他们发现,1 0点 ~ 1 4点以及下一班的 1 7点 ~ 2 1点都是 很好的培训时间段。所以他们为培训排出了连续 4 h的时间,并为 J I 培训团队 的成员们访问各病区的工作制作了一个日程计划表 ( 见图 9 - 5 ) 。 即使有了这份计划表,他们仍然需要保持很高的弹性。他们计划在每个 2 h 的时间段内培训四个员工,单独向每个人传授这三项工作。进入任何病区 的前一周,他们要与护士长确认这个安排表,根据个人情况,调整培训时间, 也会尝试提前安排接受培训的人员,但如果他们发现该区域不适合培训,或者 没有人参加培训,他们就会转到另一个病区。依据的原则就是按时间表往后推 移并执行跟进工作,或者对之前错过培训的人员进行培训。他们想和病区之间 保持良好的沟通,然后得到他们的支持,所以只要某病区不接受培训,他们就 不会把该病区列入时间安排表。与病区合作是关键,这样他们就不会觉得 “ 我们只是为了配合才来接受培训。 ”
  176. 1 6 6     本周关注的病区:7 ,8 ,1 6 ,1

    7 八月 周日 周一 周二 周三 周四 周五 周六 2 3 2 4 2 5 2 6 2 7 2 8 2 9 1 2 :0 0 a . m . J o a n i e C . 1 :0 0 a . m . 2 :0 0 a . m . 3 :0 0 a . m . 4 :0 0 a . m . 5 :0 0 a . m . 6 :0 0 a . m . 7 :0 0 a . m . 8 :0 0 a . m . 9 :0 0 a . m . 1 0 :0 0 a . m . M a r t h a P u r r i e r M a r t h a P u r r i e r J a n i n e W. 1 1 :0 0 a . m . 1 2 :0 0 p . m . C h a r l e e n T . 1 :0 0 p . m . C h a r l e e n T . 2 :0 0 p . m . 3 :0 0 p . m . 4 :0 0 p . m . J a n i n e W. A r n i V . A l e n k a R u d o l p h 5 :0 0 p . m . M a r t h a P u r r i e r D e b b i e K . 6 :0 0 p . m . 7 :0 0 p . m . 8 :0 0 p . m . 9 :0 0 p . m . J o a n i e C . 1 0 :0 0 p . m . 1 1 :0 0 p . m . 图 9 - 5  T WI 培训日程表 在开始之前,为了如期完成培训任务,M a r t h a 检查了总体的时间安排表, 知道了每天需要培训的总人数。然后,她准备了一张标准的节拍时间计算表,
  177. 1 6 7     发现他们需要保持每天培训 7人的节奏。随着培训的进行,每周她都要继续进 行计算,调整每天需要培训的总人数— — —有时每天的人数会多达

    9人。即使是 每天都要想办法让人们能够接受培训,她还是和她的团队一起努力,让工作能 正常进行。 培训师们接到命令 “ 要控制住成组培训的冲动。 ”当进入一个病区时,他 们首先会确认这个病区的培训时间表 ( 见图 9 - 6 ) ,并逐个培训名单上的人员。 而常规做法是,成批培训员工,并直接安排到岗位,非技术性的工作更是如 此,但若是那样做,培训效果总是会参差不齐。J I 技术教导他们,需要培训 “ 一名员工,让他快速记住如何正确、安全、认真地完成一项工作, ” 这意味 着需要一对一的培训。虽然这是个艰巨的任务,但 M a r t h a 相信,结果将会证 明这是一个明智的投资。 然而,对 J I 培训师这个团队来说,要在九周内完成一对一的 4 6 7次培训 的确是一项艰巨的任务。这意味着 M a r t h a 需要鼓励他们,并使他们保持高昂 的热情。在一份 2 0 0 9年 7月 3 0日写给她的培训团队的备忘录中,体现了这方 面的工作 ▪▪▪▪▪▪▪▪▪▪▪▪▪▪▪▪▪▪▪▪▪▪▪▪▪▪▪▪▪▪▪▪ ▪▪▪▪▪ ▪▪▪▪▪▪▪▪▪▪▪▪▪▪▪▪▪▪▪▪▪▪▪▪▪▪▪▪▪▪▪▪ ▪▪▪▪▪ ▪ ▪ ▪ ▪ : 第二条:显然,在培训师不能记住他们的名字之前,他们能连续培训的 员工数量是有限的。如果这发生在你身上,不要担心,其实你的大脑完全可 以做到这一点……甚至你的心思不必在现场。你还会佩戴上一个姓名牌,然 后我们的一位优秀成员将为你提供帮助。 完成一次培训课程后,他们会在时间表的适当方格上记录完成的日期,还 会跟进指导,在实际的工作流程中观察工作的完成情况,只要学员有机会实 践,培训结束的当天就可以执行这些跟进过程。在后续跟进过程中,他们不仅 观察学员怎么完成工作,也会向学员询问培训的进展如何,他们之前是否有机 会尝试这样的工作,这项工作本身有没有问题,以及他们是否觉得遗漏了什么 东西。在时间表中,安排了五个时间段用于跟进培训 ( 见图 9 - 6 ) ,但这并不 是说这五个时间段都必须用于跟进培训。培训师接到的指令是,要跟进到他们 觉得员工已经掌握的这些技术,并能成功将其运用到他/ 她的日常事务中为止。 如果他们觉得员工还需要进一步地跟进,就要注明这一点。不然,就在日期边 上写下 “ 完成” 。 培训一开始是在病人面前进行的,虽然 V M M C的病人经常会受邀参加过 程改善的工作,他们一般也会很热情地参与其中,但是在看到工作人员学习洗 手时他们变得非常担心。其实学员已经知道该如何洗手,现在只是在练习指导
  178. 1 6 8     工作教导培训时间表— — —医疗保健 病区剩余培训 时间

    / m i n 1 5 0 0 姓名:A b o l a f y a 组别:P C T 部门:A C E 日 期:2 0 0 9年 6 月- 7 月 剩 下 的 培 训 时 间 分 解 表 编 号 手部卫生肥皂/ 水 手部卫生凝胶 每小时查房 姓名 培 训 F / U # 1 F / U # 2 F / U # 3 F / U # 4 F / U # 5 培 训 F / U # 1 F / U # 2 F / U # 3 F / U # 4 F / U # 5 培 训 F / U # 1 F / U # 2 F / U # 3 F / U # 4 F / U # 5 R . ,B r i t t a n y M . ,T a t y a n a S . ,A d r e a G . ,A s h l e y B . ,C h o k y F . ,E r l i c i t a A . ,T s h a y i n e s h D . ,A l m e z G . ,M i c h e l l e L . ,L i d a P . ,G r e g F . ,C h r i s t i B . ,M a r y M . ,M a r y B . ,M a r t a J . ,D a w d a P . ,M a r g a r e t E . ,D a v i d T . ,A l m C . ,S o l e d a C . ,L o m a A . ,A m r a n A . ,K i r o s W. ,L e a h J . ,A n n a l y n 时间表的变动 图 9 - 6  具体的培训时间表 的方法,但病人不了解这个情况。他们开始抱怨,无法接受照顾自己的护士居 然如此不专业,甚至连如何洗手都不知道。因此团队立即做了调整,改为在一
  179. 1 6 9     个空房间内进行所有的培训。所以在教导的时候,确定场所成为培训师的第一 个任务。随着培训开始取得进展,这些病人开始注意到改善后的技术,对员工 洗手做出评论,“ 好像他们要进手术室一样! ”这个成效如此迅速,影响之广,

    以至于 T WI 的主要倡导者 C h a r l e e n也开始协助进行 J I 跟进检查,以确保护士 使用了正确的洗手技术。 向病人护理技师提供培训的另一个好处是提供了这么做的理由。他们一般 都没有接受过这样具体、透彻的培训,在推行 T WI 之前,几乎没有人会花时 间向他们解释为什么应该以某种方式执行工作,通过这种更尊重员工的方式, 为员工创造了更大的动力和更愉快的工作环境。在培训过程中,P C T询问了很 多问题,例如,在之前从未提过的感染控制的其他方面,他们整体的专业知识 水平得到了显著地提高。 最初的培训推广在九周内如期完成,但是,在宣布结果之前,我们有必要 审视本次试点中所教导的第三项工作:每小时查房。 9. 5 每小时查房:常见问题的解决方案 就实际钱财花费和感到不满的病人数量来看,医院里最顽固和最昂贵的问 题,是住院病人的跌倒现象。按照 M a r t h a 的话来说,这是件 “ 棘手的事情” , 所有医院都在试图想办法解决这个问题。医院里由于跌倒损伤造成的开支非常 惊人,如果能找到方法来减少这些现象,病人的安全也能得到显著地提高。 传统的方法是考虑病人与跌倒相关的生理和心理状况— — —虚弱的身体情 况,头晕,医疗设备的束缚等,尽量减少这些情况来防止跌倒,但是 V M M C 团队从另一个根本原因来看待这个问题。在 2 0 0 8年这一整年中,他们关于发生 跌倒的地方和病人跌倒时正在做的事情收集了一些数据。所占比例最大的是, 3 2 %的跌倒是在病人去洗手间的时候发生的,在如厕时跌倒的 8 7个人中,有 5 7 %是在来回洗手间的路上摔倒的,而 4 3 %的人跌倒在洗手间里面,另外还发 现 2 3个跌倒的病人,虽然跌倒的原因尚不明确,但可能也与去洗手间相关。 护士和医护人员时刻准备着帮助病人去洗手间,但病人不愿意寻求帮助或 者高估了自己走动的能力。M a r t h a和她的 J I 团队觉得,想要解决这个问题, 可以通过培训医护人员更好地与病人相处,让病人承认这一需求,并在跌倒之 前得到帮助。但是与病人相处与手部清洁和采集样本这样的日常工作不一样, 那些都是实际的手部操作和物理技术。他们不知道工作教导方法是否可以在这 里得到使用。
  180. 1 7 0     住院部领导团队认为,让护士每小时巡查病房,问他们是否需要使用洗手 间,并在需要的时候提供帮助,这样就能使跌倒现象减少。在这儿,他们将呼 吁护士的护理人意识— — —提供

    “ 精神护理” ,以及他们当初从事这个职业的真 正原因。作为护理人,护士必须找到方法来建立病人的这种意识 “ 偶尔需要 点帮助也没什么大不了” 。但是他们碰到了一些困难,即使是有人愿意提供帮 助,病人通常也不好意思开口提出这个最私人的需求。病人说, “ 护理人员已 经这么忙了,并不想去打扰他们” 。 9. 5. 1 让病人主动寻求帮助 首先,他们着眼于护士如何与病人相处,在提供帮助时要说些什么才能让 病人坦诚接受帮助。他们觉得询问, “ 你怎么样? ”这个问题太口语化,不管 病人真正的感受有多糟糕,回答几乎都是简单的 “ 我很好” 。他们想要一个更 有效的开场词,团队里很多人都认为关键词应该是 “ 疼痛” ,因为这样能得到 病人更具体的身体情况, “ 你感到疼痛吗? ”但并非医院的所有病区都需要处 理疼痛,况且很多人不会把去洗手间也看作一种痛苦。因此,有人在问候病人 时提出了 “ 舒服”这个词。所以表达关心病人健康的一种开场白变成了 “ 你 感觉舒服吗? ” 但是他们不确定,“ 舒服”一词对于这项任务来说是否合适,所以,为了 得到一个更明确的结论,这个团队测试了整个病区大约 2 5位病人,询问他们 对于 “ 舒服”这个词的感受,并写下他们所听到的东西。出乎意料,他们收 到了大量的回应,从要到洗手间到怎样点餐,甚至还有一个人说, “ 社工告诉 我她会回来,但是那是昨天说的,现在我对回家感到很不安。 ” “ 舒服”这词 显示出了更多病人正在经历的事,因此,他们确信,这是他们正在寻找的方 法。所以在分解表的第一步,即 “ 敲门和说明要进门” 之后,第二步就是 “ 询问关于 ‘ 舒服’的问题”( 见图 9 - 7 ) 。 接下来,在病人去洗手间时给予帮助方面,他们认为必须婉转地完成这一 点,以尊重病人和维持他们的尊严。这样,他们能够减少去洗手间需要帮助的 尴尬。所以团队在研究了为什么病人对寻求帮助犹豫不决之后,发现可以把原 因归为三种: 1 )独立的人,没想到自己住院时行动不便,并认为去洗手间需要寻求帮 助很没面子。 2 )慢性病患者,比如医院中的癌症病人,他们把这看作自身恢复过程的 倒退,因此否认他们需要帮助才能走动的事实,试图证明自己正在好转。
  181. 1 7 1     版本 3 . 0 0

    7 . 0 7 . 0 9 工作分解表— — —医疗保健 任务:每小时查房 供应商:( 病房) 仪器和设备:病床 工作说明之前要进行的教导: 1 .作业前后进行手部清洁 2 .和其他日常工作的不同点 3 .去洗手间的三种帮助方案 重要步骤 要点 理由 推进这项工作时,合理的操作 部分 在每一步中可能发生的事情: 1 .促进或阻碍工作 2 .伤害工人 3 .让工作更容易做,比如说, 诀窍、技巧、特殊时机、一些 特殊信息 要点的理由 1 .进门 1 .敲门 2 .说明要进门 2 .关于 “ 舒服”的提问 3 .提供上厕所的帮助 1 .评估病人的行动能力 2 .记录排泄 得到帮助/ 协助 4 .触及范围内的物品 1 .呼叫器 2 .床头桌 5 .检查病床底座 1 .低/ 固定 2 .警报 3 .病床平整度— — —床尾 减少皮肤损伤和跌倒 6 .离开 1 .询问是否还有其他事情 2 .告知回病房时间 3 .签名 图 9 - 7  每小时查房的分解表 3 )完全丧失能力的人,比如说那些痴呆的人,不能控制自己的身体机 能,因此不会意识到这些需求。 他们认为针对不同的人,需要有明确的不同战略,所以,这里的要点是 “ 评估病人的行动能力”并采取正确的战略。他们针对每种情况提出不同的开 场白,并在培训课程中练习使用。对于第一种人群,去洗手间寻求帮助会感到 羞耻的 “ 独立的人” ,他们会问: “ 我想要测量你每天的摄入与排泄,所以你 去洗手间时请告知我们。 ”对于第二种人群,需要帮助但不愿意寻求帮助的慢
  182. 1 7 2     性病患者,他们会说:“ 距离你上次去洗手间已经有好几个小时了,现在要去 吗?我刚好有空。 ”对于最后一种人群,连自己都不知道是否需要去洗手间, 他们会说:

    “ 距离你上次去洗手间已经两个小时了,现在再去一次吧。 ”用这 种方法,通过确定三种不同的情况,他们可以将查房服务的效果最大化。 他们发现在询问病人是否需要帮助之后,多说这句话会很有效— — — “ 我 能帮你,我有空。 ”大多数病人往往了解护士忙碌的工作特性,并担心会因为 个人需求而打断她们的日常工作。通过说明护士现在有时间提供帮助,能够进 一步减少病人寻求和得到帮助的障碍。 在完成和记录去洗手间之后,“ 每小时查房”这一过程的接下来两个步骤 是 “ 检查手边的物品” ,特别是他们在需要的时候可以使用的呼叫器,还有 “ 检查病床的设置” ,确保病床的高度适当,万一病人跌倒后试图爬起来,这 样可以使后果减到最轻。这两个步骤可以为发生在查房间隔期间的跌倒提供一 些帮助。在制定这个分解表时,他们也记着类似 “ 工作流程” 这样的精益概 念。最初的这个分解表中,是先检查位于床底的病床设置,再整理床头桌。然 而,在执行这个工作时,他们发现如果最后检查病床设置,那么在去门口和出 房间的时候不用折返,从而缩短在病房内工作的走动距离,这样一来,他们能 用最有效的方法教导工作,完全不存在时间浪费和走动浪费。 最后,第六步也是最后的重要步骤 “ 离开病房” 的要点是,询问是否还 有需要做的事之后,告诉病人你什么时候会再回病房— — —是 1 h ,还是 1 5 m i n 后的药物时间,还是 3 0 m i n之后的用餐时间等。这种方法极其有效,因为病 人可以在想去洗手间的时候判断是应该按呼叫器还是直接等到护士回来。事 实证明,即使病人很痛苦,也还在犹豫是否应该呼叫忙碌的护士。如果他们 知道护士会在什么时候回来,就可以在等待和直接按呼叫按钮之间做出更好 的选择。 一名护士想显示自己的查房技巧,M a r t h a 在跟着她一起查房的时候感受到 了这个方法的效果。这是一名护士长,她们看望的病人并非是她的普通病人, 所以他们互不相识,这名亲切、有耐心的年轻护士问他, “ 你舒服吗? ”这名 老人冲着她吼,“ 距我上次去洗手间已经过了很久了。 ” “ 好的,我们去吧,我 现在有时间陪你。 ”他不情愿地和她一起去了,回来后,在确保所有东西都在 可触范围内,并整理好床头桌后,护士还检查了病床设置。 “ 所以,你还有什 么其他需要吗? ”她问道,他只是皱着眉。 “ 那么,1 h后,我会带着你的午餐 回来。 ”这时,之前一直抱怨的老人,转向她并低声地说道, “ 希望能再次见 到你。 ”她们发现这位老人真正的问题是孤独,他们可以对此采取行动。 这种经过多次试验和修改后不断完善的方法,不仅能通过帮助病人去洗手
  183. 1 7 3     间,以降低跌倒率,还能提供有用的病人信息。而且,这也改善了客户服务和 医院给予病人的整体印象,事实证明,可以利用 J I 方法来教导和实践这一软

    技术。 9. 5. 2 我们没时间做这个! 当 J I 团队开始教导医护人员每小时查房的日常工作时,他们的第一反应 就是:“ 我们没时间做这个! ”所以想要有效进行这一工作教导,需要大量的 技巧和技能。培训师在教导两个手部清洁工作的同时也在教导这项工作,但是 虽然这些部分简单直接,R N和 P C T也能够马上理解和接受正确洗手的必要 性,可他们认为,新增的每小时查房工作,会使本已忙乱的工作日程表雪上加 霜。在教导巡查工作的同时,团队也调整了分解表,使流程实现预期的效果, 同时为了克服抗拒力,团队还完善了培训方法。 不是简单地告诉学员什么时候执行查房工作就可以了,他们设计了一个自 查过程,让持怀疑态度的护士和护士助理自己思考,她们应该怎样把这项工作 加入日常工作中。团队会问她们,“ 你现在在做的有哪些工作,比如记录生命 体征,送食物,送药这些?你怎么把查房融入这些日常工作中? ”然后他们会 让这些人进行实践,在培训的空房间里完成所有的日常工作,从而观察在完成 现有工作的同时,执行查房这一工作会发生什么。他们在不同的情况下进行练 习,全面思考这一情况,此时阻力开始消失。 比如说,假如一名受训者想要在查房的时候完成某个工作,比如检查生命 体征,他/ 她可能会说,“ 我可以把这个放到第四步和第五步之间。 ” “ 试试看。 ”培训师会建议道。 “ 好吧,在这儿它并不能很好地发挥作用,是吗? ” “ 那你还能做什么? ” “ 把它放到第二步和第三步之间怎么样? ” 他们在尝试后会发现,实际上完成查房任务,并不会明显增加他们完成现 有工作的时间,但他们必须明白,自己要相信能用一种有效且高效的方法来完 成这个流程。在培训工作的 J I 四步法中的第三步末尾— — —尝试操作期间,他 们完成了这个试验。员工学会标准方法之后,培训员会再让他/ 她做一到两次, 直到成功将其融入现有工作中。修正后分解表大致如下: 1 .进入 ① 敲门 ② 说明要进门
  184. 1 7 4     2 .关于 “ 舒服”的提问 3

    .获取生命体征 ( 现有工作) 4 .提供去洗手间的帮助 ① 评估病人的行动能力 ② 记录 5 .触及范围内的物品 6 .检查病床设置 7 .离开 培训一开始,团队执行的跟进过程就体现了强大的可靠性,换句话说,他 们经常在执行这些过程。某天早晨,团队进来,听到前天晚上在已经培训过的 病区中,有人跌倒。他们非常重视,并马上进行了调查。由于查房过程的最后 一步是在表格上签名以证明已经完成查房,所以,他们只需查看记录就可以知 道是否查过房,果然,在午夜有两个小时没有人去看望病人,而那正是跌倒发 生的时间。于是团队开始思考,他们该怎样安排工作,才能确保查房能每小时 进行。他们重新安排工作顺序,增加信号提醒,以便他们能够达到更高的可 靠性。 9. 6 最初推行的结果 病人的评论最先反映了培训试点项目的积极影响,病人是医院的 “ 顾 客” ,一直在审核 V M M C给予他们的护理绩效。艾伦·诺尔 ( E l l e nN o e l )是 一名内外科护理专家,他的观察结果如下 ▪▪▪▪▪▪▪▪▪▪▪▪▪▪▪▪▪▪▪▪▪▪▪▪▪▪▪▪▪▪▪▪ ▪▪▪▪ ▪▪▪▪▪▪▪▪▪▪▪▪▪▪▪▪▪▪▪▪▪▪▪▪▪▪▪▪▪▪▪▪ ▪▪▪▪ ▪ ▪ ▪ ▪ : 最近,我进入 10 层一个病人的房间,这名病人躺在床上看着我洗手。她 评论道:“真是有趣!每个来这里的人的洗手方式都完全一样。我第一次见到 这样的事情。” 即使是在医院外面,人们也注意到了,其中一名接受过手部清洁培训的护 士,在看电影之前去了趟洗手间,当她洗手的时候,另一个人注意到了她洗手 的方法并说道,她肯定在弗吉尼亚梅森工作,因为那里的人都用这种方法洗 手。然后这个人问她能否正确地演示一遍,这名护士没有注意到,洗手间的其 他女士也在一边观察和学习如何正确洗手。 病人还注意到了查房过程中的标准化和可靠性。下面这段出院病人和护士
  185. 1 7 5     之间的对话,是在遥测病区中无意听到的 ▪▪▪▪▪▪▪▪▪▪▪▪▪▪▪▪▪▪▪▪▪▪▪▪▪▪▪▪▪▪▪▪ ▪▪▪▪ ▪▪▪▪▪▪▪▪▪▪▪▪▪▪▪▪▪▪▪▪▪▪▪▪▪▪▪▪▪▪▪▪ ▪▪▪▪

    ▪ ▪ ▪ ▪ : 显然,你们肯定都接受了某种培训,因为每个人都问我是否舒服,提出 去洗手间的建议,确保呼叫器和电话在我的触及范围内,然后询问我是否还 有什么其他需要,我从来没有在医院里见过这么好的服务。 这里我们注意到,病人只通过观察每次都准确执行的方法,就可以完整地 按照正确顺序详述这个工作流程。这证明,这一流程实际上已经成为每个人完 成工作的标准方法,同时也可以看到,从病人的角度来说,这一流程都是有关 优秀服务和预防跌倒的。所以医院可以明显提高病人满意度,并减少病人 跌倒。 通过 J I 培训过程学习如何正确执行工作,可以实现过程的稳定性和可靠 性,也可以证明,这比仅仅告诉员工完成工作的重要性更有效。R o w e n aP o n i s - c h i l ,7层和 8层的负责人,这样说道 ▪▪▪▪▪▪▪▪▪▪▪▪▪▪▪▪▪▪▪▪▪▪▪▪▪▪▪▪▪▪▪▪ ▪▪▪▪▪ ▪▪▪▪▪▪▪▪▪▪▪▪▪▪▪▪▪▪▪▪▪▪▪▪▪▪▪▪▪▪▪▪ ▪▪▪▪▪ ▪ ▪ ▪ ▪ : 长期以来,我一直告诉员工,病人大多数的跌倒都是发生在去洗手间的 过程中。但是,仅仅知道这一点,也不足以产生能预防病人跌倒的措施, TWI 提供了可行和严谨的方法……把帮助去洗手间增加到医疗人员的工作 流程中,的确对 8 层产生了影响。 9. 6. 1 洗手试验产生了 “ 拉动效应” 在前面,我们谈到了观察医护人员洗手情况的基准数字,即医护人员在和 病人互动之前,其洗手次数占应该洗手次数的百分比。我们注意到,在 2 0 0 9 年,全球的百分比只有 4 0 %,即使在 V M M C也只有 8 3 . 5 %。在推行 J I 试点的 八个护理病区,共 4 6 7名 R N和 P C T ,其手部卫生的可靠性超过 9 8 %。测得查 房流程的可靠性也超过 9 8 %,而且在实施查房培训的地方,其病人的满意度 得分也提高了 5 %~ 1 0 %。 除了这些最初的反馈数据,最直接的试点效果是医院内其他区域对手部卫 生的培训需求急剧增加,这显然意味着他们都看到了在本区域内进行相同培训 的价值和必要性,以下是安排继续进行手部卫生培训的部门: ▪ 运输部门; ▪ 门诊部; ▪ 除最初试点外的医院护理病区 ( E D 、R H U 、C C U ) ;
  186. 1 7 6     ▪ 药房; ▪ B a

    i l e y - B o u s h a yH o u s e( V M M C运营的疗养院) ; ▪ 消毒处理; ▪ G M E ( 毕业后医学教育)和安全课程团队; ▪ M D科主任; ▪ 外科。 就这样,那些推行试点项目的培训师一直没有停止培训,而是继续将项目 推广到其他区域,医院所有的运输人员都接受了培训,之后,他们就直接进入 了门诊部。 当还在进行手部卫生试点的时候,许多区域就已经开始看到把 J I 运用于 其他任务的需求并制定了计划。预料到良好的工作教导技术的需求将急剧增 加,在 2 0 0 9 年 9 月试点接近尾声的时候,M a r t h a 和另一名 K P O部的成员 A l e n k a R u d o l p h ,就参加了培训培训师项目,成为 J I 的 1 0 h课程的推动者。试点结束 之后,M a r t h a 和 A l e n k a 就开始教授 J I 的 1 0 h课程,为了保证项目能继续在战 略方向上保持持续增长的势头,只有经过慎重挑选的人才能参加这个培训。 手术室 ( O R )是一个很好的例证,在那儿他们确认了对 J I 培训的迫切需 求:给样品制作标签。跟采集血液或者尿液样本不同,如果测试结果存有疑 问,重新进行测试也是很容易的,但当从 O R内一个人体的身上采集样本时, 根据 “ 严格的行政管理系统”的规定,在它被贴上正确的标签之前,绝不能 离开负责该样品的医护人员的视线范围。换句话说,样本不能离手。但是,尽 管有这么一个规定,还是有几次差点贴错标签,而他们想杜绝这种情况的发 生。虽然这些类型的失误都得到了纠正,而不用回到 O R重新采集另一个样 品,但这也说明了样品标签需要一个更好的流程。 O R团队的成员带着明确的目标— — —重新设计流程,参与了 J I 课程。在准 备 J I 方法的实践演示时,他们借助了一个来自学员工作现场的实际工作,那 是每个来上课的人都必须完成的,他们对该项工作进行了分解,提出了这个问 题:“ 为什么是 1 7个步骤? ”运用重要步骤和要点的 J I 思想,他们理清了当前 流程,并创建了一个清楚、高效的教学过程,确保每次都能正确地为每个样本 贴上标签。正如 M a r t h a 向他们指出的那样,“ 过程设计得好,也就找到了最佳 方法,这和水从高处流下时的道路是一样的。 ”但是他们首先需要 J I 模型来展 示那条道路。 他们尝试运用 J I 方法解决问题的另一个例子是 B a i l e y - B o u s h a yH o u s e 的消 防安全程序问题,它是一家由 V M M C运营的疗养院。事实上,在所有的疗养 院中,消防都是一个大问题。因为不守规则的吸烟人数太多,B a i l e y - B o u s h a y
  187. 1 7 7     H o u s e

    在三年内发生了三次火灾,这让人无法接受。B a i l e y - B o u s h a yH o u s e 根据 国际消防安全指导方针,教导医护人员运用 R A C E法应对火灾:R ( r e m o v e ) 指的是将病人从危险区域撤离,A ( a c t i v e )指的是拉响火灾警报,C ( c a l l ) 指的是寻求帮助,E ( e v a c u a t e ) 指的是遵循命令撤离。即使人们能够记住 R A C E这四个字母,他们也常会忘记应该做什么。 B a i l e y - B o u s h a y 的执行理事布瑞恩·诺尔斯 ( B r i a nK n o w l e s )到了 J I 课堂, 并使用这个消防程序作为培训的演示工作。他重新定义了流程的重要步骤和要 点,步骤与 R A C E概述的一样,但不采用缩写词的形式。在 J I 课堂上练习教 导这个流程后,他回到疗养院,开始培训员工。在随后的消防演习中,B a i l e y - B o u s h a y 的员工不仅记住了如何完成流程,并且能够熟练并及时地执行规定 动作。 M a r t h a 知道,所有这些优先考虑的工作是每个区域都已经意识到的问题, 而且他们的员工知道为了解决这些问题,需要采取的正确措施。换句话说, T WI 没有告诉他们必须做什么。然而,在 M a r t h a 看来,尽管知道了对于良好 流程和培训的需求,他们也不知道该怎样表达解决方案或者如何 “ 正确编辑 它” 。为了建立真正能解决这些紧迫问题的标准作业,T WI 提出了可靠的方法 论。“ 只知道必须这么做并不能让我这样做, ”M a r t h a 解释道:“ 但是如果我知 道怎么做,也知道为什么这么做,那么我每次都会遵循正确的程序来做。 ” 9. 6. 2 病人跌倒次数减少 V M M C在引进 T WI 之前,运用 V M P S工具来减少跌倒,并获得了良好的 效果,它在 2 0 0 7 年成为整个组织的一个举措。2 0 0 6 年,平均每天 1 0 0 0 名病人中 跌倒的病人的数字是 3 . 3 3 ,而在 2 0 0 7年和 2 0 0 8年,这个数字分别减到了 3 . 0 4 和 3 . 1 。相比跌倒的总平均数,更重要的是跌倒受伤的平均数,这才是真正有价 值的。这个数据也从 2 0 0 6年的 1 . 0 4减少到 2 0 0 7年的 0 . 7 7和 2 0 0 8年的 0 . 9 9 。 正如本章前文所描述的那样,最初的 1 0个 J I 培训师的 T WI 培训在 2 0 0 9 年 5月完成,但直到 2 0 0 9年 7月,每小时查房工作的试点培训才全面开展, 4 6 7位 R N和 P C T进行了为期 9星期的培训,直到 9月中旬才结束。如图 9 - 8 所示,我们可以看到从 7月开始,病人的跌倒率每个月都有明显下降并保持稳 定,也可能继续下降更多。即使仅仅是半年的培训成果,2 0 0 9年整年的每 1 0 0 0个病人平均跌倒次数下降到了 2 . 4 9 ,跌倒中受伤的平均次数下降到 0 . 7 3 。 自 7月以来的 6个月时间内,跌倒总平均次数以及跌倒受伤的总平均人数分别 变为 1 . 8 9和 0 . 5 6 。
  188. 1 7 8     图 9 - 8  每天跌倒和跌倒受伤总次数/

    1 0 0 0 个病人 ( 以上指标是对当时 V M M C的快照。 不同时期或不同条件下,结果可能都不同) 在医院里,病人跌倒被认为是一个不可避免的问题,虽然他们竭力在预防 跌倒事故的发生,但这些事情总是 “ 做事的代价” 之一。然而,受到使用 T WI 工作教导的试验培训的显著成果的鼓舞,现在 V M M C的员工对于把这些 数字降到 0充满信心。他们将朝着零缺陷的目标继续努力。 9. 7 下一步 由于团队以一种谨慎的、富有活力的方法来推广 T WI 工作教导方法的最 初应用,使得整个医院都能见证这个对医院关键需求产生积极影响的方法的威 力,所有员工,上至高层主管、经理,下至医生、护士、护理人员都能理解这 个方法,并拥护它的应用。 他们认为,他们能在遥测病区获得实施 J I 的独特价值,遥测病区介于危 重病人和普通病人护理之间,工作人员照顾病人时,非常需要学习各种监测设 备的使用方法,这是 V M M C组织中的瓶颈,因为照顾重症患者需要出类拔萃 的专业知识,这里的人员流失率非常高。不是因为工作不开心,而是因为一旦 她们能看懂监视器并照顾好危重患者,她们就变得非常受欢迎。从遥测病区出 来的护士一般很快就能到临床护理、I C U或外科中担任更高的职位,甚至某些
  189. 1 7 9     情况下,能成为飞行护士。因此,这里经常需要良好的培训,该部门已经成为 整个医院的 “ 供应线” 。

    遥测病区接受了这一事实,即他们将成为提高护士和护理人员职业水平的 培训点,也把 T WI 作为向组织提供这一服务的固定方法。他们推行了最初的 手部卫生试点项目,由于部门士气高昂,收到了许多问题,比如关于个人防护 装备 ( P P E )的正确使用等,这些问题在培训的时候都上传到了上层组织。管 理层原先以为每个人都知道这些事情,但事实上护士们并不知道,这让他们非 常惊讶。对此,他们把感染控制程序提到了新高度,并希望即使在继续培训刚 进入这个部门的新护士时,也能运用 T WI 实施这些新标准。 此外,V M M C研究了毕业后医学教育 ( G M E ) 项目,该项目是为开始临 床实践教育和临床安全课程的医生提供培训,其中高风险手术的可靠性是临床 安全课程的关键。医院与美国医疗照护改进研究院合作,考虑把安全的关键要 素作为每个人医学培训的一个组成部分,包括现在已经是国家级培训一部分的 手部清洗。他们一直知道,手部卫生是要包含的一个重要主题,由于 J I 试点 项目的开展,他们现在掌握了一个良好的教导方法。他们认为,这部分课程必 须包括 T WI ,尤其是在作为项目一部分而建立的模拟实验室里。这些模拟实验 室包含了很多主题,但现在该培训的 3 0 %都将完全采用 T WI 教导。 医院还觉得,自己对下一代护士和 V M M C护理人员的培训负有巨大的责 任,V M M C护理人员为西雅图地区的许多护士学校提供教学帮助,有了 T WI 试点的成功,他们计划在这些护士学校展示 J I 技术,并要求护士们,如果想 在 V M M C进行临床培训就得掌握它。就像丰田通过教导它的上游供应商提高 交货质量的技术来为他们提供帮助一样,V M M C认为它能以此帮助护理学校更 好地培训未来的护士,这些护士最终也将进入 V M M C或其他医院。 唐娜·史密斯 ( D o n n aS m i t h )是医院的医疗主任,也是儿科的执业临床 医生,参与过 M a r t h a 和 A l e n k a 推出的首次 1 0 hJ I 课程中的某节课。当时计划 是让参加课程的参与者成为能够真正开展培训工作的实践者,为了得到高层的 理解和支持,他们挑选了行政人员参加,但在 1 0个人的课堂中不能超过 3个。 S m i t h 医生把咽喉检查作为课程实践工作,她发现把药签伸到喉咙后部的要点 是 “ 接触扁桃体前不要碰到舌尖” ,这样一来,病人,尤其是小孩,就不会因 为棉签作呕了。分解和教导都进行得非常顺利,医疗主任认为,有了这个培 训,就能让护士助理来完成这项工作,而不需要医生或护士。她表示: “ 没理 由让我做这件事,也没理由让护士做这件事。 ” 有了以上感悟之后,他们认为可以运用 J I 方法培训护士助理,让他们来 承担一些一般由护士完成的任务。这是引进 T WI 最吸引人的成果之一,因为
  190. 1 8 0     医疗保健的每个方面都存在长期的护士短缺现象。当然,每个州都有自己的法 律,有些工作必须让有执照的医学专业人士完成,助理人员的实践范围是有限 的。然而,当助理满足以下条件时,多数法规是允许由他们完成一些工作的: ①在护士的监管下;②接受过正确的任务培训。此类工作可能包括: ▪

    连接常规心电图 ( E K G )( 连接电极) ; ▪ 测量生命体征; ▪ 停止静脉注射铵盐; ▪ 拔除静脉注射; ▪ 拔除弗利导尿管。 这些工作不是目前护士助理培训课程的一部分,却是可以由护士培训和管 理的。 另一个他们认为 J I 能产生巨大效益的重要区域在术前流程和术前准备。 医院长期存在类似流程暂停的情况,因为他们会在手术前花时间确认,是否是 正确的手术室,正确的医生,正确的设备及正确的病人,还通常会需要病人在 麻醉前的配合。只有运用 J I 对每个人进行适当的培训,才可能改善这些流程。 此外,V M M C领导层认为在术前的消毒处理区域存在巨大的机会,为了便 于再使用,手术室里的所有工具和设备都必须清洁、消毒和复原。毫不夸张地 说,该区域实际上是和工厂的生产线相似的,都有移动流水线,产出峰值,操 作员有明确的任务。这里的医护人员和工作人员都勇敢地尝试着改善这些流 程,试图把工作标准化,并更好地排列过程流动的顺序。他们过去一直致力于 实施改善,努力提高稳定性,因此并没有发现其他需要关注的关键区域。管理 层认为,有了 J I ,他们能达到所需的稳定性,并能更好地通过运用 V M P S工具 获得效益。 另一个有巨大潜力的区域是药房,药房的主要职能是药物的配制。换句话 说,虽然很多药物早就包装好并准备好分发,但医院药房工作人员还会为个别 病人准备特定剂量的药物。毋庸置疑,这必须谨慎对待,绝不能犯错。例如, 化学疗法中,药物都是根据每个人的身高和体重来配制,但药物在配制的时候 很容易混淆。如果对于一个特定病人,正确的剂量是 6 0 m g / m 2 的阿霉素和 6 0 0 m g / m 2的环磷酰胺,但却错误地配成了 6 0 0 m g / m 2 的阿霉素和 6 0 m g / m 2 的 环磷酰胺,这将产生灾难性的后果。 为了避免这些错误,建立一个检查和平衡的系统来捕捉这些错误,其中存 在大量的浪费和冗余。但出于安全考虑,需要这种冗余。事实上,在 V M M C , 6 0 %的时间都用于寻找修正。因为工作变得更加一致,人们就会好奇,我们能 否提高关键区域的稳定性,并减少检查中的一些冗余呢?
  191. 1 8 1     9. 8 结论 在医疗保健领域,运用 T

    WI 工作教导进行大量改善的潜力似乎是无止境 的。因为弗吉尼亚梅森医疗中心有目的、有战略地运用了培训,所以在继续推 进时,全体人员都将持续获得良好工作教导的好处。而且,由于 T WI 所创造 的良好领导力和工作技能的坚实基础,他们在 V M P S 体系下实施精益的多年努 力将取得更好的成果。
  192. 1 8 4     第 10 章 在您的组织中应用 TWI

    J I 、J M、J R的 1 0 h课程是非常基础的,它们的重要性 毋庸置疑。然而,完成这些课程仅仅只是开始。数周、数月 乃至 数 年 地 持 续 运 用 这 些 技 能,才 是 取 得 成 果 的 唯 一 方法㊀。 — — —C . R .杜利 ( C . R . D o o l e y ) ,1 9 4 4年 7月  ㊀ C . R . D o o l e y ,《 如何让工厂从 T WI 项目中获得持续效益》 ,督导人员培训服务政策声明,1 9 4 4 年 6 月。   ㊁ A l a nG . R o b i n s o n 和 D e a nM . S c h r o e d e r ,培训,持续改善以及人际关系:美国 T WI 项目和日本管 理风格,《 加利福尼亚管理评论》 ,第 3 5 、3 7卷,1 9 9 3年。 美国国防委员会在 1 9 4 0年创建了 T WI 服务公司,当时全国有 2 2个地区办 事处。在战争期间,这些办事处可以从所在组织中调配出一些行业资深人士和 职业教育指导员,为工厂的内部问题提供咨询服务㊁。他们遇到的第一个挑战 是解决镜片研磨工的严重短缺问题,在战时,投弹手用精密轰炸瞄准镜来瞄准 目标,而镜片研磨工正是负责生产瞄准镜上的镜片。T WI 专家研究了这一情况 之后,发现镜片研磨大约需要掌握 2 0项工作,但并不全是技术性的。为满足 战时生产要求,解决镜片研磨工的短缺问题,就有理由对那些从事简单任务的 非熟练工进行培训。T WI 人员还对镜片研磨工的新手培训进行了改善,把培训 时间从五年缩短到了两个月。 T WI 服务公司用这个镜片研磨的成功故事,展现了正确培训的威力。当
  193. 1 8 5     时,为了提高全国的质量和生产率,T WI 服务公司的初衷是为企业提供咨询服 务,但现在把精力全部集中在培训上。T WI

    服务公司从工作教导开始,着手创 建 J 项目,在进行大量试验之后,于 1 9 4 1年 1 0月,开始把工作教导作为一项 国家项目投入实施。 镜片研磨项目的成功,产生了一个激励原则:倍增效应,它至今仍是成功 推广 T WI 项目的关键要点。正如 T WI 创始人之一沃尔特·迪茨 ( Wa l t e r D i e t z ) 在他 1 9 7 0年出版的 《 在实践中学习》 ( L e a r nb yD o i n g )中所解释的那样,倍 增效应的基础是 “ 发展一个标准化方法,然后培训员工,这些受过培训的员 工再培训其他员工,其他员工再利用这种方法重复培训更多的人。 ”为了让倍 增效应发挥作用,必须将 J 课程设计成一种标准化方法,以便在不同行业的所 有情况中都可以成功地进行讲授。学员接受讲授之后,需要严格的质量控制, 以保持培训的倍增效应,这种标准化培训和后续跟进的组合与 J I 一起建立, 并成功地复制到 J M和 J R上㊀。 为了说明倍增效应是如何发挥作用的,1 3 0 5 5 7 0名主管通过了认证,来讲 授 J I 的 1 0 h 课程。到 1 9 4 5年不再运用 T WI 时,这些人已经进一步培训了 1 0 0 0 多万工人,占全部 6 4 0 0万劳动力中的 1 / 6 ㊁。不过,引发倍增效应的前提是, 必须由一名接受过传授项目培训的合格教员,遵循 T WI 服务公司开发的培训 师手册,进行正确的 J 项目培训㊂。这种对于标准化传授的严格坚持,使得教 员在将培训内容迅速向员工传播的同时,还能保证培训内容的质量。  ㊀ A l a nG . R o b i n s o n 和 D e a nM . S c h r o e d e r ,培训,持续改善以及人际关系:美国 T WI 项目和日本管 理风格,《 加利福尼亚管理评论》 ,第 3 5 、3 7卷,1 9 9 3年,P 4 0 。 ㊁ 同上,P 3 8 。 ㊂ P a t r i c kG r a u p p 和 R o b e r t J . Wr o n a ,《 T WI 工作手册》 ,生产力出版社,纽约,2 0 0 2年。 10. 1 一个带来持续成果的计划 随着每个项目的导入,大量需要培训的员工为 T WI 服务公司带来了来自 美国各地的培训师和公司的反馈。这使得服务公司的总监 C . R . D o o l e y 在 1 9 4 4 年 6月战争末期,针对 T WI 全体成员就工厂如何从 T WI 中获得持续成果方面, 发布了一项全国性方针。他写道, “ 这项为了 ‘ 持续运用’T WI 项目的计划, 是两年实践试验和经验的进一步发展,你会在这项计划中找到很多你自己的特 点。这是 T WI 员工共同努力的又一个精彩案例。 ”
  194. 1 8 6     ▪▪▪▪▪▪▪▪▪▪▪▪▪▪▪▪▪▪▪▪▪▪▪▪▪▪▪▪▪▪▪▪ ▪▪▪▪▪▪▪▪▪▪▪▪▪ ▪▪▪▪▪▪▪▪▪▪▪▪▪▪▪▪▪▪▪▪▪▪▪▪▪▪▪▪▪▪▪▪ ▪▪▪▪▪▪▪▪▪▪▪▪▪ ▪

    ▪ ▪ ▪ 在 Dooley 的方针声明中,把 TWI 的实施分成了两个阶段㊀: 第一阶段:基础培训。 JI、JM 和 JR 的导入以及跟进工作。 奥伯尼国 际公司、戈尔公司、弗吉尼亚梅森医疗中心以及柯里尔塑料公司等,都是在 第一阶段不同时期的组织的案例——在 JI、JM、JR 的 10h 课程中向员工传 授技能来进行改善。 第二阶段:持续运用。 公司做的所有事情,都是为了确保主管们持续 应用 JI、JM 和 JR 的 10h 课程上讲授的原理。 运用 JM 推动唐纳利定制公 司的创意项目,就是一个很好的案例,他们设计了一种方法,使它的直线型 组织专注于运用 TWI 来进行持续改善。  ㊀ D o o l e y ,《 如何让工厂从 T WI 项目中获得持续效益》 。 不同公司,或者甚至同一家公司的不同工厂,它们对于 1 0 h课程中所学 到的东西可能都会有不同的运用。然而,如果每家工厂都遵照基本计划,那 么就会产生相同的积极影响,而这个计划正是尼克松齿轮在最初的 T WI 培 训之后所缺少的东西。我们可以回顾 1 9 4 4年为导入 T WI 和推动 J I 、J M、 J R的持续运用而建立的计划过程,了解怎样恰当地管理高效的 T WI 推进 过程: 第一阶段:适合每个工厂的行动计划。最高管理层承诺: 1 )发起项目。 2 )承担协调员的职能或者指定某人承担这个角色。 3 )批准进行基本培训和持续运用的具体计划。 4 )检验成果。 第二阶段:为了从 J I 、J M和 J R中取得持续成果,制定以下计划: 1 )为取得持续成果分配职责。每个管理人员和主管必须: ① 亲自执行计划。 ② 为向他/ 她报告的人提供帮助。 ③ 要求向他/ 她报告的人给出结果。 2 )覆盖足够的范围。1 0 h 课程不只是针对一线主管,三线、四线的管理 人员以及各层级的员工,都应该接受培训,了解项目的内容。 3 )以下人员都可以提供指导: ① 自己的上司。 ② 最能影响他们的人。
  195. 1 8 7     4 )向管理层汇报结果。 ① 为了让相关的管理人员知道项目进展,并且一直保持兴趣,应该经常 向他们汇报结果。

    ② 报告的目的是展示应用 J I 、J M、J R所取得的改善。 5 )对成果给予表彰。为了获得持续的兴趣,推动今后的不断运用,相关 管理人员有必要给予及时、恰当的认可。 6 )梳理工作改善提案。有必要为处理提案设立一个良好的程序。 在 T WI 服务公司停止运营之际提出这项计划,这时机非常不适合开辟新 道路。1 9 4 4年,同盟国已经胜利在望,制造商停止了战时物资的生产,转而加 快消费品的生产。管理层已经把 T WI 视为一个战时项目,所以进一步推进 T WI 培训以便从 J I 、J M和 J R中得到持续成果,不再是他们的重点事项。T WI 还一直 关注如何对待工作场所的员工,这使得历史上这一时期的管理层感到不舒服。 战争结束之后,T WI 很快被朱兰和戴明传播到了日本,在那个时期,日本 劳工部建立了一个小型的 T WI 工作小组。该小组把一位成员送到由国际劳工 组织指导的工作教导培训研究院㊀,得到了 T WI 手册的副本。他回到日本后, 把小组中的 1 0位成员培训成了 T WI 研究院指导者 ( 资深培训师) ,随后他们 立即又在 J I 方面培训了 5 0 0个人,在 J M方面培训了 7 0个人。然而,这些工 作并没有引发美国在第二次世界大战期间那样的倍增效应㊁。日本劳工部在意 识到培训的失败之后,于 1 9 5 1年联系了 T WI 公司,建立三个分别负责 J I 、J M 和 J R的资深培训师研究院,每个 J 项目选择一位专家跟着他们一起从美国去 往日本教授 T WI 项目。第 4位专家是在工厂中实施 T WI 项目方面的专家,陪 同培训师们一起前往,这个人专门负责让高层管理人员接受 T WI 项目的价值。 根据这些刚到 T WI 公司的专家们的说法,先前工作的失败是因为在传授引发 倍增效应的 1 0 h 课程时,缺乏严格的质量控制,以及对细节的关注㊂。  ㊀ 最初美国人把工作教导培训记为项目 J I T ,工作改善培训记为 J M T ,工作关系培训记为 J R T 。之后, 日本取出常用的培训标签,现在我们运用那个惯例来标示方法论,而不仅仅是项目培训方面。 ㊁ A l a nG . R o b i n s o n 和 D e a nM . S c h r o e d e r ,培训,持续改善以及人际关系,P 4 0 、P 4 7 。 ㊂ 同上。 ㊃ 同上。 在日本,这些专家以他们所知的效果最佳的同样方式导入 T WI ,即战争期 间在美国培训 T WI 所采用的方法㊃: ▪ 通过新闻界、政府部门和军事当局,宣传他们的到来和将要实施的 J 项目。 ▪ 帮助挑选来自不同行业小组的学员。
  196. 1 8 8     ▪ 邀请工会参与学习,让他们了解 T WI 是把员工培训成更好的主管,而不

    是让员工工作更累。 ▪ T WI 工厂实施专家与日本参与者合作,让高层管理人员接受 T WI 项目的 价值。 ▪ J M、J R 、J I 培训师向 1 0人小组传授标准化的 T WI 培训。 ▪ T WI 公司选派了全程跟随培训师、质量控制专家、实施专家,以及研究 院指导者 ( T WI 资深培训师)的核心成员来培训教员。 “ 当 T WI 公司的专家离开日本时,培养了 3 5个认证的研究院指导者 ( 资 深培训师) ,这是倍增效应的开始,到 1 9 6 6年,日本经理和主管的数量超过了 1 0 0万,到 1 9 9 2年更达数百万之多。 ” ㊀  ㊀ A l a nG . R o b i n s o n 和 D e a nM . S c h r o e d e r ,培训,持续改善以及人际关系,P 4 7 、P 4 8 。 ㊁ T WI 对于 T P S &持续改善的影响,来自 A r t S m a l l e y 采访 I s a o K a t o 的总结记录,2 0 0 6年 2月 8日, w w w . a r t o f l e a n . c o m 。 10. 1. 1 从过去吸取的经验 T WI 项目在美国和日本的推出,是迄今仅有的成功的全国推广案例。毫无 疑义,这些项目以及第二次世界大战期间应用这些项目所学到的东西都被很好地 记录了下来。我们也了解到,国际劳动组织 ( I L O )起初培训的 1 0个人,在日 本努力实施 T WI ,运用 I L O的手册和课件去培训5 0 0 个 J I 培训师时,并没有引发 倍增效应。奥伯尼国际单丝工厂 ( 见第 6章)最初也犯了同样的错误,采用从 档案馆获得的课件以及 《 T WI 工作手册》中的练习,但不知道如何在车间运用 J I 、J M 、J R 。认证培训师擅长指导员工如何运用在 1 0 h培训课程中所学到的东 西,而以上两次尝试的失败,正是由于员工没有领会培训师的指导所致。 10. 1. 2 丰田 TWI T WI 项目是为了解决与人员有关的具体生产问题而创建的,丰田也因此成 为日本首批接受 T WI 的公司之一。据加藤功 ( I s a oK a t o )所说 ▪▪▪▪▪▪▪▪▪▪▪▪▪▪▪▪▪▪▪▪▪▪▪▪▪▪▪▪▪▪▪▪ ▪▪▪▪▪ ▪▪▪▪▪▪▪▪▪▪▪▪▪▪▪▪▪▪▪▪▪▪▪▪▪▪▪▪▪▪▪▪ ▪▪▪▪▪ ▪ ▪ ▪ ▪ : 在 1950 年,公司濒临破产,管理层和工会之间达成了一系列协议,其 中一个协议是,丰田管理层答应工会的要求,开发某种主管的发展和培训的 模式。 丰田的人力资源部研究了现有的项目并引进了 TWI,由于这是一个 广受好评的现成项目,丰田对它评估之后就加以采用了。㊁
  197. 1 8 9     T P S 的创始人大野耐一 (

    T a i i c h i O h n o ) ,本身也是一名认证的 T WI 培训 师,他从一开始就非常了解 T WI 项目。在 T a i i c h i O h n o 和其他主管的指导下, I s a oK a t o 对 T P S 的培训课件进行了全面开发,并成为公司高级执行协调员。有 趣的是,从 A r t S m a l l e y 2 0 0 6年的电话采访中,我们得知 K a t o 先生被称为 “ 标 准作业和改善课程之父” ,同时也是一名 T WI 课件的资深教员。在这次采访 中,I s a oK a t o 先生告诫我们,“ 如果你想取得长远的成功,就不能把人才发展 和生产系统发展各自孤立起来 ▪▪▪▪▪▪▪▪▪▪▪▪▪▪▪▪▪▪▪▪▪▪▪▪▪▪▪▪▪▪▪▪ ▪▪▪▪▪▪▪▪▪▪ ▪▪▪▪▪▪▪▪▪▪▪▪▪▪▪▪▪▪▪▪▪▪▪▪▪▪▪▪▪▪▪▪ ▪▪▪▪▪▪▪▪▪▪ ▪ ▪ ▪ ▪ 。 ” TWI 对我们思维的发展和安排主管培训的方式有重要的影响……毫无 疑问,它确实为我们提供了提高主管技能的工具,也影响了持续改善培训课 程的开发。 它有助于提高组织中主管的能力,这对取得 TPS 的成功是很关 键的,如果只靠职员和工程师从旁推动,TPS 是无法成功的……若想要成功 实施精益或者丰田生产体系,就必须强调员工发展,并使领导者具有推行改 善的技能。 时至今日,TWI 也还是一个很好的出发点,并且也是丰田生产 体系中的一股潜藏力量。㊀  ㊀ T WI 对于 T P S &持续改善的影响,来自 A r t S m a l l e y 采访 I s a o K a t o 的总结记录,2 0 0 6年 2月 8日, w w w . a r t o f l e a n . c o m 。 10. 2 取得良好的开端 到目前为止,如果你一直参与我们的 T WI 讨论,那么你肯定经常会意识 到,如今实施 T WI 几乎完全是依靠 T WI 创始人的智慧,因为他们教的东西真的 很有效果。本章我们要探讨的是如何开展 T WI 项目,才能使其成为组织日常文 化的一部分。如先前所说的,第二次世界大战时期美国做到了这一点,而在战 后,日本也做到了。接下来要思考的是,如今怎样才能再次做到。本书中所讲 述的案例,展示了这些公司如何迎接这种挑战,并努力克服困难而获得成功。 在这里,我们对这些工作做些总结,以此永远铭记指导我们至此的 T WI 历史。 10. 2. 1 组建一个带头的 TWI 工作团队 总的来看,通常对 T WI 的兴趣都是由一两个人发起的,他们认为 T WI 是
  198. 1 9 0     解决组织内部问题的办法。因此,对公司的领导者来说,选择合适的员工来领 导实施,是确保成功的关键步骤。柯里尔塑料公司的 A l a

    nG r o s s 对 T WI 的最初 愿景现在成了 ( 见第 1 1章)D u s t i nD r e e s e 和 J e n n i f e r D i e t t e r 的共同愿景,他们 与柯里尔公司的员工一起辛勤工作,在工作中运用 J I 、J M和 J R 。弗吉尼亚梅 森医疗中心的 L i n d a H e b i s h 在一次卓越制造协会举行的 T WI 研究院专题研讨会 上,知道了 T WI ,不过却是 M a r t h a P u r r i e r 和 A l e n k a R u d o l p h 推动了最初的试点 项目,并且作为认证培训师对 T WI 的运用进行了拓展。在奥伯尼国际公司, 要不是因为 S c o t t L a u n d r y 、J a m i eS m i t h 、J e n n i f e r P i c k e r t 帮忙召集员工,S c o t t C u r t i s 也不能发起转变。在唐纳利定制生产的情况也是这样,该公司多亏了 R o nK i r s c h t 、B r a dA n d r i s t 、D a v i dL a m b 以及把 T WI 介绍给他们的 S a mWa g n e r 。 尼克松齿轮的 M a r kB e c h t e l e r 和 W. L .戈尔公司的 S u z a n n eS m i t h ,一旦开始带 头导入 T WI ,就排除万难,为实现 T WI 愿景 “ 赴汤蹈火” 。 这些人都对 T WI 充满热情,因为他们看到,培训改变了员工思考自己、 他人和工作的方式。这种热情也会影响其他雇员,因为他们也开始看到 T WI 的价值。例如,一家大型的公司在全球有很多的工厂和业务,我们安排了该公 司的代表参观奥伯尼国际公司,由 J a m i eS m i t h 、J e n n i f e r P i c k e r t 负责这次参观。 公司的北美制造副总裁后来告诉我们,一开始他对 T WI 并不是很感兴趣,但 是在参观了 A I M P之后, “ 我希望我的员工谈论工作时,能够像 J a m i eS m i t h 、 J e n n i f e r P i c k e r t 一样,对工作和 T WI 培训充满热情。 ” 然而,想要 T WI 产生和奥伯尼国际荷马工厂一样的效果,只有两个人是 不够的。为了落实 T WI ,奥伯尼国际公司组建了一个由 S c o t t L a u n d r y 领导的跨 职能团队,还有一个像 S c o t t C u r t i e s 这样受拥戴的领导者。实践 T WI 技能是一 项必须在整个组织中进行的活动,没有一个人能独立实现如此巨大的改革。最 初的 T WI 领导者必须要团结团队,使成员们能团结合作,以便深入掌握 T WI 。 有趣的是,参与培训之后,就算没有诱惑,员工也会自愿加入 T WI 团队,因 为他们想要成为转变的一分子。 组成团队之后,在设法让整个组织接受 T WI 之前,团队必须先对 T WI 项 目有基础性的理解。幸运的是,在网上、文章以及书中有大量关于 T WI 的信 息,都可以让这个团队在正确的方向上开始。 1 )那些对项目历史感兴趣的人,可以访问制造工程师学会的谷瑞盟分会 ( G r e e nM o u n t a i nC h a p t e r ) ,在这里你可以找到与 T WI 有关的历史信息。 2 )已经出版了许多介绍 T WI 的书籍和文章,以及它与精益、丰田生产方 式的关系,也可以访问 w w w . t w i - i n s t i t u t e . o r g ,查看推荐的入门书籍和文章。 3 )联系 T WI 研究院,了解你所在行业内正在应用 T WI 的公司,你可以参
  199. 1 9 1     观或联系这些公司。 4 )参加一些为人们提供 T WI

    项目教育的网络会议和专题研讨会。 5 )参加 T WI 年度峰会 ( w w w . t w i s u m m i t . c o m ) 。 10. 2. 2 选择试点项目, ▪▪▪▪▪▪▪▪▪▪▪▪▪▪▪▪▪▪▪▪▪▪▪▪▪▪▪▪▪▪▪▪ ▪▪ ▪▪▪▪▪▪▪▪▪▪▪▪▪▪▪▪▪▪▪▪▪▪▪▪▪▪▪▪▪▪▪▪ ▪▪ ▪ ▪ ▪ ▪ 展示标准作业的必要性 没有标准,就等于没有改善。 大野耐一 有了标准作业,却不能培训员工如何按照标准完成工作,那就与没有标准 作业是一样的。对标准工作有迫切需要的时机是引进 T WI 的最佳切入点,如 果最初的项目选择得好,T WI 工作会立刻见效。通过将不稳定的过程标准化, 可以消除变异,问题也会消失或显露出来,从而就可以注意到并快速处理它 们。有了立竿见影的效果,大家就会看到良好技能培训对员工和公司的好处, T WI 实施行动也因此会获得动力。 选择一个小项目来展示 J I ,然后开始实施,这并不一定意味着培训总数会 减少,而是培训本身的目标应该限制在某个范围之内。例如,你可能想要选择 一条产线,或者一个具体的操作,或者一系列操作,或者存在问题的某个区 域。目标应该是一个大家都知道的问题区域,这样在纠正后,大家就会注意到 变化。甚至可以在培训前后记录恰当的数据,以便将效果广为传播,展示 T WI 对改善所起的作用。为了确保那些在 1 0 h 课程中经过适当培训的员工忠实、积 极地推行 T WI ,还要密切地跟进 T WI 活动。 如果你选择正确的地方进行试点,并且精心地指导过程,以确保像下一节 所描述的一样,正确地启动 T WI 方法,那么不久之后每个人都能看到这一努 力所带来的积极改变。它的成功将在整个组织为 J I 培训创造 “ 拉动” ,高管和 主管们也会开始要求在试点之外的其他地方进行培训。就像 P a t r i c k一直告诉 新学员的那样,“ 当主管来找你,要求参加 1 0 h培训课程时,你的努力就成功 了。 ”如果此时建议参与试点的主管推行 J R ,也会发生同样的事情,正如我们 在第 3章中讨论的一样,当 J R连同 J I 一起推出时,获得良好结果的概率会 更大。 本书所提到的下面这些成功案例,都是以良好的试点项目开始的,展示了 上文所讨论的 T WI 方法: ▪ 尼克松齿轮公司 ( 第 2章) :精密压缩齿轮单元是当时工厂中生产效率
  200. 1 9 2     最高的单元,在持续改善活动后,该单元导入 J I 以实现标准作业。改善 团队创建了工作教导分解表,并按照新标准对员工重新进行培训,结果

    产量增长了 1 7 %,并减少了操作员的生理压力。通过改善这一 “ 最好 的单元” ,员工开阔了眼界,知道了做哪些事情能够改善工厂中的其他 操作。 ▪ 奥伯尼国际单丝厂 ( 第 6章) :为新设立的设备调机员岗位所做的标准 作业是提高产量的关键。创建了一系列关键任务的 J I 分解表以确定最佳 做法,并进行教导,结果减少了 7 0 %的人为失误。 ▪ 弗吉尼亚梅森医疗中心 ( 第 9章) :为手部卫生提供了标准化方法,这 一经典案例瞄准常见问题来展示 J I 的价值。新方法把手部卫生的可靠性 从 8 3 . 5 %提高到 9 8 %以上,并 “ 拉动”整个组织中用新的手部卫生方 法进行培训。 ▪ 柯里尔塑料公司 ( 第 1 1章) :作业标准的建立始于瓶子检验项目,当 时,吹塑成型部门的一线主管接受了 J I 培训,然后运用 T WI 方法培训 了员工。结果,在 2 0 0 7年到 2 0 0 8年期间,质量成本从 4 %减少到 2 %, 整体效率提升了 3 %。之后,在注射成型部门导入了 T WI ,采用了 J I 方 法来减少质量问题,提高生产效率。 10. 2. 3 TWI 培训的最初交付 通过保持在一定范围内试行最初的 T WI 工作,你能避免一些公司由于致 力于同时指导整个工厂或某个部门中的所有作业而犯的大错误。虽然这听上去 诱人,但是因为培训活动是分散的,这样的工作注定失败。虽然可能会有好的 成果,但不能监控和管理培训,很快培训也会大打折扣,或失去动力。从长远 来看,为了维持变革,要从小事做起,创造动力。 每个公司都是不一样的,即使是同一个组织的两个工厂,它们的文化也是 不一样的。因此没有既定的计划来开展 T WI 培训,所以在开展 T WI 时,最好 慢慢开始,然后在过程中加速,并且边干边学。但是最初培训课程也要注意以 下的一些事项: ▪ 培训师的第一堂课应该是选择一群人,这群人应包括培训师申请者 ( 那 些期望成为 1 0 h 课程培训师的人) 、主管、团队领导者、非正式的车间 领导者、操作员、后勤职工和工会代表,让他们负责试行区域内的 T WI 实施。 ▪ 应该大致同时向 1 0个参与者传授 J I 和 J R项目。( 见第 3章的安排计划
  201. 1 9 3     表以及为何建议公司以 J I 和 J

    R开始。 ) ▪ 为了让不同班组的参与人员都参加,培训时间应灵活可变。 ▪ 如果不是课堂上的实际参与者,像管理层这样的关键人员也应该通过观 察培训以理解课程内容。只有这样,当受训的员工要运用 T WI 技能时, 他们才能给予支持。这样的观察员不应打断或参与课堂活动。 ▪ T WI 培训师应该为参与者提供指导,为每堂课选择一个实践示范。 ▪ 在一定程度上,T WI 培训师运用 J I 分解表,能为车间里的实践示范给予 额外的教导和引导。但是他们不应该告诉员工怎么做,不然会减少学习 机会。 ▪ 虽然所有的实践示范都是在课堂上完成的,这能让员工专心听课,但是 我们发现,在时间允许的条件下,可以在工厂车间里做最后的应用实 践,让没有参加 J I 课程的实际操作员充当学员,这种做法也非常有效。 员工已经知道了如何在课堂上完成 J I ,这样做能让员工了解在实际中如 何运用 J I 。 然后,参加初始课程的员工应该开始把新的 T WI 技能运用于指定的试点 区域的作业中,领导项目的 T WI 工作小组应该全程参与,那样他们就可以回 答问题并克服绊脚石。比如说,正如我们在前面几个案例中看到的那样,在为 培训制定 J I 分解表时,困难是不可避免的,因为掌握这项技能需要大量的实 践和顽强的毅力。在 W. L .戈尔公司和弗吉尼亚梅森医疗中心的案例中,培训 师团队在工作场所进行培训之前,花了大量的时间和精力来建立分解表,并确 保能够正确实施它,当成功完成培训工作后,这种投资会取得巨大回报,从而 产生良好的效果。 确保在试点区域内积极实施 T WI 方法后,把目标作业标准化,积极的结 果也将随之而来。因为我们所选择的试点区域的问题众所周知,组织内的每个 人都将看到通过导入 T WI 所产生的改善,或者如果他们没有看到改善,你应 该使用在试点前后精心收集的数据,使这些结果广为人知。即使还没看到最终 成效,不久之后,其他区域也会要求进行 T WI 培训,从而可以从该方法中受 益,获得相同的良好效果。 有了组织的反馈以及进一步实施的战略,就可以开始计划应用 T WI 的下 一批区域。记住,在推进这个试点的时候,“ 由慢到快”始终是种明智的做法。 抵制住在多处同时应用方法的诱惑,一步一步来,继续在整个组织中创建动力。 “ 乌龟和兔子”这一伊索故事的寓意在这里非常适用— — —缓慢但稳定,一定会成 功。( 正如很多年前 P a t r i c k 的管理教授在课堂上讲的, “ 伊索 ( A e s o p )可以成 为一名出色的生产经理! ” )
  202. 1 9 4     10. 2. 4 发展内部培训师并推广培训— — —TWI

    研究院认证 培训师项目 一旦试点显示出成果并接近完成,就该考虑下一步了,让最初的试点团队 外的人员参加 1 0 h 培训,并开始练习 T WI 技能。你可以选择让认证的 T WI 培 训师回来讲授更多的课程,但最好的推进方式是培养内部培训师,让他们参加 培训师发展项目,有时候也称为培训师培训课程,在这个课程中,他们按照每 一模块的 T WI 培训师教授手册,学习如何传授 1 0 h课程。这些项目是为了传 播培训,并实现 “ 倍增效应” 。 “ 当全国都在运行这个项目时,质量管理就必不可少了,那样质量标准就  ㊀ T WI 报告,1 9 4 5年,P 1 7 8 。 可以在全国范围内得到保证。 ” ㊀ T WI 的创始人承认,为了满足战时生产的目 标,他们必须得建立一种能够被普遍接受的项目,并且保证每次讲授它时都能 给人带来成功。从战后到现在,日本产业训练协会 ( J I T A ) 遵循美国前辈所 教授的,在日本持续推行 T WI 。基于 P a t r i c k培养三洋公司遵循 J I T A的模式和 领导方式的 T WI 培训师的经验,T WI 研究院遵循 T WI 创始人所使用的随后转 移到日本的模式,构建了一种 T WI 培训师发展项目。小川健二 ( K e n j i O g a w a ) 是其中一名最初的资深培训师,在 2 0世纪 5 0年代由美国 T WI 培训师直接教 导,现在他在三洋公司领导 T WI 培训师课程,实际上,P a t r i c k的 T WI 导师 涉谷和彦 ( K a z u h i k oS h i b u y a ) ,在三洋作为一名年轻的培训管理人员时,就学 会了讲授这些项目。 自 2 0 0 2年以来,T WI 研究院已经培训了 4 0 0多名培训师,这证明,只要 严格遵守公认的 T WI 培训方法,使用公认的 T WI 培训材料,这一项目就可以 成功。为了做到这一点,培训师申请人首先要参加 T WI 1 0 h 课程,并熟练掌握 所学到的 T WI 技能。然后他们花费整整一周的时间与资深培训师练习遵守指 导手册讲授课程,手册概述了 1 0 h 课程的方方面面,包括所有材料的展示、说 明、讨论和板书等。手册确实为培训师提供了一个可遵守的 “ 脚本” ,这样, 每次讲授时所展示的内容都是一样的。在很大程度上,它和当时 T WI 创始人 在 2 0世纪 4 0年代开发项目时制定的 “ 脚本”相同。 成为 “ 认证的 T WI 研究院培训师”的价值在于,能够通过演示课件,使 项目的讲授保持 6 0多年不变。所有工作都一样,不能因为手册中编写了工作 程序,就以为只要阅读手册即可完成工作。这其中还是会有很多细节和技巧,
  203. 1 9 5     这只能在别人的指导下通过实践获得,而指导的这个人既要能够上课,又要善 于培养别的培训师来讲授。用这种方法,即使是毫无经验的人也可以通过遵循 培训手册,学习和掌握如何授课,成为出色的 T WI

    培训师。 有很多原因可以解释为什么这是最好的方法,但也许最重要的一点是内部 培训师能够作为公司内教导模块的 T WI 专家。正如 M a r kB e c h t e l e r 在第 2章所 解释的那样,参加培训师发展课程让他对课件有进一步的理解,在准备教导 其他人怎样使用每个方法时,能够理解每个方法的细微差异。一旦培训师开 始培训其他人,并帮助这些人练习,他们自己对方法也越来越熟练。常言 道,老师是课堂上收获最多的人。公司内部的 T WI 培训师知道很多公司内工 作的细节,随着在部门之间和车间之间推进工作,内部培训师无疑是领导实施 T WI 努力的最佳人选。而外部培训师不熟悉这些工作,也不适合长期持续地 工作。 接下来的问题是: “ 谁最有资格教导 T WI ? ”T WI 培训师的讲授手册已经 完成设计并书写下来,以便即使是对毫无授课经验的人也可以学着讲课。手册 准确地告诉培训师每步应该怎么说、怎么做。但是如果认为一个人只要学习了 手册,就可以成功地授课,那就大错特错了。我们看到日本劳工部第一次尝试 在日本实施 T WI 时,并没有引发倍增效应,这是因为它认为一个人就可以学 到技术并带回来。日本人通过雇佣一些合格的指导员重新开始,他们能够基于 战争时期建立和完善 T WI 的丰富经验,正确培训培训师。T WI 手册中包含超 凡的智慧和技巧,能让有经验的 T WI 专家指导新的培训师,使用这一宝贵资 源来学会如何授课。 在让没有培训经验的员工参加由合格的资深培训师指导的培训师培养项目 时,他们能学会如何有效教授 T WI 课程,获得与 6 0多年来数以万计的培训师 几乎同等的优秀成果。事实上,我们的经验是,最好的培训师通常是那些几乎 没有甚至根本没有培训经验,但是对他们正在工作的行业和作业有深刻背景的 人员。这并不是巧合。一方面,顾问和专业培训师往往想利用自己的性格和特 点,使培训更有个人特色,这与 T WI 准则的标准讲授方法相违背。当被告知 要遵守手册时,他们会感觉很难。另一方面,由于 T WI 的 1 0 h课程大部分用 于解决工作场所的实际作业和问题,所以为有效引导团队在边干边学的方法中 运用 T WI 方法,培训师必须熟悉公司里的工作。因此,作为指导者,理解工 作比经验更重要。 有了内部培训师之后,公司可以在需要的时候开展 T WI 课程,培养所有 人员获得这些基本技能。同时,在整个组织中持续推广 T WI 实施时,这些培 训师也能担任教练和顾问的角色。
  204. 1 9 6     10. 2. 5 推广计划 在本章开头,我们展示了 T

    WI 服务公司的 C . R . D o o l e y 在 1 9 4 4年 6月,教 导公司如何在工厂中从一线主管培训中获得持续的成果。他意味深长地说: “ 这又是个许多 T WI 人员协作的好例子。 ”虽然 T WI 的推广不是一成不变的, 但我们认为,为公司打造长期成功的 T WI 项目的基础的最好方法,就是按照 本章前面 D o o l e y 所讲的阶段 1和阶段 2 。只有公司偏离了这标准,他们才会失 败,正如尼克松齿轮公司所经历的,因为他们原先并没有跟进培训;还有奥伯 尼国际公司所经历的,因为那里的员工没有学会如何运用 J I 方法正确分解 工作。 除了这些有价值的指导方针外, 《 丰田模式 ( 实践篇) 》也指导丰田按照 合适的顺序教导员工在丰田生产系统中运用 T WI 工具。让尊重员工 ( 工作关 系)和标准作业 ( 工作教导)成为持续改善 ( 工作改善)项目的一部分,这 无疑是在正确的方向上迈出了一大步。对丰田来说,这些想法不仅仅只是理论 方法,还要将其投入实践,从以下内容可以看到丰田是如何有效利用员工来实 施这些想法的 ▪▪▪▪▪▪▪▪▪▪▪▪▪▪▪▪▪▪▪▪▪▪▪▪▪▪▪▪▪▪▪▪ ▪▪▪▪▪▪▪ ▪▪▪▪▪▪▪▪▪▪▪▪▪▪▪▪▪▪▪▪▪▪▪▪▪▪▪▪▪▪▪▪ ▪▪▪▪▪▪▪ ▪ ▪ ▪ ▪ : 丰田有一套针对小组领导和团队领导的体系,团队领导时刻有责任帮助 5 ~7 名同事。他们审核员工的工作程序,检测与标准作业之间的偏差……并 建立必要的组织结构来弥补空缺。他们经常参与建立新模型的标准作业,并 且在让标准作业从“装饰品”转变为真正的持续改善工具的过程中,起着关键的 作用。而有趣的是,多数公司恰好忽略了团队领导的作用。㊀  ㊀ J e f f r e y K . L i k e r 和 D a v i dM e i e r ,《 丰田模式 ( 实践手册篇) 》 ,麦格劳- 希尔,纽约,2 0 0 6 年,P 1 1 7 。 表 1 0 - 1总结了这些实施步骤。通过安排积极的员工来领导实施 T WI ,制 订良好计划开始培训,确保管理层大力支持 T WI 技能,培养能持续推广项目 并直接跟进实施的内部培训师,支持车间的培训和 T WI 活动,从而能保证 T WI 确实为精益创造了坚实的基础。 表 1 0 - 1  T WI 实施步骤  组建 T WI 工作团队  选择强大的领导者  组建跨职能团队  学习 T WI 基本原理
  205. 1 9 7     ( 续)  创建试点项目  限制在一定范围内  需要标准作业的生产线/

    作业/ 区域  获取当前指标  最初的 T WI 培训  J I 和 J R的 1 0 h 课程  选择在试点区域工作的小组  包括 T WI 培训师申请人  实施试点项目  分解和培训试点区域的作业  得到 T WI 工作团队的指导和支持  获取培训之后的指标  推广试点,计划下一步  拉动组织的其他部门  计划推出培训的下个区域  培养内部培训师  关键成员学习教导 J I / J R的 1 0 h 课程  培训试点区域之外的主管  把 T WI 推广至整个组织  缓慢但稳定— — —不是同时多处推广  确保得到高层管理的承诺  覆盖足够的区域  为主管提供持续的教导  向管理层汇报  赞扬结果  引进 J M  准备好后,引进和推进 J M  建立处理改善提案的体系 10. 3 怎样从工作教导、工作关系、工作改善获得持续 的效果 在全美实施精益制造的过程中,我们注意到,由于对如何管理日常工作事 务缺乏良好的理解,许多公司很难维持精益工作的成果。创建领导者的标准作 业对解决这个问题大有帮助,而且这也是在正确方向上迈出的一步。但主管仍 需要明白他们是组织中平稳运作的重要人物,这一角色决定了他们每天该做的 事情。 一般来说,大多数主管认为日常工作的管理是把他们从一个问题带到下一
  206. 1 9 8     个问题的活动。一天大致是这样度过的 ▪▪▪▪▪▪▪▪▪▪▪▪▪▪▪▪▪▪▪▪▪▪▪▪▪▪▪▪▪▪▪▪ ▪▪▪▪▪▪▪▪▪▪▪▪▪▪ ▪▪▪▪▪▪▪▪▪▪▪▪▪▪▪▪▪▪▪▪▪▪▪▪▪▪▪▪▪▪▪▪ ▪▪▪▪▪▪▪▪▪▪▪▪▪▪

    ▪ ▪ ▪ ▪ : 我到达工作岗位,了解现状。检查需要完成的工作,看看哪些是昨天遗 留的,哪些是新的,是否有紧急的工作,是否哪里看起来有问题,等等。然 后,我检查我的员工。他们都到岗了吗?他们是在工作还是在聊天?他们是 在自己的岗位吗?这个时候,我通常会接到电话或收到邮件,向我询问现场问 题,或者告诉我必须要完成什么,或者有员工报告,他/她必须要做的工作出 状况了。不一会儿,我面前就出现了一大堆需要解决的问题。 一天基本就这么过了,然后我下班回家。也许我能为明天或下周的事情 做些计划和思考,或者我会开始准备每周的生产报告,但前提是我有时间。 大多数时间我都忙着处理各种事情,然而还是有些我觉得重要的事情没有完 成,因为我没有时间。 其实不必这样,精益制造告诉我们,一流的管理体系有特定的要素。但公 司通常需要几年时间,经历过实施精益的困难才能明白,实际上,这些公司并 没有充分理解这些要素是如何共同影响日常活动文化,引导一线主管实现自己 目标的。我们应着眼于这一背景,让 T WI 更好地融入这一体系中,为正确有 效地执行这些日常活动提供所需要的技能。 10. 3. 1 一流的管理体系 我们已经花费了数十年时间来研究和学习,一个能和世界上最强对手竞争 的管理体系需要什么。当今的精益制造世界不缺乏创意和观点,而且我们能把 该体系的主要元素归结为一个相当简单的模型。一个一流的管理体系有三个相 互关联的组成部分 ( 见图 1 0 - 1 ) : 1 )方针展开:整个组织保持一致的长期和年度目标。 2 )日常管理:创建按标准实施以及持续改善的体系。 3 )跨职能管理:管理整个体系的改善,寻求创新和突破。 方针展开指的是运用各种方法,确保组织中的每个人都朝着相同的目标有 效工作。虽然有些方针是行政方面的,旨在指导日常事务的决策,但方针展开 包括创建用于管理和指导公司现状的改善方针。换句话说,它不仅是当前的书 面方针,也是创建和实施方针的过程。这样,组织才能成为一直成长和进化的 实体,不被停滞的、固定的规则所约束。 展开涉及方针沟通的模式。为了有效地展开,方针沟通不能产生歧义, 它们必须切实可行,且易于被实施的人理解。在实施方针的过程中,当组织
  207. 1 9 9     图 1 0 - 1

     一个一流的管理体系 的成员对自己的作用不够明确或没有把握时,可能会给后续的方针带来问 题,所以为了理解并确保方针能够有效展开,必须对方针沟通的效果进行 检验。 为了保证理解,必须满足两个条件: 1 )你只有听到他/ 她如何向别人解释你的说法时,才知道他/ 她是如何理 解你的说法的。 2 )方针展开不能仅靠口头转述,必须把它写下来。 对这些情况的测试包括回答以下问题:这些方针的执行者理解方针陈述 吗?他们有能力或愿意执行吗?换句话说,他们能够成功地执行它吗?他们有 动力去执行它吗?接下来重要的是,领导能理解下属的问题,并准备好帮助他 们移除这些成功之路上的绊脚石。 如果说,方针展开是贯穿组织的一条垂直线,跨职能管理则是一条横跨组 织的职能边界、防止局部优化的水平线。例如,一个看起来对某部门有利的改 善,可能实际上并不利于整个公司。此外,为了支持长期和年度改善目标,必 须要进行创新时,跨职能管理能促成必要的合作,消除部门壁垒。 日常管理指的是对日常工作的管理,通过标准化,使工作以规定的方式完 成,实现并维持基本的稳定性,也包括修改标准来解决异常,以及改进这些标 准达到组织所设定的目标。如果公司执行工作的方法不一致,不能维持质量, 以及达到其他标准 ( 完成时间、安全、成本等) ,那么就不能保证公司满足盈 利和成长的更大目标。因此,主管的作用是每天不断地对标准化工作进行 管理。
  208. 2 0 0     10. 3. 2 PDCA 循环 整个管理体系包含着一套获得成果的方法。换句话说,管理体系中相互关

    联的部分本身并不能保证实现目标。它们需要特定的实施步骤,才能确保按计 划运作。这种方法是 P D C A循环 ( 计划、实施、检查、行动) ,需要说明的 是,P D C A的每一步都是一样重要的。只完成这方法中的一步或几步是没有用 的。为确保管理过程的连续性,重复执行 P D C A循环是必不可少的。 ▪ 计划是执行和检查的基础。它包括设定目标和对象,定义测量进展的指 标,确定目标和对象的时间期限,创建如何实现目标的定义,即方法。 ▪ 执行是实施所制订的计划。培训员工,让他们知道、理解和执行计划。 如果人们缺乏必要的技能和执行能力,再好的计划也会失败。 ▪ 检查是对最终结果进行研究,把这些结果与提出的目标进行比较。 ▪ 行动是对检查结果的反馈。如果得到了预计的结果,那么行动步骤就是 把它标准化。如果没有得到预计的结果,那么行动就是改进计划,重复 循环,直到取得预期结果。 管理体系的三要素— — —方针展开、跨职能管理和日常管理,结合 P D C A 的管理方法,就构成了实现持续改善思想的整个过程。为了实现这些既定目 标 ( 生产输出,质量,成本,安全和士气) ,管理层必须先建立作业标准, 用这些标准积极培训员工,监测并确保贯彻实施这些标准,检查产生的结 果,必要的时候修改这些标准,以继续实现既定的目标。它有时候被称为标 准化、执行、检查、行动,这是有效管理的核心。然后,一旦明确建立了作业 标准,我们继续使用 P D C A循环改进这些标准,消除浪费、不增值的活动及过 程。最终,通过跨职能合作,我们在竞争绩效方面有所创新,并且 “ 更上一 层楼” 。 虽然通过关注日常活动和改善,把日常管理体系与方针管理联系在一起, 但它们之间仍存在差距。理论上,精益模型中的所有内容都言之有理,也很容 易被实施精益制造的公司所理解。但是,即使公司理解这些,并想要运用这个 模型,我们却发现,几乎在每个行业和每家公司中都存在 “ 救火” 文化,精 益模型似乎很难在这样的文化中生根。所以,许多公司只停留在人人赞同、却 无法实施的理论概念上。 当我们学习并实施 T WI 时,P D C A循环才真正开始运转。当然,上述差距 是因为缺乏重要的能力,员工不能一直有效地发挥在这一管理体系中的作用, 因此,无法维持做出的变革。像本书所描述的那样实施 T WI ,运用它获得经
  209. 2 0 1     验,当主管和管理层具备做以下任务的技能时,很明显,日常管理要素就得到 了支持并变得有效: 1 )在操作标准是什么及如何遵守标准方面提供有效的指导 (

    工作教导) 。 2 )知道怎样研究和分析下列操作: ① 在没有标准的地方建立标准,或者在异常的地方改进标准 ( 工作改善) 。 ② 积极寻找更好的方法,减少浪费,实现既定目标 ( 工作改善) 。 3 )有效领导员工,使他们能全身心地投入到改革中,并保持他们遵循和 维持新的操作标准的动力 ( 工作关系) 。 10. 3. 3 使 TWI 成为日常管理体系的组成部分 创建技能型文化就意味着放弃救火思想那样的被动做法,它剥夺了组织真 正的关注点和努力— — —运作管理体系。如果我们打算实现引导我们走向未来的 目标,采用诸如 P D C A等经过时间检验的做法,来建立稳定性和持续改进,我 们就必须建立规则。为此,我们需要基本技能来进行日常推广并维持这些好的 做法。依靠这些主管们每天都使用的技能,我们可以更加确信,通过标准作业 创造稳定性的基础、激发员工的动力和持续改善,将成为我们工作环境的文 化,以及员工的日常行为方式。 图 1 0 - 2  日常管理和三脚凳 三脚凳就好比 T WI 项目和它 的三个模块— — —工作教导、工作改 善和工作关系— — —这里可以再次使 用 ( 见图 1 0 - 2 ) 。T WI 的三条腿牢 固地支持和支撑着日常管理体系, 如果我们考虑第四个要素— — —工作 安全,它由日本在 2 0世纪 5 0年代 提出,是三个 T WI 技能必不可少 的部分,我们就可以得到完整的技 能模型,主管需要每天运用它来实 现和保持这一技能文化,这也就是 本书一直描述的内容。正如许多案 例研究所展示的那样,当公司对一 线管理人员的这些领导力技能进行培训时,他们就开始能够掌握工作的主动 权,而不是每天疲于追赶工作。这种主动权正是这一管理体系为了实现组织目 标而寻求的优势。
  210. 2 0 2     10. 4 注释 《 如何从

    J I 、J R 、J M以及一流的管理体系中获得持续成果》 ( H o wt oG e t C o n t i n u i n gR e s u l t s f r o m J I ,J R ,a n dJ M a n dAW o r l dC l a s s M a n a g e m e n t S y s t e m ) 的作者是精益推行总裁 R i c h a r dA b e r c r o m b i e 。R i c h a r d有二十多年的制造经验, 其中大多数经验来自他在华盛顿州波音公司工作期间。在那儿,他作为波音供 应商支持中心的成员,参加了精益制造活动,该中心协助波音主要的国内和国 际供应商,启动基于丰田生产体系 ( T P S ) 的持续改善项目。为此,R i c h a r d 接受了大量日本新技术顾问有限公司和美国波音工厂的 T P S 培训。 作为 R i c h a r d 的 T P S 咨询的组成部分,他有在全球传授这些 T WI 课程的丰 富经验,客户遍及制造、航空航天、钢铁工业、食品加工、银行、建筑和医疗 保健行业。R i c h a r d 是 P a t r i c k 培训的首位资深培训师,他像 P a t r i c k在日本接受 培训时一样,在每个 4 0 h的 J I 、J R 、J M、J S的培训培训师课程模块中培训新 的培训师。当 R i c h a r d 与研究院合作,为公司快速学习如何把实施 T WI 作为精 益战略中必不可少的一部分而提供后续辅导时,他在 T P S 咨询方面的强大背景 得到了很好的运用。
  211. 2 0 3     第 11 章 柯里尔塑料公司——先发制人的转型 雷蒙德

    J .柯里尔 ( R a y m o n dJ . C u r r i e r )于 1 9 8 2年成立了柯里尔塑料公司, 这是一家定制热塑性树脂注塑机的公司,为广大的 O E M客户群提供服务。R a y 的愿景是提供卓越的工程服务和全面的客户服务,以此作为维持长期客户关系 的基础。公司在纽约州的奥本刚成立时,只有一个面积仅为 4 0 0 0 f t 2 的改建仓 库,两台注塑机,四名员工以及几个当地客户。 在 R a y 的领导下,柯里尔塑料公司 ( 以下简称柯里尔) 成长为一家公认 的首选供应商,为汽车、医疗、电信和消费品行业的公司提供精密注塑成型零 部件。R a y 于 1 9 8 7年退休,他相信他的儿子吉姆 ( J i m )和约翰 ( J o h n )会按 照他们的共同愿景,继续将公司发展下去。自那以后,公司的建筑物、设备以 及人员都有所增加,原来的工厂也扩大了好几倍。1 9 9 6年,挤压吹塑成型成 为公司的核心竞争力,使得公司可以利用现有的部件设计和塑料加工知识,进 入目标细分市场— — —采购注塑成型和吹塑成型的产品。2 0 0 2年,为了开拓包 装产品市场,柯里尔增加了产品设计功能,以及成型工艺的独特组合,因为在 美国几乎没有成型机具有这样的功能。 在 2 0世纪 9 0年代末期,即将跨入新世纪之际,柯里尔连续七年实现两位 数的销售额增长,但是这种蓬勃发展也是有代价的。公司的技术员、操作员和 临时工的高流失率,导致材料报废率高,质量成本高,机器停工时间过多,并 且,对于大多数作业来说,作业指导书都已经过时,导致了低效率,公司无法 跟上业务的增长。 目前在公司担任全职工作的四名负责人中,有三名经历过这些涉及业务增 长的日常挑战,2 0 0 5年,为了成为一家更大的公司,公司决定做一些不同的事 情。公司邀请了潜在的供应商,一起讨论战略计划。其中一名供应商托马斯·沃
  212. 2 0 4     尔什 ( T h o

    m a s Wa l s h )博士,以及格雷内尔 ( G r e n e l l )咨询团队,对于初次会 谈是这样说的 ▪▪▪▪▪▪▪▪▪▪▪▪▪▪▪▪▪▪▪▪▪▪▪▪▪▪▪▪▪▪▪▪ ▪▪▪▪▪ ▪▪▪▪▪▪▪▪▪▪▪▪▪▪▪▪▪▪▪▪▪▪▪▪▪▪▪▪▪▪▪▪ ▪▪▪▪▪ ▪ ▪ ▪ ▪ : 我的第一次会议是与柯里尔塑料公司负责人、董事会以及经理一起开 的——都是一些有权力的成员……虽然这在小公司和专业服务公司并不罕 见,但是它通常会透露出组织清晰度和专业界限的问题,这让 CEO 很难 领导。㊀  ㊀ T h o m a s Wa l s h , “ 以团队作为开始:柯里尔塑料公司先发制人的转型, ” 格雷内尔咨询集团, 《 C N Y商业杂志》 ,2 0 0 9年 1 1月 1 3日。 虽然柯里尔在过去也制定战略计划,但计划却被搁置了,一直没有用来推 动业务。在涉及完成工作时,公司一直注重实干,而不是先做计划。所以, C E OJ o h n 决定按照 Wa l s h博士的建议,不是匆忙地制定新计划,而是先进行 领导力评估,确定管理团队的优势和劣势,以便让公司能够 “ 在公交车离开 站点之前,让正确的人上车,并且都坐在正确的位置上。 ”J o h n不想再一次踏 上没有前途的旅程。 完成这一步后,J o h n 认识到,为了业务的发展,他需要雇佣一名合适的人 员,那样他才会有更多的时间专注于做 C E O该做的事情。整个领导力团队也 进行了整顿,做出了一些改变。一些员工最终离开了公司,同时为了获得新的 想法和视角,其他人的角色也发生了变化。2 0 0 6年初,他任命了业务拓展副 总裁马克斯·莱昂内 ( M a xL e o n e ) ,还有新任运营副总裁 A l a nG r o s s ,从此公 司的新执行团队开始追求利润增长和持续改善文化。 他们很快为柯里尔制定了一份专注于公司目标市场的战略计划,该目标市 场要求设计一体化的专门知识:吹塑成型和注塑成型 ( 如图 1 1 - 1和图 1 1 - 2所 示) 。柯里尔目前 6 0 %的客户都一起购买注塑和吹塑成型产品,使公司可以选 择单一供应商,并且保证制造设计一体化。对设计和制造技术的投资是这项计 划持续进行的关键因素。除了客户导向的目标以外,战略计划旨在提高公司员 工工作生活质量,以及使柯里尔成为业内最佳的工作场所。 本章是关于公司如何运用 T WI 作为发展过程的关键部分,来实现其战略 计划的目标。现在,柯里尔 “ 利用设计、注塑和吹塑方面的核心竞争力,提 供定制包装解决方案”的独特价值主张,使其在行业中颇具竞争地位。公司 在包装行业中的主要市场包括私人/ 医疗保健、美容化妆、家庭化学品以及便 利设施,最有名的是湿巾容器/ 盖子以及高端酒店、度假村的便利设施产品。
  213. 2 0 5     其他主要市场还包括消费品、医疗以及电子产品。公司在纽约州奥本的老厂区 拥有 6 5 0

    0 0平方英尺最先进的成型工厂,现在拥有 1 0 0多名员工,在 2 0 0 9年 1 0月获得了大西洋中部区域卓越制造成就奖,所有员工都对此倍感自豪。 图 1 1 - 1  吹塑成型操作 注:1 g a l = 3 . 7 8 5 4 1 2 L 。 图 1 1 - 2  注塑成型操作 注:1 s ht o n = 9 0 7 . 1 8 5 k g ,1 o z = 2 8 . 3 4 9 5 g 。
  214. 2 0 6     11. 1 先发制人的转型——2006—2009㊀ A l

    a nG r o s s 以最优成绩从布法罗大学毕业,获得了工业管理学学士学位, 并且在纽约州罗切斯特的柯达公司工作 1 7年期间,继续攻读硕士课程。他还 接受了罗切斯特技术研究院中评价很高的领导学硕士项目的教育。A l a n离开 柯达后,继续领导一家中型注塑成型公司的转型,使之成为塑料行业中一家获 奖无数且具有空前盈利能力的公司。这家公司很快被一家更大的公司收购,但 这家大公司不再专注于塑料成型业务,因为不想搬家,A l a n参加了柯里尔塑 料公司运营副总裁的面试,最终得到了一份和企业主共事的新职位。柯里尔企 业主致力于继续经营塑料成型业务,并为所在社区的人们提供优质的工作。  ㊀ 这里包含的大量信息来自于柯里尔塑料公司在 2 0 0 9年 5月 3 1日递交申请 2 0 0 9年大西洋中部区 域卓越制造成就奖的资料中。 执行层面的领导者就位后,下一步就是从公司的使命、愿景、核心价值观 出发,建立战略框架,让全公司都能致力于实现关键目标。以下就是所要建立 的要素: 使命:柯里尔塑料公司力争成为世界上最优秀的供应商,提供从设计到产品 的集成塑料解决方案,为客户创造无与伦比的价值,为合作伙伴创造无限的机会。 价值主张:设计、注塑成型和吹塑成型的核心竞争力的集成。 核心价值观:柯里尔塑料公司努力为我们的合作伙伴、客户和社区,创建 诚实且相互尊重的文化。我们的存在是为客户提供价值和高品质服务。通过接 受变革,营造重视热情、创造力和个人梦想的环境,来追求更高的目标。 11. 1. 1 构建改善的战略框架 柯里尔的战略框架确定了三个关键成果领域,这将为工作的推进建立框 架:人才管理,速度 × 价值 = V 2 © ( 提高质量、生产周期和成本的改善率)以 及创新性成长 ( 见图 1 1 - 3 ) 。这三个领域体现了战略计划过程中的客户导向因 素,是成功的关键。该战略计划还确定了用于追踪每个领域成果的主要测量指 标,并制定了用于确定实现结果的重要举措的改善战略,最后,概述了每个举 措的具体改善项目,也进一步把目标凝练成了一页计划,该计划在公司与部门
  215. 2 0 7     层级之间建立了连接 ( 见图 1 1

    - 4 ) 。 柯里尔塑料公司 客户导向战略框架 关键成果领域 客户导向的关键成功因素是什么? 人才管理 领导者:C F O 速度 × 价值 = V 2 领导者:运营部副总裁 创新性成长 领导者:业务拓展副总裁 我们不断努力,提升个人和团 队表现,让柯里尔塑料公司成 为世界上公认的最佳工作场所 超越一 流 的 标 准,提 高 质 量、 生产周期、成本的持续改善率, 为客户提供增长的价值,并且 成为公认的行业标杆 为了确 保 我 们 的 客 户、员 工、 供应商、负责人和社区的持续 增长,利用柯里尔塑料核心竞 争力进行创新,实现盈利增长 关键成果测量 表明成功的关键标志是什么? 1 . 1工作生活质量 质量 3 . 1产能利用率 2 . 1质量成本 1 . 2员工流失率 生产周期 3 . 2新业务百分比 2 . 2总库存 1 . 3事故发生率 交付表现 3 . 3能力基准 2 . 3准时交付 财务 2 . 4生产回报 2 . 5总效率 关键成果战略 确保成功的主要举措是什么? 1 . 1创造和形成一个指导、教 导和培训的文化,一对一地提 升个人价值 1 . 2选 拔、培 养、留 住 每 个 岗 位上最好的员工,注重技能和 才能 1 . 3创建一个安全的工作环境 和文化 2 . 1在全公司运用精益思维来 推动一流的实时竞争力 2 . 2积 极 主 动 的 供 应 链 管 理 ( S C M) 2 . 3改善现金流和投资回报率 2 . 4运用科学的成型理论和统 计过程控制来优化成型工艺 3 . 1改善产品质量计划过程 3 . 2凭借一个与共同目标一致 的综合 业 务 拓 展 计 划,设 计、 开发和拓展管理业务 3 . 3构建调查工具以及修复伙 伴关系 3 . 4不断加强与关键客户及新 增潜在客户的合作关系 图 1 1 - 3  战略框架 1
  216. 2 0 8     关键成果战略改善项目 如何实现我们的目标? 1 . 1

    . 1 招聘能帮助实现共同 目标的技术性人才 2 . 1 . 1 以持续改善和六西格 玛活动为目标 3 . 1 . 1 创造和鼓励一个指导、 教导 和 培 训 的 文 化, 逐个提升个人价值 2 . 1 . 2 将一系列技能和 T WI 方法论相结合 1 . 1 . 2 通过提供明确的职业 道路 的 技 能 型 方 法, 提供和提升个人机会 2 . 1 . 3 全员生产维护 3 . 1 . 2 重构业务拓展和前期 工程 2 . 1 . 4 实施 精 益 S C M ,包 含 流程改善以及把供应 商到客户之间的不增 值活动最小化 3 . 2 . 1 实施用以实现增长目 标的业务拓展计划 3 . 3 . 1 开发一个专注于成本 和时间的工具设计和 模 具 制 造 商 的 全 球 网络 1 . 1 . 3 针对 采 集 的 Q WL信 息,制定增值计划 2 . 2 . 1 充分利用愿景来提供 改善 后 的 成 本 信 息、 预测、日 程 安 排、库 存准确性 3 . 4 . 1 建立、维 护、传 播 正 式的客户情报数据库, 进行客户战略适应性、 贡献度以及维护的季 度回顾 1 . 2 . 1 通过招聘、培训 / 员工 个人发展,增加储备 力量 2 . 2 . 2 成型机现代化 2 . 3 . 1 模具工作室开发 1 . 2 . 2 建立能够作为竞争基 准的流失率衡量标准 2 . 3 . 2 运用单元化概念实现 单元化生产 2 . 3 . 3 对现有产品采用科学 的成型方法 ( 减振) 、 六西格玛以及自动化 工艺控制,并为新产 品制定质量计划 2 . 4 . 1 拓展可视化管理体系 图 1 1 - 4  战略框架 2 1 .人才管理培养了柔性、敬业的员工 人才管理是第一个关键成果领域,它拓展了公司的 “ 把合适的人放在合
  217. 2 0 9     适的岗位”的目标,把首先在领导层取得的成果应用到公司的其他阶层中。 运用类似于通用公司 ( G E

    )在杰克·韦尔奇时代实践的 A / B / C分析方法进行 人才评估后,通过各种途径在全国范围进行招聘。公司将采用 “ 初试和分阶段” 的小组面试方式,并利用与所考虑岗位相匹配的专门的人格剖析图,积极招募、 指导和培训那些被定为 A等级的人,或者说有可能达到那一等级的人。 至于公司内部的员工,公司安排了一位职业发展专家对他们进行培训和提升, 对公司不同等级的员工采取不同的培训方法,并投入巨款来提高公司中每个员工的 能力。比如,对于技能型岗位的员工遵循该理论中的提高/ 发展/ 教导的方法。 在持续改善活动期间,柯里尔公司制定了临时雇佣策略 ( 新员工在被聘 用为正式员工前,被聘为临时工以便评估) ,运用这一策略,选定了合适的临 时职业中介,并做好准备,对他们的员工进行有效定位和培训,以便能在柯里 尔独特的工作环境中工作。公司里能称得上 “ 专才”的连续挤出吹塑的工艺 技师数量不多,于是聘请了一位经验丰富的塑料工程师来开发 “ 有条纹的独 角兽”( s t r i p e du n i c o r n s ) 。通过对公司中所有工作进行工作描述,建立起一个 改进的绩效评估流程,并为所有主管和管理人员提供培训,绩效工资和奖金由 个人表现、部门业绩、公司整体的业绩综合决定。 公司开始在制造过程中应用 T WI ,把它看作一个永无止境的过程,用以建 立和维持可互换、自主管理的工作团队。这一方法颇具难度,因为 T WI 培训 和跟进针对的是车间里的每一个员工。本章后面会更具体地讲述,他们是如何 把 T WI 与精益战略巧妙地结合在一起的。 从下述生产力总结 ( 见图 1 1 - 5 )的成果中可以看到,通过培养非常柔性的 劳动力,柯里尔公司能够更好地建立一个持续改善的文化,让每个员工 “ 自发 衡量指标 单位 2 0 0 6年 2 0 0 9年 变化 销售 正常化 1 0 0 1 1 1 1 1 . 0 % 年度收益 正常化 1 0 0 7 2 9 6 2 9 % 质量成本 销售百分比 6 . 3 % 1 . 7 % - 7 3 % 效率 可能的百分比 7 6 . 5 % 9 0 . 2 % 1 7 . 9 % 准时交付 公认的 8 8 . 8 % 9 9 . 5 % 1 2 . 0 % 总库存 供应的天数 1 5 . 5 % 1 1 . 5 % - 2 5 . 8 % 6 S 审核 可能的百分比 3 3 % 8 1 % 1 4 5 . 5 % 工作寿命质量 调查结果 7 1 % 8 4 % 1 8 . 3 % 图 1 1 - 5  关键成果总结
  218. 2 1 0     地在公司中推动无边界的改善。 ”此外,虽然现在的难题是维持这一进步的势 头,但如今公司的每个人都觉得自己更加敬业,且在组织中受到了尊重。 2 .在整个公司中应用

    “ 速度( V e l o c i t y )× 价值( V a l u e )= 总价值( V 2 ) ”去 超越世界标准 V 2意味着比别人更快且高质量地完成每一件事,从而创造一种从顾客视 角所定义的竞争优势。对于柯里尔而言,价值体现为独特的、创新的包装设 计,其他公司很难复制。事实上,柯里尔公司增值贡献的大部分都来自可制 造、可装配的工程设计。此外,通过消除图 1 1 - 6所示的流程图中的浪费,柯 里尔公司实现了称为 V 2的卓越运营。现在,在柯里尔塑料公司,这个流程每 天都在激发大家的工作热情,但这不是一蹴而就的。 图 1 1 - 6  精益企业 V 2 流程图 3 .提高创新,保证未来 第三个也是最后一个关键成果领域是创新的增长,其关键因素包括: ▪ 每项工作都有定义明确的标准,用于评估客户。 ▪ 拥有可视化控制中心的新产品开发团队,对新产品的里程碑、设计项目 以及有针对性的新潜在客户,进行每周两次的检查。 ▪ 综合数据库,用于从客户的角度,与竞争对手相比较,评估优势和 劣势。 ▪ 识别最新技术的系统,以及制定购买、更新或提升现有技术的资本 计划。
  219. 2 1 1     11. 1. 2 建立关键目标 第一个总体目标是恢复盈利能力。过去,机器的利用率接近于 8

    0 %,这 在整个行业中是前所未有的,但是这家公司还在努力突破这一纪录。过去由于 经常出状况,一个订单需要四周以上的提前期,而且所有订单/ 客户都遵循先 到先服务的原则。现在,随着战略计划的实施,公司对顾客的需求和优先顺序 有了明确的认识,并把财政收支平衡利用率控制在 5 0 %以下,这对一个成型 公司来说非常不错,尤其是在竞争激烈的包装行业。 下一个目标是让公司在未来的三到五年之内,保持盈利的增长。在这一点 上,战略计划也取得了成功。现在,柯里尔塑料公司处于受人瞩目的位置,能 成功地为目标顾客创造有针对性的新产品,即使只成功一半,也能使公司的规 模扩大一倍。过去的三年中,公司的盈利能力都在增强,这足以令人印象深 刻,考虑到当时全国所面临的困难的经济形势则更是如此。 他们的最终目标是成为所有当前和未来潜在员工的首选雇主。因此,公司 每年都对所有员工进行工作生活质量 ( Q WL )的调查,将它作为评估公司在 该目标上是否成功的主要方法,同时,也用于跟踪战略计划的进展。据首席执 行官约翰·柯里尔 ( J o h nC u r r i e r )所说,“ 我们从每季度的评估调查中看到分 数有 1 0 %的增长,坊间也有有力的证据— — —目前员工中,有整整 1 0 %是那些 出去另谋高就后又回来的员工,这些人最终也变成了我们最忠诚、关系最密切 的员工。 ” 11. 2 实施柯里尔公司的精益战略 A l a n 在加盟柯里尔公司前就有超过 2 5年的实施变革的经验,因此他知道, 公司需要一个能给予支持的外部合作伙伴来加速实现它的目标。随着柯里尔战 略计划的推进,他安排了一次与 C N Y T D O的高级过程改善专家 C i n d yO e h m i g e n 的会面,C i n d y 作为公司的 C N Y T D O项目经理,与他们一起制定了一项长达 1 6 个月的精益实施计划。他首先向所有柯里尔员工概述了 4 h的精益理念,接着 组织了一个核心团队,并分成五个过程改善小组,致力于所有班组的库存削减 和过程改善。根据需要,在价值流图、5 S / 可视化管理、减少换型时间、全员 生产维护和标准作业方面,为团队成员提供进一步培训。 A l a n 似乎做好了实施精益战略的一切准备,但还缺少在车间推动变革的
  220. 2 1 2     人员。因为需要更多的工艺过程支持,并需要有人担任技术培训师,柯里尔公 司再次找到了 D u s

    t i nD r e e s e ,他在获得宾州理工学院的塑料和聚合物工程学士 学位后,曾在柯里尔公司担任了一年工艺技术员,离开柯里尔后,他去了宾夕 法尼亚的一家吹塑公司担任主管,在那里接触到了精益制造理念。因此他回到 柯里尔公司后,就立刻在实施 6 S的工作中发挥了领导作用,并很快成了健康 和 6 S 经理。 11. 2. 1 6S ( 5S +安全) 6 S 是柯里尔公司行动的第一步,通过整顿和重新设计操作工位,消除杂 乱之物。为了满足新定义的标准,他们从多个层次上定义了所有员工的日常职 责,并通过每周的本地审核及分层次的每月审核,来检验是否符合标准。自从 柯里尔在整个工厂所有区域实施项目以来,包括办公室、吹塑车间、注塑车间 和仓库,官方的 6 S 审核分数提高了 2 . 5倍,从 3 0 %提升到 7 5 %。A l a n 自豪地 对外宣布:“ 外来者经常赞扬我们的工厂,特别是在组织和内务管理方面,我  ㊀ 柯里尔塑料公司从他们工厂访问 E S C O 、尼克松齿轮公司和奥伯尼国际公司中学到很多,他们为 把他们作为标杆学习的其他公司的访客敞开大门。 们经常听到 ‘ 这是我们见过最好的’ ,对此我们非常高兴;它永不过时。 ” ㊀ 11. 2. 2 标准化作业和 TWI C i n d y ,是 C N Y T D O的 T WI 研究院的三个认证培训师之一,她建议组建另 一个小组,向主管和团队领导人提供工作关系 ( J R ) 、工作教导 ( J I )和工作 改善 ( J M)方面的基本技能,以维持过程改善团队所取得的成果。尽管 A l a n 不了解怎样将 T WI 与他们的精益/ 六西格玛战略融为一体,但是他决定由 C N Y T D O现场培训一支 1 0人的队伍,对 T WI 进行评估。 最初参加 J I 培训课程的团队包括主要领导人和那些将要运用该技术对车 间的员工进行培训的人员。参与的每一个人都知道该技术是有价值的,而且它 是一项技能,需要大量实践来完善,这是对 A l a n 在柯达公司 ( K o d a k )期间所 采用方法的补充,他们曾经在第二次世界大战时期运用过 T WI ,会有导师来帮 助学习和应用这个方法。同时,公司也导入了 J R方法,为缺乏经验和新任的 主管带来立竿见影的效果,此后,J R成为柯里尔公司主管培训的重点。
  221. 2 1 3     公司成立了一个督导委员会来监控精益/ T WI 的进展— —

    —把握前进的方向 及消除变革的障碍,最后,这一职能移交给公司的指导团队,即关键成果测量 团队 ( 包括公司所有的经理和部门领导) 。在建立愿景时,对于哪些是可能 的,哪些障碍是可以避免的,标杆考察发挥了重要作用,公司向附近三家已经 实施过 T WI 的公司进行了学习和访问,并针对柯里尔当前的愿景定制学习内 容,减少了许多实施道路上的阻碍。 柯里尔第一项改善突击行动集中在最明显且最有需要的领域——一种新 型、大容量 “ 瓶”的吹塑成型 ( 便利设施市场所使用的瓶子和管子的组合) , 两天的努力在两条途径上取得了成果:一条是技术途径,侧重于设备的效率; 另一条是人员途径,侧重于模压产品的顺利加工、检查和包装。同样,柯里尔 成功的关键是确定了一个重要的内部资源来担任精益应用的领导人,D u s t i n D r e e s e 的大部分职责就是这个内容,因为这正好与他的工艺过程管理经验及他 在吹塑成型部门开发下一代技术资源的挑战相符合。有了专项补助金的支持, D u s t i n 得到了 C N Y T D O的大量教导,后来,这些资金以及其他一些来源为他们 以 T WI 应用为重点的精益事业提供了更多的教师、导师和顾问。 6 S 取得了很大的进展,车间布局标准化了,改善解放了操作员和班组长 的时间。然而,新瓶的工艺还是有可以改善的地方,改善突击行动解决了单元 内容易解决的问题,但整个工厂还是缺乏标准作业,生产车间的许多作业指导 书已经过时了,没人遵守它们,或者已经不存在了,每月的质量成本报告以及 其他的测量单元都存在很大的变动,这是引起忧虑的原因。另一个问题是高的 员工流失率和每天所需临时工数量的波动,因此,对标准作业以及标准操作员 培训的需要非常明显。A l a n与 D u s t i n讨论了 J I ,这引起了 D u s t i n对 T WI 作为 问题解决方案的兴趣。 11. 3 最初的重点是吹塑成型操作——瓶子检验项目 柯里尔塑料公司在新型瓶子工艺中遇到了高成本的质量问题。 ▪ 可视化系统不适合该项目,由于没有发挥预期作用而被抛弃。 ▪ 渗漏检查系统不适合该项目。 ▪ 新瓶作业中有两个大问题。第一,它是一种新型的挤压头,没有多少员 工知道怎样检修故障,并找到问题的根本原因,这导致 “ 治标不治本” 的现象,最终产生大量的不合格品。第二,检查过程很费人力,且缺少 标准作业。通过二级技术培训课程和关于工艺、问题及检修故障的日常
  222. 2 1 4     讨论,第一个问题得到了解决。第二个问题则通过改善活动、标准化作 业和工作教导培训而得以纠正。 2 0 0

    7年 1 1月,C N Y T D O的 T WI 培训师 G l e nC h w a l a 讲授了另一次 J I 培训 课程,参加培训的人有:注塑成型部门的车间领导和班组长,吹塑成型部门的 经理、工程师和班组长、Q A部门的经理、工程师和质量保证技术员。有了这 次培训以及如何运用 J I 的辅导,很明显,J I 能够为过程的稳定打下基础。 最初的几个月里,每一位 J I 课程的学员都参与创建培训所用的工作教导 分解表 ( J I B ) ,但他们并不完全清楚怎样将 T WI 项目实施或保持下去,遗憾 的是,之后 T WI 就被搁置了,因为这些员工要参与已列入计划的精益活动, 这是精益战略这一阶段的优先事项。此外,由于人们拒绝变革,数月来精益改 善活动的快速实施,产生了一系列主管和小组领导都没有能力解决的新问题。 领导团队对此的回应是让 C N Y T D O引入工作关系 ( J R ) ,使小组领导和主要人 员掌握他们所缺乏的技能,即通过员工取得成果。 11. 3. 1 2008 年 1 月:柯里尔公司实施 TWI 的战略 公司决定:用 J I 培训所有操作员如何执行瓶子的新检验过程,这一检验 过程与吹塑成型部门中现有的工作完全不同,通过在发现缺陷时关闭吹塑成型 机器,允许操作员练习自働化。吹塑成型部门经理斯蒂夫·瓦伦蒂诺 ( S t e v e V a l e n t i n o )参加了 J I 培训,立即看到了 J I 标准培训的潜在好处。据 D u s t i n说, “ S t e v e 成了这一过程强有力的支持者,他的支持对于 T WI 在吹塑成型部门中 取得成功起到关键的作用。 ”与此同时,技术层面的培训项目也开展起来,以 培训那些不熟练的技术人员识别并改正问题的真正原因。 11. 3. 2 2008 年 2 月:Steve 和 Dustin 推广工作教导 J I 培训的第二轮是安排给单元领导人、班组长以及操作员提供最初的培 训,让他们成为公司培训师。S t e v e 安排了与车间领导人的会议,鼓励他们参 与到项目中,同时 D u s t i n 与生产人员、质量人员、维修人员和工程人员一起工 作,为之后的瓶子作业创建工作指导书。他们记录了从制作包装盒到最后包装 的每一个任务,且为流程中的每一步创建了 J I B 。 新的 J I B在完成之后都会交给所有班组的组长审查。如果组长赞成这个 J I B ,他/ 她都会签字并批准这个 J I B 。领导人员给出的任何改善意见都会写在 新的 J I B上,然后再次传给另一个人审核。这一方法在获得所有班组的操作员
  223. 2 1 5     的认同中起到了关键作用,在进行这一工作的同时,通过减少清洗时间和部件 堵塞的持续改善,重组操作员的工位以创造更高效的工作流,减少了操作员和 班组长运行新瓶过程的时间。J I B采用了这些改善意见,因此可以在培训中运

    用现有的最佳方法。 11. 3. 3 2008 年 3 月:标杆课程 C i n d yO e h m i g e n 认为,现在是安排四名柯里尔的员工去访问当地 E S C O工  ㊀ P a t r i c kG r a u p p 和 R o b e r t J . Wr o n a ,《 T WI 工作手册:主管的必要技能》 ,生产力出版社,2 0 0 6年, 来自书籍的 C D案例研究。 厂的最好时机,这家工厂是正确实施 J I 项目以支持标准作业的国家典范㊀。柯 里尔的员工不仅在参观时看到了 T WI 在实际中超过了他们的期望,而且还得 到了 E S C O培训师、主管以及操作员给他们提供的一些有用的建议,这让他们 知道了如何基于 E S C O在整个工厂中使用 J I 方法的经验来实施 J I 。 ▪ 不要同时运用 T WI 中 J R 、J I 和 J M这三个模块,那样太过激进。 ▪ 首次应用 J I 时,选择一个麻烦的区域。 ▪ 为首次应用 J I 时涉及的员工提供 J I 和 J R培训。 ▪ 通过报告和一致性审核为培训以及后续跟进提供资源。 ▪ 创建 J I 分解表没有看起来那么简单。教导员工怎样在小组里使用 J R , 使所有人对目前最佳的方法达成一致。 ▪ 坚定地遵守 J I 培训方法:三次教导演示以及四次学习试验操作,在每次 重复中不断增加细节并提高理解水平。 ▪ 根据雇员徽章上的颜色区分三个水平:受过培训的,熟练的,合格的。 ▪ 展示培训矩阵,以便能看到 J I 培训的状态。 ▪ 必要时提供再培训。 ▪ 引进 J I 后,立即让合格的 T WI 培训师提供跟进支持,以保证员工一直 如培训的那样完成作业。 柯里尔的四名访客离开 E S C O时,清楚地意识到,对于开始实施 T WI 的公 司来说,跟进教导是很重要的。A l a nG r o s s 马上请 C N Y T D O安排 P a u l S m i t h为 柯里尔的领导团队做一次关于如何建立内部培训和审核过程的报告,就像他在 E S C O涡轮技术- 锡拉丘兹和奥伯尼国际 ( 第 6章)中所做的那样。柯里尔公 司的精益顾问马克·戈索 ( M a r kG o s s o ) ,既是 C M S咨询公司的员工,也是认
  224. 2 1 6     证的 T WI 培训师,P a

    u l 和他合作,组建了一个 T WI 实施小组。该团队在瓶子 的具体作业中,把一些通用技能 ( 经常重复操作)确定为培训的最优先事项。 这一新组建的 T WI 团队每隔一周就会做一次汇报。一旦制定了第一批分解表, P a u l 和 M a r k 都会受邀去观察员工使用这些分解表的情况,同时他们会教导班 组长如何使用这些 J I 分解表 ( J I B )去培训别人。 11. 3. 4 在吹塑部门中计划和推出工作教导 每天 7点开始培训,目标在 2 0 0 8年 4月 2 2日之前,使所有班组都有三名 操作员接受新瓶子的 J I B的完整培训。为了给培训腾出时间,部门经理 S t e v e V a l e n t i n o 允许班组长 ( 替代 J I 培训师)让每班组的一台 “ 低优先级”的机器 停机 1~ 2 h ,方便对操作员进行工作教导分解表的培训,创建了一个培训矩 阵,记录需要何时培训何种作业的员工,作为可视化的管理。 尽管做了所有的准备,但这个过程是新的,被培训的也是新人。培训师也 没有经验,他们自然会对自己的新角色感到紧张和不适。这个潜在问题会很大 程度上影响生产和新过程的接受程度,为了克服它,P a u l 和 M a r k一对一地让 每个培训师候选人练习互相培训,之后让他们就怎样改善发表评论,通过这么 做,让他们做好准备。根据 S t e v eV a l e n t i n o 的说法, “ 要让选定的培训师参与 到 T WI 项目中,关键是要有像 P a u l 和 M a r k 那样专业培训师的教导。 ” 11. 3. 5 2008 年 4—12 月:开展瓶子的新检验过程 4月 2 2日早上 7点,一批拥有不同经验的员工参与了这一新过程的启动, 解答了许多预料到的操作员问题,以及解决他们提出的问题。最初的审核确定 了为过程和相关机器改变 J I B的必要性,并立即由再培训的操作员跟进。在启 动之前,没有受到培训的吹塑成型部门员工在 5月份接受了培训,并且有机会 立即运行瓶子的新过程。审核操作员表示,大部分的操作员都一直遵守着 J I B , 但也有一些操作员在没有人观察的情况下,试图走捷径,这种不合格的操作员 将再次进行培训。 J I 和瓶子新过程的标准作业,导致对吹塑的所有作业都创建了标准化作业 和工作教导分解表。结果,1 6 0份 “ 特定部件”的作业指导书 ( WI )减少到 了 1 2份 “ 特定机器”的 WI 。在简化吹塑成型部门的培训后,进一步简化到 7 份 WI ,这样一来所有操作员都可以轻松地学会操作吹塑中的所有机器,这有 助于在部门中推动形成柔性化的员工。目前在 I S O体系内,那一部门为了针对
  225. 2 1 7     7份操作员 WI 进行培训,总共有 2 8份操作员

    J I B 。A l a nG r o s s 怀疑,要是没有 引进 T WI 的 J I 培训,公司可能不会走上这条路。 11. 3. 6 持续培训— — —对 Steve 和 Dustin 的挑战 不难想到,总会有几个 “ 叛徒” ,当有人观察他们的时候,他们会按照培 训的来完成他们的任务,但没有人观察时,他们就会抄近路。质量保证 ( Q A ) 审核过程会发现这些操作员,并重新培训他们。虽然有些违反者会一而再、再 而三地出现在 Q A审核的需要重新培训的不合格名单上,但大多数操作员最终 都会根据 J I 培训师所教导的那样完成作业。 然而,还有一些其他的员工不能接受变革,选择离开公司。由于吹塑成型 部门经历了一些精益项目所产生的巨大变革,这才没有成为一个大问题,毕竟 精益项目就是用更少的人进行生产。2 0 0 8年末,J I 项目对吹塑操作产生了重 大的影响: ▪ 由于操作员而导致的不合格品显著减少。 ▪ 不再需要日常临时工来分拣有缺陷的产品。 ▪ 原本操作八台机器需要四人,现在只要两人。 ▪ 工作场所的可视化记分板让员工有成就感,同时让他们更有动力去改善。 11. 3. 7 工作教导在瓶子检验过程中的影响 瓶子原来的检验过程完全参考陶瓷的淋釉过程,操作员从成品盒中把 1 5 0 0~ 2 0 0 0个零件倒在桌子上,然后慢慢地把零件装回盒子中,同时拿走有 明显缺陷的零件。由于时间限制和/ 或所涉及的缺陷数量,只找出了 7 0 %的可 见缺陷。因此,有大量的缺陷被送到客户手中,然而在检查的同时,生产这些 缺陷产品的机器仍然在运转。 瓶子的新检验过程要求操作员检查 1 0 %的零件上的全部要点。Q A部门搜 集 P P M数据,来制定检验过程的标准。用 J I B来培训操作员如何按照标准化的 方法进行检验过程,这要求操作员在发现缺陷时关闭机器,在重新开始运转机 器之前发现并纠正缺陷的根本原因 ( 自働化) 。 11. 3. 8 维持成果并不断进步 现在工厂里车间的标准化作业是通过一个跨职能、多人参与的过程来决定
  226. 2 1 8     的。T WI 工作教导准则广泛应用于确定和记录 “ 一种最佳方法”

    ,以培训对过 程不熟悉的员工,可以通过观看所有班组的录影带,对建议的分解表进行审查 来加速完成这一过程。除了制造过程,标准化工作也被运用于组织中的所有过 程,这也是他们 I S O9 0 0 1 :2 0 0 8认证的基础。这里,工艺流程图有助于定义 “ 现有”和 “ 未来”的状态,这将触发行政职能中的实质性改善。 在 2 0 0 9年 9月,针对另外的组长、班组长以及操作员开展 1 0 hJ I 培训课 程,为参与柯里尔 J I 项目的每个人创建或更新操作流程、作业描述和绩效评 估,把他们的 J I 培训责任包括进来,并将这些增加到 I S O体系中,帮助把吹 塑成型部门的项目进行下去。 在实施第二阶段之前,为工程师、维修员、单元领导者、操作员、班组长 以及办公室人员开设了另一个 1 0 hJ I 课程,在吹塑部门操作员之外的员工间普 及标准化作业和培训。D u s t i n组织了与班组长的月度会议,来创建一个 “ 替 补”班组长的项目。他们把班组长的工作标准化,并创建了在每个班组培训 “ 替补班组长”的 J I B ,以便填补休假、撤职或填补空缺。这一方法取得了成 功,于是,通过为吹塑部门中其他类别的工作创建标准作业,D u s t i n和 S t e v e 扩大了 J I 培训,创造高度柔性的劳动力,使员工在任何一天都能够在部门里 执行各种不同作业,A l a n 现在已经准备将一切所学推广到注塑成型部门。 11. 4 在注塑成型部门推进 TWI 很显然,对 A l a nG r o s s 来说,想要在注塑部门实现 D u s t i n和他的员工在吹 塑部门所完成的事情,T WI 和精益资源是必不可少的。在 C i n d y 在 C N Y T D O的 帮助下,A l a n 找到了这项工作的合适人选。 J e n n i f e r D i e t t e r 在取得阿尔弗雷德大学的陶瓷工程学士学位后,在 1 9 9 6年 加入锡拉丘兹陶瓷公司之前,她就已经从通用电气的实验室技术人员晋升为俄 亥俄州通用颜料化工企业 ( G e n e r a l C o l o r a n dC h e m i c a l )的陶瓷工程师。在锡 拉丘兹陶瓷公司,她的工作是制定问题解决指南以减少缺陷,期间,她为新抛 光机的操作创建了标准作业程序以及培训课程。这一培训取得了成功,公司也 因此在 2 0 0 4年成立了内部培训部门,并由 J e n n i f e r 负责。2 0 0 6年公司导入精 益时,J e n n i f e r 成了精益引导者,并在 2 0 0 7年成了 “ J ”项目的认证的 T WI 培 训师,在锡拉丘兹陶瓷公司被其母公司利比玻璃有限公司 ( L i b b e y G l a s s ,I n c ) 关闭时,她成为替代 D u s t i n 在注塑部门的专门顾问的理想人选。 2 0 0 9年 4月,J e n n i f e r 进入注塑成型部门时,她就开始和 D u s t i n 一起合作,
  227. 2 1 9     推动该部门作业指导书的制定工作。J e n n i

    f e r 作为 T WI 的内部培训资源,很快 就投入到讲授 1 0 hJ I 课程的工作中。每个月 J e n n i f e r 、D u s t i n都要和班组长开 会,更新作业指导书并创建必要的 J I B ,这是他们的主要任务,因为创建的 J I B 大多数是针对特定的项目,而注射成型部门与吹塑成型的工艺截然不同。到了 年底,J e n n i f e r 接替了 D u s t i n 的角色,主持月度会议,以及辅导和审核班组长 使用 J I 的情况。这为 D u s t i n 完成其他任务腾出了时间。 J e n n i f e r 还通过向那些把持续改善作为日常职责的一部分员工讲授几次 1 0 h 的 J M培训课程,将 J M引入到柯里尔塑料公司,这些课程促进了吹塑成型部 门的高效看板系统的发展,并推动了注射成型部门的 T P M的发展及维修申请 流程的改进,使之更加可视化。这些利用 J M所做的改善都张贴在生产车间的 J M教育板上。除此之外,J e n n i f e r 还将会讲授 J R和 J M 1 0 h课程中的首次 2 h 课程,向公司内的每一个人介绍 J R和 J M,这使得所有人在应对关于人员和评 估改善创意的变革时,能使用相同的语言并理解期望。 11. 5 用精益会计记录 在这一过程中,柯里尔公司推行了精益战略中所概括的各种举措,包括精 益会计、供应链管理和其他质量举措。现在公司在同类行业中成为精益会计方 法的标杆,它的两个主要价值流中,每一个都有每周的贯穿整个价值流的记录 表,每个组织的记录表都包括几个运营绩效中至关重要的领先指标。因为系统 为它们提供了独立性和经营责任,所以每个价值流都有运行业务需要的资源, 很少依赖中心的支持服务。记录表有助于快速决策,保持最少的管理费用。 在操作上,每个部门都放置了目视控制板,如图 1 1 - 7所示,它指出了注 塑成型区域的浪费。每块区域看板都有和该区域的战略目标相关的所有测量指 标,那部分内容已经在本章前面进行了讨论。报告用颜色进行标记,展示每季 度确定和更新的绩效基准目标,除日常管理外,这有助于对要改善的各个区域 给予特殊的关注,这些区域发出了需要持续改善或进行六西格玛活动的信号。 11. 5. 1 供应链管理 柯里尔公司把它的供应链定义为 “ 从尘土到尘土” ,制造树脂的原料来源 于尘土,产品使用后回到垃圾填埋场,或者重新利用,最终也都回归尘土。可 以说,柯里尔公司的供应链管理战略深受精益思想和可持续发展目标的影响。
  228. 2 2 0     图 1 1 - 7

     注塑成型部门的目视控制区域看板 从精益的角度来看,该公司已经与他们的重要供应商和客户合作,建立了 共同的库存目标,这样,双方都可以知道在制品和成品的数量。由于公司降低 了内部批量、准备时间,并和合作伙伴一起使用看板和可回收包装项目,因此 尽管增加了配送频率,但运输成本还是减少了。从可持续性的观点来看,各部 门减少了废弃物,增加了内部回收利用,消除了废弃流中的全部塑料。在可行 的情况下,他们规定了消费后及工业回收材料的使用,并首次在美国尝试生物 降解及天然富纤维树脂,还向消费者提出了许多消除不增值包装的建议。 11. 5. 2 质量 柯里尔塑料公司有多种质量改善的形式,它的纠正措施过程包括客户投 诉、内部体系问题、持续改善和预防项目、安全问题和模仿六西格玛的 D M A - I C过程的内部审查结果等。跨职能的质量审查委员会 ( Q R C )每周碰头一次, 审查工作进展并为纠正措施/ 项目领导者指明方向,通过电子邮件和电子公告 传达 “ 每日提示” ,提醒全厂员工注意最近的调查结果和学习内容。 质量保证团队积极参与到所有新产品的开发活动中,他们的技术工程部门 包括一个配备最新试验设备的功能齐全的实验室,其中包括完全可编程的可视 化/ 可触摸的探针检查装置,拉伸/ 压缩试验机,显微测量装置,用于渗漏检验 的真空实验室,瓶子/ 瓶盖的扭力试验仪,以及用于树脂试验的水分测定仪。 尽管车间已经完成了大部分的生产检验,但仍需要质量技术员履行进一步的检
  229. 2 2 1     验和统计过程控制 ( S P C

    )的职能。 通过直接测量车间和控制图的输入,获得临界尺寸的 S P C ,控制图能自动 向 Q A发出关注点、失控状态和通知信号。对于关键的成型工艺参数 ( 如时 间、温度和压力) ,运用 S P C能力分析进一步来保证质量,防止在第一道工序 就制造出可疑产品。还可以通过识别可能影响工艺的磨损状况,这些方式都可 能会发出一台机器或工具需要维修保养的信号。 11. 5. 3 成功的指标 每个价值流都有四张趋势图,用来跟踪最重要的运行关键成果测量指标: 生产停机时间、总效率、质量和交货绩效,以展示绩效趋势。它们都张贴在车 间的精益公告板上,每周更新一次,作为监测生产团队绩效的成绩总结,从这 些图中 ( 见图 1 1 - 8~ 图 1 1 - 1 1 ) ,我们能看出精益战略取得了极大的成果。 图 1 1 - 8  质量成本与销售百分比关系图 图 1 1 - 9  生产停机时间
  230. 2 2 2     图 1 1 - 1

    0  总效率 图 1 1 - 1 1  准时交付率 11. 6 结束语——运营副总裁 Alan Gross 改变文化向来不易,这需要投入长年累月的时间、参与、领导力和精力。 一些人是倡导者,其他人是骑墙派,这是不够的,所有关键人员都要带头,为 我们所做的每件事情创建一种持续改善的文化,这正是 V 2 所代表的含义。对 于在柯里尔塑料公司的我们来说,这一转变包括达成一种共识:实现目标需要 不断变化的技能,这也意味着需要的人将变少。虽然这个转变很难,但最终我 们还是成了一家更强大的公司。文化变革的一部分是承认所有的团队都需要开 放、真诚、无拘无束的交流— — —事实上,所有会议也是如此。 与 6 S 以及精益会计一样,T WI 成了我们的基础。我们把 J I 技术作为我们 建立所有业务的标准化作业的标准方法,放手去做很重要,做对也很重要,而 J I 正是我们的工具,它同样有助于我们的 I S O9 0 0 1 :2 0 0 8认证。J R也成了我
  231. 2 2 3     们化解分歧的标准方式,分歧是不可避免的,尤其是当变革的速度是关键的时 候,正如柯里尔塑料公司一样。刚导入的 J M很快也将成为我们改善过程 (

    精 益转变的核心)的标准,帮助我们实现自发的、持续的改善。 接下来,我们会继续在公司拓展和完善 J I ,虽然我们开展这项工作已经四 年了,但还有许多其他事情要做,不久之后,寻求文化变革的真实反映将成为 一种习惯,公司所有人都将接受第一轮的三个 J 项目的正式培训,我们还将在 T WI 研究院的教导下,探索工作安全 ( J S )和 T WI 问题解决 ( P S )方法论的 应用。
  232. 2 2 6     第 12 章 TWI 的问题解决培训

    1 9 5 1年春天,根据与美国占领军签订的合同,T WI 公司的洛厄尔·梅隆 ( L o w e l l M e l l e n )和他的同事开始在日本讲授 T WI 课程。战争期间,M e l l e n是 T WI 服务公司在克利夫兰的地区代表,在 1 9 4 5年 9月,T WI 服务公司解散之 后,他成立了 T WI 公司,继续实施该项目。在日本推行了最初的三个 J 项目之 后,日本政府于 1 9 5 5年向 T WI 公司询问,他们是否能够在如何解决工作场所 问题方面对主管进行培训。于是,在日本成功应用 T WI 的基础上,他们开发 了一个新的 T WI 项目,称为问题解决培训。 日本在制造方面有解决生产问题的超凡技术,生产的产品质量卓越,经久 耐用,却仍然需要问题解决方面的课程,这一点在现在看来似乎很奇怪。但是 在早年间,T WI 还是一个新项目的时候,情况并非如此。在 1 9 5 6年的一份报 告中,T WI 公司描述了那些不愿意放弃 “ 封建特权”的 “ 内行”是如何控制 和管理日本工业的,他们的管理不是依靠明确的政策、原则或基本原理,而是 心血来潮,随心所欲 ▪▪▪▪▪▪▪▪▪▪▪▪▪▪▪▪▪▪▪▪▪▪▪▪▪▪▪▪▪▪▪▪ ▪▪▪▪▪ ▪▪▪▪▪▪▪▪▪▪▪▪▪▪▪▪▪▪▪▪▪▪▪▪▪▪▪▪▪▪▪▪ ▪▪▪▪▪ ▪ ▪ ▪ ▪ 。 这意味着最高管理层以下的主管们,都不愿意承担任何事情的责任…… 所以,在他们等着某个人来做出决定,或者提出解决办法的时候,经常会出 各种问题,最终的结果是大部分日本主管都非常非常沮丧,不知道该怎么 办㊀。  ㊀ T WI 公司,最终报告,1 9 5 6年,P 3 2 。 从那以后, “ 平庸的日本主管” 确实有了很大的进步。1 9 8 0年末 P a t r i c k
  233. 2 2 7     到达日本的时候,他所在的三洋电子有限公司的一线主管们,已经完全了解了 该采取什么行动,也积极面对并解决每天出现的难题。并且,T WI 问题解决培 训是他们培训方案中的一个关键部分。

    为了正确认识事物,我们把日本 1 9 5 6年的情况与美国通用汽车公司 ( G M) 的情况进行了比较,2 0 0 9年 G M破产后,被迫向外部审查和评估公开公司的情 况,当时的发现是 ▪▪▪▪▪▪▪▪▪▪▪▪▪▪▪▪▪▪▪▪▪▪▪▪▪▪▪▪▪▪▪▪ ▪▪▪▪▪ ▪▪▪▪▪▪▪▪▪▪▪▪▪▪▪▪▪▪▪▪▪▪▪▪▪▪▪▪▪▪▪▪ ▪▪▪▪▪ ▪ ▪ ▪ ▪ : 当美国通用汽车公司破产,向政府申请紧急救助时,它经营业务的百年 方法被曝光,所有的缺点也一目了然。 由于无休止的会议、报告和审核, 做出决策的速度极其缓慢,这让总统奥巴马的汽车业专责小组的成员感到震 惊㊀。  ㊀ 破产之后,通用汽车公司努力摆脱传奇的官僚作风,《 纽约时报》 ,2 0 0 9年 1 1月 1 2日。 在加利福尼亚州的弗里蒙特,G M与丰田有合资工厂,在他们合作的 2 5 年中,G M确实学到了很多关于精益的知识和其他质量技术,但是他们从来没 有改变其 “ 命令与控制”的企业文化,也没有使其变得更加人性化,但为了 让精益工具发挥作用,这是必须发生的基本变化 ( 见第 7章) 。正如我们在本 书的第 1章中指出的那样,在所有士兵回到家乡,重回工作岗位,继续用离开 之前的方式完成工作之后,美国在第二次世界大战期间开发和运用 T WI 中所 学到的经验就丢失了。而在日本,正如我们现在所看到的那样,他们不仅完全 接受了 T WI 方法,还对这套方法进行了拓展,把问题解决和决策制定推广到 车间里。 12. 1 TWI 和丰田解决问题方法的对比 除了其他方面之外,丰田还以专注于寻找根本原因来解决问题的有效方法 而闻名。所以我们首先将丰田问题解决的步骤与 T WI 方法作比较,来说明两 者的直接关联。了解了 T WI 对丰田生产系统 ( T P S )早期发展以及现有基础的 强大影响之后,就不会奇怪这两种问题解决方法竟然如此一致。 2 0 0 9年,T WI 峰会在辛辛那提举行, 《 丰田人才》的合著者 D a v i dM e i e r , 介绍了当前丰田所教导的问题解决的八大步骤。表 1 2 - 1展示了丰田问题解决 的步骤,以及 1 9 5 6年由 T WI 公司开发的 T WI 问题解决四步法。
  234. 2 2 8     表 1 2 - 1

     丰田和 T WI 问题解决步骤的对比 丰田问题解决步骤 T WI 问题解决步骤  1 .明确问题  2 .分解问题  3 .设定目标  4 .把握真因  5 .制定对策  6 .贯彻实施对策  7 .评价结果和过程  8 .巩固成果 ( 将成功的过程标准化)  1 .分离问题   · 陈述问题   · 给出证明或者证据   · 探讨原因   · 得出结论  2 .准备解决方案   · 运用 J M 、J I 和 J R的步骤 1和步骤 2  3 .纠正问题   · 运用 J M 、J I 和 J R的步骤 3和步骤 4  4 .检查和评估结果 在解决问题之前,这两种方法都要在过程开始的时候花费大量的精力,力 求能正确定义问题。常言道, “ 一个陈述清晰的问题等于解决了一半。 ”M e i e r 在他的演讲中强调,在处理问题的时候,大多数人所犯的错误是对问题立即进 行处理,想要在明白问题的真正缘由之前就解决问题。换句话说,他们想直接 找到答案,却不想花时间来确定自己实际面对的真正问题。行事仓促且缺乏清 晰步骤所产生的结果是只解决了表面问题,或者甚至是错误的问题,而真正的 原因依然存在,并且会继续制造麻烦。 实际上,T WI 问题解决的步骤 1包括了丰田方法的前四步。在这两种情况 下,关键都是要搞清楚在现场所发现的问题的细节,以便我们能够充分理解自 己实际面对的问题。在分解问题时,我们是在寻找造成这个明显问题的潜在因 素,即痛苦的根源,最好的方式是寻找造成问题的诸多因素的证明或证据。这 样,我们就能够知道问题的确像描述的那样存在着,也能够了解它来自于哪里 以及有多大的规模,换句话说,我们不应该只是在粗略地看到发生在问题表面 的东西之后,就直接去寻找解决方案。 一旦获悉了问题的细节,我们就能向最终的目标进发,即确定问题的根本 原因。在 T WI 中,我们提到的 “ 探讨原因” ,意思就是寻找核心原因或者根本 原因,即 T WI 开发者所称的问题点。正如我们将会看到的那样,在 T WI 项目 中有一种 “ 追根问底”的方法,来寻找问题的根本原因,这一工具实际上看 起来与著名的丰田方法中的 “ 连问五个为什么”完全相同。只有找到问题的 真正原因,才能成功地解决问题。 这两种方法的分歧在于如何描述问题的未来解决方案。为了开发和实施 对策,丰田的方法更加开放,运用了诸如头脑风暴、达成共识之类的工具, 强调了花时间与过程中其他相关人员合作的重要性,使他们能够认同纠正过
  235. 2 2 9     程。正如 J o h nS

    h o o k 在 《 精益管理》中所解释的,这里的要点是开发 “ 一系  ㊀ J o h nS h o o k , 《 学习型管理:培养领导团队的 A 3管理方法》 ,精益企业研究院,剑桥,M A , 2 0 0 8年,P 7 5 。 列潜在对策,而不只是一种方法” ㊀ 。通过仔细审查各种方案,可以将风险 最小化,更重要的是,它也能使其他利益相关者在评估和调整正确的解决方 案时,充当更积极的角色,由于公开了各种可能的解决方案,主管在实现预 期目标方面达成共识、获得支持的同时,也能考虑到其他人的需求和利害 关系。 丰田方法采用这一高水平的方式来寻找解决方案,而 T WI 方法针对解决 问题给出了明确的指示:运用 T WI 方法,即工作改善、工作教导和工作关系。 它会分析核心原因,确定问题是机械造成的还是人员造成的,还是两者都有, 然后运用合适的 T WI 工具,提出问题的解决方案。虽然相比丰田方法来说, 这一方法在范围上比较狭窄,但它能够让一线主管运用他们所拥有的 T WI 技 能,这些技能简单易学且容易运用,通常能够快速有效地解决他们面对的 问题。 T WI 和丰田方法的最后一步,都是全面监测和评估问题解决工作的结 果,在某种程度上维持修正的过程。丰田方法更侧重于将成功的过程标准化 和进行分享,这是 T WI 工作教导部分中的一方面,而 T WI 问题解决方法更 强调观察员工对变革的反应 ( 员工拒绝变革,并把它视为基本需求的威胁) 也观察由改进所引起的新问题的迹象,这些方面在丰田和 T WI 的方法论中 都有体现。 很显然,丰田方法在针对从标准化作业到问题解决的一切事情中,都可 以反映出 2 0世纪 5 0年代创建的 T WI 项目中最初所提议的,用于督导管理技 术的简单常识性的方法。我们觉得这两种方法论的主要区别是丰田方法补充 了日本文化和实践的关键方面,比如达成共识,在日本称之为 “ 根回” ,关 注人员培养和指导,以及简明、易读、易理解的工具 ( 如 A 3报告) 的使 用,从而保证有效的沟通。这些技术能够很有效地带来持续性的改善,但尽 管如此,在针对问题采取有效对策时,他们还是需要如 T WI 三个基本方法 所传授的强大技能。 因此,这两种方法是非常互补的,并且能够、也应该交互使用。在很多方 面,A 3管理方法是跟将要解决问题的员工打交道的哲学方法。在解决问题方 面,T WI 方法对于一线主管来说,更多的是一种 “ 现场” 的战术手册。已经
  236. 2 3 0     有很多好的作品描述了丰田方法论,所以在这里,我们将更深入地了解 T WI 问题解决方法。 12.

    2 什么是问题? “ 当所分配的工作没有达到预期的效果时,主管就遇到了问题。 ” 五十多 年前,在最初 T WI 问题解决手册中对问题的简单定义,在现在仍然是正确的。 在那本手册中,他们用了一个简单的图表,展现了当前状态和所要求的标准之 间的差距 ( 见图 1 2 - 1 ) 。现在,为了反映所谓的差距分析,对这一模型进行了 修改,但是在图 1 2 - 1中可以看到,理念还是一样的。 图 1 2 - 1  差距分析— — —老版和新版 主管所面对的问题中,有一些问题是小而简单的,根据自身的经验和良好 判断即可轻松解决。但是,我们面对的大多数问题最终都会变得比我们开始预 期的更为复杂和重要,在匆忙决定该做什么之前,需要一个有条理的分析方 法。为了使主管能顺利解决问题,他们需要对方向和具体步骤有清晰的认识, 这将会引导他们获得成功的解决方案。 T WI 问题解决手册详细列举了四种事实,如果想要成功解决生产问题,主 管就必须认清这些事实: 1 )他们的问题严重妨碍了他们的生产能力。 2 )他们的问题直接影响到了成本和质量。 3 )他们的问题并非不可避免。 4 )遵循一定的模式,他们的问题就能轻松地得到解决。 前两点与个人解决问题的责任意识有关。主管每天都要努力完成高质量的
  237. 2 3 1     生产,同时还要控制生产成本,这样一来,他们就很容易否认自己身边的问 题。他们可能会认为这些问题只是一些碍事的小麻烦而已,不会意识到他们遇 到的麻烦正是源自他们试图忽略的这些情况。后两点表明一旦他们意识到有问 题需要解决,就会有一种解决问题的方法。 如果没有好的方法来处理问题,主管可能难以确定问题是什么,并且会被

    问题的表象所迷惑。比如说,如果机器因为油量低而运转不良,一旦主管发现 了这个原因之后,他就会重新加油,并且相信自己已经解决了这个问题,但是 事实上,油量低只是阀门渗漏的一个症状而已,所以主管的措施并不是彻底 的,问题依然存在,也许还会带来更严重的后果,除非能够找到机器运转不良 的真正原因,否则我们将无法采取措施,让它回到正常状态。 在我们针对任何问题采取行动之前,第一步也是最重要的一步,是发现或 者分离真正的问题。 12. 3 第一步:分离问题 正如我们在前文比较 T WI 和丰田方法时指出的那样,T WI 问题解决的第 一步包括四个不同的步骤:①陈述问题,②给出证明或者证据,③探讨原因, ④得出结论。在这个步骤中,我们想要清楚地定义问题的特征,从而找到问题 的根本原因,一旦找到了根本原因,就能基于问题的情况来确定解决方案。让 我们一起来对每一个要点进行探讨。 12. 3. 1 陈述问题 对于明显的大问题,我们不难把它说清楚,但是通常问题会一直产生且处 于不断的变化中,所以很难将其确定下来。例如,你可能发现难以跟上生产计 划,或者员工没有应有的士气。那么,你将如何陈述它们,以确保你更具体地 说清所处理的问题?我们会在问题的下一部分 “ 给出问题的证明或证据”中 接触到实际数字和数据,但是对现在来说,为了表述得更明确,你可以说, “ 从最终检验出来的部件发生了延误, ”或者 “ 由于失误造成了许多小错误。 ” 取得良好开端的方法是尝试在定义问题时就做到仔细斟酌,而不是模糊地概括 或者纯粹地抱怨。 但这并不意味着,我们必须把精力局限在正在发生的问题上,我们也可以 寻找那些刚出现或者我们认为将要出现的新问题,这样,我们就能在问题还小
  238. 2 3 2     且容易解决的时候,及早介入。我们还可以通过以下方式来寻找和发现新的问 题,比如,通过和其他员工交谈,获取他们的观点和见解,通过审阅报告和记 录,通过简单地预测问题和运用我们的直觉等。拥有问题意识 ( 日本人称其

    为 m o n d a i - i s h i k i ) ,意味着对问题可能潜伏着的地方时常保持注意或敏感,这 样,我们就能够在问题干扰到工作之前,采取措施解决它们。 一旦确定了我们面对的当前问题与潜在问题的类型,我们就应该划分优先 次序,逐个解决。我们可以根据它们将会造成的影响进行排序— — —有些问题可 能被认为很紧急,需要立即加以关注,而另外一些问题可能被认为是威胁,只 需适度快速处理。我们也可以考虑他们的重要性或必要性水平,换句话说,解 决它们,我们能获得多少好处。或者还可以考虑问题的调查和解决难度,来判 断解决它们需要多少必要和可用的投入,基于这一评估,我们可以以最有效的 方式来分配我们的资源。 12. 3. 2 给出问题的证明或证据 谈到问题的证明或证据时,我们指的是直接显示问题程度的实际情况、事 实和数据等,它们证明了该问题的确是一件需要处理的事情。在适当的情况 下,在早期阶段就考虑具体的、充分证实的、中肯的数据是很重要的。因为面 对问题的时候,我们很容易变得慌乱,容易在我们还未证实哪些是造成问题的 罪魁祸首之前,就忙着去处理它们。正如在本章前文所说的,我们应该抑制冲 动,不要直接跳到解决方案这一步。相反,一旦我们得到某个明确问题的具体 数据,就能更好地开始寻找问题的原因,因为我们已经迈出了第一步,确定这 些原因可能潜伏在哪里,以及它们对我们的影响程度,我们并不是在做无用 功— — —我们得到了证明或证据。 我们应该寻找怎样的证据呢?乍一看答案似乎很明显:收集直接影响问题 的数据。但 T WI 方法在这一点上取得了突破,从一开始就采用一种贯穿整个 问题解决流程的分析技术,从两个角度来考虑情况:机械和人。我们通常从物 质方面考虑几乎所有的事情,特别是在制造环境中,比如机器、部件和物料、 工具和设备、搬运和储存、设计、工艺、设施等。但是很多时候我们发现,在 进行有效的问题解决时,一开始认为简单的机器问题,经过仔细分析之后,通 常都是有关人的基本问题。正如我们在工作关系中指出的那样,我们在履行责 任时,都是以人为中心,所做的事情都是围绕人展开的,所以我们必须平等地 考虑两个方面,机械和人。 从机械的角度来看,我们考虑如下问题:
  239. 2 3 3     ▪ 计划表; ▪ 返工和报废; ▪

    工具磨损和破损; ▪ 设备故障; ▪ 事故; ▪ 准备时间; ▪ 记录和文件。 从人的角度来看,我们考虑如下问题: ▪ 生产力; ▪ 工作习惯; ▪ 知识和技能; ▪ 安全; ▪ 责任; ▪ 态度和兴趣; ▪ 工作满意度; ▪ 个性; ▪ 身体状况和健康。 当我们寻找证明和证据的时候,必须采取一种实事求是的全新方法。换句 话说,必须用开放的思想解决问题,不应该对情况有先入为主的看法。我们可 以与问题相关人员交流,得到一些新的见解或者是不同的观点。尤其是,如果 有与问题直接相关的人员,我们就要找到他,以便能得到第一手资料。当然, 这样做的目的不是去责怪,而是确保了解问题的真实细节。我们还应该审阅任 何可用的记录,来看看以前是否发生过类似事件或者相关问题。 得到了这些数据之后,应该尽可能详细地把它们记录下来。为此,T WI 问 题解决项目创建了一张简单易用的问题分析表 ( 见图 1 2 - 2 ) ,把过程中这一部 分的事实记录在证据和证明的栏目中,就在问题陈述的下方。 12. 3. 3 探索原因 一旦我们确定了问题的明显证据之后,下一步就是找出每条证据的直接和 间接原因。当我们在寻找原因时,应该像 T WI 方法所教的那样,抛弃主观和 偏见,开阔思路。为了发现问题的根源,我们需要深入挖掘,仔细研究每一条 证据,并且问问为什么、在哪里、什么时候、谁的责任,这样,我们才能直达 问题核心,或者根本原因。
  240. 2 3 4     问题分析表 问题 姓名: 日期: 证明或

    证据 机械的角度 人的角度 落后于计划表 生产力 返工增加 工作习惯 报废增加 工作兴趣 工具破损增加 整体态度 机器运转时间减少 工作质量 事故率增加 抱怨 准备时间 出勤 文件增加 工作满意度 为什么?何处?何时?谁是责任人? 原因 导致上述问题的原因是: 导致上述问题的原因是: 工作方法 不正确的工作分配 布局 缺乏技能和经验 工具、设施、标准等 错误的教导和跟进 机器和设备 人际关系差 物料和部件 人格状况 产品设计 基本需要受到威胁 内务和工作环境 健康和身体适应性 不安全条件 不安全的行为 这个问题涉及:质量?◦成本?◦数量?◦安全?◦人?◦ 结论 问题点 ( 核心 / 根本原因) 机械 人 事情/ 地点 不知道 不能做 不关心 不愿做 图 1 2 - 2  问题分析表
  241. 2 3 5     在探索每条证据的原因时,我们再次从机械和人两个角度出发,虽然又是 同样的话题,但我们现在关注的是过程中的具体方面,其中包含了问题的 原因。 从机械的角度,我们在以下方面寻找原因: ▪

    方法; ▪ 布局; ▪ 工具和设备; ▪ 物料; ▪ 设计; ▪ 环境; ▪ 不安全因素; ▪ 标准。 从人的角度,我们在以下方面寻找原因: ▪ 工作分配; ▪ 缺乏知识/ 技能; ▪ 错误教导; ▪ 人际关系; ▪ 个性/ 性格; ▪ 不安全行为。 我们把这些原因记录在问题分析表的证明或证据下面的相应位置中 ( 见 图 1 2 - 2 ) 。在审查这些因素时,我们必须综合考虑事实以及各种原因间的因果 关系。换句话说,我们要明白原因背后也是有原因的,因此,如果我们继续深 入探讨,我们最终会找到问题点或者根本原因。这一分析引导我们直接进入第 一步的最后一环:得出结论,在这里我们筛选出这些核心原因作为对策的目标 ( 见图 1 2 - 2 ) 。 最初的 T WI 问题解决方法概述了我们现在所描述的这部分方法。但是, 日本人后来觉得,这种方法在寻找根本原因的时候有点欠缺,不够直接。所 以,他们创建了另一种分析表,能更好地捕捉我们所寻找的因果关系。通过列 举一条因果关系链中直接、间接和核心的问题、证据及原因,我们可以立即看 到这些因素是怎样互相联系的,所以,我们称它为因果关系链分析表,我们可 以在图 1 2 - 3中看到一个应用案例。 既然已经列出了问题的因果链,就不难发现,我们在这里所做的是,在每 一步中都不断地问为什么,直到找到问题的根源或者根本原因为止,这正是丰 田在它的根因分析中所做的事情,它被称为 5 w h y 法,或者被称为连问 5个为
  242. 2 3 6     什么。在图 1 2 - 4中,可以看到这正是我们用因果链分析所做的事情。需要指

    出的是,在间接原因这一列中,我们可以不断地去寻找进一步的原因,直到最 终找到根本原因为止。 问题 证据 原因 直接 间接 核心 / 根本原因 客户抱怨交货延误 准时交付率是 8 7 % 包装 延 误 成 为 完 成生产的瓶颈 包装 产 品 的 交 付 通常 因 为 印 刷 而 延误 艺术 部 门 的 胶 卷 因等 待 批 准 而 被 耽搁 所 有 公 司 L O G O 标志 的 正 确 使 用 需要共同批准 公司的销售和工厂 之间缺乏沟通 图 1 2 - 3  因果链分析表:案例 图 1 2 - 4  因果关系链分析表:展示 “ 5 w h y 法”的案例
  243. 2 3 7     12. 3. 4 得出结论 我们刚完成的根本原因分析确实非常有助于确定问题点。然而,在尝试解 决它们之前,还需完成第一步中最后一件事—

    — —从我们的分析中得出结论,并 确定一个解决方案。我们需要问自己,“ 如果消除了这些原因,这些问题是否 还会出现? ”换句话说,真的找到产生这些问题的真正原因了吗?这是我自己 责任范围内的问题吗?我是应该自己解决,还是向其他人报告?如果处理这一 问题是我的责任,我是不是应该把它指派给我的下属,还是应该向其他专业职 能部门寻求帮助?比如工程、质量、成本核算等部门。 在此之前,我们知道了如何从机械方面和人员方面区分问题。这里,我们 必须确定所发现的问题点是机械方面的,还是人的方面,或是两者都有?这 样,我们就可以基于自己的工作改善、工作教导和工作关系的 T WI 技能来制 定出解决方案。如果它属于机械问题,与事物、地点、方法和设计等有关,那 么我们可以用 J M技能,以及其他工具来找到解决方法。如果它属于人的问 题,那么我们必须要更深入地思考问题的本质。 如果问题集中在人的方面,我们就需要思考是什么造成了问题行为。人的 动机是很复杂的,但是可以做一些简单的分析,来引导我们得出有效的解决方 案。主管的责任是在适当的成本下提供合格的产品和服务,既然焦点是解决那 些不利于主管责任的具体问题,那么我们可以仔细研究员工以及他们的工作如 何妨碍了这一目标。如果问题的产生是因为他们不知道或者不能完成分派给他 们的任务,那么解决方案就是运用我们的工作教导技能。如果是因为他们不关 心或不愿完成这些任务,那么问题就是跟个人情况有关,需要运用工作关系技 能来解决 ( 见表 1 2 - 2 ) 。 表 1 2 - 2  使用 T WI 技能确定解决方案  机械的问题:  · 使用 J M和其他工具  人的问题:  · 不知道/ 不能完成— — —使用 J I  · 不关心/ 不愿完成— — —使用 J R 在决定任何方案时,都要牢记公司的政策,以及上级的政策和方向。 即使在自己的区域内解决问题时,我们也要使这些行动符合组织的整体目 标和价值观。D a v i dMi e r e 在介绍丰田怎样开始问题解决过程的经历时,强
  244. 2 3 8     调了保持长期愿景的必要性,因为那会指导我们的所有决策,意味着用我 们的目标、价值观和理念 ( 信念) 来指导我们的战略实施。在采取解决问

    题的行动时,更是如此,因为这些日常行为体现了我们努力建立和支持的 公司文化。 在这一点上,我们还需要思考把问题解决到什么程度。应该考虑寻找更广 泛的解决措施还是只停留在局部的解决方案?在这儿要重点考虑的是哪一项方 案会推动我们前进,以便我们能够在解决问题上取得进展。如果我们一开始就 想解决太多问题,很快就会陷入困境,并且变得气馁,更明智的做法是尽早解 决眼前的问题,然后再处理以后的其他问题。 12. 3. 5 第一步的总结 第一步是 T WI 问题解决方法中最重要的一部分,因为它系统且详细地定 义了在解决一个问题时要正确处理的范围。通过清楚地陈述问题,从机械和人 的角度给予问题的证明或者证据,然后探索每条证据的直接起因和间接起因, 我们就能根据解决方案着手处理必须解决的具体问题点。最重要的是,因为是 从机械和人的角度分析问题,我们可以根据这些根本原因的性质,决定最佳的 行动方案。也就是说,我们能恰当运用 T WI 的工作改善、工作教导和工作关 系技能,纠正问题。 12. 4 第二步:准备解决方案 简单来说,T WI 问题解决方法的第二步和第三步是对 T WI 的每个项目 ( J M、J I 、J R )的四步法的总结。换句话说,当我们在第二步准备解决方案以 及在第三步纠正问题时,其实是在实施这三个 T WI 方法。第二步— — —准备解 决方案,是 T WI 方法的准备阶段,然后把他们应用到合适的问题类型中 ( 见 表 1 2 - 2 ) 。然后,第三步— — —纠正问题,完成了每个方法的剩余部分,为问题 带来解决方案。最终,第四步— — —检验和评估成果,是跟进步骤,确保问题已 经解决且不会再发生。详细地解释 J I 、J M和 J R这些 T WI 方法不在本书的讨论 范围内,但是在 《 T WI 工作手册》 中能找到每个方法的完整描述以及实施 案例。 这里,我们对问题解决的每一个步骤进行总体概述,其中一些工具和见解 不在最初的 T WI 的 J 项目范围内。图 1 2 - 5展示了第二步 “ 准备解决方案”的
  245. 2 3 9     细节,熟悉 T WI 方法的读者可以看出,这里的内容大部分都直接来自于 J

    I 、 J M和 J R的四步法。 确定目标 机械问题 人员问题  工作方法、布局、工具、材 料、设备、设计、环境 不知道 不能完成 不关心 不愿意做 方法改善 知识和技能发展 态度和行为纠正 分析 1 .整体状况   流程程序分析图   流程图   质疑所有工作 2 .具体情况   关键词法— — —方法分解   布局— — —和操作员讨论 针对每个细节提问 为什么这是必要的? 目标是什么? 应该在哪完成? 谁最适合来做? 最佳方法是怎样的? 准备好教导 1 .亲自准备   制定培训计划   为教导分解工作   列出重要步骤   列出要点 2 .准备好工作场所   正确的设备、工具和材料   合理地设置工作场所 3 .让学员做好准备   让学员放松   陈述作业   了解员工已经知道的东西   让员工对作业的学习感兴趣   解释工具、设备和安全装置   把员工安排在合适的位置上 得到事实 审核记录 了解应用的规则和习惯 与相关人员交流 得到意见和感受 确保已知晓来龙去脉 权衡和决策 把所有事实组合在一起 考虑每个人的态度 有哪些可能措施? 检查做法和政策 考虑目标和决策可能会对个人、 群体和生产的影响 不要直接跳到结论 图 1 2 - 5  第二步:准备解决方案 12. 4. 1 准备机械问题的解决方案:总体情况分析 我们说的机械问题,指的就是那些涉及方法、布局、工具、设备、材料、 机器等方面的问题。虽然说所有的生产问题无论如何都会直接或间接地牵涉到 人的问题,但在生产有形产品或提供服务时也与机械过程打交道,这意味着实 际上会有许多机械方面的问题。我们所说的机械不仅指的是工业设备的使用, 还有执行工作的方法或过程,包括处理纸质表单、使用计算机处理数据、创建 或交付服务、医疗流程等,这些将在关键方面影响工作,例如: ▪ 质量— — —废品、返工和损耗等。
  246. 2 4 0     ▪ 数量— — —进度瓶颈等。 ▪

    安全— — —事故、不安全条件和情况等。 ▪ 成本— — —上述全部因素所增加的成本。 对于机械问题,我们想做的第一件事情是对整个工作进行提问,以便能看 到一些比较麻烦且代价较高的因素,比如运输、检查、延误、物料输送、安全 隐患等。一旦我们在第一步发现问题的所在,或是根本原因,第二步的目标就 是寻找消除这些原因的答案。对工作的广泛认识,有助于我们找到需要的答 案。例如,我们的根本原因分析显示,问题在于对原材料的过度处理而引起的 大量废料,那么就要分析整个流程,包括何地、何时、由谁搬运这些材料以及 建议如何处理以减少报废。 当我们对工作提问时,思维必须开阔。正如 T WI 的创始人指出,“ 思维就 像降落伞— — —只有在打开的时候才能发挥作用。 ”如果我们想为改善和解决问 题找到突破口和机会,培养开放的思维无疑是很有必要的。要做到这一点,必 须培养和保持质疑的态度。换句话说,我们需要质疑一切,永远不要相信有任 何完美的方法或程序。在问题解决的过程中碰到的最大障碍不是技术困难,而 是我们为自己建立的心理屏障:现在用的已经是最佳方法。 T WI 问题解决课程指出,如果主管想要有效地解决具体工作中的问题,他 们需要注意三种情况: 1 )不能因为以某种方式完成了工作,就觉得这是最佳方法。 2 )不能因为完成了某项工作,就觉得这项工作是必要的。 3 )不能因为完成工作的某一方法几年以来都有效,就觉得这是最佳方法。 我们现在有很多可用的工具来进行这种广泛地分析。最初的 T WI 问题解 决手册教导我们使用流程图,它能一目了然地让我们看到所分析对象的工艺路 线和生产流程 ( 见图 1 2 - 6 ) 。我们在第一步中将分析的主题确定为问题点,它 可以是零部件、装配件、物料、文书工作等,但一般情况下是零部件,那样我 们就可以用流程图解决工作方法、布局、工具、物料、设备等方面的问题。流 程图向我们展示了目标对象与它前后的操作、处理、检验和储存之间的关系, 通过理清问题区域的状况,我们想要在寻找正确解决方案时 “ 撒下一张大 网” ,这样,我们才不会错过对问题有影响的重要区域。 出于这一目的,T WI 引进的第二个工具是流程图表,这个工具不是别 的,正是区域的一张图表,或者说地图,用线和标志来显示物体的移动 ( 见 图 1 2 - 7 ) 。这在很多方面和精益实践时的标准作业指导书非常相似。它提供了 一个更图形化的角度来看分析区域,能更简单地看到过程的布局,以便制订计 划,减少行动和移动,消除浪费的空间等。
  247. 2 4 1     图 1 2 - 6

     流程程序分析图:举例 还有其他更现代的精益工具,如价值流图和标准工作组合表,运用这些工 具,我们能够更全面地观察工作,发现需要做什么才能纠正问题的原因,关键 不是使用了什么特定的工具,而是我们开始从广泛的视角去寻找答案。具体地 讲,我们需要掌握视为问题点的工作的实际情况。如果我们的分析引出了需要改 正的问题,就可以转向第三步,发展出一种新的、经过改善的方法来纠正问题。 但是,通常我们从这一整体分析中所了解到的未必是明确需要纠正的问题,而
  248. 2 4 2     只是造成问题的具体工作位置或情况。 流程图 过程名称 操作范围 日期:

    模型编号 从: 姓名: 模型名称 至: 部门: 图 1 2 - 7  流程图 12. 4. 2 准备机械问题的解决方案:具体情况分析 确定了造成问题的具体工作或情况后,接下来我们用工作方法改善程序表 来分析它。这里选择 J M方法的前两步:①分解作业,②提问每个细节。如我 们在 J M培训课程中学到的那样,分解表要完整且精确地记录实际工作中的操 作,这些操作是可以亲眼观察到的,而不是你的记忆或是你所认为的。分解表 列出了工作中的所有细节和发生的每一件事,包括所有的物料输送、手工作 业、机器作业、检查和延迟。 列出所有的细节之后,我们就可以用 5 W1 H提问每个细节: 1 )为什么这是必要的?这是最重要的问题,也经常是最难回答的问题。 如果这一细节没有必要,那么就可以把它去除。 2 )它的目的是什么?如果我们很难回答 “ 为什么”的问题,那么这一问 题就可以用来确定该细节是否有意义或是否能增加价值。如果发现该细节是必 要的,那我们就可以继续其他的问题。 3 )应该在哪里完成?完成这项作业的最佳地点在哪里?为什么会在那 里?还有别的地方可以完成吗?它能和另一个细节合并吗? 4 )应该什么时候做?什么时候是完成各细节的最佳时间?该细节是否跟其 他细节有必需的先后联系?细节的顺序正确吗?可以和另一个细节同时执行吗? 5 )谁最有资格做?论技术、经验、力量和可用性来说,谁最有资格? 6 )如何完成才是最佳方式?可以更简单安全地完成吗?可以改善工作站 的布局吗?是否运用了正确的工具和设备?
  249. 2 4 3     这一过程的关键是对于这些问题的回答,积极地、深思熟虑地提问,可以 产生眼前问题的改善措施和解决方案的想法。在这一阶段,只是在分解表上写 下这些想法,并没有付诸实践,在下一步纠正问题时才会开始实施。在这一步 中我们寻找新的想法,怎样执行工作才能消除造成问题的问题点,我们可以通 过提问问题点的工作方法细节,找到解决问题的答案。

    问题解决课程增加了更深层的分析,那并不是 J M方法的一部分,而是研 究任何工作的这三部分: 1 )做好准备。这部分是要准备花时间和精力准备好一切,比如材料、工 具、设备等。同时,材料或者零件应放置于工作区域的附近,置于手推车、货 柜、货架上等。这部分包括全员生产维护 ( T P M)检查,5 S活动,以及安全 预防措施。 2 )执行。这是实现预期目标,增加最终产品或服务价值的工作。 3 )储存。这包括了操作完成之后完成工作所必需的所有细节,包括放好 部件,或者把它放在车上、容器中、货架上、传送带上等,也包括文书工作和 更换工具。 在提问这些工作的细节时,我们应该首先确定每个细节中所组成的三部 分,然后首先提问 “ 执行”的细节。如果发现没有必要,那就更没有必要对 这些操作剩下的部分进行提问了。如果 “ 执行”是有必要的,那么我们继续 提问 “ 做好准备”和 “ 储存”的细节。事实上,改善最大的机会在于 “ 做好 准备”和 “ 储存”的细节,因为它们增加了时间和成本,但没有增加产品和 服务的价值。对于大多数工作来说,完成工作的总时间中用于工作执行部分的 时间不足 5 0 %,所以,应该用改善的思想对这些不增值细节进行提问。 总结一下解决机械问题的第二步,我们应该: 1 )运用流程程序分析图或流程图等工具分析整体情况。 2 )对于存在问题的具体工作,制定作业分解表。 3 )提问每个细节以找到一些想法,以便能做出需要的改正。 12. 4. 3 准备人员问题的解决方案:不知道/不能做 虽然有些问题是机械的,但实际上大多数问题,或多或少都是人的问 题。我们说,可以把这些人员问题分为四种不同的类型:员工不知道或不理 解安排给他们的工作;员工由于缺少技能或实践无法完成工作;员工不关心 工作,因此没有动力正确地工作;员工拒绝遵从指示,不愿做被分配到的 工作。
  250. 2 4 4     我们可以想到很多原因来解释为什么会发生这些人的问题,在仔细考虑之 后,我们把它们归纳为三个主因:错误的教导,错误的安排,还有影响到良好 工作环境和谐的个人情况。首先我们来看前两种类型的问题:不知道和不能 做。它们是 “

    错误教导”的结果。我们所说的错误教导是什么意思呢?它可 以分为四种: 1 )不足的教导。 2 )不正确的教导。 3 )低效的教导。 4 )没有教导。 然后下一个问题是,为什么会发生这些错误教导的情况?这些糟糕教导的 主要原因是教导者、工作场所或者学员都没有做好充分的准备,这些原因是工 作教导方法中准备阶段的要点,我们称之为准备教导。在教导之前,我们要做 四件事情: 1 )制定培训时间表。 2 )分解作业。 3 )准备好一切。 4 )安排现场。 这里,我们将不会探讨方法的所有细节,这些在 《 T WI 工作手册》 中都 有说明。简单来说,在制定培训时间表时,我们要决定由何人在何时培训何种 工作。在第一步 “ 分离问题”中,我们确定了造成问题的问题点,“ 何人”和 “ 何种工作”可以在那一步中找到。接下来是制订计划来确定何时实施教导。 除此之外,我们也要考虑是否应该分解为更小的教导单元,以便于培训和提高 效率,如果有可能,还要确定教导这些更小单元的顺序。 制订了培训计划之后,接下来我们要分解作业,以便在教导的时候思路清 晰。导致教导糟糕或者不完整的主要原因,是培训工作的人没有花时间来确定 工作中的关键因素,随后的疑惑就会导致错误、排斥、意外、延迟、工具和设 备损坏、物料浪费、生产力的损失、士气降低等后果。作业分解让你能快速完 整地向学员说明工作,因为你知道你所需要的信息,以及正确数量和顺序,分 解表的内容包括了重要步骤 ( 做什么) ,要点 ( 怎么做) ,以及要点的原因 ( 为什么要这样做) 。 为工作教导制定分解表是该方法的关键部分,这需要高超的技巧和实践。 尤其是在我们教导要点的时候,我们可以确定操作员知道如何正确、安全和简 单地完成作业。这些要点是促进或阻碍工作的事情 ( 必须那样子完成工作) , 伤害工人的事情 ( 安全) ,和让工作更容易完成的事情 ( 工作的诀窍或感觉,
  251. 2 4 5     一个提示或特殊时机) 。这些分解表不会涉及工作中发生的所有事情,而是那 些简单、常识性的提醒,完成工作的关键是什么。 教员准备好教导之后,接下来的事情就是准备工作场所。我们应该准备好 一切,如工具、材料、设备、供应商,以及教导工作所需的其他事情。如果我

    们忘记了某事然后找借口,或者使用临时的工具或零件,那我们就降低了工作 的标准,也没有做到尊重员工。我们也需要合理地安排工作场所,因为我们想 要真实的工作条件,否则,员工会养成坏习惯,且更容易发生意外。换句话 说,我们需要树立起正确的示范,因为对所学工作的第一印象将持续到将来, 并影响我们前进的成果。 为了解决针对这些类型的人员问题,我们需要准备的最后一件事,是让员 工做好准备。实际上,这是工作教导方法的第一步,它让学员有正确的心态, 准备学习。在这里,我们: ▪ 让学员放松。 ▪ 陈述作业。 ▪ 了解学员已经知道的东西。 ▪ 让学员对作业的学习感兴趣。 ▪ 解释工具、设备和安全装置 ( 这是问题解决课程中放入 J I 方法中的附 加项目) 。 ▪ 把学员安排在合适的位置上。 总结来说,为了准备教导,我们应该: 1 )亲自准备 ( 教导者) 。 2 )准备好工作场所。 3 )让学员做好准备。 12. 4. 4 准备人员问题的解决方案:不关心/不想做 不关心或不想做的员工问题涉及员工的态度和行为,较难处理和解决。 T WI 的工作关系模块就是专门用于处理这种类型的问题,更重要的是要教给主 管预防问题发生的方法,或者在发生问题时,怎样在它们还是小问题、容易处 理的时候尽早介入。事实上,J R四步法被称为 “ 如何处理问题” 。 所以,就像在最初的课程中教导的那样,看到 J R方法完美地与问题解决 项目相适应,就不足为奇了。为了准备解决方案,我们首先要获取事实,这 意味着必须确保我们知道事情的来龙去脉,一种方法就是审阅案例的记录, 它能确保我们了解事情发展到目前情况的整个背景。而且,既然这是人员问
  252. 2 4 6     题,一定存在适用的规则和习惯。规则是约束行为举止的规定,并且是以主管 能理解和遵守的方针手册的形式记录下来的。而另一方面,习惯是惯例或不成 文的规定,而且许多时候比成文规定更加有效。主管必须把这些也纳入考虑 范围。 主管在准备人员问题的解决方案中经常摔跟头,那是因为他们不和相关

    人员交流,去获取他们的意见和感受。这是获取事实的关键,因为不管员工 的所思所感是否正确,这都是他们眼中的事实,必须平等对待。如果我们不 能听他 / 她说出来,也不知道为什么会有这些不良的表现,那么我们永远也不 能采取正确的措施来解决问题,只能基于通常是错误的假设而行动,治标不 治本。 获取事实后,接下来就是权衡与决策,换句话说,就是分析事实并评估选 项,以便我们能决定行动方案。这一分析包括结合所有事实,寻找事实中的分 歧和矛盾。在建立关联后,我们就能进一步思考它们相互之间的联系,寻找有 助于我们理解现状的因果关系。基于这一理解,我们就可以考虑有哪些可能措 施,并确保它们符合实际和政策。现在我们做好了准备,评估这些选项,考虑 每个选项是否都满足我们的目标,对个人、集体和生产有什么影响。通过仔细 考虑这些事实,确保我们不会草率地下结论,采取草率的行动,这在处理人员 问题时很常见,但最终都没能解决问题。 上述黑体内容直接来自 J R四步法。问题解决课程增加了一些额外的考虑 要点,但也只是进一步增加了项目中人的因素。在评价可能的行动时,建议主 管从以下方面考虑: ▪ 措施会带来什么结果? ▪ 询问心理影响。 ▪ 不要伤害员工的自尊心。 ▪ 给员工找个台阶,保全他们的面子。 12. 5 第三步:纠正问题 正如我们在第二步看到的,第三步纠正问题的内容直接来自 J M、J I 和 J R的四步法。我们将简单地总结每个方法的精华部分,但是关于如何使用 每一种方法的完整描述,请参考 《 T WI 工作手册》 。第三步的内容如图 1 2 - 8 所示。
  253. 2 4 7     机械问题 人的问题 开发新方法 1 .取消非必要的细节

    2 .可行的话合并细节 3 .重排细节以求更好的次序 4 .简化所有必要的细节 5 .和别人一起实践你的想法 6 .写下提议的新方法 流程图 工作分解表 运用新方法 1 .向上司提交你的提议 2 .向操作者宣传你的新方法 3 .在安全、质量、数量和成本 等方面取得最后的支持 4 .把新方法投入实践;运用它, 直到开发出更好的方法为止 5 .将荣誉给予所有有功劳的人 演示操作 依次告知、演示和说明重要的 步骤强调要点,再做一次 陈述要点的理由,再做一次 清晰、完 整、有 耐 心 地 指 导, 但是 每 次 不 要 给 他 们 过 量 的 信息 尝试操作 让员工执行工作— — —纠正错误 让员工再次执行工作,同时让 他们向你解释每一个重要步骤 让员工再次执行工作,同时让 他们向你解释每一个要点 让员工再次执行工作,同时让 他们 向 你 解 释 每 一 个 要 点 的 理由 确保这个人理解了 跟进 强调质量和安全 指定求助人员 鼓励提问 采取行动 你打算自己处理问题吗? 你需要帮助吗? 你应该向主管报告吗? 关注行动的时机 解释行动,并得到认同 采取行动 考虑每个人的感受和态度 告知每个相关人员 不要推卸责任 图 1 2 - 8  第三步:纠正问题 12. 5. 1 开发新方法并付诸实施 对于机械的问题,通过消除产生问题的原因,对方法进行改善,问题就可 以解决。对方法细节的消除、合并、重排或简化,能让我们做出改善。消除不 必要的细节,可以消除人员、机器、工具、材料、时间等方面的使用浪费;在 可行的情况下合并细节,可以改善运输、检验、延误和储存上的问题;当问题 是关于布局或者过度处理、跟踪、延迟、事故隐患、维修可能性或工作环境时, 可以重排细节的顺序;当问题的解决方案在于减少没有生产效率的动作或者更 容易、更安全地完成工作时,可以简化所有必要的细节。基于在步骤二— — —准 备解决方案中找到的办法,我们得以做出以上这些改善。 在开发新方法时,关键是把它以提案的形式记录下来。这份书面的提案包 含了对当前方法和建议方法的解释,以及预期的结果。在我们运用新方法时,
  254. 2 4 8     或者换句话说,在我们向老板推销提案以及得到关于安全、质量、数量、成本 等方面的最终批准的时候,这都将是必不可少的。对于其他各方来说,当他们 知道我们的这些想法是从哪来的,以及怎样解决当前问题时,他们就能很容易 地理解并赞成这些变革。另外,我们还必须努力向操作员推销这些新方法,因 为没有他们的合作,这些变革就不能实施,问题也得不到解决。得到员工合作

    的最佳方法就是在改善过程的一开始就让他们参与进来,激发大家的想法,并 且适时地给予赞扬。最终,我们不能让等待扼杀我们的创意,必须立即将新方 法投入使用。 12. 5. 2 教导学员 对于不知道或不能做的人员问题,我们在第二步就为教导准备好自己、工 作场所以及学员。我们在第三步的任务是进行这个教导,并教导学员怎样正确、 安全、认真地完成这些工作,以便能消除导致报废、返工、延迟、事故、工具和 设备损坏、材料损坏、降低产能等方面的问题。在第二步中,我们演示操作:遵 循制定的作业分解表,每次一个重要步骤,解释正在展示的事情。然后再次执行 这个工作,按照分解表强调每个步骤的要点。我们还要再执行一次,解释要点 的理由。必要的话,我们可以重复它们,直到他们完全理解这个工作为止。 一旦他们理解工作是怎样完成的,接着就是让他们尝试操作。确保在他们 第一次执行这项工作时就能够纠正所有错误,这样他们才不会养成坏习惯— — — 我们不想他们从错误中学习经验,而是希望他们能重复教导者所展示的正确操 作。你在确信他们可以正确地执行工作之后,让他们再做一次,在向你一步步 演示工作的时候,告诉你重要的步骤。然后让他们再做一次,这一次要强调要 点。在他们第四次做这项工作时,让他们陈述每个要点的理由。你可以重复这 个过程,直到你完全确信他们彻底理解了这个工作。 这个时候,你可以让他们独立执行工作,强调他们在新工作中需要注意的 质量和安全,一定要鼓励他们在必要的时候寻求帮助。虽然他们现在能完成工 作了,但毕竟缺少经验,因此,肯定会有问题和疑问。几乎所有的员工经常会 犹豫要不要寻求帮助,因为他们错误地认为,这是一个无能的标志,他们也害 怕消极的结果会说明他们的无知。让他们知道,你已经做好准备,并且很乐意 在他们需要的时候帮助他们,同时安排好后援人员,以防你不在。 数十年的经验表明,遵循这一教导方法产生了良好的效果,并且大大地减 少了主管们必须处理的日常问题的发生。事实上,大多数生产问题都是因为培 训不良,而 J I 方法是解决这些问题的有效方法。
  255. 2 4 9     12. 5. 3 对问题采取行动 对于不关心或不想做的人员问题,需要提供快速、仔细的解决方案。在第 二步中,我们收集了事实,仔细权衡,决定解决问题的方法。现在在第三步

    中,我们必须对问题采取行动,做出纠正措施。 在这里,需要记住的重要事情有: ▪ 你打算自己处理吗?处理这个问题是你的责任吗?还是你可以把它交给 其他人? ▪ 你处理问题的时候需要帮助吗?你有能力采取行动吗?还是需要人力资 源、法律、专业顾问等的帮助? ▪ 应该告知你的主管吗?如果你有权采取行动,就不要打扰你的上司。 ▪ 注意行动时机。最适合在什么时候、在哪里采取行动? 问题解决手册在 J R项目所教导的方法上,增加了一些额外的考虑要点。 但是,解决问题依然与人力观点有关,并强调至关重要的需求,就像 J R方法 教导的那样,在处理与员工有关的问题时,即使你打算采取行动,你也要和他 们保持紧密的关系。 ▪ 向员工解释行动— — —为什么这对他/ 她而言是最佳的。 ▪ 说明优势和利益,得到认可。 ▪ 在采取行动的时候考虑员工的感受和态度。 ▪ 获得清晰的理解。 ▪ 告知每个相关人员。 因为处理人的问题不是那么让人舒服和愉快,所以,你会很想把问题交给 他人去解决,比如你的上司,或者人力资源部门。但是,如果这样做,我们就 没有和员工站在一起,这将导致人际关系的进一步恶化。因此,对问题采取行 动的时候,我们永远不能推卸责任。 12. 6 第四步:检查和评估结果 一旦对问题实施了纠正措施,那么接下来的关键就是确保它能奏效,并且 坚持实施,使问题不再发生。这一步的内容如下所示: ▪ 跟进观察已经在实施的变革或纠正措施。 ▪ 记录显示了在质量、数量、安全和成本上的什么改善?
  256. 2 5 0     ▪ 考虑人的因素。注意在态度和关系方面的变化。 ▪ 告知所有行动或者纠正措施的进展和结果。 ▪

    寻找方法,避免问题再发生。 众所周知,这里的关键是收集和评估说明纠正措施奏效的数据,为此,我 们可以参考生产、质量、成本、安全、生产率、出勤、抱怨等方面的记录。该 方法也强调,一旦有了这些信息,我们就要把行动或者纠正措施的进展和结 果,告诉所有那些相关人员。这点在我们考虑事实的时候尤为重要,因为纠正 问题的措施实际上可能会带来新的问题。通过密切检查这一可能性,并将实施 的变革和获得的结果告知每个人,我们可以确信,已经用一种让全体成员满意 的方式解决了问题。 正如我们在整个过程和整个 T WI 理念中看到的那样,人的因素总是得到 特别的关注,在这里更是如此,因为不管什么时候变革,员工不可避免地都会 对变革产生抵制或不满。这些负面情绪将表现在他们的态度、行为和周围人的 关系上,不仅是与问题直接相关的员工,甚至整个团体都将受这一变革的影 响,这只是人性的一部分,人们对变革做出反应,认为它威胁到了他们对工作 的基本需要:稳定性、认可、安全、机会、参与感、工作满意度等。 员工拒绝变革,只是基于害怕而产生的情绪反映,并没有什么理由。他们 害怕自己熟悉的日常工作会被打乱,强迫自己改变已经熟悉了的工作习惯。他 们担心自己能否学会新的方法,以及这些新方法对他们的产出和工作条件有什 么影响。因此,当通过变革来解决问题时,事先把这些变化告诉员工,这将有 助于他们接受变革。尤其是以一种明确、简洁、易懂的方式告诉他们这么做的 必要性,同时向所有相关人员展示变革的好处,将有助于消除这种抵制情绪。 如果没有别的办法,那就给他们一个 “ 发泄” 的机会,让他们拥有发言权, 这将有助于他们认同新标准。 有时候人们把解决问题的工作理解为对个人的批评。换句话说,他们把变 革看作对他们过去以及现在所做事情的一种责备。员工不喜欢被告知自己是错误 的,所以在讨论问题的纠正措施时,我们必须特别注意,尽量不要批评,并且讲 清楚,我们是在寻找解决问题的建设性措施。在与最初提出或者实施当前方法的员 工打交道时,也要特别注意,要让他们觉得没有必要为过去所做的事情做辩解。 12. 7 总结 因为 T WI 问题解决方法包含所有其他三个 T WI 方法的全部深刻思想,所
  257. 2 5 1     以它是一个更强大的、更有生命力的项目。为了恰当地运用它,主管必须熟练 掌握工作改善、工作教导和工作关系技能。这三种基本技能的实践就是问题解 决的实践,加上非常重要的第一步,分离问题—找到真正的根本原因。一旦我 们确定了这些根本原因,或者问题所在,我们就能快速有效地运用 T

    WI 技能, 得到问题的解决方案。 这样,针对问题解决的 T WI 方法就赋予了 T WI 技能新的意义,使一线主 管能运用已经掌握的 T WI 技能解决他们的日常问题。当主管们精通这些基本 技能时,就突显了他们潜在的真正领导力。一个伟大的领导人能带领团队克服 道路上的诸多阻碍,实现他们的目标。这些障碍就是问题,问题解决者就是我 们要追随的人,因为他们有能力带领我们实现目标。
  258. 2 5 2     结论 TWI 的新前景 很高兴生产力出版社在 2

    0 0 6年给了我们机会,把手稿整理成 《 T WI 工作 手册:主管的基本技能》 。P a t r i c k 一直梦想掌握的 T WI 知识中,大部分都是涉 谷和彦 ( K a z u h i k o S h i b u y a )老师多年来传授给他的。B o b 把这本书看作在精益 环境中,确立 T WI 为主管基本培训的一种方式,他坚信能够像第二次世界大 战时期那样,通过学习如何正确使用每项 T WI 技能,组织中就会得到所需的 结果。 非常感谢 《 T WI 工作手册》的出版,以及我们在本书中所引用的其他描 述丰田方式的书籍,T WI 的使用已经有所增长,我们也非常荣幸能有机会和这 么多取得效益的公司合作。越来越多的组织积极运用这些永不过时的方法并取 得良好成果,本书所展示的案例研究只是其中的几个,这些组织的队伍仍在日 益壮大。 《 T WI 工作手册》解释了每一项 T WI 技能 ( J I 、J M和 J R )的四步法,编 写时,我们系统地演练了每一步的过程,介绍操作指南以及如何运用,如果照 着它做,员工就能较为熟练地运用这些技能。然而,正如我们在本书中所见, 虽然这个方法表面上看起来简单,但充满了学问,只有通过教导、练习和实践 才能学会。遗憾的是,这些学问不能归结为一张要点列表或者流程图,它必须 被内化, “ 活学活用” ,换句话说,必须找到把它融入组织文化中的方法,让 员工每天都跟它一起 “ 生活和呼吸” ,正如我们在本书中看到的所有案例研究 一样,这个过程不是一个 “ 流程” ,而是一种 “ 行为准则” 。 在这些章节中,我们努力用解释和案例研究来说明 T WI 的理念和实践, 如果你不能掌握这些项目是如何激励员工以及引领他们到新高度的精髓,你将 错失使这种培训经久不衰的真正价值。
  259. 2 5 3     那些早期就接受 T WI 的公司,在知道 T

    WI 和丰田生产体系的真正联系前, 只是把 T WI 模块当作另一个精益工具,并没有获得它的全部价值。我们从这 些公司以及其他书中学到了很多,并通过与那些努力使 T WI 成为公司文化的 组成部分的公司合作,提高了我们 T WI 实施的学习曲线。当我们开始从这些 引进 T WI 作为生产问题解决方案的组织中收集数据时,发现这些生产问题都 可以追踪到缺乏标准化的工作。他们的领导者已经利用六西格玛取得了进展, 他们一旦在寻找标准作业的解决方案时看到这种联系,就开始凭借自己的力量 研究 J I ,这些公司花了数年时间才取得现在的进展,我们才得以在本书中编辑 这些研究案例,供其他人借鉴,我们非常感激他们能与我们分享他们的故事。 我们希望你能从本书中获益,并和其他人分享你的学习成果,毫无疑问, 那些人正在经历相同的 “ 磨炼和苦难” ,就像你在不断寻找 “ 更好的方式”时 所经历的那样。还有那些很快就要面临在熟练员工退休后寻找替代者的挑战的 人,现在就可以开始寻找更好的方法,在他们退休前掌握他们从工作中获得的 知识。当人们受到尊重时,他们更乐意分享自己学到的东西:“ 诀窍”和 “ 技 巧” ,或者完成工作的更好方式,这样其他人在学习如何完成工作时才不会重 蹈覆辙。 德鲁克在他的 《 管理》一书中,总结了我们过去几年的 T WI 学习经验, 结果如下:“ 让工人有成就感的第一步是要让工作富有成效,对工作本身所要 求的知道越多,就越能把工作整合到人类活动 ( 劳动)中,对工作本身理解 越多,能给予员工的自由就越多,这和科学管理并不矛盾,科学管理就是合理 ㊀ P e t e r D r u c k e r ,《 管理:任务、责任、实践》 ,哈伯与罗出版社,纽约,1 9 7 3年,P 1 9 9 。 客观的工作方法,以及有成就感的工人㊀。 ”正如本书的案例研究所表明的那 样,我们认为德鲁克先生会赞同我们的结论,即 T WI 方法在客观的工作方法 和有成就感的工人之间架起了桥梁,使整个组织获益。
  260. I m p l e m e n t i

    n gT WI :C r e a t i n ga n dM a n a g i n gaS k i l l s - B a s e dC u l t u r e / P a t r i c kG r a u p pa n dR o b e r t J . Wr o n a / I S N B :9 7 8 - 1 - 4 3 9 8 - 2 5 9 6 - 9 C o p y r i g h t © 2 0 1 1b yT a y l o r a n dF r a n c i s G r o u p ,L L C A u t h o r i z e dt r a n s l a t i o nf r o mE n g l i s hl a n g u a g ee d i t i o np u b l i s h e db yC R CP r e s s ,p a r t o f T a y l o r & F r a n c i s G r o u pL L C ;A l l r i g h t s r e s e r v e d ;本书原版由 T a y l o r &F r a n c i s 出版集团旗下,C R C出版 公司出版,并经其授权出版,版权所有,侵权必究。 C h i n aM a c h i n eP r e s s i s a u t h o r i z e dt op u b l i s ha n dd i s t r i b u t ee x c l u s i v e l yt h eC h i n e s e( S i m p l i f i e d C h a r a c t e r s )l a n g u a g ee d i t i o n .T h i s e d i t i o ni s a u t h o r i z e df o r s a l et h r o u g h o u t M a i n l a n do f C h i n a .N o p a r t o f t h ep u b l i c a t i o nm a y b e r e p r o d u c e do r d i s t r i b u t e db y a n y m e a n s , o r s t o r e di na d a t a b a s e o r r e - t r i e v a l s y s t e m ,w i t h o u t t h ep r i o r w r i t t e np e r m i s s i o no f t h ep u b l i s h e r . 本书中文简体翻译版授权由 机械工业出版社独家出版并限在中国大陆地区销售,未经出版者书面许可,不得以任何方 式复制或发行本书的任何部分。 C o p i e s o f t h i s b o o ks o l dw i t h o u t a T a y l o r &F r a n c i s s t i c k e r o nt h e c o v e r a r e u n a u t h o r i z e da n di l l e - g a l .本书封面贴有 T a y l o r &F r a n c i s 公司防伪标签,无标签者不得销售。 北京市版权局著作权合同登记图字:0 1 - 2 0 1 6 - 0 5 0 0号。  图书在版编目 ( C I P )数据 一线主管培训 T WI 实施一本通:营造技能为本的文化/ ( 美)帕特 里克·格劳普 ( P a t r i c kG r a u p p ) ,( 美)罗伯特 J .弗罗纳 ( R o b e r t J . Wr o n a )著;陈琍等译 . —北京:机械工业出版社,2 0 1 7 . 9  ( 企业内训译丛)  书名原文:I m p l e m e n t i n gT WI :C r e a t i n ga n dM a n a g i n gaS k i l l s - B a s e d C u l t u r e I S B N9 7 8 - 7 - 1 1 1 - 5 7 8 9 0 - 1 Ⅰ. ①一… Ⅱ. ①帕…②罗…③陈… Ⅲ. ①企业管理 - 职工培训 Ⅳ. ①F 2 7 2 . 9 2 1  中国版本图书馆 C I P数据核字 ( 2 0 1 7 )第 2 1 3 6 2 1号 机械工业出版社 ( 北京市百万庄大街 2 2号 邮政编码 1 0 0 0 3 7 )  策划编辑:李万宇     责任编辑:李万宇 杨明远  责任校对:乔荣荣 张 征 封面设计:鞠 杨  责任印制:  2 0 1 7年 1 0月第 1版第 1次印刷 1 6 9 m m× 2 3 9 m m ·1 7印张·2 6 3千字 标准书号:I S B N9 7 8 - 7 - 1 1 1 - 5 7 8 9 0 - 1 定价:   元  凡购本书,如有缺页、倒页、脱页,由本社发行部调换 电话服务   网络服务 服务咨询热线:0 1 0 - 8 8 3 6 1 0 6 6 机 工 官 网:w w w . c m p b o o k . c o m 读者购书热线:0 1 0 - 6 8 3 2 6 2 9 4 机 工 官 博:w e i b o . c o m/ c m p 1 9 5 2 0 1 0 - 8 8 3 7 9 2 0 3 金 书 网:w w w . g o l d e n - b o o k . c o m 封面无防伪标均为盗版 教育服务网:w w w . c m p e d u . c o m 孙     炜 保定市中画美凯印刷有限公司印刷 0001—  3000 册 59.00